124021 (592885), страница 11
Текст из файла (страница 11)
-перегруппировка деталей нетиповой конструкции (исходного и искомого размеров) с целью рационального положения осей градации и перерасчет при необходимости величин перемещений конструктивных точек.
Величины перемещений (приращений) к конструктивным точкам нетиповой конструкции определяются пропорционально-расчетным способом по формулам:
∆Хk = ∆Х1 + L1-k / L1-2 (∆Х2 -∆Х1), (17)
∆Yk = ∆Y1 + L1-k / L1-2 (∆Y2 - ∆Y2), (18)
где ∆Хk , ∆Yk - приращения искомой точки по горизонтали и вертикали, см; L1-k – длина отрезка между искомой точкой и точкой типовой конструкции, принятой за первую точку, см; L1-2 - длина между двумя точками типовой конструкции, величина приращений которых известна, см; ∆Х1 , ∆Х2 - величины приращений точек типовой конструкции по горизонтали, см; ∆Y1, ∆Y 2 - величины приращений точек типовой конструкции по вертикали, см.
∆Хk =0,1+3,75/9,6*(0,1-0,2)=-0,17
∆Yk =0+3,75/9,6*(-0,1-0)=-0,09
При градации деталей нетиповых конструкций, необходимо выдержать неизменными величины межростовой и межразмерной изменчивости размерных признаков, т.е. основные параметры деталей должны изменяться от размера к размеру или от роста к росту аналогично изменению этих параметров в деталях типовой конструкции. Чертежи градуированных лекал представлены на рис.12 в М 1:4 и на листе 2 графической части проекта в М 1:2.
1.5.3 Составление технического описания
Состав и содержание технического описания зависят от типа производства и вида оказываемых услуг. Данным дипломным проектом предусмотрено составление технического описания на одну модель, принятую для изготовления образца изделия представленную в приложении (приложение 2, рисунок1). При изготовлении изделий на индивидуального потребителя техническое описание составляется на лекалах базовой конструкции. Техническое описание на комплект лекал базовых конструкций включает в себя: титульный лист; эскиз модели; рекомендуемые роста, размеры и полнотные группы; описание внешнего вида модели; технические требования к раскрою и изготовлению; спецификацию деталей; расчеты основных участков конструкции; величины измерений ТФ и прибавки на свободное облегание; нормы расхода материалов и фурнитуры; правила приемки, маркировки, хранения, упаковки. Символы ухода за изделием.
Техническое описание на модель женского платья представлено в приложении 2.
Рисунок 12 –Градация лекал женского платья по ростам р.152-80-92 в М1:10
1.6 Технологическая часть
1.6.1 Раскладка лекал и определение норм расхода материала
Процесс раскладки лекал является основным, предшествующим раскрою материалов. Сущность его заключается в определении наиболее экономичного расположения комплекта лекал одного или нескольких размеров и длин изделия. Критерием экономичности раскладки лекал служит величина внутренних (межлекальных) потерь в процентах. Она зависит от многих факторов: вида раскладки, формы и размера деталей, сочетания размеров и ростов изделия и расположения лекал в раскладке, ширины и вида ткани.
Выполнение раскладки лекал деталей женского платья р. 152-80-92 из ткани верха и прокладочного материала, производится по разработанным лекалам на выбранную ширину материала в М 1:4, представленную на рисунке 13.
При раскладке лекал соблюдаются технические требования, которые предусматривают соблюдение допускаемого числа надставок к деталям, правильного направления нитей основы, учет припусков на швы к деталям и уточнение изделия по фигуре заказчика.
При изготовлении изделий на индивидуального потребителя чаще всего используют однокомплектные раскладки, материал настилают «всгиб».
В целях снижения материалоемкости изделия при выполнении раскладок следует соблюдать следующие требования:
- раскладку начинать с укладывания крупных деталей;
- детали с прямыми срезами следует укладывать к кромке материала;
- сложные контуры деталей располагать внутри раскладки, по возможности сопрягая их;
- межлекальные потери возможно компоновать в одном месте раскладки;
- при раскрое изделий больших размеров рационально применение материалов большей ширины;
- линии обводки должны быть четкими, толщиной не более 1 мм для карандаша и не более 2 мм для мела;
- внутренняя сторона линий обводки должна совпадать с контуром лекал;
- между отвесными срезами деталей, имеющими при раскрое отклонения от срезов лекал более 1 мм, в раскладке необходимо обеспечивать расстояние между лекалами не менее 2 мм.
После выполнения раскладки лекал определяется ее рациональность. Рациональные раскладки характеризуются, прежде всего, процентом межлекальных потерь. В рациональных раскладках данная величина минимизирована.
Процент межлекальных потерь Вф определяется по формуле:
Вф = Sр – Sл / Sр ×100%, (19)
где Sр – площадь раскладки лекал, см2;
Sл – площадь лекал изделия, см2.
Для изготавливаемого образца выполнены раскладки лекал деталей из ткани верха, прокладки и подкладки. Выполненные раскладки характеризуются следующими параметрами межлекальных выпадов, представленными в табличной форме (табл.27).
Таблица 27 - Параметры раскладки
| Наименование | S лекал, см2 | S раскладки, см2 | Процент межлекальных потерь,% |
| Основной материал: Бархат | 630 | 783 | 19,5 |
| Креп-атлас | 283,4 | 445 | 13,2 |
| Шифон | 241,6 | 375 | 16,4 |
| Прокладочный материал | 30,6 | 33,5 | 10,1 |
При Вф = 19,5%(бархат), Вф =13,2% (шелк), Вф =16,4%(шифон) можно сделать вывод, что выполненная раскладка является рациональной за счет экономичного расположения лекал на ткани верха и за счет использования рациональной ширины ткани.
Рисунок 13- Раскладка деталей женского платья
1.6.2 Характеристика последовательности сборки изделия
Технологический процесс изготовления женского платья представляет собой набор групп операций характеризующих обработку и сборку различных деталей и узлов в процессе получения готового изделия.
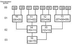
Для нахождения взаимосвязей этих групп составлена графическая модель сборки конструкции платья после примерки (рисунок 14). Каждой детали присваивают порядковый номер (код) (таблица 28).
Для изготавливаемого образца в проекте представлена схема сборки к примерке, представленная на рисунке 15.
Таблица 28 – Кодирование деталей платья
| Код детали | Наименование детали |
| 01 02 03 04 05 06 07 08 09 | Спинка Кокетка спинки Перед Кокетка полочки Бейка горловины спинки Обтачка горловины спинки Бейка горловины полочки Обтачка горловины полочки Бант |
| Н |
| Прокладывание копировальных стежков |
| Соединение кокеток с передом и спинкой |
| Обработка складок на переде и вытачек на спинке |
| Обработка втачных беек по горловине спинки и переда |
| Обработка банта |
| Сметывание и заметывание полочек и спинки по боковым и плечевым срезам |
| Наметывание беек в горловину спинки и полочки |
| Заметывание низа изделия |
Условные обозначения:
----------------- временные операции
постоянные операции
Рисунок 14 - Схема сборки платья к примерке
Представленный граф конструктивно-технологических переходов процесса обработки и сборки женского платья состоит из 3 операционных уровней. На первом и втором уровнях выполняется параллельная обработка деталей изделия, начиная с третьего уровня, детали обрабатываются последовательно.
Рисунок 15 - Граф конструктивно-технологических переходов процесса обработки платья после примерки
1.6.3 Выбор методов обработки изделия и оборудования
При выборе методов обработки женского платья важно учитывать свойства материалов пакета изделия, а также рекомендуемое для изготовления данной группы изделий оборудование.
Эффективность технологических процессов в большей степени зависит от принятых методов обработки и оборудования.
Выбранные методы обработки должны обеспечивать высокое качество, минимальную затрату времени изготовления изделия и давать возможность максимально использовать оборудование и приспособления малой механизации.
Для обработки женского платья выбор методов обработки осуществляется с учетом основных направлений совершенствования техники, прогрессивной технологии, опыта работы современных швейных предприятий.
Важнейшей задачей является подход к выбору методов обработки с учетом следующих основных факторов: высокое качество, максимальная экономичность, пригодность для выбранных материалов и конкретных производственных условий.
Предлагаемые методы обработки, представленные на рисунках (рис.15), отражают прогрессивную технологию в области изготовления женской одежды платьево-блузочного ассортимента, соответствуют современным стандартам качества, предусматривают экономию ресурсов предприятия, снижают затраты времени на обработку изделия и облегчают выполнение сложных операций без ухудшения эстетических свойств.
Порядок выполнения операций приводит к облегчению труда и улучшению качества готового изделия.
В дипломном проекте в табличной форме представлена технологическая характеристика швейных машин, рекомендуемых для изготовления образца женского платья (табл.29).
Для повышения качества утюжильных работ рекомендуется использовать пароэлектрические и электрические утюги.
В табличной форме представлена техническая характеристика утюгов (табл.30), рекомендуемых для изготовления женского платья.
Таблица 29 – Технологическая характеристика швейных машин
| Наименование оборудования, класс, предприятие изготовитель | Тип стежка | Максимальная скорость вращения главного вала, об/мин. | Исполнительный орган перемещения мате риала | Толщина сшиваемого пакета материалов, мм | Длина стежка, мм | Применяемые | Вид обрабаты- ваемого материала | Дополни-тельные сведения | |
| иглы | нитки | ||||||||
| 1 | 2 | 3 | 4 | 5 | 6 | 7 | 8 | 9 | 10 |
| 131 КУР АО «Орша», Беларусь | Однолине-йный, челночный | 5000 | Нижняя рейка | 5 | 0-5 | 80-90 | 45 лл | Костюмные плательные материалы | - |
| 51кл, ПМЗ | 3-х ниточный цепной | 7000 | Нижняя и верхняя рейки | 5 | 0- 4 | 90 | 35 лл | костюмные, плательные материалы | Обрезка края материала |
ачальная обработка полочек и спинки














