102407 (590611), страница 8
Текст из файла (страница 8)
47. Коэффициент использования плоских кабелей для объемного монтажа определяется по формуле:
где Нпк - количество межузловых и межблочных связей в изделии, выполненных с помощью плоских кабелей; Нпр - общее количество межузловых и межблочных связей (проводников) в изделии.
48. Коэффициент прогрессивности формообразования деталей определяется по формуле:
где Dnp - количество деталей, заготовки которых или сами детали получены прогрессивными методами формообразования.
49. Коэффициент автоматизации и механизации монтажа определяется по формуле:
где Нам - количество монтажных соединений, которые могут быть осуществлены или осуществляются механизированным способом, т.е. имеются механизмы, оборудование или оснащение для выполнения монтажных соединений; Нм - общее количество монтажных соединений.
50. Относительная трудоемкость механообработки определяется по формуле:
где Тм - суммарная трудоемкость механообработки, применяемой при изготовлении изделия.
3.3 Разработка программного комплекса автоматизированной системы количественных оценок технологичности конструкции РЭА
Необходимость использования современной вычислительной техники в практике проектирования радиоэлектронных изделий для оперативного получения достоверных оценок технологичности вызвана трудоемкостью процедур, выполняемых специалистами при расчетах и обработке статистической информации. Разработанные основы информационного, математического и методического обеспечения позволили нам перейти к построению модели автоматизированной системы количественной оценки технологичности изделий. Поскольку пользователями такой системы являются конструкторы и технологи, не всегда имеющие опыт использования вычислительной техники, то интерактивность работы и дружественный интерфейс пользователя были необходимыми условиями для эффективного освоения и эксплуатации автоматизированной системы количественной оценки технологичности изделий РЭА.
Автоматизированная система управления и количественной оценки технологичности сравнительно легко встраиваются в действующие на многих предприятиях отрасли системы автоматизированного проектирования (САПР). САПР, как известно, представляет собой комплекс, состоящий из аппаратных, программных, регламентирующих, информационных и других средств, используемых разработчиком для конструирования. Системные принципы, заложенные в САПР при его создании и наличие системных, операционных и стандартных программных средств позволяет легко адаптировать разработанную автоматизированную систему поддержки решений. Это объясняется тем, что ее цели и задачи отвечают и задачам САПР, а именно, сокращать затраты на повторяющиеся инженерные расчеты и моделирование, оставляя больше времени на принятие решений и творчество; улучшать связи между подразделениями одного предприятия или между разработчиком и изготовителем, так как интенсивные связи и согласования позволяют сократить время разработки изделия; сокращать частоту и трудоемкость инженерных решений, повысить уровень качества производственной деятельности предприятия в целом.
Как отмечается, применение САПР в конструкторских разработках приводит к существенному перераспределению функций между конструктором и ЭВМ, а также и организации работ во всех службах конструкторских подразделений. В этом случае за инженером-конструктором остаются лишь функции творческого характера: принятие решений и инженерное творчество; осмысление проблемы, определение цели, содержание проекта и постановка задачи проектирования; выбор критериев оценок при решении конструкторских задач анализа, синтеза, оптимизации и контроля; выбор наилучшего решения.
Автоматизированная система оценок технологичности способствует решению некоторых перечисленных творческих функций разработчика, особенно выбора наилучших конструкторских решений. По мере развития проекта влияние конструкторских решений на затраты, как правило, возрастает и любое радикальное конструкторское решение, вносимое в проект, способствует росту затрат по экспоненциальному закону (рис.3.2).
Из этого можно сделать вывод о необходимости принять максимальное число основных и оптимальных конструкторских решений как можно раньше, т.е. не позже стадии технического проекта.
Автоматизация процедур метода количественных оценок технологичности позволяет разработчикам принимать оптимальные решения при минимальных временных затратах с помощью новых подходов к возможности анализа проекта практически на любых стадиях его разработки.
Программные средства системы количественных оценок технологичности РЭА позволяют предельно упростить (по отношению к пользователю) операции обработки данных, а также создают предпосылки для ее дальнейшего совершенствования. Развитие системы возможно в направлении дополнения ее модулями, реализующими различные стандартные операции манипулирования данными, а также включения в нее средств, обеспечивающих создание и введение информационной базы статистических данных по целому ряду оцениваемых изделий.
В свою очередь, анализ этой базы данных позволяет установить более обоснованные требования к составу работ по обеспечению технологичности РЭА и видам оценки в динамике по стадиям проектирования и технологической подготовки производства.
Программные средства автоматизированной системы количественной оценки технологичности РЭА разработаны нами с использованием принципов структурного программирования на основе анализа задач многократно использующихся в процессе обработки данных. При этом выделены следующие задачи:
-
ранжирование с приведением к стандартному виду последовательности целых неотрицательных чисел по степени их убывания;
-
тоже, по возрастанию;
-
вычисление показателя групповой согласованности экспертных суждений;
-
вычисление значений интегральной функции Лапласа (оценка вероятности ошибки для нормально-распределенной случайной величины);
-
вычисление значений X - функции на различных интервалах (определение табличных значений X - распределения);
-
получение результирующего решения на множестве индивидуальных экспертных упорядочений;
-
получение оценок степени разброса, вносимого каждым экспертом в общую дисперсию внутригрупповых оценок;
-
наглядное графическое представление относительных величин дискретного ряда вещественных чисел;
-
сортировка вещественного массива по возрастанию с запоминанием индексов элементов (вспомогательная функция);
• аппроксимация нетранзитивного бинарного отношения на множестве альтернатив транзитивным отношением предпочтительности.
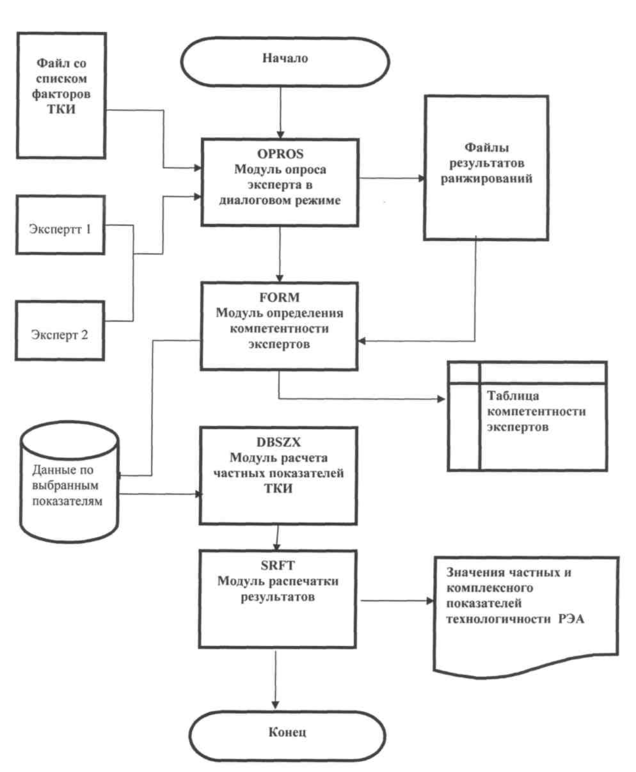
Структура программного обеспечения автоматизированной системы экспертной оценки технологичности РЭА имеет вид, представленный на рис.3.3.
Модуль OPROS осуществляет диалоговую процедуру опроса учетных данных эксперта и предлагает ему на выбор режимы проведения экспертизы: простое ранжирование и попарные сравнения показателей технологичности из предварительно созданного файла. В конце процедуры данные сохраняются модулем OPROS в отдельных последовательных рабочих файлах на диске.
Модуль FORM осуществляет предварительную обработку данных, которая заключается в вычислении оценок компетентности экспертов, значимость этих оценок и сравнение их с заданным граничным уровнем.
Рис. 3.3 Структурная схема программного обеспечения автоматизированной системы количественной оценки ТК изделий РЭА
Данные экспертов со значимыми оценками коэффициентов записываются модулем в стандартном формате в библиотеку-архив экспертных данных «библ.-арх.». Данные записываются в два раздела этой библиотеки, один из которых будет в результате содержать данные экспертов-технологов, с другой - экспертов-конструкторов. Если же данные экспертов не удовлетворяют требованию корректности, то запись в файл не производится. В результате выполнения процедуры на печать выводится две отдельные таблицы по группам технологов и конструкторов, содержащие фамилии экспертов, значения оценок их компетентности и уровней достоверностей этих оценок. При этом в таблицы включаются лишь те эксперты, значение оценок компетентности которых не ниже заданного уровня. Информация о не прошедших контроль по уровню компетентности экспертах выводится на печать перед таблицами. После того как экспертная информация оценена на достоверность и занесена в библиотеку-архив с помощью модуля DBSZX производится обработка информации с расчетом тех частных показателей технологичности РЭА, на которые указала в результате опроса большая часть экспертов. Рассчитывается также комплексный показатель технологичности, который сопоставляется с нормативным значением. Система дает вывод о технологичности оцениваемого изделия.
Программное обеспечение автоматизированной системы количественной оценки технологичности изделий с экспертными оценками весов коэффициентов разработана нами на языке Дельфи и приведено в приложении 1.
Теперь, когда программный комплекс подготовлен, необходимо провести ряд экспериментальных работ с его использованием для определенного класса изделий. Апробация автоматизированной системы оценки технологичности изделий позволит не только оценить ее эффективность, но и наметить признаки универсальности, по которым эту систему можно было бы адаптировать к задачам отработки технологичности изделий других отраслей промышленности.
Глава 4. ЭКСПЕРИМЕНТАЛЬНАЯ ПРОВЕРКА АВТОМАТИЗИРОВАННОЙ СИСТЕМЫ КОЛИЧЕСТВЕННОЙ ОЦЕНКИ ТЕХНОЛОГИЧНОСТИ РЭА. РАСЧЕТ ЭКОНОМИЧЕСКОЙ ЭФФЕКТИВНОСТИ
4.1 Экспериментальная количественная оценка технологичности изделия РЭА
Для экспериментальной проверки системы автоматизированной количественной оценки технологичности на серийном предприятии было выбрано осваиваемое изделие - водонагреватель электрический. На предприятии была организована группа специалистов-экспертов, которым было предложено оценить это изделие на технологичность. Они должны были в ходе процедуры последовательного ранжирования частных показателей технологичности выделить наиболее приемлемые для данного вида изделия, стадии разработки. На следующем этапе заполняется матрица предпочтений факторов. В результате статистической обработки матриц всех экспертов, выявляются наиболее предпочтительные показатели технологичности, которые впоследствии подвергаются расчету и сведению к обобщенному показателю технологичности. Последовательность работы с автоматизированной системой оценки технологичности на примере конкретного изделия показана на рис. 4.1
Рис. 4.1. Состояние экрана при входе в автоматизированную систему количественной оценки технологичности РЭА















