71134 (589209), страница 12
Текст из файла (страница 12)
В случае проектирования, основанного на переключении структуры потребностей, проектировщик абстрагируется от стереотипов и исходит из того, что есть в наличии, – из тех условий, в которых можно создать предмет как «указатель» в сторону выработанной структуры решения. Проектирование предмета на основе структуры потребностей происходит в рамках уже имеющихся у проектировщика возможностей. Это существенное преимущество модели, – проектировщик, переживая структуру потребностей на собственном опыте, интуитивно чувствует, как в имеющихся условиях можно переключить структуру и запустить механизм реализации главной потребности наиболее эффективно.
Достоинства предлагаемого подхода заключаются еще и в том, что проектировщик в качестве механизма проектирования использует свое подсознание, которое содержит гораздо больший объем информации и возможности управления ей, нежели сознание, т.е. уровень креативности и вероятность инноваций возрастают. Еще одно и, пожалуй, основное преимущество заключается в том, что полученное в результате решение обладает более высокой степенью актуальности для реализации обозначенной потребности. Так как новое переживание потребности учитывает происходящие вокруг и в человеке изменения – результат обладает большей степенью реальности и точности в отличие от воспроизведения очередной версии стереотипа на тему удовлетворения данной потребности. Проектировщик «прислушивается» к себе, притом находящемуся на месте другого, а не к стереотипу.
Специфика восприятия детьми предметного мира и проблемы проектирования для детей
Не ставя задачей полное освещение этого актуального вопроса, мы хотели бы сказать о том, что в проекте, связанном с удовлетворением потребности в общении, учитываются следующие особенности детского восприятия, выявленные автором в ходе интервьюирования специалистов детского дошкольного учреждения «Гуманитарный центр-театр».
Ребенка интересует в первую очередь изучение, а не использование потенциальных возможностей предмета. Это выражается в том, что вещи, предметы, игрушки, возможности которых ребенку понятны, не представляют для него интереса, а значит, понижается мотивация в игре, через которую осуществляется реализация главной потребности – в общении. Ребенку, кроме того, надоедает завершенность предмета, поскольку он нацелен на активное познание действительности.
Напротив, во время проектирования сознание взрослого человека настроено, прежде всего, на проблемы использования свойств предметов и разработку завершенных форм. Фактически получается, что взрослый проектирует игрушку для себя. Игрушки захламляют детские комнаты, быстро становясь ненужными.
Стоит упомянуть и об определенном ханжестве взрослых проектировщиков, ориентирующихся на представления о морали, а не на реальные особенности детского поведения. Например, дети могут быть агрессивны, и эта агрессия обязательно найдет выход. Лучше предусмотреть легитимные пути выхода этой энергии, чем закрывать на нее глаза или наказывать за «неправильные» действия, тем более что до определенного возраста ребенок может просто не понимать, за что его наказывают.
В ходе интервью прозвучал следующий показательный пример. Мальчик избивал девочку ногами. Наказание ничего не меняет, разве что в следующий раз мальчик будет делать это тайком. Тем не менее, сознание взрослого чаще всего работает в этом направлении. Воспитательница подошла и спросила, зачем мальчик бьет девочку. Абсолютно уверенным в своих действиях тоном, мальчик сказал о какой-то провинности девочки. Преодоление упомянутого ханжества приведет к созданию предметов, которыми можно драться или бить. Но, наряду с этим, те же самые предметы удовлетворят и другие потребности детей, обучая их, объединяя, развивая и т.д.
Проблема ограничения числа потребностей, когда ребенок имеет дело с оборудованием
Проектировщику необходимо учитывать, что число потребностей, которое может быть удовлетворено в ходе использования игрового оборудования, ограничено внешней конгруэнтностью – познавательными способностями и навыками ребенка. Для того чтобы обеспечить целостную и всестороннюю реализацию главной потребности – в общении, – которой препятствуют многие обстоятельства, и при этом не «забить» восприятие ребенка, проектировщику необходимо соблюдать определенную последовательность активации потребностей с помощью предмета, начиная с потребностей более низкого уровня, удовлетворение которых обеспечивает переход к потребностям более высокого уровня. Схематично это можно представить следующим образом.
Рис. 16. Схема активации потребностей
Наличие схемы позволяет проектировщику составить полное представление и последовательно активировать всю структуру потребностей, переключающих сознание субъекта с восприятия окружающего мира как проблемы на восприятие с точки зрения возможностей. Здесь показан также и переход от внешней конгруэнтности к внутренней.
Процесс переключения потребностей с помощью проектируемого предмета.
После определения границ проекта и уточнения последовательности активации потребностей необходимо выделить два принципиально различных отрезка проектирования. Первый – это проблемная предпроектная ситуация, от которой мы уходим с помощью предмета. Второй – решение, к которому мы приходим с помощью предмета. Движение происходит от внутреннего к внешнему и, наоборот, до тех пор, пока проблема не будет решена. Та и другая сторона, представленные на схеме как плоскости, на деле дифференцированы. Их структура и содержание будут представлены ниже, а пока важнее всего показать изменение направления и взаимообусловленность процессов.
Рис. 17. Принципиальная схема проектирования
При проектировании детского оборудования, сгруппировав факторы, препятствующие удовлетворению потребности ребенка в общении, для наглядности можно ограничить количество элементов структуры до трех. Это:
– предметы, погружающие ребенка внутрь себя,
– предметы, нейтральные для общения с другими детьми, приводящие к отсутствию мотивации в общении,
– субъективный страх ребенка быть не понятым окружающими людьми.
Рис. 18. Структура впечатления ребенка, учитываемая в предпроектной ситуации. Структура впечатления, решающая проблему
Задача дизайнера заключается в том, чтобы с помощью проектируемого предмета добиться переключения существующей структуры впечатления на требуемую для реализации потребностей ребенка в общении. Это может произойти в следующем случае.
Необходимо найти в одном из трех элементов структуры впечатления потребность более низкого уровня, препятствующую до момента появления спроектированной вещи удовлетворению потребности ребенка в общении. Взглянув на нее с другой стороны, можно понять, что есть предметы, делающие реализацию потребности в агрессии сонаправленной потребности в общении: спортивное оборудование, групповые игры, предметы, развивающие состязательность и т.п. Эти предметы позволяют не только выплеснуться агрессии, но и перевести реализацию потребности на более высокий уровень. То же можно проделать с любой тормозящей потребностью. Определение характера оборудования и его элементов перестают быть произвольными. Дизайнер в поиске форм отталкивается именно от потребителя. Решение – это разумный компромисс между свободой и ограничением ребенка.
Модель показывает, как происходит переход от одной обозначенной структуры к другой. Переключение становится возможным при появлении предмета, который «утяжеляет» потребности. Чем интенсивнее это происходит, тем легче осуществляется переход. Предмет активирует потребности, сонаправленные реализации осевой потребности – в общении.
Рис. 19. Схема переключения I на II
Результатом работы оператора с моделью является создание предмета, связывающего всю структуру решения в одно целое. Один из важных критериев создания целостности – это последовательность объединения потребностей, которая подобна последовательности использования предмета в реальной ситуации потребления. Построение структуры дает возможность проектировщику увидеть уровень реализации существующих потребностей и то, каким образом с помощью проектируемого предмета этот уровень можно сделать более высоким. На потребность мы смотрим при этом не как на что-то, существующее автономно, но как на часть человека, через которую он взаимодействует с окружающим миром.
Из сказанного можно вывести необходимые качества оборудования, способствующего реализации потребности в общении.
– Оборудование предоставляет возможность создания большого числа игровых ситуаций, к тому же оно легко принимает на себя различные игровые образы.
– Каждая единица комплекта оборудования позволяет вести игру в различных масштабах, переключая действие ребенка с мелкой моторики на крупную. Так же элементы оборудования позволяют создать многообразие конструируемых ребенком образов.
– Применение разных способов крепления деталей друг к другу, объединенных целостным образом, развивает конструктивное и творческое воображение ребенка.
– Выбранный материал обеспечивает приятные тактильные ощущения в процессе игры.
Выразительность образа складывается за счет соединения в одно целое конструктивных и эстетических свойств различных материалов.
Какие потребности активирует предмет или каким образом он активирует общение, переключая его с блокирующей потребности на движущую:
Оборудование позволяет конструировать игровые образы в масштабе комнаты. Конструирование связано с действиями, при которых дети нуждаются в помощи друг друга. То есть оборудование можно представить как структуру, объединяющую интересы детей.
Рис. 20. Детское игровое оборудование
Конструкция основного модуля – титановая трубка, помещенная в поролон и зачехленная тканью. Такое решение делает модуль легким и прочным, что позволяет легко перетаскивать большие формы, и, в свою очередь, дополнительно стимулирует детей к игре. Выбор такого сочетания материалов делает приятными тактильные ощущения, что способствует игровой деятельности ребенка.
Отсутствие определенных правил игры избавляет детей от страха что-то сделать не так. В то же время элементы оборудования просты, с них ясно считываются функциональные возможности каждого, при этом каждый элемент имеет свой образ, провоцирующий воображение ребенка.
Оборудование позволяет одновременно играть вместе и самостоятельно. В результате каждый ребенок не отдаляется, а приобщается к другим детям через свою индивидуальность, а не страдает от нее. Индивидуальность ребенка работает как связующий, а не дифференцирующий фактор.
Обозначенные процедуры по переключению могут воспроизводиться на каждом этапе и уровне проектирования, от системы в целом до ее мельчайших элементов.
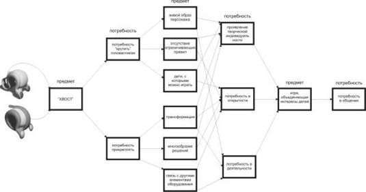
Переключение с помощью элемента предмета: крепежный узел «Головастик».
Структура элемента объединена образом «Головастика» – абстрактного персонажа. Абстрактность образа не ограничивает фантазию ребенка и провоцирует его воображение с помощью различных ассоциаций, заложенных в этот образ, что позволяет включать крепежный узел как элемент игры во многие игровые ситуации. Крепление каждый раз связанно с особенностями сюжета игры и дополняет ее. Образ позволяет существовать предмету отдельно от своей функции, как полноценному игровому персонажу, а возможность крепления можно рассматривать как проявление индивидуальных качеств этого персонажа. В свою очередь, это активирует потребность ребенка в игре, т.е. игра поддерживается в том числе и через второстепенные элементы оборудования. Это важный фактор, так как в данной работе развитие коммуникативных способностей происходит в процессе игры. Будучи игровым элементом, «головастик» повышает потребность ребенка в конструировании в отличие, скажем, от пластмассового болта с гайкой.
Образ уводит сознание ребенка от существующих стереотипов деятельности по закреплению и стереотипов игрового персонажа, это освобождает его воображение от узко-функционального отношения к предметам и страха сделать что-то неправильно. Предложенный образ органично существует в выбранном материале, и раскрывается в процессе игры с разных сторон. Материал делает приятными тактильные ощущения, раскрывает его функциональную универсальность и игровые возможности, что, в свою очередь, также повышает потребность в игре. Образ состоит из следующих элементов: голова, хвост и глаза головастика как одно целое. Каждый элемент с функциональной точки зрения является элементом крепления, все вместе элементы составляют крепежный узел.
Предложенная компоновка узла позволяет гибко связывать все элементы оборудования между собой, в том числе друг с другом.
Рис. 21. Активация потребности в общении с помощью спроектированного предмета
Основной конструктивный узел с помощью выразительного образа, универсальной функциональности, ясной структуры, понятной ребенком без объяснения на интуитивном уровне, повышает потребность в конструировании, реализация которой, в свою очередь, требует общения.
Критическая оценка проекта
Помимо продуктивных проектных ходов, использование теоретической модели может быть нацелено на определение в готовом продукте всего того, что блокирует реализацию потребностей ребенка.
















