66186 (589123), страница 3
Текст из файла (страница 3)
Тиксотропия. Особое свойство медов со студнеобразной консистенцией при перемешивании или взбалтывании снижать свою вязкость, но при последующем хранении восстанавливать первоначальную консистенцию. Тиксотропия характерна для меда, содержащего от 1 до 1,9 % белков. К таким медам относят мед с вереска, иногда с гречихи.
Бактерицидность меда. Это способность меда, его растворов и вытяжек останавливать или прекращать рост болезнетворных микроорганизмов. Такая особенность обусловлена содержанием в меде фитонцидов, обладающих бактерицидными свойствами, и ферментов, участвующих в окислительных реакциях с высвобождением активного кислорода, действующего антибактериально.
Противоплесневые свойства меда. Даже в благоприятных для развития микроорганизмов условиях и при длительном хранении зрелый мед не плесневеет и сохраняет высокие питательные и вкусовые качества. В отличие от меда многие продукты приобретают неприятный запах, вкус и внешний вид в результате быстрого роста и развития спор плесневых грибов при соответствующей температуре и влажности.
Консервирующие свойства меда. Свойства меда консервировать продукты питания и сохранять их долгое время известны давно. Древние греки и римляне применяли мед для консервирования свежего мяса, которое не изменяло своего естественного вкуса в течение четырех лет. В Египте и Древней Греции его использовали для бальзамирования. Сам мед при правильном хранении может не портиться в течение тысячелетий, сохраняя при этом свои качества и вкусовые свойства. Мед предохраняет от порчи соки растений, цветы, плоды и другие продукты. Сливочное масло, покрытое медом, не портится в течение полугода. Залитые медом рыба, почки, печень и другие животные продукты сохраняют свежесть при комнатной температуре в течение четырех лет, тогда как залитые смесью глюкозы и фруктозы в физиологическом растворе начинают загнивать на 5—8-й день. Биологически активные вещества меда, обусловливающие его консервирующие свойства, переходят в мед как из растений (нектара и цветочной пыльцы), так и из организма пчел (выделений специальных желез).
Лечебные свойства меда. Использование меда как эффективного лекарственного средства основывается на многих его свойствах, в том числе антибактериальном, бактерицидном, противовоспалительном и противоаллергическом действии. Лечебному эффекту меда способствуют состав сахаров, минеральные вещества, микроэлементы, витамины, ферменты, биологически активные вещества. Мед используют как общеукрепляющее, тонизирующее, восстанавливающее силы средство. Его применяют для лечения ран и ожогов, при заболеваниях сердечно-сосудистой системы, почек, печени желчных путей, желудочно-кишечного тракта. Мед хорошо смягчает кожу, повышает ее тонус, устраняет сухость и шелушение, благодаря чему он широко используется в косметике.
Для лечебных целей мед рекомендуется в основном принимать растворенным, так как в таком виде облегчается проникновение его составных частей в кровяное русло, а затем в клетки и ткани организма. При назначении лечения медом нужны строго индивидуальный подход к каждому больному, подбор соответствующего вида меда и его строгая индивидуальность дозировок во избежание неблагоприятного действия большого количества легкоусвояемых углеводов на вегетативную нервную систему и общий обмен веществ.
Питательность меда. Мед — концентрированный высокопитательный продукт. Основные питательные веществ меда — углеводы, белки, минеральные вещества, витамины, ферменты и др. При расщеплении глюкозы и фруктозы выделяется большое количество энергии, необходимой для жизненных процессов организма. 100 г меда обеспечивают 1/10 суточной потребности взрослого человека в энергии; 1/25 — в меди и цинке, 1/15 -в калии, железе, марганце, 1/4 — в кобальте; 1/25 — в витамине В (пантотеновой кислоте) и С, 1/5 — в витамине В6 и биотине: Питательность меда очень высока и составляет около 1379 Дж на 100 г продукта. По питательности он равен пшеничному хлебу, баранине, вяленой говядине, телячьей печени, белой рыбе и др. Питательная ценность 200 г меда равна 450 г рыбьего жира, или 180 г сливочного масла, или 8 апельсинам, или 240 ореховым ядрышкам, или 350 г измельченного мяса.
2. Ветеринарно-санитарная экспертиза
Таблица 2. Схема ветеринарно-санитарной экспертизы меда на рынках
Ветеринарно-санитарная экспертиза меда возложена на ветеринарную службу: лаборатории ветеринарно-санитарной экспертизы на рынках и ветеринарные лаборатории.
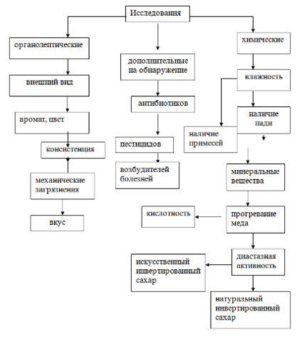
Методы исследования меда довольно разнообразны, так как мед является многокомпонентным продуктом и для него до сих пор не определен общий показатель, по которому можно было бы дать заключение о натуральности и качестве. Поэтому ветеринарно-санитарная экспертиза меда складывается из многочисленных частных методик (табл. 2).
Различают полноценные и неполноценные меды.
Неполноценные меды подразделяют на 3 группы: фальсифицированные, токсические и испорченные.
Фальсифицированный — это такой мед, в который добавлены различные пищевые и кормовые средства для увеличения его массы (патока свекловичная и крахмальная, глюкоза, сахар тростниковый и искусственно инвертированный, крахмал, мука, сладкие фруктовые соки, желатин), или он получен в результате подкормки пчел сахаром.
Пороки меда, связанные с токсичностью и порчей, разделяют на естественные и искусственные. К первым относят токсичность, отрицательную органолептику, брожение и закисание, ко вторым — токсичность, нагревание, механическое загрязнение и ухудшение органолептики в результате нарушения правил гигиены, технологии отбора и хранения меда, а также недозревший мед.
2.1 Устройство лаборатории ветеринарно-санитарной экспертизы на продовольственном рынке
Лаборатории ветеринарно-санитарной экспертизы на продовольственном рынке не являются самостоятельным учреждением, а входят в состав районной или городской ветеринарной станции. Тем не менее, лаборатории ветеринарно-санитарной экспертизы на продовольственном рынке имеют собственные бланки, печати, клейма.
В лаборатории ветеринарно-санитарной экспертизы на продовольственном рынке должно быть два отделения: мясное и пищевое. Каждое отделение должно иметь независимый вход и окно для приема проб.
Пищевое отделение делится на два помещения смотровой зал и лаборатория. Причем: оборудование, посуда и реактивы, используемые для ветеринарно-санитарной экспертизы молока, меда и растительных продуктов, должны быть сосредоточены на разных столах. Разделение лаборатории на два отделения необходимо, для того чтобы мясо и рыба не контактировали с продуктами, употребляемыми в пищу в сыром виде (мед, молочные продукты, растительные продукты). Помимо двух отделений в лаборатории должны быть бытовые помещения для персонала, санузел, помещение для мойки посуды и стерилизации инструментов и др.
Штат лаборатории зависит от размера рынка и количества проводимых экспертиз. На маленьких рынках в штат входят заведующий лабораторией (ветеринарный врач) и ветеринарный санитар. На средних рынках в штат дополнительно включают лаборанта. На крупных рынках в штат входят заведующий лабораторией (ветеринарный врач), ветеринарный врач, два лаборанта, два вет-санитара, дополнительно к этому могут быть включены трихинеллоскопист и дозиметрист. Все сотрудники состоят в штате районной или городской ветеринарной станции и в решении профессиональных вопросов независимы от администрации рынков. Все продукты перед тем как поступить в продажу должны быть проверены в лаборатории ветеринарно-санитарной экспертизы рынка. Результаты всех проводимых в лаборатории исследований фиксируют в журналах установленного образца, которые заводятся на каждую группу продуктов. Экспертизы продуктов в лабораториях ветеринарно-санитарной экспертизы на рынках платные. Остатки проб и забракованные продукты должны утилизироваться в соответствии с инструкцией по утилизации биологических отходов.
2.2 Ветеринарно-санитарные требования при торговле медом на рынке
Мед натуральный можно расфасовывать в следующую тару: бочки деревянные из бука, березы, вербы, кедра, липы, чинары, осины, ольхи с влажностью древесины не более 16 % вместимостью до 75 л; фляги из нержавеющей стали, алюминия и алюминиевых сплавов вместимостью 25 и 38 л; банки жестяные, покрытые изнутри пищевым лаком; стаканы или тубы из алюминиевой фольги, покрытой пищевым лаком вместимостью 30—150 г; банки стеклянные; стаканы литые или гофрированные из прессованного картона с влагонепроницаемой пропиткой; пакетики и коробочки из парафинированной бумаги, пергамента и искусственных полимерных материалов, разрешенных Министерством здравоохранения РФ для использования в пищевой промышленности; сосуды керамические, покрытые изнутри глазурью.
Запрещается продавать мед при обнаружении: а) несоответствия тары; б) органолептических пороков; в) содержания воды более 21 %; г) брожения; д) механических примесей; е) прогревания при температуре выше 50 °С; ж) токсичности з) радиоактивности; и) возбудителей заразных болезней пчел; к) фальсификации.
До получения результатов исследования мед продавать не разрешается. К продаже меда на рынках допускают лиц, имеющих спецодежду (нарукавники, фартук, косынка или колпак), и при соблюдении ими санитарных правил торговли. На посуде с медом должна быть этикетка, свидетельствующая о проведении ветеринарно-санитарной экспертизы: белого цвета для качественного меда, синего — для меда низкого качества и падевого. Результаты ветеринарно-санитарной экспертизы меда регистрируют в соответствующем журнале.
2.3 Методы отбора проб
Отбор проб производят работники лабораторий ветеринарно-санитарной экспертизы в присутствии владельца меда. Пробы берут после проверки состояния тары и ее соответствия требованию.
Для исследования меда берут пробу массой 100 г из каждой контролируемой единицы упаковки; при определении содержания воды ареометром массу пробы удваивают. Мед, нереализованный и не сданный для хранения на рынке, подлежит повторной экспертизе.
Образцы меда для лабораторной экспертизы берут из разных слоев и помещают в чистую и сухую посуду из стекла или фарфора. Мед жидкий берут алюминиевым пробоотборником, а закристаллизованный — коническим щупом, который погружают в мед с наклоном; затем поворачивают щуп вокруг оси на 360 ° и извлекают. С поверхности плотного меда срезают слой шпателем или ножом. Сотовый мед принимают на экспертизу, если он запечатан, не закристаллизован, а соты имеют однородный белый или желтый цвет. В качестве пробы из каждой пятой соторамки вырезают ножом часть сота площадью 25 см2 . Если сотовый мед кусковой (соты вынуты из рамки и разрезаны), пробу берут в тех же размерах от каждой упаковки. Тара должна быть чистой, без постороннего запаха, прочная, без течи. Тару закупоривают герметически. Допускается использовать прокладки из резины, разрешенной Минздравом РФ для пищевой промышленности.
На пасеке запечатывание сотов пчелами свидетельствует о зрелости меда, но это не является гарантией его качества и натуральности. Для исследования необходимо мед изъять из сотов. С этой целью с сотов удаляют восковые крышечки (забрус), пробу помещают на сетку с диаметром ячеек не более 1 мм, вложенную в стакан, и ставят в термостат при температуре 40—45 °С. В процессе фильтрации кусочек соты несколько раз переворачивают для более полного стекания воды. Каждую пробу исследуют отдельно.
3. Органолептический метод исследования
Органолептическое исследование — оценка качества продукции с помощью органов чувств: обоняния, вкуса, осязания, зрения. Это исследование позволяет произвести предварительную оценку данного продукта. Более точное и подробное представление о качестве меда, натуральности меда дает химический анализ.
Органолептические показатели определяют в такой последовательности: сначала определяют внешний вид, а затем цвет, запах, консистенцию и вкус.
Органолептические показатели нормального меда должны соответствовать требованиям: ГОСТ 19792-87 "мед цветочный» (см. прил.).
3.1 Внешний вид, цвет
При исследовании меда в первую очередь обращают внимание на внешний вид и состояние меда. Если он редкий и отличается малой вязкостью, можно с определенной уверенностью сказать, что мед незрелый и содержит в себе много воды. Вязкость легко определить при комнатной температуре: зачерпывают ложкой и быстро прокручивают ее. Зрелый мед будет накручиваться на ложку, незрелый — стекать.
Если на поверхности образовалась пена, это говорит о том, что мед закис. От только начавшего закисать меда исходит сильный и ароматный фруктовый запах, от закисшего — кислый.
При органолептическом исследовании обращают внимание на цвет меда. Цвет мёда определяют визуально при дневном освещении.
















