63777 (589045), страница 4
Текст из файла (страница 4)
Аппаратный вид вольтмода – это физическое вмешательство в питающую составляющую ядра или памяти. Всем известно, что напряжение, которое подаётся на процессор, можно изменять из BIOS материнской платы, а видеокарты (в большинстве своём) не имеют такой возможности. Если рассматривать аппаратный вид, то тут можно выявить два метода: вольтмод с помощью резистора или вольтмод с применением карандаша.
Увеличение напряжение само по себе еще не увеличивает производительность, но ускоряет переходные процессы в кристалле, за счет чего его предельная тактовая частота возрастает. А вместе с ней возрастает и тепловыделение, причем греется не только основной кристалл, но и вспомогательные элементы. Микросхемы, в штатном режиме работающие без радиатора, могут потребовать охлаждения, также возможно придется доработать схему фильтрации, добавив несколько дополнительных шунтирующих керамических конденсаторов в обвязку электролитических, а сами электрические - заменить, отобрав хорошие и качественные экземпляры с низким ESR. Пренебрежение этим правилом обычно приводит к провалу всей операции и вольмод не удается - даже при незначительном увеличении напряжения начинаются "глюки".
2.2 Метод с применением резистора
Рассмотрим один из способов вольтмонда – метод с применением резистора. Подстроечные, или переменные, резисторы выглядят так как изображено на рисунке 2.1.
Рисунок 2.1 – Подстроечные резисторы
Чтобы наиболее подробно представить переменный резистор, рассмотрим рисунок 2.2.
Рисунок 2.2 - Принцип действия переменного резистора
Выбрав резистор для вольтмода, следуйте требованиям по отбору проводов для него: они должны быть мягкими, тонкими, изолированными, не очень ломкими и небольшой длины.
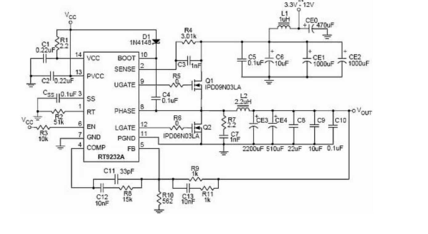
Для воспроизводства вольтмонда рассмотрим схему на рисунке 2.3.
Рисунок 2.3 – Типовая схема микросхемы
На рисунке 2.3 представлена типовая схема фирмы RichTek с маркировкой RT9232A. Обычно она устанавливается на платы Sapphire x1300/1600. Чтобы провести вольтмод, надо припаять переменный резистор к FB (5-я нога, feedback) и к GND (7-я нога, земля). Нумерация ног начинается от небольшой ямочки на микросхеме и продолжается против часовой стрелки. Припаивать провода резистора к ногам надо аккуратно, иначе возможны короткое замыкание и выход микросхемы из строя.
Припаяв регулируемый резистор в нужном месте, мы с лёгкостью сможем управлять значением сопротивления в цепи и тем самым изменять напряжение. Но допустим, мы нашли нужную микросхему, а необходимый номинал резистора и выходное напряжение нам неизвестны. В этом случае пользуются несколькими расчётными формулами (Rmax – итоговое сопротивление после перепайки переменного резистора):
Rmax = 1 / ( ( 1/Rfb) + (1/Rvr) ) (2.1)
где Rfb – это уже имеющееся сопротивление между FB и GND, Rvr – сопротивление добавляемого переменного резистора, выставленное на максимум.
Приблизительная оценка уровня минимального поднятия напряжения находится так:
Vmin = Vdef * Rfb / Rmax (2.2)
Здесь значение Vdef – напряжение по умолчанию.
Таким образом, зная расчётные формулы, мы без особого труда можем определить итоговое сопротивление и выходное напряжение.
2.3 Замена системы охлаждения перед усовершенствованием
В случае разгона с применением вольтмода к системе охлаждения надо подходить особым образом. Ведь мы имеем дело с полупроводниковыми материалами, а известно, что полупроводниковые приборы весьма подвержены внешним факторам воздействия окружающей среды и при перегреве могут выйти из строя. В основном при вольтмоде видеокарт охлаждать надо GPU и память, но раз мы осуществляем вольтмод системы питания, то и силовые элементы питания тоже желательно охладить. Об охлаждении памяти и графического ядра многие производители уже позаботились, и в продаже имеется множество эффективного охлаждения, которое можно применить при разгоне.
2.4 Вольтмод видеокарты Palit GeForce 7600GT
После того как была изложена теория, появилась необходимость проверить всё в действии. Для опытов была взята видеокарта Palit GeForce 7600GT. Ещё она была выбрана потому, что эта видеокарта пользуется некоторой популярностью среди начинающих оверклокеров.
Palit 7600GT имеет частоты GPU/Mem – 560/1400. Напряжение по умолчанию на GPU составляет 1.36В в 2D-режиме и 1.38В в 3D. Память работает при напряжении питания 2.00 В. Показания напряжений снимались с помощью недорогого цифрового мультиметра M830B. Температура GPU без нагрузки на заводских частотах составляет 49°С, а в максимальной нагрузке 64°С.
Разгон чипа не осуществлялся на родном охлаждении, оно сразу было заменено на более эффективное. Охладителем стал модернизированный для установки на видеокарту кулер IceHammer-2800WFCA
После всех работ над охлаждением видеокарта стала выглядеть так, как изображено на рисунке 2.4.
Рисунок 2.4 - Видеокарта с улучшенным охлаждением
Значения температур составили 43°С в покое, а в нагрузке 54°С. Теперь можно разгонять, не опасаясь перегрева карты. Поднятие частот осуществлялось утилитой ATITool v0.27 beta1. Мониторинг вёлся утилитой RivaTuner v2.0.1. Без вольтмода разгон по GPU составил 670MHz, а по памяти – 1600MHz.
Как уже говорилось ранее, GPU карты имеет напряжение 1.36В в 2D-режиме и 1.38В в 3D-режиме. Компоновка элементов у данной ревизии карты не соответствует референсному дизайну 7600GT. Исследовав плату, мы нашли два стабилизатора APW7065. Тот, что ближе к краю, – APW7065 – отвечает за напряжение памяти, а тот, который ближе к центру, – за напряжение ядра.
2.4.1 Вольтмод GPU
Чтобы поднять напряжение питания видеоядра, необходимо припаять переменное сопротивление на 10 кОм к 6-й и 3-й ноге APW7065 (для вычисления максимального сопротивления используем формулы (2.1) и (2.2)). Мониторинг напряжения GPU снимаем с плюсовых ног любого из конденсаторов CP2, СР3, СР4.
2.4.2 Вольтмод питания памяти
Аналогично меняется схема питания памяти. Нужно припаять переменное сопротивление номиналом 10 кОм к 6-й и 3-й ноге APW7065. Мониторинг напряжения памяти снимаем с конденсатора CP7 (в обоих случаях резистор устанавливается на максимальное значение).
В конечном итоге разгон по GPU составил 760MHz при напряжении 1,58 В. А результат памяти – 1800MHz, напряжение 2.34 В.
2.5 Результаты тестов после всех работ
После вольтмода карты всегда интересно узнать, чего мы добились. Для этого был собран тестовый стенд.
Материнская плата – Gigabyte GA-965P-S3, rev 3.3, BIOS F6;
Процессор – Intel Pentium E2160 @3400MHz | напряжение 1.50V;
Память – 2x512Mb Hexon DDR2-667MHz @760MHz (4-4-4-12 | 2,1V)
Видеокарта – Palit GeForce 7600 GT;
Система охлаждения – TT Big Typhoon CPU Cooler ;
Термопаста – АлСил3;
Блок питания – FSP Optima 550W;
Операционная система – Windows XP SP2.
Настройки драйвера NVIDIA ForceWare:
Intellisample Settings: Performance
Trilinear Optimization: Off
Anisotropic mip filter optimization: Off
Anisotropic sample filter optimization: Off
VSync: Always Off
Тестирование проводилось с помощью известных бенчмарков:
3DMark03 v3.6.0 – 1024x768, NoAA/NoAF
3DMark05 v1.2.0 – 1024x768, NoAA/NoAF
3DMark06 v1.1.0 – 1280x1024, NoAA/NoAF
Результаты тестов приведены на рисунке 2.5
Рисунок 2.5 - Результаты теста 7600GT в 3DMark03;05;06
По итогам тестирования в популярных бенчмарках можно заметить высокий прирост производительности с применением вольтмода. Это в очередной раз показывает, что иногда вольтмод может сыграть особую роль в достижении наилучшей производительности. Из приведённого примера разгона видеокарты с применением вольтмода ясно, что вольтмод – это далеко не бесполезная вещь. Что с умелыми руками и ясной головой можно добиться весьма внушительных показателей.
2.6 Доработка стабилизатора материнских плат
Современные процессоры не просто потребляют энергию. Они ее "кушают". Причем в очень больших количествах. Стабилизаторы используют сложные схемы фильтрации, обрастая электролитическими конденсаторами и дросселями. Чем их больше на плате - тем лучше.
Алюминиевые оксидные конденсаторы обладают большой собственной индуктивностью, пропорциональной их емкости, и при работе на высоких частотах сильно разогреваются, причем тем сильнее, чем выше их емкость. Поэтому, параллельно им всегда устанавливаются керамические конденсаторы, собственная индуктивность которых близка к нулю.
Если их количества окажется недостаточно, электролиты начнут подсыхать, резко увеличивая уровень пульсаций. Система (особенно разогнанная) начнет работать нестабильно, будет зависать, выдавать критически ошибки, сваливаться в голубой экран или самопроизвольно перезагружаться.
Хорошие производители, как правило, кладут керамику с запасом, однако никто не застрахован от просчетов. Отсюда и нагрев, быстро выводящий плату из строя. Высохшие электролиты легко заменить, но лучше процесс не затягивать, установив дополнительные керамические конденсаторы емкостью порядка 2,2 мкФ с номинальным напряжением не менее 16 В, припаяв их к выводам электролитических. Добавлять керамические конденсаторы следует до тех пор, пока температура электролитов не стабилизируется (то есть, прекратится ее падение).
Теперь перейдем к дросселям, которые сильно греются. И нагревают конденсаторы. Хорошие дросселя мотаются не цельным, а многожильным проводом, что ослабляет так называемый "поверхностный эффект", возникающий в результате "оттеснения" электронов из глубины проводника к его "стенкам". Как следствие, эффективная площадь сечения проводника резко сокращается, а его сопротивление возрастет. Поэтому следует намотать дроссель толстым проводом – нагрев уменьшится.
Снизить нагрев можно и другим, намного более простым путем. Берем алмазную пилу и делаем пропил сердечника шириной в ~1 мм. Это снижает насыщение дросселя постоянной составляющей магнитного потока и качество фильтрации переменной составляющей возрастет. Пропил уменьшает индуктивность дросселя, для компенсации которой рекомендуется увеличить чисто витков.
Можно сделать краткий вывод, что для уменьшения нагрева элементов питания плат, можно применить один из методов описанных выше или применить все в комплексе.
3. ТЕХНИКО-ЭКОНОМИЧЕСКОЕ ОБОСНОВАНИЕ ОБЪЕКТА РАЗРАБОТКИ
Первичными исходными данными для определения стоимости проекта являются показатели, которые используются на предприятии ГПО "МОНОЛИТ" г. Харьков.
Эти показатели сведены в таблицу 3.1.
Таблица 3.1 - Данные предприятия ГПО "МОНОЛИТ" г. Харьков состоянием на 01.01.2010 г.
| Статьи расходов | Усл.обоз. | Единицы измер. | Величина |
| 1 | 2 | 3 | 4 |
| Разработка (проектирование) КД | |||
| Тарифная ставка конструктора - технолога | Зсист | грн. | 1200 |
| Тарифная ставка обслуживающего персонала | Зперс | грн. | 1200 |
| Зарплата других категорий рабочих, задействованных в процессе разработки КД | Зин.роб. | грн. | 1500 |
| Тариф на электроэнергию | Се/е | грн. | 0,56 |
| Мощность компьютера, модема, принтера и др. | WМ | квт /час. | 0,3 |
| Стоимость ЭВМ, принтера, модема для базового и нового изделия (IBMPentium/32/200/ SVG) | Втз | грн. | 3200,00 |
| Амортизационные отчисления | Ааморт | % | 10 |
| Стоимость 1-го часа использования ЭВМ | Вг | грн. | 6,5 |
| Норма дополнительной зарплаты | Нд | % | 10 |
| Отчисление на социальные мероприятия | Нсоц | % | 37,2 |
| Общепроизводственные (накладные) расходы | Ннакл | % | 25 |
| Транспортно-заготовительные расходы | Нтрв | % | 4 |
| Время обслуживания систем ЭВМ | То | час/год | 180 |
| Норма амортизационных отчислений на ЭВМ | На | % | 10 |
| Отчисление на удерживание и ремонт ЭВМ | Нр | % | 10 |
3.1 Расчет расходов на стадии проектирования (разработки) КД нового изделия
а) Трудоемкость разработки КД нового изделия
Для определения трудоемкости выполнения проектных работ прежде всего складывается перечень всех этапов и видов работ, которые должны быть выполнены (логически, упорядочено и последовательно). Нужно определить квалификационный уровень (должности) исполнителей.
Расходы на разработку КД представляет собой оплату труда разработчиков схемы электрической принципиальной, конструкторов и технологов.
Расчет расходов на КД выводится методом калькуляции расходов, в основу которого положенная трудоемкость и заработная плата разработчиков.
















