63593 (588986), страница 11
Текст из файла (страница 11)
напряженность работ
| 20-21 | 22-23 | ||||||||||||||||||||||||||||||||||||||||||||||||||||||||||||||||||||||||||||||
| 3-5 | 5-7 | 8-10 | 10-13 | 19-21 | 21-27 | ||||||||||||||||||||||||||||||||||||||||||||||||||||||||||||||||||||||||||
| 2-4 | 3-4 | 7-8 | 10-12 | 12-14 | 14-15 | 16-17 | 18-19 | 24-26 | 23-25 | 25-27 | 27-30 | ||||||||||||||||||||||||||||||||||||||||||||||||||||||||||||||||||||
| 1-2 | 2-3 | 4-6 | 6-7 | 7-9 | 9-11 | 11-13 | 13-15 | 15-16 | 16-18 | 18-20 | 20-22 | 22-24 | 26-28 | 28-29 | 29-30 | ||||||||||||||||||||||||||||||||||||||||||||||||||||||||||||||||
| 1 | 2 | 3 | 4 | 5 | 6 | 7 | 8 | 9 | 10 | 11 | 12 | 13 | 14 | 15 | 16 | 17 | 18 | 19 | 20 | 21 | 22 | 23 | 24 | 25 | 26 | 27 | 28 | 29 | 30 | 31 | 32 | 33 | 34 | ||||||||||||||||||||||||||||||||||||||||||||||
Рис. 11.1.2 Карта проекта после оптимизации
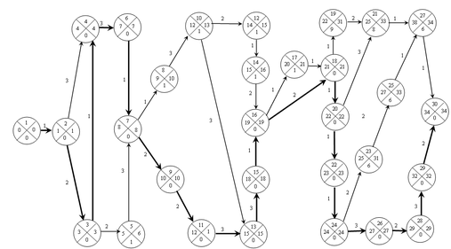
Рис 11.1.3 Сетевой график.
12.2 Расчеты сметы затрат
Трудоёмкость выполняемых работ
Полная трудоемкость содержит совокупные затраты труда всего промышленно-производственного персонала предприятия на производство продукции, выполнение работ и оказание услуг.
Основная заработная плата исполнителя
Примем, что месячный оклад инженера – 1500 грн. Поскольку в месяце 21,5 рабочих дней, посчитаем дневную оплату:
Инженер: Дневная оплата: 1500/21.5 = 69,7 грн
Определив дневную оплату и используя данные с пункта 2.1, посчитаем сумму зарплаты
Инженер: Сумма зарплаты:
69,7 *52 = 3624,4 грн
Дополнительная заработная плата
Дополнительную заработную плату определяют по нормативу, установленному в процентах от основной зарплаты штатных работников (без совместителей). Значение норматива дополнительной заплаты принимается по данным организации, в условиях которой планируется выполнение работы (для нашего случая 7.5%).
Инженер:
3624,4 * 0.075 = 271,83 грн
Отчисление на социальные мероприятия
К этому элементу принадлежат затраты осуществляемые в порядке и размерах, предусмотренных законодательством Украины:
-
на обязательное государственное пенсионное страхование – 33,2%;
-
на обязательное социальное страхование – 1,5%;
-
на обязательное государственное страхование на случай безработицы - 1,3%;
-
страхование от несчастного случая - 1,0%
Всего отчисление 37% (за действующими на 01.01.2009г. нормативами).
Инженер:
(3624,4 + 271,83)*0,37 = 1441,6 грн
Консультации
Консультации, связанные с необходимостью получения сведений по отдельным теоретическим вопросам, решение которых требует привлечения специалистов в большинстве случаев со стороны. Размер оплаты за один час должен быть принят по новым тарифам.
Таблица 12.2.2
Размер оплаты за один час консультации
Материалы для выполнения работ по договору
Если выполняется НИР расчетного характера, при определении затрат по этой статье необходимо учитывать в основном канцелярские принадлежности и т.д. Эти затраты принимают в размере 3 -- 5% основной заработной платы. В нашем случае расходы на материалы примем 4%, тогда получим:
(3624,4)* 0.04 = 144,98 грн.
Накладные расходы
К накладным расходам относят заработную плату с начислениями административно-хозяйственного персонала, расходы па охрану труда и технику безопасности, транспорт и т.д. Рассчитывать их следует по нормативам организации, в которой выполняется НИР.
На данном предприятии сумма накладных расходов составила 140% от основной заработной платы:
(3624,4)*1,4 = 5074,16 грн
Экспериментально-производственные расходы
Таблица 12.2.3
Затраты на оплату машинного времени
Прибыль
Прибыль определяется в процентах от суммы затрат, чаще всего в промежутке (10-35%). Отдельной строкой надо привести налог на прибыль в размере 25% от прибыли (за действующими нормативами на 01.01.2008 г.)
(3624,4 + 271,83 +1441,6 +120+144,98 +5074,16 +270)*0,25=2736,74 грн
Налог на прибыль
2564,71*0,25=684,19 грн
Общие затраты
2736,74 +10946,97 + 684,19 = 14367,9 грн
Налог на добавленную стоимость (НДС)
НДС исчисляется в размере 20% от общих затрат. Если работа финансируется из государственного бюджета, то НДС не начисляется.
14367,9 * 0,2 = 2873,58 грн
Полная стоимость работы, выполненной собственными силами
2873,58 + 14367,9 = 17241,48 грн
Таблица 12.2.4
Смета затрат на выполнение научно - исследовательской работы
В данном разделе дипломного проекта была проделана работа по оптимизированию процесса создания автомобильной системы видео наблюдения с помощью методики сетевого планирования.
В ходе работы были произведены необходимые расчеты, построены диаграммы загруженности, а впоследствии была проведена их оптимизация. Проект длится 34 дня, до оптимизации требовалось 6 человек, после оптимизации 4 человека.
Также в ходе выполнения была рассчитана смета затрат для автомобильной системы видео наблюдения. Это составляет 17241,48 гривен.
13. РАЗРАБОТКА АЛГОРИТМА РАБОТЫ УСТРОЙСТВА
13.1.1 Общие сведения о ATmega1281
ATmega1281 обеспечивает следующие топологические элементы: 128K байт. в системе Программируемый Перепрограммируемый памяти. СППЗУ -4 КБ, 8 КБ SRAM, 54 универсальных линии ввода – вывода, 32 универсальных рабочих регистратора. Кроме всего этого встроенный счетчик реального времени, шесть гибких Таймеров/Счетчиков с режимами сравнения и PWM, 2 USARTs, 2 лини - формируют соединения Последовательный интерфейс, аналого-цифровой преобразователь на 10 битов с 8 каналами с дополнительной дифференциальной входной стадией с программируемым коэффициентом усиления, программируемый Охранный Таймер с Внутренним Осциллятором, SPI последовательным портом. Внешний вид микроконтроллера в корпусе QPLF64 представлен на рисунке 13.1.1
Рис. 13.1
13.1.2 Описания выводов ATmega1281
VCC – вывод источника питания.
GND – земля.
PORT A (PA7…PA0) – порт А является 8-битовым двунаправленным портом ввода/вывода с встроенными подтягивающими резисторами.
PORT B (PB7…PB0) – порт В является 8-битовым двунаправленным портом ввода/вывода с встроенными подтягивающими резисторами.
PORT C (PC7…PC0) – порт С является 8-битовым двунаправленным параллельным портом ввода/вывода с встроенными подтягивающими резисторами.
PORT D (PD7…PD0) – порт D является 8-битовым двунаправленным портом ввода/вывода с встроенными подтягивающими резисторами.
PORT E (PE7…PE0) – порт E является 8-битовым двунаправленным портом ввода/вывода с встроенными подтягивающими резисторами.
PORT F (PF7…PF0) – порт F является 8-битовым двунаправленным параллельным портом ввода/вывода с встроенными подтягивающими резисторами, если A/D Преобразователь не используется.
PORT G (PG5…PG0) – порт G является 6-битовым двунаправленным параллельным портом ввода/вывода с встроенными подтягивающими резисторами.
AVCC - вывод напряжения питания для Входа{Контакта} F и A/D Преобразователя
AREF – вывод аналоговый подключения для A/D Преобразователя.
RESET – вход сброса. Удержание на входе низкого уровня в течение двух машинных циклов, перезапускает микроконтроллер. Это альтернативная функция PA2 и dW.
XTAL1 – вход инвертирующего усилителя генератора и вход внешнего тактового сигнала. Это альтернативная функция PA0.
XTAL2 – выход инвертирующего усилителя генератора. Это альтернативная функция PA1.
3.2 Алгоритм работы программы
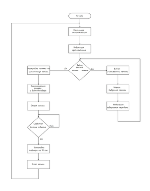
На рис. 13.2.1 приведена упрощенная блок-схема управляющей программы автомобильной системы видео наблюдения
Рис. 3.2 1
ВЫВОДЫ
В результате выполнения дипломного проекта разработано устройство, позволяющие производить непрерывное видеонаблюдения непосредственно с транспортного средства. Устройство производит циклическую запись видеоматериала по четырём каналам. Запись длительностью 30с. производится в цифровом формате на встроенную флеш память. Разработанная система может производить фиксацию событий при которых наносится ущерб транспортному средству. Это достигается при помощи обработки сигналов внешних датчиков (сигнализации и удара). Как видно из обзора существующих аналогов, устройства такого же типа либо стоят очень дорого, либо не предназначены для установки на транспортные средства.
Проведенные расчеты подтверждают работоспособность спроектированного устройства. Расчет показателей надежности показал, что спроектированный печатный узел, имеет наработку на отказ около 496770 часов, что полностью соответствует техническому заданию. Исходя из результатов теплового расчета, можно сделать вывод, что устройство не нуждается в дополнительных мерах теплоотвода. Расчет спроектированной платы на вибропрочность показал, что конструкция является абсолютно устойчивой. Все эти результаты доказывают полное соответствие разработанной системы техническому заданию.
















