62750 (588824), страница 2
Текст из файла (страница 2)
fГ - частота гетеродина; так как обычно fГ fПР, то fГ f0.
2.2.2.3 Абсолютная нестабильность частоты передатчика задаётся в техническом задании. Принимаю fНСТ. ПРД. = fНСТ. ГЕТ. =4105Гц.
2.2.2.4 Скорость объектов v, за которыми ведётся радиолокационное наблюдение, обычно не превышает 5Mah. Или по отношению к скорости звука vЗ:
v=5vЗ,(2.8)
где vЗ - скорость звука, vЗ=330м/с.
v=5330=1650м/с
Доплеровское смещение частоты:
,(2.9)
где c - скорость света, с=3108м/с.
2.2.3 Полоса пропускания с учётом нестабильности частоты
,(2.10)
где КАПЧГ - коэффициент автоматической подстройки частоты, КАПЧГ=10…30 (чем сложнее АПЧГ, тем больше коэффициент).
Замечу, что АПЧГ не уменьшает влияние явления доплеровского смещения частоты эхо-сигнала, так как она отслеживает лишь отклонения разности частоты гетеродина и частоты передатчика от значения промежуточной частоты.
Для простой АПЧГ КАПЧГ=10:
2.2.3.1. Полоса пропускания входной цепи и УРЧ обычно много шире полосы пропускания приёмника в целом. Можно задаться значением эквивалентной добротности Qэкв контуров входной цепи и УРЧ порядка 50…200 и найти их эквивалентную полосу пропускания (точное значение полосы пропускания входной цепи и УРЧ находятся в соответствии с требованием избирательности по зеркальному каналу).
Пусть Qэкв100, тогда полоса пропускания тракта радиочастоты:
(2.11)
2.2.3.2 Полоса пропускания тракта ПЧ 2FТПЧ обычно близка к полосе пропускания приёмника 2FП. Найду её с учётом найденной полосы пропускания тракта радиочастоты 2FТРЧ:
(2.12)
Как и предполагалось 2FТПЧ2FП.
2.2.3.3 Выбор величины промежуточной частоты fпр играет важную роль в работе всего приёмного устройства.
При выборе значения промежуточной частоты следует руководствоваться следующими основными соображениями:
1) для достаточной фильтрации сигналов промежуточной частоты после видеодетектора необходимо, чтобы верхняя модулирующая частота FВ была ниже промежуточной частоты в 5…10 раз.
2) для лучшего воспроизведения формы импульса период промежуточной частоты Тпр должен составлять не менее 0,05…0,1 длительности импульса и.
Кроме этого замечу, что слишком высокое значение промежуточной частоты приведёт к уменьшению устойчивого коэффициента усиления УПЧ и сложности получения узкой и стабильной полосы пропускания в УПЧ. А слишком низкое - к сложности получения необходимой избирательности по зеркальному каналу без применения специальных мер (использование заградительных фильтров по зеркальному каналу в преселекторе).
Верхняя частота в спектре видеосигнала составляет примерно половину ширины полосы пропускания приёмника:
FВ=0,5FП,(2.13)
FВ=0,53,77105=1,89105Гц=189кГц.
Итак, первое требование к величине промежуточной частоты:
fпр≥(5…10) FВ(2.14)
Второе требование:
Тпр≥(0,05…0,1) τи. (2.15)
Или с учётом, что
:
(2.16)
Получаю систему двух требований:
(2.17)
Очевидное решение этой системы двух неравенств:
fпр≥4106Гц.
Выбираю ближайшее меньшее значение промежуточной частоты из рекомендуемого ряда: 30МГц, 60МГц и 120МГц.
Итак, значение промежуточной частоты приёмника:
fпр=30106Гц=30МГц.
2.2.4 Определю допустимый коэффициент шума приёмника
2.2.4.1 Для начала выберу тип и марку фидера снижения антенны. Выбираю коаксиальный кабель марки РК75-4-19, для которого:
волновое сопротивление ρ=75Ом;
удельные потери на частоте 1ГГц α=0,21дБ/м.
Коэффициент передачи по мощности фидера снижения антенны:
,
где L - длина кабеля снижения, L=5м.
2.2.4.2 В техническом задании чувствительность задана в единицах напряжения. Переведу её в единицы мощности:
Pc. min=
,
где RA - сопротивление антенны, RA=ρ=75Ом.
Pc. min=
.
2.2.4.3 Отношение сигнал/шум в относительных единицах:
γ=100,1γ [дБ],
γ=100,112=15,8.
2.2.4.4 Допустимый коэффициент шума приёмника:
,
где Pс. min - чувствительность приёмника;
k - постоянная Больцмана;
T0 - нормальная абсолютная температура, T0=293К;
TA - шумовая температура антенны, TA=50К.
2.2.5 Найду действительный коэффициент шума приёмника без применения УРЧ
2.2.5.1 Коэффициент шума входной цепи:
Nвц
,
где KР. ВЦ - коэффициент передачи по мощности входной цепи, обычно не менее 0,8, принимаю KР. ВЦ=0,8.
.
Рисунок 2.2. Схема структурная первых узлов приёмника без применения УРЧ.
2.2.5.2 В настоящее время в профессиональных приёмниках в смесителях преобразователей и в усилителях дециметрового диапазона широко используются полевые транзисторы. Объясняется это малыми нелинейными искажениями при преобразовании и большим динамическим диапазоном входного сигнала. Современные преобразователи частоты на лампах имеют динамический диапазон 70-80дБ, на биполярных транзисторах до 50-60дБ, а на полевых транзисторах до 90-100дБ и более. Малые нелинейные искажения важны с точки зрения уменьшения эффектов блокирования, перекрёстной модуляции и взаимной модуляции 2-го и 3-го порядков. Большой динамический диапазон важен в радиолокационных приёмниках в связи с большим диапазоном входного напряжения.
Выбираю в качестве смесителя преобразователя частоты схему усилителя на полевом транзисторе с изолированным затвором типа 2П310А, характеристики которого приведены в приложении А. Выбор транзистора обусловлен в первую очередь величиной усиления по мощности, которая составляет не менее 5дБ на частоте 1ГГц. Во-вторых, протяжённым линейным участком на зависимости крутизны от напряжения затвор-исток. В-третьих, относительно низким коэффициентом шума. Коэффициент шума преобразователя частоты превышает в 3…5 раз коэффициент шума усилительного элемента. Для выбранного полевого транзистора составляет не более 6дБ на частоте 1ГГц, или в относительных единицах:
NТ=100,16=4
Принимаю коэффициент шума преобразователя равным:
NПЧ=5NТ,
NПЧ=54=20.
Коэффициент усиления по мощности преобразователя частоты, выполненного на выбранном полевом транзисторе, составляет около 2:
КПЧ≈2.
2.2.5.3 Коэффициент шума УПЧ NУПЧ=4
2.2.5.4 Ожидаемый коэффициент шума приёмника без УРЧ:
,
Ожидаемый коэффициент шума приёмника без УРЧ превышает предельно допустимый коэффициент шума:
26,9>11,5
Следовательно, необходимо применить перед преобразователем частоты малошумящий усилитель радиочастоты.
Рисунок 2.3 Схема структурная первых узлов приёмника с использованием УРЧ.
2.2.6 Найду действительный коэффициент шума приёмника при применении малошумящего УРЧ перед преобразователем частоты
2.2.6.1 В качестве усилительного элемента применяю полевой транзистор 2П310А. Причины выбор такие же, как при выборе транзистора смесителя (см. п.2.2.5.2).
Принимаю коэффициент шума УРЧ:
NУРЧ=2NТ,
NУРЧ=24=8,
а коэффициент усиления по мощности:
KР. УРЧ=3дБ=2.
2.2.6.2 Ожидаемый коэффициент шума приёмника с применением УРЧ:
.
Ожидаемый коэффициент шума приёмника с применением УРЧ больше предельно допустимого:
21,9>11,5
Необходимо применить УРЧ с большим усилением.
2.2.7 Возможно два варианта решения этой задачи
1) применить многокаскадный УРЧ;
2) применить УРЧ с каскодным включением усилительных элементов.
Второй вариант предпочтительнее, так как имеет лучшую устойчивость, при аналогичных шумовых характеристиках.
На практике применяются различные комбинации усилительных элементов в схеме каскодного УРЧ. Схема на двух полевых транзисторах обладает наибольшим динамическим диапазонам и в данном случае обладает преимуществом. Коэффициент устойчивого усиления превышает, по крайней мере, в 100 раз (а зачастую и выше) коэффициент усиления каскада на одном таком же транзисторе.
2.2.7.1 Коэффициент шума приёмника с применением каскодного УРЧ:
,
где NУРЧК - коэффициент шума каскодного УРЧ, равен коэффициенту шума каскада на одном транзисторе NУРЧК=NУРЧ=8;
KР УРЧК - коэффициент усиления каскодного УРЧ.
Из этой формулы нахожу требуемый коэффициент усиления каскодного УРЧ:
.
Заменяю коэффициент шума приёмника его требуемым значением и нахожу минимальный коэффициент усиления каскодного УРЧ:
Найденное значение коэффициента усиления УРЧ является минимальным с точки зрения обеспечения шумовых свойств.
Усиление обычно выбирают с запасом на старение элементов:
,
где k - коэффициент запаса усиления, обычно k=(2…3), выбираю k=2,
.
Минимальное напряжение на входе преобразователя:
,
где gВХ ПЧ - входная проводимость преобразователя частоты, gВХ ПЧ≈1,1710-2См.
.
Динамический диапазон входного напряжения в относительных единицах:
DВХ=100,05D [дБ],
DВХ=100,0550=316.
Максимальное напряжение на входе преобразователя:
Uвх пч max=Uвх пч minDвх,
Uвх пч max=1,410-5316=4,4210-3В=4,42мВ.
Полученное значение максимального входного напряжения преобразователя является вполне приемлемым для смесителя на полевом транзисторе.
3. Расчёт логарифмического УПЧ
3.1 Данные для расчёта
Динамический диапазон входного сигнала:
DВХ=50дБ=100,0550=316
Динамический диапазон выходного сигнала не более DВЫХ=13дБ=100,0513=4,46
Минимальное значение входного сигнала (определяется чувствительностью) EВХ МИН=8,8610-6В.
Минимальное значение выходного напряжения (необходимое для нормальной работы детектора) Uвых=1В.
%.1 Число каскадов логарифмического усилителя в простейшем случае численно равно требуемому динамическому диапазону выходного сигнала:
N=DВЫХ,
число каскадов, разумеется, округляется до ближайшего меньшего целого.
N=4,46≈4
Качественная амплитудная характеристика четырёхкаскадного УПЧ приведена на рисунке %.
3.2 Усиление каскада до насыщения
,
.
3.3 Оценю ошибку аппроксимации по графику рис.27 [] для KЛ=16дБ:
δ≈2дБ,
её можно считать удовлетворительной.
3.4 Требуемое усиление до ЛУПЧ
,
.
3.5 Порог насыщения каскада ЛУПЧ
ЕТ=КЕВХ МИНDВХ,
ЕТ=52,58,8610-6316=0,147В.
3.6 Расчёт усилителя логарифмического УПЧ
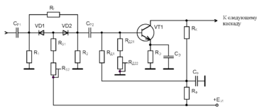
В логарифмических УПЧ применяются в основном широкополосные усилители. Частотная избирательность при этом осуществляется в предыдущих каскадах. В качестве схемного исполнения использую резистивный усилитель на биполярном транзисторе, включенного по схеме с общим эмиттером (ОЭ) рисунок %.
3.6.1 Выбираю транзистор усилителя по следующим критериям
1) граничной частоте усиления fГР>(3…4) fВ,
где fВ - верхняя частота усиливаемых колебаний (для узкополосного колебания можно принять fВ≈fПР), следовательно, выбирать нужно такие транзисторы, у которых fГР≥430МГц=120МГц;
2) отношению коэффициента передачи тока к ёмкости коллекторного перехода: h21Э/СК; предпочтение нужно отдавать транзисторам с большим отношением (отношение h21Э/СК косвенно определяет устойчивый коэффициент усиления);















