62419 (588784), страница 5
Текст из файла (страница 5)
Еще одно чрезвычайно полезное свойство DSSS-устройств заключается в том, что благодаря очень низкому уровню мощности своего сигнала они практически не создают помех обычным радиоустройствам (узкополосным большой мощности), так как эти последние принимают широкополосный сигнал за шум в пределах допустимого. В другую же сторону - обычные устройства не мешают широкополосным, так как их сигналы большой мощности "шумят" каждый только в своем узком канале и не могут заглушить широкополосный сигнал весь целиком.
В результате можно сказать, что использование широкополосных технологий дает возможность использовать один и тот же участок радиоспектра дважды - обычными узкополосными устройствами и "поверх них" - широкополосными.
Приемущества DSSS технологии:
-
Помехозащищенность
-
Не создаются помехи другим устройствам
-
Конфиденциальность передач
-
Возможность повторного использования одного и того же участка спектра.
2. Метод частотных скачков (FHSS)
При кодировке по методу частотных скачков (FHSS) вся отведенная для передач полоса частот подразделяется на некоторое количество подканалов (по стандарту 802.11 этих каналов 79). Каждый передатчик в каждый данный момент использует только один из этих подканалов, регулярно перескакивая с одного подканала на другой. Стандарт 802.11 не фиксирует частоту таких скачков - она может задаваться по-разному в каждой стране. Эти скачки происходят синхронно на передатчике и приемнике в заранее зафиксированной псевдослучайной последовательности, известной обоим; поскольку не зная последовательности переключений, принять передачу также нельзя.
Другая пара передатчик-приемник будет использовать и другую последовательность переключений частот, заданную независимо от первой. В одной полосе частот и на одной территории прямой видимости (в одной "ячейке") таких последовательностей может быть много. Ясно, что при возрастании числа одновременных передач возрастает и вероятность коллизий, когда, например, два передатчика одновременно перескочили на частоту №45, каждый в соответствии со своей последовательностью, и заглушили друг друга.
Метод частотных скачков, так же как и описанный выше метод прямой последовательности, обеспечивает конфиденциальность и некоторую помехозащищенность передач. Помехозащищенность обеспечивается тем, что если на каком-нибудь из 79 подканалов передаваемый пакет не смог быть принят, то приемник сообщает об этом, и передача этого пакета повторяется на одном из следующих (в последовательности скачков) подканалов.
С другой стороны, поскольку при использовании метода частотных скачков, в отличие от метода прямой последовательности, на каждом подканале передача ведется на достаточно большой мощности (сравнимой с мощностью обычных узкополосных передатчиков), про этот метод нельзя сказать, что он не мешает другим видам передач.
Принцип построения
Третий метод классификации — это принцип построения сети. Сети могут строиться по принципу «точка-точка», когда совместно работают два устройства, оснащенные направленными антеннами, либо по принципу «звезда», когда несколько абонентских устройств, оснащенных направленными антеннами, поддерживают связь с одним центральным устройством. Центральное устройство обычно оснащается антенной с круговой диаграммой направленности.
Поддерживаемые протоколы
Следующий параметр, по которому можно классифицировать оборудование радиосетей передачи данных, — это протоколы, поддерживаемые устройствами, их наличие и отсутствие.
Самым простым вариантом являются так называемые прозрачные, или транспарентные радиомодемы, предназначенные для организации радиолиний связи «точка-точка». Пожалуй, это единственный класс оборудования, к которому применим термин «радиомодем». Прозрачные радиомодемы обычно имеют синхронный порт для подключения оконечного оборудования. Пара таких радиомодемов просто организует подобие «нуль-модемного» кабеля, но не по проводам, а по радиоканалу. Скорость передачи данных, которую обеспечивают прозрачные радиомодемы, составляет от 1,2 Кбит/с до нескольких Е1. Низкоскоростные радиомодемы нашли применение в основном в системах телеметрии и телеуправления; с помощью высокоскоростных радиомодемов возможно соединение между собой двух цифровых АТС или двух локальных сетей (при использовании внешних маршрутизаторов). При использовании прозрачных радиомодемов обычно предусматривается возможность организации протяженных линий связи при использовании промежуточных ретрансляторов.
Второй класс оборудования предусматривает поддержку определенных сетевых протоколов передачи данных и включает в себя такое широко известное оборудование, как радиомосты фирм Aironet, Proxim, Lucent Technologies, наиболее известные в России под псевдонимом Radio-Ethernet.
Radio-Ethernet - это стандарт организации беспроводных коммуникаций на ограниченной территории в режиме локальной сети, т.е. когда несколько абонентов имеют равноправный доступ к общему каналу передачи информации.
Радиоканалы, согласно этому стандарту, могут быть организованы на основе технологий широкополосного сигнала (ШПС) по методу прямой последовательности (DSSS) или частотных скачков (FHSS)
Радиомодули, реализующие технологию ШПС (DSSS и FHSS) функционируют в соответствии со стандартом IEEE 802.11 - RadioEthernet в диапазоне частот 2,4 ГГц
Метод доступа к общему каналу - коллизионный, но, в отличие от обыкновенного кабельного Ethernet'а, имеется фаза предварительного резервирования канала, так что коллизии между абонентами допускаются только при резервировании (в процессе "соревнования" за занятие канала), а собственно передача данных начинается уже без возможности коллизий. Такой метод называется CSMA/CA (Carrier Sense Multiple Access/Collision Avoidance) и описан в стандарте 802.11
Радиомосты изначально были созданы для организации беспроводных локальных сетей внутри зданий в том случае, если прокладка кабеля невозможна, — в музеях, зданиях, представляющих историческую ценность, при оборудовании временных сетей на выставках, шоу и т.д. или для связи между двумя рядом стоящими зданиями, если прокладка кабеля экономически невыгодна или технически невозможна. Радиус действия точки доступа составляет 50-300 м. Радио-Ethernet широко применяется для доступа к информации на территории больших складов, бирж и т.д. Радиомосты обычно работают с пакетами Ethernet, и с их помощью организуется одна большая Ethernet-сеть, как если бы все устройства сети были объединены кабелем. Устройства радио-Ethernet обычно выпускаются либо в виде отдельно стоящих устройств, либо в виде плат, подключаемых к шине компьютера (ISA, МСА или PCMCIA). В России с присущей русскому народу смекалкой и изобретательностью радиомосты часто приспосабливают для организации магистральных радиоканалов на расстояниях до 50-80 км, используя внешние усилители и антенны с высоким коэффициентом усиления.
Кроме радиомостов, можно выделить также радиомаршрутизаторы IP фирмы Multipoint Networks — WaveNET IP. В отличие от радиомостов это оборудование специально предназначено для организации радиосетей городского и районного масштаба на расстояниях до 30-40 км от центральной станции и включает в свой состав маршрутизатор IP. Кроме того, использование оборудования WaveNET IP позволяет решить так называемую проблему длинного кабеля. Дело в том, что очень часто точка подключения к локальной сети и точка установки антенны на крыше находятся на достаточно большом расстоянии друг от друга. Оборудование радио-Ethernet имеет настольное исполнение и может быть использовано только в нормальных климатических условиях. С другой стороны, радиосигнал с частотой 800 МГц и выше испытывает сильное затухание в кабеле, что накладывает ограничения на максимальную длину кабеля между устройством и антенной. Это противоречие разрешается либо установкой радиомоста в погодозащитном кожухе непосредственно возле антенны, либо использованием дополнительных усилителей, что значительно повышает стоимость системы. WaveNET IP имеет внешнее погодозащитное исполнение и может эксплуатироваться при температуре от -50°С до +60°С; оно устанавливается непосредственно возле антенны и соединяется с локальной сетью витой парой, длина которой может достигать 100 м.
Сравнительная характеристика методов модуляции DSSS и FHSS
Из двух методов широкополосной передачи каждый имеет свои сильные и слабые стороны.
Метод DSSS (Direct-Sequencing Spread Spectrum) позволяет достигать значительно большей производительности (до 11 Мбит/с), а кроме того, обеспечивают большую устойчивость к узкополосным помехам (поскольку выбором поддиапазона для передачи часто удается отстроиться от помех) и большую дальность связи. Оборудование DSSS несколько сложнее и дороже FHSS. Продукция для FHSS выпускается значительно большим количеством компаний, она проще и дешевле, однако и пропускная способность ее ниже. Достоинство FHSS-устройств состоит в том, что они, в отличие от DSSS, могут сохранять работоспособность в условиях широкополосных помех, - например, создаваемых DSSS-передатчиками, но это оборачивается тем, что сами они мешают обычным узкополосным устройствам.
|
|
|
|
Таблица 10. Сравнение технологий DSSS и FHSS
Безопасность информации, алгоритм WEP
Алгоритм WEP (Wired Equivalent Privacy) предусматривается стандартом IEEE 802.11 как средство обеспечения безопасности беспроводных сетей. В основе алгоритма - симметричный поточный шифр RC4, разработанный Роном Райвестом, одним из основателей компании RCA Data Securiy.
Достоинства алгоритма WEP:
-
Возможность периодической смены ключа и частой смены вектора инициализации;
-
Самосинхронизация шифра по каждому сообщению, что снижает вероятность потери пакетов;
-
Эффективность алгоритма и возможность его реализации как программными, так и аппаратными средствами;
-
Статус дополнительной возможности, что позволяет пользователю самому решать вопрос об использовании этого алгоритма.
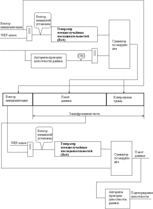
Сущность алгоритма WEP поясняется на рисунке, приведенном ниже.
Секретный ключ (40 или 128 бит) вводится во все беспроводные устройства сети. При необходимости его может изменять администратор беспроводной сети.
При передаче пакета в аппаратуре формируется вектор инициализации, который объединяется с секретным ключом в результате операции конкатенации. Полученный вектор начальной установки используется для приведения в исходное состояние генератора псевдослучайных последовательностей, начинающего формировать псевдослучайную последовательность двоичных символов, равную длине передаваемого пакета с 4-байт контрольной комбинацией циклического кода CRC. Такая последовательность складывается поразрядно с символами передаваемого пакета и CRC. По радиоканалу передаются оригинальный для каждого пакета вектор инициализации и зашифрованный пакет данных с CRC.
На приемной стороне из пакета выделяется 4-разрядный вектор инициализации, из которого в результате конкатенации с тем же секретным ключом что и на передающей стороне, формируется вектор начальной установки генератора псевдослучайной последовательности.
Рис.15. Защита передаваемых данных с помощью алгоритма WEP
Сформированная последовательность суммируется по модулю 2 с зашифрованной частью принятого пакета, в результате чего выделяются незашифрованные данные и CRC, используемая для контроля правильности приема пакета данных.
Преимущества беспроводных средств связи
Беспроводные технологии обладают выгодными отличиями от кабельных технологий по следующим параметрам:
-
Стоимость. Средние расходы на организацию двухмегабитного (2Мбит/сек) канала точка-точка не зависят от расстояния и равняются примерно $3,000. При расстоянии между объектами более 500 метров применение беспроводной технологии выгоднее, чем прокладка оптоволокна.
-
Удаленность. При невозможности или нецелесообразности прокладки кабеля между объектами возникает потребность в беспроводной технике. Прокладка индивидуального кабеля стоит дорого. К тому же получить разрешение на проведение кабельных работ практически невозможно. Коммерческие организации предоставляют выделенные линии в аренду по высоким ценам.
-
Срочность. Установка и настройка оборудования не требует большого количества времени, и занимает от силы несколько дней.
-
Защита инвестиций. Радиооборудование можно продать в случае необходимости. Тогда как кабель - это средства, "закопанные в землю".
-
Легкость в обслуживании. Радиооборудование легко настраивается и перенастраивается. Регламентные и ремонтные работы не связаны с подземными работами, которые проводятся только уполномоченными организациями и, следовательно, требуют много времени.
-
Гибкость. Применение беспроводных технологий позволяет создавать практически любые конфигурации сетей передачи данных на больших территориях без существенных капиталовложений. Например, использование всенаправленной антенны дает возможность быстро образовывать сети различной конфигурации.
-
Мощность. Компьютерные радиосети представляют собой могучее средство связи, т.к. позволяют организовывать обмен данными с пропускной способностью в несколько десятков мегабит в секунду. По этому параметру радиосредства превосходят все современные проводные модемы.
-
Надежность. Использование широкополосной шумоподобной передачи сигнала позволяет получать помехозащищенные каналы связи, обеспечивающие надежность передачи данных и невозможности несанкционированного доступа в сеть.
В настоящее время на рынке России предлагается аппаратура, позволяющая реализовать различные конфигурации беспроводных сетей, добиваясь при этом оптимизации параметра «цена – производительность – функциональность».
Анализ целесообразности реализации связи ЛВС МИЭТ и Студгородка МИЭТ посредством радиоканала
В настоящее время, вариант физической интеграции локальных вычислительных сетей МИЭТ и студгородка МИЭТ средствами радиосвязи является наиболее реальным из всех рассмотренных.
Прежде всего, стоит обратить внимание на то, что сеть МИЭТ на данный момент уже имеет свой радиоканал, с точкой доступа (специальное устройство со всенаправленной антенной, располагающееся на крыше высотной постройки), находящейся в прямой видимости с крыши 6го корпуса общежития МИЭТ. Оборудование работает по технологии DSSS, ввиду ее лучшей приспособленности к связи между достаточно удаленными точками в пределах черты города, а так же за счет лучших характеристик надежности и скорости связи. Таким образом, для связи сети института с сетью студгородка достаточно установить необходимое оборудование на стороне ЛВС студгородка МИЭТ, и настроить связь с точкой доступа. Факт отсутствия необходимости проведения монтажных работ на стороне ЛВС МИЭТ и установки промежуточного ретранслятора (поскольку прямой видимости между институтом и студгородком нет), обуславливает минимизацию необходимых финансовых затрат, а так же отсутствие ряда организационных проблем, связанных с реализацией данного вида связи.
Необходимое оборудование
Конфигурация
Для обеспечения связи сети студенческого городка МИЭТ с радиоканалом МИЭТ достаточно следующих компонентов:
-
Беспроводной сетевой адаптер Radio-Ethernet, работающий по технологии DSSS
-
Направленная антенна
-
Системный блок (компьютер) с конфигурацией, достаточной для обработки и ретрансляции двух потоков данных, поступающих на сетевые интерфейсы.
-
Сетевой адаптер Ethernet, работающий по технологии 10Base-T и/или 100Base-T.
Принцип функционирования
Подключение
Вышеперечисленное оборудование должно быть установлено на территории студгородка МИЭТ и подключено к ЛВС студгородка.















