49882 (588679)
Текст из файла
МИНИСТЕРСТВО ОБРАЗОВАНИЯ И НАУКИ УКРАИНЫ
НАЦИОНАЛЬНЫЙ ТЕХНИЧЕСКИЙ УНИВЕРСИТЕТ
«ХАРЬКОВСКИЙ ПОЛИТЕХНИЧЕСКИЙ ИНСТИТУТ»
Кафедра “Электрические станции”
Расчетное задание
по курсу
«Моделирование в энергетике»
Выполнили: студенты гр. Э – 52Б
Мовчан А.Е.
Жирма О.В.
Семенюк Н.
Принял: доцент Пискурев М.Ф.
Харьков – 2006
СОДЕРЖАНИЕ
Задание
-
Простейшая компьютерная модель турбоагрегата. Исследование динамической устойчивости
-
Исследование динамической устойчивости при отключении ЛЭП
-
а) При отклонении угла
меньше
б) При отклонении угла
больше
в) При выпадении из синхронизма
-
Исследование динамической устойчивости при КЗ
-
Исследование динамической устойчивости при КЗ с учетом АПВ
-
Компьютерная модель СГ в координатах d, q, 0 в режиме ХХ
ЗАДАНИЕ
1.Создать простейшую компьютерную модель турбоагрегата и исследовать на ней динамическую устойчивость при:
1.1. отключении ЛЭП
1.2. КЗ
1.3. КЗ с учетом АПВ
Примечание:
В п. 1.1 получить осциллограммы мощности и угла
при отклонении угла
меньше
, больше
, при выпадении из синхронизма.
В п. 1.2 и 1.3 получить осциллограммы мощности турбины, синхронной мощности, асинхронной мощности и угла
.
2.Создать компьютерную модель СГ в координатах d, q, 0 и получить осциллограммы токов в обмотках статора и ротора и напряжения в обмотках статора в режиме ХХ.
1. Простейшая компьютерная модель турбоагрегата. Исследование динамической устойчивости
Простейшая компьютерная модель турбоагрегата была получена путем реализации системы уравнения (1):
(1)
где
- мощность турбины;
- синхронная мощность;
- асинхронная мощность;
- суммарное сопротивление;
- потери мощности на демпфирование;
- скольжение.
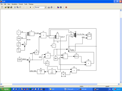
Рисунок 1 - Математическая модель турбоагрегата с учетом демпферного момента
Блок 3 моделирует рост суммарного сопротивления ЛЭП при ее отключении, влияя, таким образом, на величину отклонения угла
.
I Блоки 1,2,3,8 позволяю получить максимальную электрическую мощность турбоагрегата.
II Блоки 5,7,9,10,12,13,15,16,17,18,19,21,25 моделируют изменение угла
( угол отклонения величины электрической мощности от мощности турбины).
Блоки группы I, II совместно с блоком 11 моделируют синхронную мощность турбоагрегата (электрическую мощность).
А блоки 22,23 с частью бл. I, II - асинхронную мощность турбоагрегата.
С помощью блока 14 задается постоянная величина мощности турбины.
1.1 Исследуем динамическую устойчивость при отключении ЛЭП:
а) При отклонении угла
меньше
Рисунок 2 – Осциллограммы мощности и угла
, при отклонении угла
меньше
Видим, что в нормальном режиме
=
, угол
. При отключении ЛЭП в момент времени 0,2 с суммарное сопротивление увеличивается на 20%. Этот момент соответствует провалу в характеристике мощности турбины.
Затем мощность турбины плавно возрастает до момента, соответствующего максимальному отклонению угла
от величины
. Отклонение угла
= 57о.
При заданных условиях модель динамически устойчива. При t = 5 с система возвращается к нормальному режиму работы.
б) При отклонении угла
больше
Рисунок 3 – Осциллограммы мощности и угла
, при отклонении угла
больше
В нормальном режиме
=
, угол
. При отключении ЛЭП в момент времени 0,2 с суммарное сопротивление увеличивается на 50%. Этот момент соответствует провалу в характеристике мощности турбины.
Затем мощность турбины плавно возрастает до момента, соответствующего углу
=
. Максимальное отклонение угла
= 104о.
При заданных условиях модель еще динамически устойчива. При t = 5 с система возвращается к нормальному режиму работы.
в) При выпадении из синхронизма
Рисунок 4 – Осциллограммы мощности и угла
, при выпадении из синхронизма
В нормальном режиме
=
, угол
. При отключении ЛЭП в момент времени 0,2 с суммарное сопротивление увеличивается на 60%. Этот момент соответствует провалу в характеристике мощности турбины.
Затем мощность турбины плавно возрастает до момента, соответствующего углу
=
. Максимальное отклонение угла
= 360о.
При заданных условиях модель динамически не устойчива.
1.2 Исследование динамической устойчивости при КЗ
Рисунок 5 - Математическая модель турбоагрегата при КЗ
Блок 3 моделирует увеличение сопротивления ЛЭП при КЗ.
Блок 4 позволяет получить снижение суммарного сопротивления в послеаварийном режиме, вызванное отключением РЗ поврежденного участка.
Блоки 3,4,6 моделируют изменение суммарного сопротивления ЛЭП при КЗ.
Остальные блоки выполняют прежние функции.
Рисунок 6 – Осциллограммы мощности турбины, синхронной мощности, асинхронной мощности и угла
при КЗ
В нормальном режиме
=
,
, угол
. При КЗ в момент времени 0,04 с суммарное сопротивление увеличивается на 400%. Этот момент соответствует провалу в характеристике синхронной мощности турбины. Асинхронная мощность начинает возрастать.
Затем синхронная мощность турбины плавно возрастает до момента, соответствующего углу
=
. Максимальное отклонение угла
= 360о.
В момент времени 0,5 с срабатывает РЗ, отключая поврежденный участок.
Однако в послеаварийном режиме система динамически не устойчива.
1.3 Исследование динамической устойчивости при КЗ с учетом АПВ
Рисунок 7 - Математическая модель турбоагрегата при КЗ с учетом АПВ
Блок 3 моделирует увеличение сопротивления ЛЭП при КЗ.
Блок 4 позволяет получить снижение суммарного сопротивления в послеаварийном режиме, вызванное отключением РЗ поврежденного участка.
Блок 26 характеризует снижение суммарного сопротивления, вызванное срабатыванием АПВ.
Блоки 3,4,6,26 моделируют изменение суммарного сопротивления ЛЭП при КЗ с учетом АПВ.
Остальные блоки выполняют прежние функции.
Рисунок 8 – Осциллограммы мощности турбины, синхронной мощности, асинхронной мощности и угла
при КЗ с учетом АПВ
В нормальном режиме
=
,
, угол
. При КЗ в момент времени 0,04 с суммарное сопротивление увеличивается на 400%. Этот момент соответствует провалу в характеристике синхронной мощности турбины. Асинхронная мощность начинает возрастать.
Затем синхронная мощность турбины плавно возрастает до момента, соответствующего углу
=
. Максимальное отклонение угла
= 360о.
В момент времени 0,5 с срабатывает РЗ, отключая поврежденный участок.
В момент времени 0,9 с срабатывает АПВ. Но модель остается динамически неустойчивой.
2. Компьютерная модель СГ в координатах d, q, 0
а) Режим ХХ
Компьютерная модель СГ в координатах d, q, 0 была получена путем реализации системы уравнений (2), (3), (4).
(2)
Так как ОВ расположена перпендикулярно относительно обмотки статора по оси q, то никаких потоков в этой обмотке ток, протекающий в ОВ не создает. Следовательно:
(3)
В системе уравнений (3) все коэффициенты постоянные величины:
,
,
,
.
Учитывая, что в относительных единицах собственные и взаимные индуктивности равны индуктивным сопротивлениям, то:
,
,
,
Тогда систему уравнений (3) можно записать в таком виде:
(4)
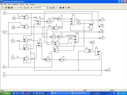
Системы уравнений (2), (3), (4) представляют собой основу математической модели СГ – суперблок Generator.
Реализация суперблока – Generator:
Рисунок 9 – Математическая модель суперблока Generator
I Блоки 1,2,3,4 моделируют сопротивления обмоток статора и ротора.
II Часть бл. I группы совместно с бл.5,8,10 создают потокосцепление обмотки d статора.
III Блоки 2,6 - потокосцепление обмотки q статора.
Часть бл. I группы совместно с бл.7,9,11 – потокосцепление ОВ.
Часть бл. II, III групп совместно с бл.12,14,15,21,22,24 моделируют напряжение обмотки d статора.
Часть бл. II, III групп совместно с бл.16,17,18,19,22,23 моделируют напряжение обмотки q статора.
Часть бл. III группы совместно с бл.13,20,25,26,27 моделируют ток ОВ.
Рисунок 10 – Математическая модель СГ в режиме ХХ
В режиме ХХ токи в обмотках d, q статора равны 0. Напряжение в ОВ зададим равным 0,017 о.е.
Рисунок 11 – Осциллограммы токов в обмотках статора и ротора и напряжения в обмотках статора в режиме ХХ
Таким образом, в режиме ХХ напряжение в обмотке d статора отсутствует. А напряжение в обмотке q статора и ток в ОВ постоянны по величине.
Характеристики
Тип файла документ
Документы такого типа открываются такими программами, как Microsoft Office Word на компьютерах Windows, Apple Pages на компьютерах Mac, Open Office - бесплатная альтернатива на различных платформах, в том числе Linux. Наиболее простым и современным решением будут Google документы, так как открываются онлайн без скачивания прямо в браузере на любой платформе. Существуют российские качественные аналоги, например от Яндекса.
Будьте внимательны на мобильных устройствах, так как там используются упрощённый функционал даже в официальном приложении от Microsoft, поэтому для просмотра скачивайте PDF-версию. А если нужно редактировать файл, то используйте оригинальный файл.
Файлы такого типа обычно разбиты на страницы, а текст может быть форматированным (жирный, курсив, выбор шрифта, таблицы и т.п.), а также в него можно добавлять изображения. Формат идеально подходит для рефератов, докладов и РПЗ курсовых проектов, которые необходимо распечатать. Кстати перед печатью также сохраняйте файл в PDF, так как принтер может начудить со шрифтами.
















