48565 (588569), страница 14

Файл №588569 48565 (Разработка интернет – магазина по продаже программного обеспечения) 14 страница48565 (588569) страница 142016-07-29СтудИзба
Просмтор этого файла доступен только зарегистрированным пользователям. Но у нас супер быстрая регистрация: достаточно только электронной почты!

Текст из файла (страница 14)

Заключение

В заключении дипломной работы можно сказать что в разработанном электронном магазине удачно сочетается интерфейс магазина с его функциональностью и простотой использования.

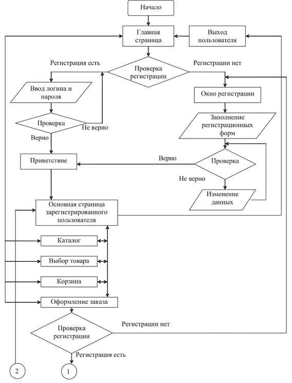
Разработана максимально удобная и доступная работа потенциального клиента, доступные и понятные диалоговые окна. Разбитые по категориям товары, имеющие подробное описание с иллюстрациями, гибкая возможность поиска по разным критериям, просмотр «новинок» и самых продаваемых товаров оставят у клиента приятное впечатление. На любой товар покупатель сможет оставить свой отзыв, формируя тем самым, дополнительную рекламу товару. Используемый 128-битный протокол безопасности SSL, придаст уверенности покупателю в сохранности своих конфиденциальных данных.

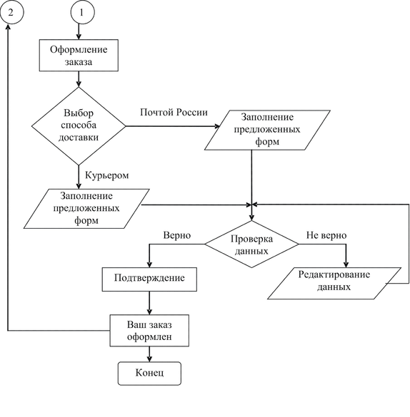
Различные способы оплаты и доставки подойдут любому клиенту, ведь он может получить свой заказ, не выходя из дома в оговоренные сроки.

Приведенные расчеты показывают, что внедрение дополнительной услуги в магазине «Элвис» экономически обоснованно и помимо быстрой окупаемости проекта повысит рейтинг и получение дополнительной прибыли магазина за счет:

- дополнительного круглосуточного канала сбыта товаров;

- удобного сервиса для потребителей, позволяющего ознакомиться с перечнем товаров, совершить резервирование или покупку товаров в реальном времени, используя различные варианты доставки;

- логично представленная информация позволит клиенту самостоятельно найти интересующий его товар.

На начальном этапе в проекте интернет – магазина реализованы такие способы оплаты, как оплата почтовым переводом и оплата курьеру наличными. Доставка курьером будет нацелена на работающее население города, имеющего возможность выхода в интернет, но не имеющего времени посетить магазин «Элвис» в связи с неудобным для них графиком работы магазина.

Модульная система php-скрипта открывает широкие возможности и перспективы электронному магазину, позволит ему изменяться в ногу со временем, совершенствуя и оттачивая искусство взаимодействия с клиентом.

Соблюдение условий, определяющих оптимальную организацию рабочего места программиста позволит сохранить хорошую работоспособность в течение всего рабочего дня, повысит как в количественном, так и в качественном отношениях производительность труда.

Приложение А – Алгоритм работы электронного магазина

Приложение Б – Оригинальный исходный код файла

z:\home\localhost\www\magazin\contact_us.php

/*

$Id: contact_us.php,v 1.42 2003/06/12 12:17:07 hpdl Exp $

osCommerce, Open Source E-Commerce Solutions

http://www.oscommerce.com

Copyright (c) 2003 osCommerce

Released under the GNU General Public License

*/

require('includes/application_top.php');

require(DIR_WS_LANGUAGES . $language . '/' . FILENAME_CONTACT_US);

$error = false;

if (isset($HTTP_GET_VARS['action']) && ($HTTP_GET_VARS['action'] == 'send')) {

$name = tep_db_prepare_input($HTTP_POST_VARS['name']);

$email_address = tep_db_prepare_input($HTTP_POST_VARS['email']);

$enquiry = tep_db_prepare_input($HTTP_POST_VARS['enquiry']);

if (tep_validate_email($email_address)) {

tep_mail(STORE_OWNER, STORE_OWNER_EMAIL_ADDRESS, EMAIL_SUBJECT, $enquiry, $name, $email_address);

tep_redirect(tep_href_link(FILENAME_CONTACT_US, 'action=success'));

} else {

$error = true;

$messageStack->add('contact', ENTRY_EMAIL_ADDRESS_CHECK_ERROR);

}

}

$breadcrumb->add(NAVBAR_TITLE, tep_href_link(FILENAME_CONTACT_US));

?>

if ($messageStack->size('contact') > 0) {

?>

}

if (isset($HTTP_GET_VARS['action']) && ($HTTP_GET_VARS['action'] == 'success')) {

?>

} else {

?>

}

?>

output('contact'); ?>

Приложение В – Редактированный исходный код файла

z:\home\localhost\www\magazin\contact_us.php

/*

$Id: contact_us.php,v 1.42 2003/06/12 12:17:07 hpdl Exp $

osCommerce, Open Source E-Commerce Solutions

http://www.oscommerce.com

Copyright (c) 2003 osCommerce

Released under the GNU General Public License

*/

require('includes/application_top.php');

require(DIR_WS_LANGUAGES . $language . '/' . FILENAME_CONTACT_US);

$error = false;

if (isset($HTTP_GET_VARS['action']) && ($HTTP_GET_VARS['action'] == 'send')) {

$name = tep_db_prepare_input($HTTP_POST_VARS['name']);

$email_address = tep_db_prepare_input($HTTP_POST_VARS['email']);

$enquiry = tep_db_prepare_input($HTTP_POST_VARS['enquiry']);

if (tep_validate_email($email_address)) {

tep_mail(STORE_OWNER, STORE_OWNER_EMAIL_ADDRESS, EMAIL_SUBJECT, $enquiry, $name, $email_address);

tep_redirect(tep_href_link(FILENAME_CONTACT_US, 'action=success'));

} else {

$error = true;

$messageStack->add('contact', ENTRY_EMAIL_ADDRESS_CHECK_ERROR);

}

}

$breadcrumb->add(NAVBAR_TITLE, tep_href_link(FILENAME_CONTACT_US));

?>

if ($messageStack->size('contact') > 0) {

?>

}

if (isset($HTTP_GET_VARS['action']) && ($HTTP_GET_VARS['action'] == 'success')) {

?>

} else {

?>

}

?>



output('contact'); ?>

Приложение В – Оригинальный исходный код файла

z:\home\localhost\www\magazin\includes\languages\russian\contact_us.php

/*

$Id: contact_us.php,v 1.7 2002/11/19 01:48:08 dgw_ Exp $

osCommerce, Open Source E-Commerce Solutions

http://www.oscommerce.com

Copyright (c) 2002 osCommerce

Code Modification: 2005 Ludmila Zelenskaya "IT-Commerce" ltd. Mailto: luda@pochta.ws

Released under the GNU General Public License

*/

define('HEADING_TITLE', 'Письмо в отдел обслуживания магазина');

define('NAVBAR_TITLE', 'Написать');

define('TEXT_SUCCESS', 'Ваше сообщение было успешно отправлено в отдел обслуживания нашего магазина.');

define('EMAIL_SUBJECT', 'Сообщение от ' . STORE_NAME);

define('ENTRY_NAME', 'Ваше имя:');

define('ENTRY_EMAIL', 'E-Mail адрес:');

define('ENTRY_ENQUIRY', 'Сообщение:');

?>

Приложение Г – Редактированный исходный код файла

z:\home\localhost\www\magazin\includes\languages\russian\contact_us.php

/*

$Id: contact_us.php,v 1.7 2002/11/19 01:48:08 dgw_ Exp $

osCommerce, Open Source E-Commerce Solutions

http://www.oscommerce.com

Copyright (c) 2002 osCommerce

Code Modification: 2005 Ludmila Zelenskaya "IT-Commerce" ltd. Mailto: luda@pochta.ws

Released under the GNU General Public License

*/

define('HEADING0_TITLE', 'МАГАЗИН
"Elvis"


');

define('HEADING1_TITLE', 'находится в г.Волгодонске
по адресу:
Ул. Морская 66а,
телефон (86392) 6-09-33
');

define('HEADING_TITLE', 'Написать письмо в отдел обслуживания магазина');

define('NAVBAR_TITLE', 'Написать');

define('TEXT_SUCCESS', 'Ваше сообщение было успешно отправлено в отдел обслуживания нашего магазина.');

define('EMAIL_SUBJECT', 'Сообщение от ' . STORE_NAME);

define('ENTRY_NAME', 'Ваше имя:');

define('ENTRY_EMAIL', 'E-Mail адрес:');

define('ENTRY_ENQUIRY', 'Сообщение:');

?>

Приложение Е – Инвентарный план помещения

4

4

Где 1 – помещение занимаемое магазином«Элвис»;

2 – серверная комната магазина «Элвис»;

3 – складское помещение магазина «Элвис»;

4 – помещения, занимаемые ООО «Первая Оконная Компания»;

5 – коридор.

Характеристики

Тип файла
Документ
Размер
38,2 Mb
Учебное заведение
Неизвестно

Список файлов ВКР

Свежие статьи
Популярно сейчас
Почему делать на заказ в разы дороже, чем купить готовую учебную работу на СтудИзбе? Наши учебные работы продаются каждый год, тогда как большинство заказов выполняются с нуля. Найдите подходящий учебный материал на СтудИзбе!
Ответы на популярные вопросы
Да! Наши авторы собирают и выкладывают те работы, которые сдаются в Вашем учебном заведении ежегодно и уже проверены преподавателями.
Да! У нас любой человек может выложить любую учебную работу и зарабатывать на её продажах! Но каждый учебный материал публикуется только после тщательной проверки администрацией.
Вернём деньги! А если быть более точными, то автору даётся немного времени на исправление, а если не исправит или выйдет время, то вернём деньги в полном объёме!
Да! На равне с готовыми студенческими работами у нас продаются услуги. Цены на услуги видны сразу, то есть Вам нужно только указать параметры и сразу можно оплачивать.
Отзывы студентов
Ставлю 10/10
Все нравится, очень удобный сайт, помогает в учебе. Кроме этого, можно заработать самому, выставляя готовые учебные материалы на продажу здесь. Рейтинги и отзывы на преподавателей очень помогают сориентироваться в начале нового семестра. Спасибо за такую функцию. Ставлю максимальную оценку.
Лучшая платформа для успешной сдачи сессии
Познакомился со СтудИзбой благодаря своему другу, очень нравится интерфейс, количество доступных файлов, цена, в общем, все прекрасно. Даже сам продаю какие-то свои работы.
Студизба ван лав ❤
Очень офигенный сайт для студентов. Много полезных учебных материалов. Пользуюсь студизбой с октября 2021 года. Серьёзных нареканий нет. Хотелось бы, что бы ввели подписочную модель и сделали материалы дешевле 300 рублей в рамках подписки бесплатными.
Отличный сайт
Лично меня всё устраивает - и покупка, и продажа; и цены, и возможность предпросмотра куска файла, и обилие бесплатных файлов (в подборках по авторам, читай, ВУЗам и факультетам). Есть определённые баги, но всё решаемо, да и администраторы реагируют в течение суток.
Маленький отзыв о большом помощнике!
Студизба спасает в те моменты, когда сроки горят, а работ накопилось достаточно. Довольно удобный сайт с простой навигацией и огромным количеством материалов.
Студ. Изба как крупнейший сборник работ для студентов
Тут дофига бывает всего полезного. Печально, что бывают предметы по которым даже одного бесплатного решения нет, но это скорее вопрос к студентам. В остальном всё здорово.
Спасательный островок
Если уже не успеваешь разобраться или застрял на каком-то задание поможет тебе быстро и недорого решить твою проблему.
Всё и так отлично
Всё очень удобно. Особенно круто, что есть система бонусов и можно выводить остатки денег. Очень много качественных бесплатных файлов.
Отзыв о системе "Студизба"
Отличная платформа для распространения работ, востребованных студентами. Хорошо налаженная и качественная работа сайта, огромная база заданий и аудитория.
Отличный помощник
Отличный сайт с кучей полезных файлов, позволяющий найти много методичек / учебников / отзывов о вузах и преподователях.
Отлично помогает студентам в любой момент для решения трудных и незамедлительных задач
Хотелось бы больше конкретной информации о преподавателях. А так в принципе хороший сайт, всегда им пользуюсь и ни разу не было желания прекратить. Хороший сайт для помощи студентам, удобный и приятный интерфейс. Из недостатков можно выделить только отсутствия небольшого количества файлов.
Спасибо за шикарный сайт
Великолепный сайт на котором студент за не большие деньги может найти помощь с дз, проектами курсовыми, лабораторными, а также узнать отзывы на преподавателей и бесплатно скачать пособия.
Популярные преподаватели
Добавляйте материалы
и зарабатывайте!
Продажи идут автоматически
7145
Авторов
на СтудИзбе
253
Средний доход
с одного платного файла
Обучение Подробнее