91733 (588461), страница 6
Текст из файла (страница 6)
Рис. 4 Часова діаграма доступу до зовнішньої пам’яті.
Робота зовнішнього СОЗП(SRAM) налаштовується за допомогою регістру MCUCR рис 5.
Рис. 5 Опис полів регістру MCUCR
Робота зовнішнього SRAM дозволяється встановленням біту SRE у регістрі MCUCR. За зрівняннями зі зверненням до внутрішньої пам’яті даних, звернення до зовнішньої пам’яті потребує додаткового циклу на кожний байт. Це означає, що для виконання команд LD, ST, LDS, STS, PUSH та POP потрібен додатковий тактовий цикл. Якщо стек розташований у зовнішній SRAM, то для переривання, виклику підпрограм та вертання потрібно буде два додаткових цикла, оскільки в стеку буде зберігатися та відновлятися двубайтовий лічильник команд. Якщо інтерфейс із зовнішньою пам’яттю використовується із станом чекання, то на кожний байт необхідно ще два додаткових тактових цикла. Це призводить до наступного ефекту. Командам пересилання даних необхідно два додаткових тактових цикла, тоді для обробки переривання, виклику підпрограми та при вертанні з підпрограми потрібно на чотири тактових циклу більше, ніж це вказано в описі системи команд.
Встановлений у 1 біт SRE дозволяє звернення до зовнішнього SRAM даних та переводить роботу портів А, С, ліній WR та RD на виконання альтернативної функції, також змінюється напрямок роботи портів. Після встановлення SRE у 0 звертання до зовнішньої пам’яті недозволяється, а напрямок роботи портів встановлюється у читання.
При встановленому у 1 SRW до циклу звертання до зовнішнього SRAM дозволяється один цикл чекання. При скиданні у 0 біті SRW звертання до зовнішнього SRAM виконується за 3 цикли. См. рис. 4 Цикл та звернення до зовнішнього SRAM без стану очікування, та рис. 6 із станом очікування.
Рис.6 Звернення до зовнішньої SRAM зі станом очікування
2.2.3 Порти вводу виводу
Порти вводу/виводу можуть робити на вхід та на вихід. За це відповідає відповідний регістр напрямку DDRx(x-назва порту A, B…). Також порт має регістр стану PORTx запис данних у який відображається на порт, якщо порт знаходиться у режимі видачі. А якщо порт працює у режимі читання цей регістр вмикає/вимикає підтягуючі резистори. Для читання порту використовується регістр PINx. Також більшість портів мають альтернативні функції і коли порт іх виконує, відповідні регістри DDRx, PORTx та PINx не впливають на роботу порта. На рис. 7 зображена блок-схема порта який немає альтернативної функції.
Рис. 7 Блок схема порта вводу/виводу
2.2.4 Переривання та обробка переривань
Найважливіша характеристика будьякого мікроконтроллера це - час відгуку на переривання. Відгук на виконання усіх дозволених переривань AVR складає мінімум 4 тактових цикла. Впродовж 4 тактових циклів вміст лічильника команд(2 байта) зберігається у стек, та вказівник стеку зменшується на 2. Вектор вказує перехід на підпрограму обробки переривання та цей перехід займає 3 тактових цикла. Якщо переривання виникає за час виконання багатоциклової команди, то команда закінчує виконання, а потім обслуговується переривання. Вертання з підпрограми обробки переривання (як і виклик підпрограми) займає 4 тактових цикла. Впродовж цих 4 циклів стан лічильника команд (2 байта) відновляється зі стеку та вказівник стеку збільшується на 2. Коли мікроконтроллер виходить з перервання, він завжди вертається у основну програму та виконує ще одну команду, перш ніж почати обслуговувати якесь відкладене переривання.
Відзначимо, що регістр статусу SREG не обробляється апаратними можливостями AVR, ані для переривань, ані для підпрограм.
При обробці підпрограм переривань, які потребують збереження SREG, збереження потрібно виконувати програмними засобами користувача. Для переривань, які запускаються статичними подіями (наприклад співпадання вмісту регістру зрівняння 1А із станом таймеру/лічильника1). Прапорець переривання встановлюється у момент виникнення події. Якщо прапорець скинутий, але умови виникнення переривання продовжують існувати, прапорець не буде встановлюватись до тих пір, доки ця подія не виникне знову.
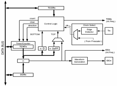
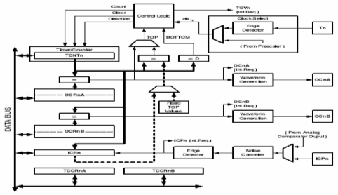
2.2.5 Таймери
Мікроконтроллер має один 8-розрядний та один 16-розрядний таймери лічильники. Вони можуть тактуватися, як від внутрішнього, так і від зовнішнього генератора. Блок схеми таймерів зображена на рис. 8 та рис. 9. Кожний таймер має свій окремий попередній дільник із чотирма ступенями ділення: CK/8, CK/64, CK/256, CK/1024, де CK – це вхідний тактовий сигнал. Цей тактовий сигнал, за замовчуванням, з’єднаний із головним тактовим сигналом системи. Обидва таймери мають загальний регістр стану таймерів, у якому зберігаються такі прапори стану, як: переповнення, співпадання за зрівненням та захвату події. Встановлення дозволення/недозволення переривань виконується у регістрі масок переривань таймерів/лічільників TIMSK. При тактуванні таймеру/лічильника від зовнішнього генератора цей сигнал синхронізується із тактовою частотою CPU. Для запеспечення правильної синхронізації зовнішнього сигналу необхідно, щоб мінімальний час між двома вхідними тактовими тактовими циклами був не менш одного циклу внутрішнього тактового сигналу CPU. Зовнішній тактовий сигнал синхронізується за підніманням фронту внутрішнього тактового сигналу CPU. Точність таймерів росте зі зменшенням коєфіцієнту попереднього ділення. Аналогічним чином, високий коефіцієнт попереднього ділення зручно використовувати при реалізації функцій із низькою швидкістю виконання, або точної синхронізації рідко виникаючих дій. Оба таймери підтримують зрівнення.
2.2.6 Послідовний приємопередавач USART
Блок-схема передавача USART показана на рис. 10. Передача данних починається записом передаваємих данних у регістр данних I/O USART(UDR). Дані пересилаються з UDR у зсувний регісир передачі у наступних випадках:
-
Новий символ записаний в UDR після того, як був виданий з регістру стоповий біт попереднього символа. Зсувний регістр завантажується миттєво.
Рис. 8 Блок схема 8-ми бітного таймеру мікроконтроллеру
Рис.9 блок-схема 16-бітного таймеру мікроконтроллера
Рис. 10 Блок-схема послідовного приємопередавача
Якщо з 10 або 11-розрядного зсувного регістру видана вся інформація(зсувний регістр передачі пустий), дані з UDR надсилаються у зсувний регістр. У цей час встановлюється біт UDRE(USART Data Register Empty) регістру статуса USART(UCSRA). При встановленому у стан 1 біті UDRE USART готовий прийняти наступний символ. Запис в UDR очищує біт UDRE. У цей самий час, коли дані пересилаються з UDR у 10(11)-розрядний зсувний регістр, біт 0 зсувного регістру скидається у стан 0(стан 0-стартовий біт), а біт 9 та 10 встановлюється у стан 1(стан 1 – стоповий біт). Також приємопередавач має налаштування для організації приємопередавача 9 бітних символів, налаштувати швидкість передачі можна за допомогою спеціального бод-генератора. Бод-генератор представляє собою дільник, генеруючий імпульси передачі із частотою, яка визначається виразом:
Де BAUD – частота в бодах, Fosc – частота тактового генератору CPU, UBRR – вміст регістру UBRRH та UBRRL. Для того, щоб можна було точно обирати усі швидкості прийому/передачі потрібно використовувати спеціальні частоти. Прийом виконується асинхронно, коли регістр данних заповнюється прийнятим байтом у регістрі UCSRA встановлюється біт RXC. Також USART підтримує обробку переривань по прийому та по передачі. Більш детальна інформація знаходиться у даташиті, який можна знайти на сайті виробника http:\\www.atmel.com.
3 РОЗРОБКА ПРОГРАМНОГО ЗАБЕСПЕЧЕННЯ
3.1 Розробка програмного забеспечення мікроконтроллера
Розробка програмного забеспечення мікроконтроллера починається із розподілення його ресурсів для створення ПО в цілому. Оскільки мікроконтроллер використовується у складі стенда, треба взяти на увагу ресурси, які займає стенд, і оскільки він представляє собою закінчений пристрій, треба знайти вільні ресурси, які можна використовувати, без внесення змін у схему або монтажу печатної плати. На рис. 11 зображена принципова схема стенду. Стенд має два роз’єма розширення, один системний(X1) другий періферцйний(X10). Періферійний має 2 порта які працюють на вихід, 1 порт мікроконтроллера який просто виведений на раз’єм розширення і 1 порт який реалізований у системному контроллері. Для реалізації логічного аналізатора можна використати порт мікроконтроллера, який виведений на роз’єм розширення, а для реалізації генератора слів можна використати порт А стенду. Схема розподілення ресурсів стенду показана на рис. 12.
Разьем Х10


СТЕНД EV8031
Мікроконтроллер ATMega8515
PORTB






RS-232




USART
RXC
TXC





I/O

COM порт ПК
порт A
порт B
порт C
порт 0(PORTB мікроконтроллера)
ЛА
ГС


8

8

8
Рис. 12 Схема розподілення ресурсів стенду
3.1.1 Розробка логічного аналізатора
Найпростіший алгоритм, за яким можна зробити реестрацію вхідної послідовності, це лінійна послідовність команд, які читають порт та запам’ятовують данні у регістри. Всьго у мікроконтроллера ATMega8515 32 регістри, тому алгоритм дозволяє прочитати та зберегти 32 стани порту, а так як команда читання порту у регістр(in R0, PINB) займає 1 такт, такий код виконується із максимальною швидкістю. Швидкість буде дорівнювати швидкості тактового генератору мікроконтроллера – 7 372 800 Гц.
1
2