46646 (588410), страница 7
Текст из файла (страница 7)
С помощью этих отчетов можно провести всесторонний анализ деятельности компании: проследить рентабельность операций, проведенных компанией, проанализировать товарные запасы на каждый момент времени, эффективность работы персонала, динамику отношений с партнерами, определить количество товара, находящегося в гарантийном ремонте, или товара, отданного на консигнацию, определить общее количество зарезервированного товара и возможность его оперативного использования с учетом товара, находящегося в пути от поставщика.
Можно иметь различные формы для внутреннего учета и для внешней отчетности. При желании в отчеты можно включать или не включать некоторые товары или документы, помеченные определенным образом, причем предлагается несколько способов делать такие пометки.
Наряду с Генератором отчетов и Редактором бланков в поставку системы 1С Предприятие 8.0. Управление торговлей входит также библиотека стандартных форм отчетов и набор бланков документов.
Модуль Обмен осуществляет синхронизацию данных в различных базах, не связанных в одну локальную сеть. Суть его работы состоит в следующем: при запуске модуля на одной рабочей станции он записывает все новые изменения, происшедшие со времени последнего обмена, в выходной файл, и сам получает изменения из входного файла. Затем эти файлы могут быть переданы по модему, при помощи электронной почты, наконец, просто на дискетах. Обмен может запускаться через произвольные промежутки времени, как в ручном, так и в автоматическом режиме.
Модуль решает ряд различных на первый взгляд задач. Пусть, например, фирма имеет несколько независимых торговых точек. Модуль Обмен позволяет объединить документы, введенные на каждой из этих точек, получить как независимую, так и консолидированную отчетность по ним.
В другом случае в офисе фирмы принимаются заказы и выписываются счета, а накладные оформляются уже на складе. Обмен дает возможность периодически синхронизировать базы данных в офисе и на складе.
В третьем случае фирма имеет дочернее предприятие. Модуль обмена в данном случае может действовать избирательно: из дочернего предприятия в головное посылать всю информацию, а из головного в дочернее передавать только ту информацию, которая ему действительно необходима. Достигается это установкой системы фильтров при экспорте данных.
Возможен случай, когда обмен проходит только в одну сторону: из основной базы периодически пересылается в филиал определенная выборка данных. В основной базе, таким образом, хранится полная информация, а в филиале – специально отобранная.
Наконец, еще одно применение модуля. Часто руководитель или бухгалтер фирмы берет базу данных домой, чтобы проанализировать ее в спокойной обстановке. Если он имеет модуль обмена, то может переписывать не всю базу, а только последние изменения. В случае обнаружения ошибки он может быть уверенным, что без проблем импортирует в офис сделанные исправления.
Команды Импорт и Экспорт предназначены для обмена данными с другими системами в формате CSV. В нашем случае, для связи бухгалтерской и торговой программ. Командой Импорт можно ввести начальное состояние складов, номенклатуру товаров, список партнеров со всеми атрибутами и другие справочники системы. Таким образом,, если вы уже ведете учет в какой либо другой системе, поддерживающей вывод данных в текстовом формате, то вы без труда можете импортировать основные начальные данные в базу данных 1С Предприятие 8.0. Управление торговлей из этой системы.
Возможности экспорта данных еще шире: любой отчет можно вывести в формате CSV. Загрузив затем эти данные в электронную таблицу, например, в Excel, можно построить графики, диаграммы или же провести другую обработку выведенных данных.
В системе 1С Предприятие 8.0. Управление торговлей предусмотрена команда Закрытие периода, которая позволяет перенести все документы, оформленные до указанной даты, из основной базы данных в отдельную архивную базу. Одновременно пересчитываются остатки на складе и баланс с контрагентами на дату начала нового периода. Архивная база остается открытой для пользователя. В нее можно войти, распечатать документы, построить необходимые отчеты.
По желанию пользователя документы до начала периода могут быть физически удалены из основной базы данных, а могут быть оставлены в ней. При этом накладные и платежи, оформленные до даты начала нового периода, становятся недоступными для редактирования.
Функционирование системы управления предприятием опирается на информацию. Организация информационного обеспечения в любой системе управления основывается на понятии информационной базы, под которой понимается совокупность упорядоченной информации, используемой при функционировании информационной системы, а также взаимосвязь различных составляющих этой информации. При этом совокупность упорядоченной информации должна соответствовать по составу и содержанию требованиям тех задач, которые решаются на ее основе. Информационная база влияет на эффективность всей системы, возможность решения функциональных задач и т.д.
В состав информационной базы входят:
1. массивы постоянной нормативно-справочной информации;
2. массивы, содержащие текущие данные о состоянии управляемого объекта;
3. массивы, содержащие данные, поступающие из внешней среды;
4. массивы, содержащие накапливаемые данные за определенный промежуток времени.
Информационное обеспечение предприятия условно можно разделить на внемашинное и внутримашинное. К внемашинному обеспечению относится часть информационного обеспечения, представляющая собой совокупность сообщений, сигналов и документов, используемых при функционировании автоматизированной системы управления в форме, воспринимаемой человеком без применения средств вычмслительной техники. К внутримашинному относится та часть информационного обеспечения, которая, представляя собой совокупность используемых в АСУ данных, фиксируется на машинных носителях системы.
Основная задача организации информационного обеспечения состоит в адекватном отображении объекта управления и обеспечении информационных потребностей функциональных задач управления, а в данном случае, потребностей задачи «Автоматизация учета продаж»,
Как уже отмечалось ранее, информационная модель задачи представляет собой взаимосвязь двух подсистем:
бухгалтерского учета;
оперативного и количественно-суммового учета.
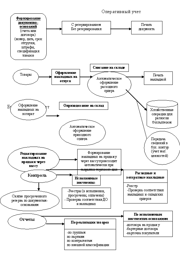
Информационные потоки между ними представлены на рисунке 18.
Под входной информацией понимается вся информация, необходимая для решения задачи и расположенная на различных носителях: первичных документах, машинных носителях, в памяти персонального компьютера. С этой целью составляются перечень входной информации и состав реквизитов каждого вида входной информации, расположение реквизитов входной информации, описание полей (реквизитов) входных документов. Все хозяйственные операции в ООО "Евросеть» филиал г. Екатеринбурге фиксируются в памяти ЭВМ и в специальном журнале регистрации первичных документов.
Рисунок 18. Схема информационной модели учета продажи товаров
К условно-постоянной относится информация, использующаяся во многих циклах обработки и остающаяся неизменной в течение длительного периода времени.
В связи с тем, что постоянная информация составляет до 75% общего объема информации, циркулирующей в системе управления фирмы, от правильной ее организации во многом зависит эффективность функционирования всей системы управления фирмой.
Созданием системы постоянной информации достигается централизация хранения данных, повышения их достоверности, устранение дублирования, сокращение объема работ по подготовке и вводу их в ЭВМ, что повышает эффективность использования постоянной информации.
Условно-постоянная информация задачи учета продаж в 1С Предприятие 8.0. Управление торговлейпредставлена следующими справочниками:
справочник товаров;
справочник контрагентов;
справочник складов;
справочник расчетных счетов.
Входная оперативная информация представляет собой заполнение и ввод в базу данных экранных форм первичных документов по продаже товаров. При продаже товара в 1С Предприятие 8.0. Управление торговлей заполняется счет, накладная, счет-фактура и договор купли-продажи.
Прайс-лист формируется на основе текущих складских остатков.
Результатными показателями в ООО "Евросеть» филиал г. Екатеринбурге являются:
Ведомость "Документы продаж";
Ведомость "Продажа товара";
Ведомость "Резервы и заказы";
Ведомость "Продажа (по документам)";
Ведомость "Продажа (по товарам);
Ведомость "Просроченные отгрузки и резервы";
Ведомость "Возврат товара" (по документам);
Ведомость "Возврат товара" (по товарам);
Ведомость "Неоплаченные накладные";
Ведомость "Активность покупателей";
Прайс-лист;
"Книга продаж".
В данном пункте рассматривается формирование Прайс-листа по наличию оборудования. В стандартной поставке 1С Предприятие 8.0. Управление торговлей уже имелся Прайс-лист по наличию, но он не удовлетворял потребностям ООО "Евросеть» филиал г. Екатеринбурге, т.к. в нем имелось много ненужной информации. Поэтому был разработан Прайс-лист, отвечающий потребностям данной фирмы. Схема его формирования приведена на рис. 17.
Рис. 17. Схема формирования Прайс-листа
Определение состава реквизитов информации зависит от поставленной перед задачей цели; состав реквизитов должен быть необходимым и достаточным для организации работы ООО "Евросеть» филиал г. Екатеринбурге.
Последовательность расположения реквизитов по частям документа (заголовочной, содержательной, оформительской) и отдельным зонам. Внутри зон реквизиты также располагаются по установленным правилам (удобство работы пользователя, специфика отражения итогов, акцентирование внимания на отдельных реквизитах и т.п.)
Описание полей (реквизитов) выходного документа, или иначе – представление структуры выходного документа прайс-листа по наличию представлена в табл. 12.
Таблица 12
Структура выходного документа Прайс-лист по наличию
| Наименование поля (реквизита) | Идентификация | Тип | Длина |
| Название | STOSK | Текстовое | 26 |
| Изготовитель | Inventory. SPEC | Текстовое | 10 |
| Опт. | Inventory. Price 1 | Числовое | 6 |
| Опт. От 50 тыс. рублей | Inventory. Price 2 | Числовое | 6 |
| Количество в коробке | Inventory. QUNITS | Числовое | 3 |
Для формирования прайс-листа вызывается Генератор Отчетов, в котором указывается список полей нового отчета. Затем указываются поля, которые можно включить в фильтр. Для нашего примера включим в фильтр Артикул, Категория, Склад, Категория склада. В фильтр "Артикул" вводится формула (QTY – RSRV) >0, где QTY – количество товара на складе, RSRV – зарезервированный товар.
Т.е. если количество товара на складе равно нулю, этот оборудование автоматически не показывается в прайс-листе.
Прайс-лист по наличию разработан для удобства покупателей, печатается каждый день в начале рабочего дня, объем его колеблется от 5 до 7 страниц.
Как уже отмечалось ранее, информационная модель задачи представляет собой взаимосвязь двух подсистем:
бухгалтерского учета;
количественно-суммового и оперативного учета.
Как было сказано ранее, бухгалтерский учет в ООО «Евросеть» осуществляется в программе «Интегратор», а количественно-суммовой учет осуществляется в программе 1С Предприятие 8.0. Управление торговлей, т.е. все документы оформляются в 1С Предприятие 8.0. Управление торговлей, где оформляются все первичные документы. Бухгалтерия вручную повторно заносит все необходимые данные в «Интегратор». Это создает определенные трудности в работе.
То, что в ООО "Евросеть» филиал г. Екатеринбурге не существует связи между бухгалтерией и самой базой данных является одним из недостатков функционирования фирмы.
Для переноса данных из «Интегратор» в 1С Предприятие 8.0. Управление торговлей необходимо подключение компьютеров бухгалтерии к общей сети и создание дополнительного программного модуля Х, который переносил бы туда необходимые реквизиты.















