46391 (588398), страница 10
Текст из файла (страница 10)
Таблица 15- Сбор данных, необходимых для расчета матрицы вероятностей р
| Описание ошибки | Каким модулем вызвана | Действие на другие модули |
После получения относительно большой выборки данных их можно использовать для коррекции элементов матрицы Р следующим образом:
Число измерений в модуле i, вызванных модулем j
P
ij = . (70)
Общее число измерений в модуле j
Рассмотренная модель позволяет на этапе тестирования, а точнее при тестовой сборке системы, определять возможное число необходимых исправлений и время, необходимое для доведения ПС до рабочего состояния.
Основываясь на описанной процедуре оценки общего числа изменений, требуемых для доводки ПС, можно построить две различные стратегии корректировки ошибок:
-
фиксировать все ошибки в одном выбранном модуле и устранить все побочные эффекты, вызванные изменениями этого модуля, отрабатывая таким образом последовательно все модули;
-
фиксировать все ошибки нулевого порядка в каждом модуле, затем фиксировать все ошибки первого порядка и т.д.
Исследование этих стратегий доказывает, что время корректировки ошибок на каждом шаге тестирования определяется максимальным числом изменений, вносимых в ПС на этом шаге, а общее время - суммой максимальных времен на каждом шаге.
Это подтверждает известный факт, что тестирование обычно является последовательным процессом и обладает значительными возможностями для параллельного исправления ошибок, что часто приводит к превышению затрачиваемых на него ресурсов над запланированными.
10.5. Количественный расчет надежности
Для количественной оценки надежности был выбран метод La Padula, так как он позволяет вычислить прогнозное значение надежности.
Для расчета надежности был реализован алгоритм Процедура обработки объявления (Processing). Данный модуль был протестирован в 3 этапа по 10 тестов в каждом. Количественный расчет делался в пакете Mathcad, и имеет следующий вид:
Si - число тестов на этапе;
mi - число отказов на i-ом этапе;
m - число этапов;
Rf - предельное значение надежности;
A - параметр роста;
R(i)=Rf-A/i - надежность на i-ом этапе.
График надежности представлен на рисунке 35.
График надежности
Рис. 35
Из графика видно, что в процессе проведенных тестов прогнозируемое значение надежности приближается к 1.
Заключение
В результате выполненной работы была спроектирована полномасштабная функциональная схема верхнего уровня Информационной Системы Университета обеспечивающая качественный и оперативный вывод информации. Верхний уровень системы не зависит от топологии нижнего уровня, что увеличивает гибкость системы и обеспечивает размещение устройств вывода в любой точке университетского городка, это позволяет охватить все учебные корпуса АмГУ и обеспечивает донесение необходимой информации до конечных потребителей информации в минимальный срок.
Спроектирована схема положения ИСУ в существующей системе передачи информации и схема взаимодействия основных частей ИСУ. Разработаны и описаны все информационные массивы участвующие в функционировании верхнего уровня. При этом большой акцент сделан на уменьшение избыточности данных. Также ИСУ исключает возможность ввода данных способных выработаться внутри нее.
Представлено полное описание функционирования верхнего уровня с разработанными алгоритмами, обеспечивающими уменьшение времени реакции на возникновение какого либо события, сохранение всей статистической информации о функционировании системы для ее последующего анализа. Обеспечено однозначное реагирование на любое событие, возникшее в системе, это достигнуто за счет детальной проработки всех возможных ситуаций способных возникнуть как на верхнем, так и на нижнем уровне ИСУ. С позиции обеспечения надежности системы была введена некоторая избыточность данных, а именно - все переменные и массивы, используемые в системе, имеют свои копии на жестком диске, это позволяет при отказе системы полностью восстановить ее на момент отключения.
При анализе входной и выходной информации были спроектированы все пакеты, необходимые для обеспечения работоспособности и выполнения всех поставленных задач и функций перед ИСУ. Структура пакетов полностью отвечает требованиям уменьшения избыточности и уменьшения времени обработки сообщений при передаче между различными частями ИСУ. Введение контрольной суммы обеспечивает защиту от ошибок при передаче пакетов.
Разработана и описана клиентская часть верхнего уровня, со всеми правилами взаимодействия с серверной частью. Определены все пакеты и возможные сообщения для полной работоспособности "Клиента". Правила построения основаны на тех же принципах, что и "Сервер", а именно - уменьшение избыточности данных, увеличение надежности, защита от ошибок и др. Клиентская часть позволяет пользователям опубликовывать свои объявления в системе непосредственно со своего рабочего места. Это позволяет улучшить оперативность и качество предоставления информации конечному потребителю. При этом введена иерархия пользователей: каждый пользователь, принадлежит к своей группе, с определенным приоритетом, сформированной администратором системы. Это позволяет более важные объявления опубликовывать в первую очередь.
В системе заложена возможность опубликования различных объявлений, сообщений и другой текстовой и графической информации, которая позволяет привлечь государственные и не государственные предприятия для опубликования объявлений рекламного характера. Это дает возможность открыть еще одну статью доходов университета и окупить все затраты на создание и поддержание работоспособности системы.
Внедрение разработанной информационной системы позволит повысить статус и имидж университета, что является одной из задач поставленной перед ИСУ.
Список использованных источников
-
Бирник А.С. Информация и управление. – М., 1994. – 240 с.
-
www.citforum.ru Дьяконов В.П. 95 вопросов по серийной Windows 95.
-
www.citforum.ru Олифер Н.А. Сетевые операционные системы.
-
www.citforum.ru Громов Ю.Ю. Программирование на языке СИ.
-
www.citforum.ru Брежнев А.Ф. Семейство протоколов TCP/IP.
-
www.citforum.ru Комер Д.А. Протоколы TCP/IP. Том 1. Принципы, протоколы и архитектура.
-
www.citforum.ru Олифер В.С. Введение в IP-сети.
-
Робачевский А.М. Операционная система UNIX.-СПб.: BHV – Санкт-Петербург, 1998. – 528 с.
-
Труфанов В.А. Производственная практика по специальности "Автоматизированные системы обработки информации и управления": Учебно-методическое пособие / Амурский гос. ун-т. – Благовещенск, 1997. – 12 с.
-
Е.Л.Еремин, А.Д.Плутенко. Учебно-методическое пособие по дипломному проектированию для студентов специальности "Автоматизированные системы обработки информации и управления" – 2202. Благовещенск, 1997. – 48 с.
-
Араманов И.Н. Пакеты и сообщения в сетях TCP/IP, IPX/SPX, NetBios и др. –М.: Известия. 1998. – 286 с.
-
www.elec.ru
-
Удавиченко М.Ф. Строим алгоритмы. – М.: СТУ. 1990. – 78 с.
-
Боэм Б.У. Инженерное проектирование программного обеспечения: Пер. с англ./Под ред А.А.Красилова. – М.: Радио и связь. 1985. - 512 с.
-
Гласс Р. Руководство по надежному программированию: Пер. с англ. –М.: Финансы и статистика, 1982. - 280 с.
-
Липаев В.В. Тестирование программ. – М.: Радио и связь, 1986 - 292 с.
-
Шураков В.В. Надежность программного обеспечения систем обработки данных. –М.: Статистика, 1981. - 215 с
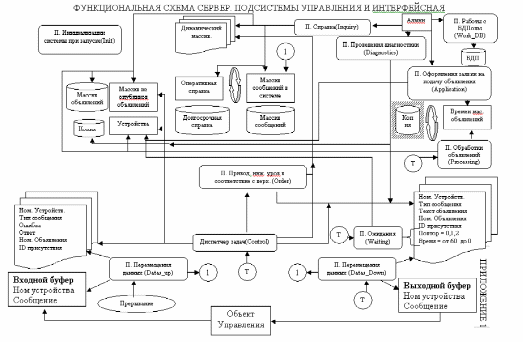
Приложение 1. Функциональная схема "Сервер". Подсистемы Управления и Интерфейсная
Приложение 2. Функциональная схема "Сервер". Подсистема взаимодействия с "Клиентом"
Приложение 3. Функциональная схема "Клиент"















