24825 (586505), страница 7
Текст из файла (страница 7)
по декларативному принципу (по данным заявителя).
Формирование земельного участка – это процесс описания и индивидуализации объекта учета, в результате которого создаются документы, подтверждающие существование объекта, а также характеристики, позволяющие однозначно выделить его из других объектов. Формирование объекта кадастрового учета представляет собой совокупность землеустроительных и кадастровых действий.
Землеустроительные действия по формированию объекта учета выполняются организациями или лицами, имеющими лицензию на эти работы. На уровне муниципального образования такая организация носит название «Орган по межеванию и формированию объекта учета». Кадастровые действия по формированию объекта учета предназначены для проверки представленных заявителем сведений о земельном участке и возможности их внесения в документы государственного земельного кадастра. Проверяется достоверность сведений – соответствие тем данным, которые зарегистрированы в государственном земельном кадастре.
Помимо этого может происходить непосредственное формирование земельного участка как объекта кадастрового учета (при отсутствии сведений о земельном участке в государственном земельном кадастре).
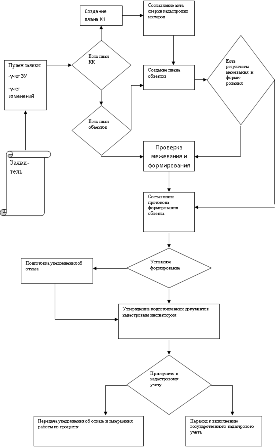
Процесс формирования объекта кадастрового учета выполняется при поступлении заявки на кадастровый учет земельного участка или на кадастровый учет изменений характеристик земельного участка. Исходными данными для кадастрового формирования земельных участков служат:
материалы дела по заявке, включающие материалы межевания и данные о предмете сделки из учреждений юстиции (при их наличии);
данные ЕГРЗ (документы подраздела соответствующего кадастрового квартала);
кадастровые дела земельных участков, участвующих в сделке и смежных (в случае необходимости).
В процессе формирования объекта кадастрового учета создаются:
план объектов кадастрового учета;
протокол формирования объекта кадастрового учета.
Кадастровое формирование земельного участка может проводиться как при наличии результатов межевания и формирования, полученных из Органа по межеванию и формированию объекта учета, так и по декларативному принципу.
Процесс формирования объекта кадастрового учета включает несколько процедур:
создание «Плана объектов»;
проверка результатов межевания и возможности государственного кадастрового учета земельного участка (только при наличии результатов межевания);
составление протокола формирования;
утверждение результатов формирования.
2.2.2.1.1 Создание «Плана объектов»
«План объектов» представляет собой фрагмент плана кадастрового квартала, на котором отображаются границы земельных участков, задействованных в сделке.
«План объектов» выполняется разными способами:
как выкопировка из плана кадастрового квартала формы при наличии необходимых сведений;
как результат анализа кадастровых и землеустроительных дел на зарегистрированные ранее участки.
«План объектов» создается на стандартном бланке формы ЕГРЗ.
На «Плане объектов» отображаются следующие элементы существующих и формируемых объектов:
границы, поворотные и узловые точки;
номера поворотных и узловых точек;
номера отрезков границ;
кадастровые номера учтенных земельных участков, участвующих в формировании;
литеры сформированных частей участков;
границы частей земельных участков;
поворотные точки границ частей земельных участков;
учетные номера частей земельных участков.
Если «План объектов» был ранее создан, то есть заявленный земельный участок был учтен по декларативному принципу, то данная процедура включает коррекцию ранее созданного плана.
2.2.2.1.2 Проверка результатов межевания
Процедура проверки межевания и возможности формирования объекта учета выполняется только при наличии результатов межевания из учреждений юстиции. В случае заявки на кадастровый учет по декларативному принципу эта процедура пропускается и сразу составляется Протокол формирования.
Проверка межевания и возможности формирования объекта учета заключается в проверке соответствия представленных материалов межевания сведениям, учтенным в ЕГРЗ, и материалам дела по заявке.
Контроль соответствия поступивших из учреждений юстиции данных сведениям, учтенным в ЕГРЗ, заключается в проверке:
местоположения земельного участка в кадастровом квартале;
конфигурации земельного участка;
соответствия частей земельного участка, связанных с ограничениями в использовании, учтенным территориальным зонам.
Соответствие представленных данных проверяется:
визуально – по примерному положению точек на плане кадастрового квартала (в пределах квадрата координатной сетки);
аналитически – сравнением данных геодезических измерений с данными ЕГРЗ (координаты поворотных и узловых точек, длины линий и дирекционные углы).
Для проверки местоположения участка в кадастровом квартале следует определить:
расположен ли он полностью в границах соответствующего кадастрового квартала по их координатам;
не пересекается ли граница участка с границами учтенных земельных участков.
При этом проверяется положение проектируемых узловых и поворотных точек формируемого объекта на плане кадастрового квартала по их координатам.
Для проверки конфигурации объекта учета следует определить наличие соответствия общих точек формируемого объекта и всех смежных участков на общих границах. Контроль осуществляется сравнением плана-схемы межевания с планом кадастрового квартала, с использованием таблиц координат проектируемых точек.
Для проверки правильности границ частей формируемого объекта, связанных с ограничениями в использовании, следует определить:
для всех ли учтенных территориальных зон, которые пересекаются с формируемым объектом, отображены соответствующие части объекта;
проверяется положение соответствующих точек частей участка на плане кадастрового квартала с нанесенными границами территориальных зон по их координатам.
Все необходимые вычисления по перечисленным проверкам выполняются на рабочих ведомостях к «Протоколу формирования объекта кадастрового учета».
Составление «Протокола формирования объекта кадастрового учета» выполняется в следующем порядке:
Выполняется контроль положения точки проектной (новой) межи на существующей меже путем определения отклонения точки проектной межи от расчетной точки, которая расположена на пересечении линий проектной и существующей межей.
Выполняется контроль площадей участков, по которым совершается сделка. Для этого вычисляются площади размежеванных частей участков по координатам заданных и поворотных точек.
Предельно допустимые значения расхождений площадей и порядок выбора из возможных значений площади, принятой для кадастрового учета должны быть определены нормативными документами, принятыми для муниципального образования. Принятие этих и других нормативных документов должно предшествовать началу учетных действий в отделе кадастрового учета.
Выполняется проверка допустимости землеустроительной операции:
если выделяемая часть объекта учета заявлена как самостоятельный участок, то проверяется соответствие площади, подлежащей учету, предельно минимальному размеру для заявленного режима использования;
если выделяемая часть объекта присоединяется к учтенному, то проверяется соответствие их режимов использования.
Заключение о допустимости землеустроительной операции делается, исходя из технических требований к минимальным размерам (если формируется самостоятельный участок) и возможности слияния участков с различным установленным режимом использования.
На каждом шаге составления Протокола формирования, в случае отрицательного результата проверки, процедура может быть прервана и составлено обоснованное Заключение об отказе в кадастровом учете.
2.2.2.1.3. Утверждение результатов формирования
По результатам выполненных проверок принимается решение о возможности учета или отказа в учете сформированных участков.
При положительном результате проверок в «Протокол формирования объекта кадастрового учета» в графу «Заключение» заносится запись о возможности кадастрового учета земельного участка, сформированного по условиям сделки. Подробно описывается операция формирования, указываются кадастровые номера участков, формируемых и ликвидируемых в результате операции. При отрицательном результате в графе Протокола «Заключение» делается запись об отказе с указанием причины отказа в кадастровом учете, готовится «Уведомление об отказе». Основание приостановки или отказа в учете указывается на каждый объект сделки.
«Протокол формирования объекта кадастрового учета» утверждается кадастровым инспектором.
В Дело по заявке помещаются:
План объектов;
Протокол формирования;
«Уведомление об отказе» (при наличии).
После выполнения этой процедуры Дело по заявке передается на следующую технологическую процедуру:
при положительном решении – на кадастровый учет.
при отказе в учете – на завершение заявки.
Технологическая схема процесса формирования объекта кадастрового учета представлена на рисунке 3:
Рисунок 3. Схема процесса формирования земельного участка как объекта кадастрового учета
При анализе методов управления процессом ведения градостроительного кадастра была получена следующая схема (см. рис.4):
Рисунок 4. Схема управления объектами земельного кадастра
2.2.2.2 Кадастровый учет с применением программного комплекса «ЕГРЗ» и геоинформационных технологий
В 2002 г. в Российской Федерации начали формировать автоматизированную систему государственного кадастрового учета объектов недвижимого имущества. Одновременно с принятием Земельного кодекса РФ постановлением Правительства РФ (2001 г.) была утверждена новая Федеральная целевая программа «Создание автоматизированной системы ведения Государственного земельного кадастра и государственного учета объектов недвижимости (2002-2007 годы). Цель Программы – создание автоматизированной системы ведения государственного земельного кадастра и государственного учета объектов недвижимости, обеспечивающей реализацию государственной политики в области эффективного использования земли и иной недвижимости, вовлечения их в гражданский оборот и стимулирования инвестиционной деятельности на рынке недвижимости в целях удовлетворения потребностей общества и граждан.
Основные задачи Программы:
разработка и совершенствование нормативно-методической базы, обеспечивающей создание государственного земельного кадастра как единой системы государственного учета недвижимости на основе автоматизированных технологий;
создание с использованием единых метрологических и программно-технических принципов государственных автоматизированных баз данных, обеспечивающих ведение государственного земельного кадастра и государственный учет объектов недвижимости, а также сведения о них, и подлежащих учету в Государственном регистре баз и банков данных;
создание автоматизированных технологий и специальных программных средств, обеспечивающих реализацию процедур государственного учета объектов недвижимости и ввод в автоматизированные базы данных актуальной информации о земельных участках и прочно связанных с ними объектах недвижимого имущества как объектах права и налогообложения, полученных в результате разграничения государственной собственности на землю, инвентаризации, межевания и кадастровой оценки земельных участков;
ввод в государственных органах по ведению государственного земельного кадастра и учету объектов недвижимости в эксплуатацию программно-технических комплексов, средств защиты информации, обеспечивающих автоматизацию процессов формирования, учета, оценки земельных участков и объектов недвижимости;
обеспечение совместимости информационных систем, связанных с формированием, государственным учетом, технической инвентаризацией, оценкой, регистрацией прав, налогообложением, управлением и распоряжением недвижимостью, и создание системы электронного обмена сведениями между ними;
организация и проведение подготовки и переподготовки кадров, обеспечивающих государственный кадастровый учет земель и иных объектов недвижимости, а также кадастровую оценку земель.
В результате реализации данной Программы будет сформирована информационная база, обеспечивающая процесс регулирования общественных отношений в сфере недвижимости, при которой вся информация о недвижимом имуществе в виде единого банка данных – государственного кадастра недвижимости.
Формирование объектов кадастрового учета и их учет в Тульской области ведется в автоматизированном режиме. Сведения о земельных участках хранятся как на бумажных, так и на электронных носителях. Для этих целей используется программный комплекс ведения земельного кадастра (ПК ЕГРЗ) и программный комплекс Mapinfo версий 5.0. и 6.5.
Программный комплекс Mapinfo выступает как основной элемент при проверке сведений о точках и границах земельного участка.
Программный комплекс ведения земельного кадастра предназначен для применения в учреждениях, осуществляющих ведение Единого государственного реестра земель.
















