179835 (583866), страница 2
Текст из файла (страница 2)
При формировании группы экспертов важно учитывать индивидуальные особенности специалистов:
- практичность ума - хозяйственная сметка, способность применять знания на практике, умение обобщать и использовать прошлый опыт в конкретной ситуации;
- глубина ума - способность доходить до сущности явлений, событий, процессов, раскрывать их причины и следствия, определять главное;
- общительность - открытость для других, готовность общаться, потребность иметь контакты с людьми;
- активность- умение действовать энергично, напористо при решении практических задач;
- инициативность - особое творческое проявление активности, выдвижение идей, предложений, энергичность, предприимчивость;
- настойчивость - проявление силы воли, упорства, умение доводить дело до конца;
- самообладание - способность контролировать свои чувства, поведение в сложных ситуациях;
- работоспособность - выносливость, способность выдерживать напряженный темп работы длительное время;
- наблюдательность - умение видеть главное, сохранить в памяти важнейшие моменты из происходящего;
- организованность - сила воли подчинить себя необходимому режиму, постоянно планировать свою деятельность, проявлять последовательность, собранность;
- самостоятельность - независимость в решениях, умение самому находить пути достижения поставленных целей, брать на себя ответственность при выполнении ключевых задач.
Специальными исследованиями установлено, что более высокий уровень образования экспертов по риску увеличивает склонность к риску. Однако их повседневная деятельность направлена на оправданный риск. Высокая профессиональная подготовленность, знание культуры рынка и смежных областей деятельности позволяют данной категории работников добиваться в большинстве случаев высоких конечных результатов.
Анализ формирования экспертной группы проведем на примере ООО НПЛ «Шарм Клео Косметик», которая является коммерческой организацией занимающейся производством косметики.
Деятельность ООО «Шарм Клео Косметик», также как деятельность любого предприятия основана на сделках, своевременное исполнение которых партнерами и контрагентами является одним из важнейших условий устойчивости и прогнозируемой работы предприятия. Поэтому риски, связанные с неисполнением хозяйственных договоров, выделяются специалистами в отдельную группу. Среди таковых можно отметить риск отказа партнера от заключения договора после переговоров, риск возникновения дебиторской задолженности, риск заключения договора с неплатежеспособным партнером, риск заключения договора на условиях, отличающихся от обычных, и пр.
К независящим от предприятия причинам возникновения данных рисков следует отнести в первую очередь непрогнозируемую неплатежеспособность хозяйствующих партнеров, так как несостоятельность одного предприятия сказывается на финансовом положении его партнеров, и т.д. по цепочке вплоть до платежеспособности рядовых покупателей, не получающих зарплату на предприятии.
Перед ООО «Шарм Клео Косметик» стоит риск хищения интеллектуальной собственности предприятия особенно в условиях недостаточной патентной защищенности производимой продукции и технологии изготовления в России.
Рассматривая систему управления рисками, используемую на предприятии ООО «Шарм Клео Косметик» следует выделить такие методы снижения степени риска как методы диссипации и самострахование.
Данное предприятие распределяет общий риск путем объединения с другими участниками, заинтересованными в успехе общего дела. Участниками являются физические лица, которые обязаны платить членские взносы.
Следующим методом диссипации риска, применяемым на исследуемом предприятии являются различные варианты диверсификации.
ООО «Шарм Клео Косметик» занимается несколькими видами деятельности: производство и реализация косметики, фитодизайн, услуги по обучению косметологов. В зависимости от качественных характеристик той или иной косметической линии ее цена может значительно меняться. Таким образом, ООО «НПЛ Шарм Клео Косметик» ориентируется на потребителей с разными финансовыми возможностями. Местоположение потребителей также различается. Кроме Минска предприятие поставляет продукцию в областные города нашей страны.
Можно также отметить, что на данном предприятии используется диверсификация закупок сырья и материалов, т.е. взаимодействие со многими поставщиками, что позволяет ослабить зависимость предприятия от его «окружения», от ненадежности отдельных поставщиков сырья, материалов и комплектующих. Среди поставщиков ООО «Шарм Клео Косметик» можно выделить следующие предприятия: ЗАО «Миран», ЗАО «Старая крепость», ЗАО «КапиталХим», ЗАО «ПКЦ «Кетгут», ООО «Диаформэкс», ООО «Мелс Косметик», ООО «Звенящий кедр», а также предприятия Москвы, Санкт-Петербурга и других городов.
Помимо методов диссипации риска рассматриваемое предприятие использует такой метод снижения степени риска как самострахование. На предприятии создан резервный фонд. Создание подобных фондов особенно актуально в условиях кризиса неплатежей. Однако размер резервного фонда является недостаточным по сравнению с возможными потерями в результате возникновения просроченной дебиторской задолженности, неисполнения договора или возникновения непредвиденных расходов.
Кроме вышеперечисленных методов в ООО «Шарм Клео Косметик» используется один из приемов компенсации риска - «мониторинг социально-экономической и нормативно-правовой среды». Данное предприятие приобретает различные актуализируемые компьютерные системы нормативно-справочной информации, заказывает прогнозно-аналитические исследования консультационных фирм и отдельных консультантов. Полученные в результате данные позволяют уловить новые тенденции во взаимоотношениях хозяйствующих субъектов, предусмотреть необходимые меры для компенсации потерь от изменений правил ведения хозяйственной деятельности, заблаговременно подготовиться к нормативным новшествам.
Анализируя используемую в данной организации систему управления рисками в целом, можно сказать, что хотя некоторые приемы снижения риска на предприятии используются довольно успешно, сама система не является полной. Так предприятие незащищено от таких видов рисков как имущественные риски, инфляционные риски, риски изменения конъюнктуры рынка недостаточно снижены риски неисполнения договоров, возникновения дебиторской задолженности, возникновения непредвиденных потерь и т.д. Причинами такого положения является отсутствие страховой культуры, опыта и специалистов по управлению рисками, нестабильность экономической и политической ситуации, что приводит к отсутствию интереса к страхованию рисков.
Анализ сложившейся ситуации показал как велико влияние фактора риска на работу рассматриваемого предприятия. Влияние рисков сказывается на всех сторонах работы предприятия, ухудшая его финансовое положение, производственные, сбытовые возможности, способность отвечать по своим обязательствам и другие аспекты. Кроме этого, изучив работу предприятия в различных подразделениях, был замечен следующий основной недостаток: функциональные специалисты занимаются лишь локальными задачами своего подразделения, а достижение локальных целей не всегда приводит к целям организации.
Из всего вышеперечисленного видна актуальность и необходимость наличия на этом предприятии эффективной системы управления риском.
Проведем разработка проекта организационной структуры отдела управления риском и карты организации труда на ООО “Шарм Клео Косметик”.
В условиях производственного предприятия управление риском основывается на концепции приемлемого риска, постулирующей возможность рационального воздействия на уровень риска и доведения его до приемлемого значения.
Таким образом, проект организации системы управления риском на ООО “Шарм Клео Косметик”, предусматривает, для наиболее эффективной реализации данной функции, выделение в системе управления предприятием отдельного структурного подразделения - отдел управления риском (ОУР). Проект обязательно должен включать разработку организационной структуры ОУР, разработку управленческой процедуры и карты организации труда на рабочем месте. Этот отдел должен, в обязательном порядке, принять на вооружение специальную программу целевых мероприятий по управлению риском (ПЦМ). Разработка такой программы на уровне фирмы должна обеспечивать такое управление рисками, при котором основным элементам структуры и деятельности фирмы гарантируется высокая устойчивость и защищенность от внутренних и внешних рисков.
Функцию управления риском на предприятии наиболее целесообразно осуществлять с помощью специализированного подразделения или специальной подсистемы в системе управления предприятием, которая бы органично вписывалась в совокупность традиционно самостоятельных функциональных подсистем предприятия.
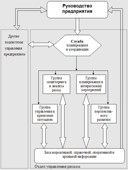
Принимая во внимание рекомендации экономической литературы по управлению рисками, а также недостатки, выявленные непосредственно на предприятии, необходимо чтобы отдел управления риском состоял из следующих основных исполнительных групп - мониторинга предприятия и среды его функционирования, аналитиков риска, планирования антирисковых мероприятий и управления в кризисных ситуациях, которые задействованы в процессе управления риском и связаны информационными потоками.
На рисунке 1 отображена предлагаемая организационная структура подразделения, реализующего на производственном предприятии функцию управления риском, где одинарными стрелками показаны командные связи между структурными элементами, а двойными - информационные связи.
Необходимо отметить, что каждая из групп, входящих в состав отдела управления риском, должна включать специалистов различных областей знаний: прежде всего - антирискового управляющего, специалиста по маркетингу, специалиста по финансам, по управлению персоналом, планово-экономической работе, по производству.
Информационное обеспечение подсистемы поддерживается “службой администрирования и актуализации баз данных”. Достаточный уровень методической и инструментальной базы должен обеспечиваться “группа перспективного развития”, которая, выявляя или прогнозируя потребности, заказывает или разрабатывает своими силами методики, модели.
Ядром подразделения является “служба координации”, которая осуществляет планирование и организацию всей работы.
Служба координации выполняет следующий комплекс задач:
- поддержание взаимосвязи с руководством предприятия и другими подсистемами управления предприятием;
- определение периодичности проведения работ по контролю риска функционирования предприятия;
- определение состава работ очередного цикла контроля и управления (выбор типа анализа риска, методик, способов фиксации результатов и т. д.);
- определение момента начала работ по анализу риска пробного решения;
- организация взаимодействия исполнительных и информационных групп.
Установление приемлемого уровня риска для данного периода времени, для рассматриваемого пробного решения и тому подобное, а также оценка (утверждение) приемлемости достигнутого уровня риска для данного пробного решения являются прерогативой руководства предприятия или администратора соответствующей подсистемы, подготовившей предложение. Роль блока координации в этом случае сводится к обеспечению контроля за соблюдением установленных значений приемлемого уровня риска.
Рисунок 1. Организация управления риском на предприятии
Руководству предприятия вообще принадлежит ключевая роль в решении проблем управления риском, так как оно утверждает программы мероприятий по снижению риска, принимает решения о начале их реализации в критических ситуациях, принимает предложенные пробные решения вместе с антирисковыми программами либо отвергает их. Надо сказать, что непосредственная реализация мероприятий по управлению риском зачастую противоречит деятельности основных производственных и управленческих подразделений предприятия, ухудшает их отчетные показатели, так как требует затрат, не приносящих сиюминутных доходов.
Поэтому крайне важно, чтобы окончательные антирисковые решения принимались на высшем уровне управления, где стоящие перед предприятием глобальные цели, связанные с обретением стабильности и устойчивости работы, улучшением финансового положения и ростом масштабов хозяйственной деятельности, не заслоняются промежуточными, “местническими” целями отдельных подразделений и их управляющих.
Отдел управления риском является логичным дополнением к традиционно самостоятельным функциональным подсистемам предприятия и располагается на одном управленческом уровне с ними. Отобразим, на рисунке 2, иным образом, но не меняя сути, схематично структуру управления при введении отдела управления риском. Здесь наш отдел координирует деятельность функциональных подразделений предприятия через ответственных исполнителей.














