178498 (583573), страница 2
Текст из файла (страница 2)
- на расширение производственных мощностей;
- на реконструкцию;
- на техническое перевооружение действующих предприятий;
- на возмещение выбывшего оборудования, зданий и сооружений (поддержание мощностей).
При воспроизводстве трудовых ресурсов, как и основных фондов, экстенсивный тип воспроизводства характеризуется ростом численности работников при незначительных изменениях их квалификации, образовательного уровня. Осуществляется этот процесс на базе расширенного воспроизводства наличной материально-технической базы.
Революционные изменения в технике, кардинальные структурные сдвиги в производстве, новые методы управления выступают основой интенсификации трудовых ресурсов. Важнейшим условием является рост качества трудовых ресурсов, повышения профессиональной и территориальной мобильности кадров, социально-психологическая готовность работников адаптироваться к изменяющимся условиям производства.
Ресурсы, которыми располагает отрасль для осуществления инновационной деятельности (научно-технический потенциал), могут воспроизводиться экстенсивно и интенсивно. В контексте инновационных изменений полезно знать нововведенческую концепцию длинных волн, центральным звеном которой является рассмотрение кластера (или «пучка») нововведений как основы долговременного экономического подъёма.
Итак, воспроизводственный процесс определяет не только элементы потенциала, но и способ его реализации, и потребность в нём. Для перехода от интенсивного воспроизводства отдельных элементов производственного потенциала к преимущественно интенсивному типу его воспроизводства необходимо:
- создание адекватного интенсивному воспроизводству основных производственных фондов уровня материально-технической базы и научно-технического потенциала;
- наличие соответствующих интенсивному воспроизводству трудовых ресурсов и их рациональному использованию;
- создание и повсеместное внедрение экологически безопасных технологий и техники, позволяющих комплексно использовать сырьевые ресурсы;
- внедрение соответствующих рациональному использованию производственного потенциала организационных форм хозяйствования и структур управления.
5. КОНСОЛИДИРОВАННАЯ ОЦЕНКА ПРОИЗВОДСТВЕННОГО ПОТЕНЦИАЛА
В практике экономического анализа используются в основном две формы учёта и оценки производственного потенциала – ресурсная и результативная, совместное применение которых и называется консолидированной оценкой потенциала.
Ресурсная форма оценки производственного потенциала представляет обобщённую величину рыночной стоимости всей совокупности взаимосвязанных ресурсов (основные производственные фонды, производственный персонал, инновационный потенциал и объекты интеллектуальной промышленной собственности), реализуемых как единое целое.
Результативная форма характеризует максимально возможную производительность всей системы, то есть производственного потенциала..
Между двумя формами оценки потенциала можно обнаружить определённую зависимость. При этом элементы производственного потенциала в ресурсной форме могут иметь различные размерности. Поэтому наиболее сложной проблемой при расчёте величины производственного потенциала предприятия является приведение к единому измерителю различных составляющих его компонентов. После их сведения к единому базису возможно интегрирование частных показателей, их сопоставление и обобщение.
Относительное сравнение и сопоставление производственных потенциалов регионов и в ресурсной форме вполне корректно, но при этом невозможно объективно оценить и сопоставить величины их максимальной результативности и достигнутые уровни эффективного использования.
Поэтому необходимо, в конечном счете, определять величину производственного потенциала именно в результативной форме, так как только при сравнивании величин максимально возможной производительности с достигнутыми результатами (объем производимой продукции, работ и услуг), можно оценить его эффективность.
Для оценки потенциала в ресурсной форме использована формула (1):
ПП = К1 · (0,85 Ф + ТР) (1)
где ТР = Фа
*Ч; ПП – производственный потенциал отрасли в ресурсной форме; К1 – нормативный коэффициент эффективности капитальных вложений; Ф – фондовые ресурсы отрасли (количество ОПФ); ТР – трудовые ресурсы отрасли; Фа
- фондовый аналог единицы живого труда (показатель «норма замены»); Ч – численность работающих в отрасли; 0,85 – оптимальный уровень загрузки производственных мощностей.
В более развернутом виде взаимозаменяемость живого труда овеществленным представлена в модели Л.А. Стрижковой:
Фа
(Т, Т-1)=
, (2)
где НЗ (Т, Т-1) – (фондовый аналог) норма замены живого труда овеществленным за период от Т-1 до Т;
Фв (Т), Фв (Т-1) – фондовооруженность в году Т, Т-1;
Пт (Т), Пт (Т-1) – производительность труда в году Т, Т-1.
Чем выше показатель «норма замены», тем меньше возможное высвобождение рабочей силы при повышении фондовооруженности труда. В этом случае для повышения производительности труда требуется много капитальных вложений. Понизить «норму замены» можно за счет технического переоснащения предприятий, внедрения более производительного и экономичного оборудования.
У показателя «норма замены» есть одна особенность: в некоторых случаях он приобретает отрицательные значения. Это происходит тогда, когда фондовооруженность труда в исследуемом периоде растет, а производительность труда снижается. В данном случае расчет «нормы замены» не возможен, он не имеет экономического смысла из-за снижения абсолютной величины выработки.
Исследователи при оценке производственного потенциала не включают в его состав потенциал инноваций. Это связано с тем, что инновационный потенциал не поддается точной количественной оценке, как, например, количество основных производственных фондов или работающих в отрасли. Помимо этого, не все отрасли промышленности активно внедряют инновации. Следовательно, предлагается оценивать инновационный потенциал отрасли экспертным путем при использовании показателей научно-технического потенциала.
Достижение 100%-го использования производственных мощностей предприятий перерабатывающих отраслей промышленности не столько практически невозможно, сколько нецелесообразно. Оптимальный уровень загрузки производственных мощностей находится в пределах, не превышающих величину 80-85% (примерно на этом уровне находится и предельно возможное использование фондового потенциала), вследствие чего рассчитанный фондовый потенциал в большинстве случаев умножается на коэффициент 0,85. Примерно 15-20% производственных мощностей предприятий должны постоянно находиться в неконсервированном резерве для подготовки производства к освоению новой продукции с использованием всех видов инноваций (новейших технических и технологических достижений).
Уровень использования (показатель эффективности) производственного потенциала (ЭПП) определяется из соотношения достигнутой его результативности (суммарного объема продукции, работ, услуг в стоимостном выражении за год) к расчетной величине потенциала (ПП):
ЭПП= Qпр/ ПП (3)
где Qпр – суммарный объем выпуска продукции отрасли за год;
ПП – величина производственного потенциала отрасли в результативной форме.
Чем выше показатель эффективности производственного потенциала, тем больший объем продукции можно получить с имеющегося в отрасли производственного потенциала. Исследовать показатель эффективности необходимо в динамике для сравнения и формулирования выводов и рекомендаций.
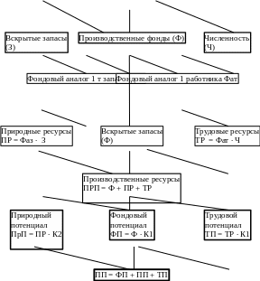
В добывающих отраслях промышленности в состав производственного потенциала включают и природный потенциал. Стоимостная оценка природных ресурсов предприятия (ПР) заключается в умножении фондового аналога единицы запасов на общее количество полезных ископаемых месторождения, находящихся в отработке - вскрытые запасы (3):
ПР = Фа
· З (4)
Для природных ресурсов показателем использования будет коэффициент реализации К2, характеризующий отношение годовой добычи предприятия к величине имеющихся вскрытых запасов. Таким образом природный потенциал рассчитывается так:
ПрП = ПР · К2 (5)
и включается в состав производственного потенциала.
ПП = ( Ф + ТРП) · К1 + ПР · К2 (6)
Возможный алгоритм расчета производственного потенциала предприятий добывающей промышленности выражен блок-схемой (рис. 2).
Рис. 2. Последовательность определения производственного потенциала отрасли
6. ЗАДАЧИ
Задача 1
В таблице приведена концентрация на рынке молочной продукции региона.
| Предприятие | Объем реализации, тыс. руб. |
| 1 | 17081 |
| 2 | 10499 |
| 3 | 4396 |
| 4 | 2260 |
| 5 | 4196 |
Определите концентрацию на рынке молочных продуктов (индексы CR-3 и Герфиндаля – Гиршмана для молочной отрасли). Сделайте выводы.
Решение
Коэффициент концентрации (CR) рассчитывается по формуле:
, (1)
где di – доля продаж данной фирмы в объеме реализации рынка.
Индекс концентрации Герфиндаля – Гиршмана (HHI) рассчитывается по формуле:
, (2)
где n – число хозяйствующих субъектов, действующих на рынке (в отрасли);
d 2i – доля i-го хозяйствующего субъекта (в%) в объеме реализованной продукции на рынке (в отрасли).
HHI – варьируется в пределах от 0 (полная деконцентрация) до 10000 (абсолютная монополия).
CR-3 = 44,44%+27,32%+11,44%=83,2%
HHI = 1974,91+746,38+130,87+119,25+34,57=3005,98
Вывод: полученные значения CR-3 и HHI попадают в промежутки: 70% < СR3 < 100%; 2000 < HHI< 10000 – следовательно, рассматриваемые хозяйствующие субъекты работают на высококонцентрированном рынке со слабой конкуренцией.
Задача 2
Определить степень диверсификации деятельности станкостроительного предприятия по данным, представленным в таблице. Сделать выводы об изменении диверсификации.
| Продукция | Объем выручки, тыс. руб. | |
| 2007 г. | 2008 г. | |
| А | 8,9 | 8,5 |
| Б | 41,3 | 49,6 |
| В | 55,4 | 106,1 |
Решение
В качестве показателя диверсификации удобно рассматривать индекс энтропии:
, i=1…n, (3)
где Р – доля реализации продукта в общей выручке фирмы.
В 2007 году: Е=0,25+0,09+0,07=0,41
В 2008 году: Е=0,32+0,11+0,06=0,49
Вывод: в 2008 году в два раза увеличился выпуск продукции типа В, соответственно, возросла зависимость предприятия от потребителя данной продукции. За счёт этого индекс энтропии в 2008 году стал больше. Следовательно, можно сказать, что степень диверсификации предприятия в 2008 году повысилась по сравнению с аналогичным показателем 2007 года.
Задача 3
Определите экономическую эффективность от специализации продукции. Нормативный коэффициент эффективности капитальных вложений – 0,15.
Исходные данные представлены в таблице.
| Показатель | До специализации | После специализации |
| Выпуск изделий в год, шт. | 41500 | 44000 |
| Себестоимость изделия, руб. | 43 | 39 |
| Удельные капитальные вложения, тыс.руб. | 120 | 170 |
| Транспортные расходы по доставке единицы продукции потребителю, руб. | 9 | 10,3 |
Решение
Для определения экономической эффективности специализации производства используются следующие показатели:
-
Экономия текущих затрат на производство продукции и транспортных расходов на ее доставку потребителям, рассчитываемая по следующей формуле:
Э = [(С1 + Т1 ) – (С2 + Т2 )] * В, (4)
где Э – условно-годовая экономия на текущих затратах от проведения специализации;















