170096 (582917), страница 2
Текст из файла (страница 2)
Потенциал развития взрослых особей каждого биологического вида по всем качествам особи генетически обусловлен, хотя он может и не раскрыться, не наполниться реальным содержанием, если условия среды обитания к этому не располагают. По отношению к популяции генетическая обусловленность и потенциал её освоения подчинены вероятностным предопределенностям, отраженным в статистических закономерностях свершившегося. Это в полной мере касается и человека - биологического вида, несущего наибольший абсолютный и относительный объем (по сравнению с другими видами живых организмов биосферы Земли) внегенетически обусловленной поведенческой информации, обеспечивающей наибольшую гибкость поведения в быстро меняющейся обстановке.
-
Причины выпадения кислотных осадков
Человек всегда использовал окружающую среду в основном как источник ресурсов, однако в течение очень длительного времени его деятельность не оказывала заметного влияния на биосферу. Лишь в конце прошлого столетия изменения биосферы под влиянием хозяйственной деятельности обратили на себя внимание ученых. В первой половине нынешнего века эти изменения нарастали и в настоящее время лавиной обрушились на человеческую цивилизацию. Стремясь к улучшению условий своей жизни, человек постоянно наращивает темпы материального производства, не задумываясь о последствиях. При таком подходе большая часть взятых от природы ресурсов возвращается ей в виде отходов, часто ядовитых или непригодных для утилизации. Это создает угрозу и существованию биосферы, и самого человека.
Среди весьма серьезных проблем экологического плана наибольшее беспокойство вызывает нарастающее загрязнение воздушного бассейна Земли примесями, имеющими антропогенную природу. Атмосферный воздух является основной средой деятельности биосферы, в том числе человека. В период промышленной и научно-технической революции увеличился объем эмиссии в атмосферу газов и аэрозолей антропогенного происхождения. По ориентировочным данным ежегодно в атмосферу поступают сотни миллионов тонн оксидов серы, азота, галогенопроизводных и других соединений. Основными источниками атмосферных загрязнений являются энергетические установки, в которых используется минеральное топливо, предприятия черной и цветной металлургии, химической и нефтехимической промышленности, авиационный и автомобильный транспорт.
Смесь ряда первичных и вторичных загрязнителей, образующихся в нижней тропосфере, когда некоторые из первичных загрязнителей (особенно оксиды азота и углеводороды из выхлопных газов машин) взаимодействуют друг с другом под влиянием солнечного света, называется фотохимическим смогом. Фотохимический смог характерен фактически для всех современных больших городов, но наиболее часто он встречается в городах с преобладанием солнечных дней, с сухим и теплым климатом и большим количеством автомобилей. К большим городам с представляющим опасность для здоровья фотохимическим смогом относятся Лос-Анджелес, Денвер, Солт-Лейк-Сити, Сидней, Мехико и Буэнос-Айрес. Фотохимическое загрязнение обнаруживается в основном летом. Наблюдается фотохимический смог в тропических и субтропических регионах там, где периодически сжигали траву в саваннах.
Частота и плотность смога на данной территории зависят от климата и рельефа местности, плотности населения и промышленности, а также от основных видов топлива, используемого в промышленности, на теплоцентралях и на транспорте. В районах с большим среднегодовым количеством осадков дождь и снег помогают очистить воздух от загрязнителей. Ветры также способствуют удалению загрязнителей и приносят свежий воздух, но они, же и переносят некоторые загрязнители на большие расстояния.
Холмы и горы создают преграду на пути ветров, в результате чего в низинах в приземном слое увеличивается загрязнение воздуха. Высокие здания в больших городах также замедляют скорость ветра и, соответственно, способствуют созданию высоких концентраций загрязнителей.
Термином "кислотные дожди" называют все виды метеорологических осадков - дождь, снег, град, туман, дождь со снегом, - рН которых меньше, чем среднее значение рН дождевой воды (средний рН для дождевой воды равняется 5.6). Выделяющиеся в процессе человеческой деятельности двуокись серы (SO2) и окислы азота (NОx) трансформируются в атмосфере земли в кислотообразующие частицы. Эти частицы вступают в реакцию с водой атмосферы, превращая ее в растворы кислот, которые и понижают рН дождевой воды. Впервые термин «кислотный дождь» был введен в 1872 году английским исследователем Ангусом Смитом. Его внимание привлек викторианский смог в Манчестере. И хотя ученые того времени отвергли теорию о существовании кислотных дождей, сегодня уже никто не сомневается, что кислотные дожди являются одной из причин гибели жизни в водоемах, лесов, урожаев, и растительности. Кроме того кислотные дожди разрушают здания и памятники культуры, трубопроводы, приводят в негодность автомобили, понижают плодородие почв и могут приводить к просачиванию токсичных металлов в водоносные слои почвы.
Вода обычного дождя тоже представляет собой слабокислый раствор. Это происходит вследствие того, что природные вещества атмосферы, такие как двуокись углерода (СО2), вступают в реакцию с дождевой водой. При этом образуется слабая угольная кислота (CO2 + H2O —> H2CO3). Тогда как в идеале рН дождевой воды равняется 5.6-5.7, в реальной жизни показатель кислотности (рН) дождевой воды в одной местности может отличаться от показателя кислотности дождевой воды в другой местности. Это, прежде всего, зависит от состава газов, содержащихся в атмосфере той или иной местности, таких как оксид серы и оксиды азота.
Кислотный дождь образуется в результате реакции между водой и такими загрязняющими веществами, как оксид серы (SO2) и различными оксидами азота (NOх). Эти вещества выбрасываются в атмосферу автомобильным транспортом, в результате деятельности металлургических предприятий и электростанций, а также при сжигании угля и древесины. Вступая в реакцию с водой атмосферы, они превращаются в растворы кислот - серной, сернистой, азотистой и азотной. Затем, вместе со снегом или дождем, они выпадают на землю.
Последствия выпадения кислотных дождей наблюдаются в США, Германии, Чехии, Словакии, Нидерландах, Швейцарии, Австралии, республиках бывшей Югославии и еще во многих странах земного шара.
Кислотный дождь оказывает отрицательное воздействие на водоемы - озера, реки, заливы, пруды - повышая их кислотность до такого уровня, что в них погибает флора и фауна.
Водяные растения лучше всего растут в воде со значениями рН между 7 и 9.2. С увеличением кислотности (показатели рН удаляются влево от точки отсчета 7) водяные растения начинают погибать, лишая других животных водоема пищи. При кислотности рН 6 погибают пресноводные креветки. Когда кислотность повышается до рН 5.5, погибают донные бактерии, которые разлагают органические вещества и листья, и органический мусор начинает скапливаться на дне. Затем гибнет планктон - крошечное животное, которое составляет основу пищевой цепи водоема и питается веществами, образующимися при разложении бактериями органических веществ. Когда кислотность достигает рН 4.5, погибает вся рыба, большинство лягушек и насекомых.
Кислотный дождь наносит вред не только водной флоре и фауне. Он также уничтожает растительность на суше. Ученые считают, что хотя до сегодняшнего дня механизм до конца еще не изучен, сложная смесь загрязняющих веществ, включающая кислотные осадки, озон, и тяжелые металлы в совокупности приводят к деградации лесов.
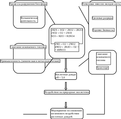
На основе изучения процесса возникновения кислотных дождей в атмосфере были выделены следующие блоки модели (рис.1).
Кислотные осадки иллюстрируют пороговый эффект. Большинство почв, озер и рек содержат щелочные химические вещества, которые могут взаимодействовать с некоторым количеством кислот, нейтрализуя их. Однако регулярное многолетнее воздействие кислот истощает большинство из этих сдерживающих закисление веществ.
Воздушный океан обладает способностью к самоочищению от загрязняющих веществ. Аэрозоли вымываются из атмосферы осадками, ионы оседают под влиянием электрического поля атмосферы, а также вследствие гравитации. Частица размером 10 мкм проходит путь от устья трубы высотой 45 м до поверхности земли за 1,4 ч. За это время при скорости ветра 2 м/с выброс из трубы будет отнесен на 10 км, частицы меньшего диаметра осядут на еще большем расстоянии. Оседанию способствует сорбция их на поверхности более крупных частиц. В отсутствие атмосферных осадков происходит выпадение аэрозолей в результате соприкосновения нижнего слоя воздуха с земной поверхностью и предметами, расположенными на ней. Так, воздушные потоки, переносящие загрязнения, очищаются, встречая на своем пути лес. На деревьях осаждаются не только твердые частицы, но и летучие вещества.
Всякое загрязнение вызывает у природы защитную реакцию, направленную на его нейтрализацию. Эта способность природы долгое время эксплуатировалась человеком бездумно и хищнически. Отходы производства выбрасывались в воздух в расчете на то, что будут обезврежены и переработаны самой природой. Казалось, что как ни велика общая масса отходов, по сравнению с защитными ресурсами она незначительна. Однако процесс загрязнения резко прогрессирует, и становится очевидным, что природные системы самоочищения рано или поздно не смогут выдержать такой натиск, так как способность атмосферы к самоочищению имеет определенные границы.
Естественные источники Естественные источники
соединений серы. NOx
Атмосфера
Антропогенные источники
соединений серы.
Антропогенные источники
NOx
Рис.1 Блок-схема модели возникновения кислотных дождей в атмосфере.
Загрязнение атмосферного воздуха таит в себе угрозу не только здоровью людей, но и наносит большой экономический ущерб. Наличие в воздухе соединений серы ускоряет процессы коррозии металлов, разрушение зданий, сооружений, памятников культуры, ухудшает качество промышленных изделий и материалов. Установлено, например, что в промышленных районах сталь ржавеет в 20 раз, а алюминий разрушается в 100 раз быстрее, чем в сельской местности.
Вредные для человека и для природы выбросы могут перемещаться в воздушных потоках на громадные расстояния. Например, установлено, что выбросы промышленных предприятий ФРГ и Великобритании переносятся на расстояния более 1000 км и выпадают на территории скандинавских стран, а из северо-восточных штатов США - на территории Канады. Вредоносные последствия загрязнения среды сказываются и в нашей стране. Так, по данным Европейской экономической комиссии ООН, через российскую границу в воздушных потоках с запада на восток идет в 4 раза больше серы, чем в обратном направлении.
Несколько десятилетий назад выражения “кислотные осадки” и “кислотные дожди” были известны лишь исключительно ученым, посвященным в определенных, специализированных областях экологии и химии атмосферы. За последние несколько лет эти выражения стали повседневными, вызывающими беспокойство во многих странах мира. Проблема кислотных дождей стала одной из экологических проблем глобального масштаба. Кислотные осадки являются проблемой, которая в случае ее бесконтрольного развития, может вызвать и уже в некоторых регионах вызывает существенные экономические и социальные издержки. Имитационная модель возникновения кислотных дождей в атмосфере может быть использована для решения этой проблемы. Из этой модели видно, что основной причиной кислотных дождей является антропогенная деятельность. Международный исследовательский институт прикладного системного анализа (IIASA) проводит изучение моделей с целью установления возможной кислотности почв, вод и т.п. через десятки лет. Результаты говорят о том, что почвы и леса в Европе могут быть спасены от дальнейшего закисления только путем значительного сокращения выбросов. Эти выбросы должно самостоятельно регулировать каждое государство. Для уменьшения эмиссии загрязняющих веществ в атмосферу существует ряд способов:
-
сильное сокращение использования энергии;
-
ввод новых технологий, установка фильтрующего оборудования;
-
использование слабозагрязняющих либо совсем незагрязняющих источников энергии.
Подобное решение звучит довольно нереально. Ни одно государство не согласится уменьшить масштабы потребления энергии и тем самым ухудшить уровень жизни. Ввод новых технологий и установка фильтрующего оборудования также представляют собой экономическую проблему. Тем не менее, единственным решением проблемы кислотных дождей видится в сокращении потребления энергии, улучшении контроля над выбросами или разработке альтернативных методов производства электроэнергии, иначе мы, несмотря, ни на какие усилия, окажемся на «непригодной для жизни планете».
КИСЛОТНЫЕ ДОЖДИ
















