151206 (580551), страница 2
Текст из файла (страница 2)
Рисунок – 7. Подключение измерительных приборов к трансформатору напряжения
Выбираем трансформатор тока по номинальному току
Iном ≥ Iм.р,
Iном = 3000 > Iм.р = 2020 А
Выбираем трансформатор тока по номинальному напряжению:
Uном. ≥ Uп/ст,
По [2] определяем номинальное напряжение:
Uном = 10 кВ = Uп/ст = 10 кВ
По [2] выбираем трансформатор тока типа: ТШЛ-10/3000.
Выбранный трансформатор тока проверяем на термоустойчивость к токам короткого замыкания:
 
 
где Iном1 – номинальный ток первичной цепи, кА;
Кт.с. – коэффициент термической стойкости;
tт.с – время термической стойкости.
По [2] Кт.с = 35. Следовательно:
35 > 6,6
Условие проверки на термоустойчивость к токам короткого замыкания выполняется.
Выбранный трансформатор тока проверяем на электродинамическую устойчивость к токам короткого замыкания:
 
 
где Кдин. – кратность динамической устойчивости;
Iном.1 – номинальный ток, кА.
По [2] кратность динамической устойчивости, Кдин = 100 А.
Кдин = 100 А > Кдин.расч = 14,7 кА.
Условие по электродинамической устойчивости к токам короткого замыкания выполняется.
Выполним проверку по допустимой вторичной нагрузке:
 Z2доп. 
 Z2,
где Z2доп – полное допустимое сопротивление вторичной нагрузки
для класса точности равный 0,5, Ом;
Z2 – полное расчетное сопротивление вторичной цепи.
Z2 ≈ R2 ≈ 0,28 Ом;
R2 = Rпров.+ Rконт.+ R приб,
где Rпров – сопротивление соединительных проводов;
Rконт – сопротивление контакта, (0,1 Ом);
R приб – сопротивление приборов.
R2 = 0,073 + 0,1 + 0,104 = 0,28 Ом;
Определяем сопротивление проводов:
 
 ,
где l – длина соединительных проводов, (≈ 10 м);
q – сечение соединительных проводов.
Определяем сопротивление приборов:
 
 ,
где Sприб – мощность приборов, В А;
Iном.2 – номинальный ток вторичной нагрузки, А
Таблица 7. Расчет мощности приборов трансформатора тока
|   Тип прибора  |    S, В ∙ А  |  
|   Амперметр Э-335  |    0,1  |  
|   Счетчик активной нагрузки  |    2,5  |  
|   Итого  |    2,6  |  
По [2] находим Z2доп. = 0,4 Ом.
Z2доп. = 0,4 Ом > Z2 = 0,28 Ом.
Условие по допустимой вторичной нагрузке выполняется.
Таблица 8. Выбор трансформатора тока
|   Тип оборудования  |    Условие выбора  |    Каталожные данные  |    Расчетные данные  |  
|   ТШЛ-10/3000  |    Uном. ≥ Uп/ст Iном ≥ Iм.р Z2доп. ≥ Z2 
  |    Uном =10кВ Iном = 3000 А Z2доп. = 120В ∙ А К т.с = 35 Кдин. = 100  |    Uп/ст = 6кВ Iм.р = 2600 А Z2. = 28,5 В ∙ А Кт.с = 6,3 Кдин = 10,4  |  
Выбор трансформатора напряжения
Выбираем трансформатор напряжения по номинальному напряжению:
 Uном 
 Uп/ст,
По [2] определяем номинальное напряжение
Uном. = 10кВ = Uп/ст = 10кВ
Для обеспечения требуемого класса точности измерительных приборов выполняем проверку по допустимой вторичной нагрузке:
 S2доп. 
 Sприб.,
где S2доп. – допустимая вторичная нагрузка, В ∙ А;
Sприб – мощность измерительных приборов, В ∙ А.
По [2] определяем допустимую вторичную нагрузку S2доп = 75 В ∙ А;
Таблица 9. Расчет мощности измерительных приборов
|   Наименование и тип прибора  |    Р, Вт  |    Q, В А  |  
|   Вольтметр Э-375  |    2,0  |    -  |  
|   Ваттметр  |    3,0  |    -  |  
|   Счетчик активной энергии  |    4,0  |    9,7  |  
|   Счетчик реактивной энергии  |    6,0  |    14,7  |  
|   Итого  |    15,0  |    24,2  |  
Определяем мощность измерительных приборов, Sприб, В ∙ А:
 
 
S2доп = 75 В ∙ А > S2приб = 28,5 В ∙ А
Условие по допустимой вторичной нагрузке выполняется.
Таблица 10. Выбор трансформатора напряжения
|   Тип оборудования  |    Условие выбора  |    Каталожные данные  |    Расчетные данные  |  
|   НТМИ-10–66  |    Uном. ≥ Uп/ст S2доп. ≥ Sприб.  |    Uном =10кВ S2доп. = 75 В∙ А  |    Uп/ст = 10кВ S2приб. = 28,5 В∙ А  |  
Выбираем высоковольтный разъединитель 110 кВ
Выбираем разъединитель по номинальному току:
 Iном. 
 Iм.р.,
Определим максимальный расчетный ток:
 
 ,
По [2] выбираем разъединитель типа РДНЗ –1 – 630 У3, номинальный ток которого Iном. = 630А.
Iном. = 630А > Iм.р.= 183,7А
Выбираем разъединитель по номинальному напряжению:
 Uном. 
 Uп/ст
110 = 110
Проверяем разъединитель на термоустойчивость к токам короткого замыкания:
 
 ;
 
 ;
Iном.т.у = 31,5 кА > 6,6 кА
Условие на термоустойчивость к токам короткого замыкания выполняется.
Проверяем разъединитель на электродинамическую устойчивость к токам короткого замыкания:
 iм 
 iу,
По [2] iм = 80 кА, iу = 62,5 кА
iм = 80 > iу = 62,5
Условие на электродинамическую устойчивость к токам короткого замыкания выполняется.
Выбор сечения отходящей кабельной линии 10 кВ
Согласно [4], длительно допустимый ток кабеля напряжением 10 кВ определится:
Iдл.доп ≥ IмрРП / (k1 ∙ k2)
где к1 – поправочный коэффициент, учитывающий удельное тепловое сопротивление почвы, определяется по табл. 1.3.23 [4] (примем к1=0,87);
к2 – поправочный коэффициент, учитывающий количество работающих кабельных линий, лежащих рядом в земле, и расстояние в свету, определяется по табл. 1.3.26 [4] (примем к=0,92);
 
 
 
 
По табл. 1.3.16 [4] выбираем два кабеля (параллельное соединение) с алюминиевыми жилами с бумажной пропитанной маслоканифольной и нестекающей массами изоляцией в свинцовой или алюминиевой оболочке сечением q=(З×120) мм2 при Iдл. доп = 2×240А.
Рассчитаем экономически целесообразное сечение qэк.
 
 
где j,к=1,2А/мм нормированное значение экономической плотности тока для заданных условий работы (примем более 5000 максимума нагрузки в год) по табл. 1.3.36 |4|.
Принимаем два кабеля сечением q=(3×150) мм2.
Проверяем условие пригодности выбранного кабеля по потерям напряжения (L – 0,4 км):
 
 
R0(20)=0,2070 м/км; Х0=0,0990 м/км – активное (при 20 °С) и индуктивное сопротивления трехжильной кабельной линии по табл. 3.5 [1]. cоsφ – значение коэффициента мощности в период максимальных нагрузок за наиболее загруженную смену (примем соs φ=0,95).
 
 
 
 
 
 
Таким образом, к качестве линии, питающей РП, принимаем два параллельных кабеля с алюминиевыми жилами с бумажной пропитанной маслоканифольной и нестскающей массами изоляцией в свинцовой или алюминиевой оболочке сечением q = (З×150) мм2; при Iдл. доп = 2×275А.
Выбор защиты линии, отходящей от ГПП к РП
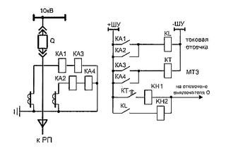
В качестве защиты кабельной линии 10 кВ выберем двухступенчатую токовую защиту, первая ступень которой выполнена виде токовой отсечки, а вторая – в виде максимальной токовой защиты с независимой выдержкой времени.
Электрическая схема такой защиты приведена на рисунке 4.
Рисунок – 8
Чтобы рассчитать ток срабатывания реле КА1, КА2 и вычислить коэффициент чувствительности необходимо рассчитать ток короткого замыкания в конце кабельной линии, для этого составим схему замещения (см. рис. 5).
Вычислим базисные относительные сопротивления кабельной линии:
Рисунок – 9
Базисный ток (для точки К-З):
 
 
 
 
Ток КЗ в точке К – 3:
 
 
Вычислив значение постоянной времени Та по рис. 3.2 [2] определим значение ударного коэффициента куд:
 
 
Ударный ток в точке К-З
 
 
Уставку срабатывания реле КА1. КА2 (токовая отсечка) определим согласно (11.10) [2]:
 
 
где кнад – коэффициент надежности (примем 1,25); ксх – коэффициент схемы (для неполной звезды ксх=1); ктт – коэффициент трансформатора тока (ктт=400/5).
Согласно рекомендациям § 11.1 [2] в данном случае ток срабатывания реле КАЗ, КА4 следует рассчитать следующим образом:
 
 
Для вычисления коэффициентов чувствительности защит рассчитаем ток двухфазного короткого замыкания (как минимальный ток КЗ) в конце кабельной линии.
 














