151143 (580541)
Текст из файла
1 Расчет баланса мощности и выбор компенсирующих устройств
Составим и рассчитаем баланс активной мощности:
-активная мощность ТЭЦ
- активная мощность энергосистемы
- потери активной мощности в линиях и трансформаторах
Расчет суммарной активной мощности:
Потери активной мощности в линиях и трансформаторах принимаем в размере от 2% от суммарной активной мощности i-го потребителя:
Находим активную мощность, которую необходимо потребить у РПП:
Составим и рассчитаем баланс реактивной мощности:
–реактивная мощность ТЭЦ
- реактивная мощность энергосистемы
– потери реактивной мощности в линиях и реактивная мощность, генерируемая воздушными линиями; в предварительных расчетах принимаем их равными друг другу
- потери реактивной мощности в трансформаторах
Определяем реактивную мощность первого потребителя:
Аналогично производим расчеты потребляемой реактивной мощности для остальных потребителей и заносим результаты в таблицу 1.
Определяем полную мощность каждого потребителя:
Аналогично производим расчеты для остальных потребителей и заносим результаты в таблицу 1.
Полная мощность всех потребителей:
Определяем потери реактивной мощности в трансформаторах.
Потери реактивной мощности в трансформаторах потребителей принимаем равными 10% от полной мощности:
Определяем потребляемую реактивную мощность:
Далее определяем реактивную мощность, получаемую от системы:
Сравнив реактивную мощность, получаемую от системы, с потребляемой, приходим к выводу, что имеется дефицит реактивной мощности, и необходима установка компенсирующих устройств (БСК). Определяем необходимую мощность компенсирующих устройств:
Определяем необходимую мощность компенсирующих устройств для каждого потребителя:
Для первого потребителя:
Аналогично производим расчеты для остальных потребителей и заносим результаты в таблицу 1.
Принимаем к установке компенсирующие устройства с единичной мощностью 0,4 Мвар. Определяем количество компенсирующих устройств для первого потребителя:
Произведем уточненный расчет необходимой мощности компенсирующего устройства для первой подстанции:
Аналогично производим расчеты для остальных потребителей и заносим результаты в таблицу 1.
Определим уточненную мощность компенсирующих устройств:
Проверяем баланс, исходя из условия:
0,033<0,2 значит будем считать, что баланс сошелся
Определим реактивную мощность, потребляемую на подстанциях потребителей после компенсации:
Для первого потребителя:
Аналогично производим расчеты для остальных потребителей и заносим результаты в таблицу 1.
Таблица 1 – Расчет баланса и выбор компенсирующих устройств
| | Pi, МВт | tg | Qi, МВAp | , MBAp | ni, шт | , MBAp | , МВАр |
| 1 | 4,6 | 0,512 | 2,357 | 1,716 | 4 | 1,6 | 0,757 |
| 2 | 12 | 0672 | 8,064 | 5,871 | 15 | 6 | 2,064 |
| 3 | 21,1 | 0,936 | 19,754 | 14,382 | 36 | 14,4 | 5,354 |
| 4 | 26,4 | 0,963 | 25,446 | 18,526 | 46 | 18,4 | 7,046 |
| 5 | 17,6 | 0,991 | 17,439 | 12,697 | 32 | 12,8 | 4,639 |
| 6 | 26,2 | 0,963 | 25,253 | 18,386 | 46 | 18,4 | 6,853 |
2 Составление вариантов конфигурации сети с анализом каждого варианта
Длины участков:
РПП-4=52 км; РПП-6=18 км; РПП-ТЭЦ=19 км; РПП-3=55 км;
ТЭЦ-6=16 км; ТЭЦ-1=17 км; ТЭЦ-4=46 км; 6-5=80 км; 6-1=20 км;
5-1=68 км; 5-2=116 км; 2-3=42 км; 2-4=56 км; 4-3=28 км.
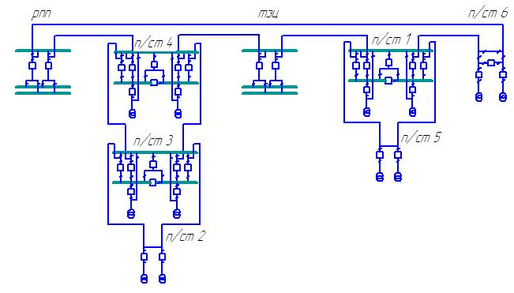
Рисунок 1. Взаимное расположение источников и потребителей
Составление вариантов конфигурации сети.
Вариант 1. Радиально-магистральная сеть
Вариант 1 представляет собой радиально-магистральную сеть, характеризующуюся тем, что все ЛЭП прокладываются по кратчайшим трассам. Все линии двухцепные.
Определяем общую длину линий:
Общая длина линий, приведенная в экономическом соотношении к одноцепному исчислению:
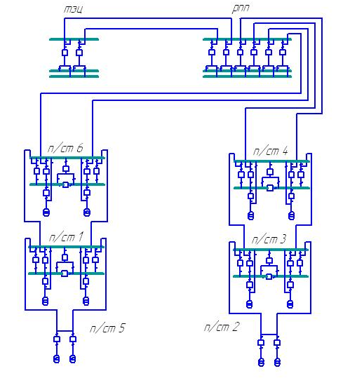
Вариант 2. Комбинированная сеть
Вариант 2 представляет собой комбинированную сеть, в ней потребители 4,2,3 и РПП объединены в кольцевую сеть, а также в кольцевую сеть объединены потребители 1,5,6 и ТЭЦ.
Общая длина линий:
Длина линий, приведенная в экономическом соотношении к одноцепному исчислению:
Вариант 3. Комбинированная сеть
Вариант 3 представляет собой комбинированную сеть, в нем потребители 4,3,2 объединены в кольцевую сеть, а также в кольцевую сеть объединены потребители 6,1 включающие в себя РПП и ТЭЦ.
Общая длина линий:
Длина линий, приведенная в экономическом соотношении к одноцепному исчислению:
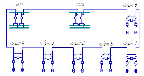
Вариант 4. Комбинированная сеть
Вариант 4 представляет собой комбинированную сеть, в нем потребители 4,6,1 объединены в кольцевую сеть связывающую их с ТЭЦ и РПП.
Общая длина линий:
Длина линий, приведенная в экономическом соотношении к одноцепному исчислению:
Вариант 5. Кольцевая сеть
Вариант 5 представляет собой кольцевую сеть, связывающую всех потребителей с ТЭЦ и РПП.
Существенный недостаток этого варианта – большая протяженность кольца. Есть опасение, что в послеаварийном режиме, возникающем после отключения одного из головных участков, общая потеря напряжения в сети окажется недопустимо большой.
Варианты 2,3,4 относятся к одному принципу конфигурации сети. В них часть потребителей питается по кольцевой сети, часть – по радиально-магистральной. Среди вариантов этой группы сеть с наименьшей протяженностью линий является сеть, представленная вариантом 4.
Варианты 1 и 5 аналогов не имеют, сравнивать их не с чем, поэтому оставляем оба варианта для дальнейшего рассмотрения.
Таким образом, предварительный расчет и технико-экономическое сравнение будем проводить для вариантов 1, 4 и 5.
3 Приблизительный приближенный расчет трех отобранных вариантов
Расчетная схема варианта 1.
Потоки мощности определяем по первому закону Кирхгофа, двигаясь от наиболее удаленных потребителей к источнику. Так, поток мощности на участке 3-2 равен мощности потребителя 2, то есть:
Поток мощности на участке 4-3 определяем суммированием двух потоков, вытекающих из узла 3:
Поток мощности на остальных участках определяем аналогично. Результаты помещаем в таблицу 2, а также наносим на расчетную схему.
Далее, с помощью формулы Илларионова, определяем целесообразную величину номинального напряжения на участке 1-2:
Принимаем ближайшее наибольшее стандартное значение 110 кВ.
Аналогично проводим расчеты для остальных участков, и результаты помещаем в таблицу 2.
Таблица 2 – Выбор номинального напряжения на участках цепи для варианта 1.
| | L, км | Pi, MBт | Qi, MBAp | UНОМ, кВ | |
| 3-2 | 42 | 12 | 2,064 | 48,305 | 110 |
| 4-3 | 28 | 33,1 | 7,418 | 76,941 | 110 |
| РПП-4 | 52 | 59,5 | 14,464 | 103,338 | 110 |
| 1-5 | 68 | 17,6 | 4,639 | 58,575 | 110 |
| 6-1 | 20 | 22,2 | 5,396 | 63,215 | 110 |
| РПП-6 | 18 | 48,4 | 12,249 | 87,344 | 110 |
| ТЭЦ-РПП | 19 | -22 | -7,985 | 62,798 | 110 |
Теперь выбираем сечения проводов линий. При этом используем метод экономических интервалов.
Определяем токи на каждом участке сети в режиме максимальных нагрузок по формуле:
– ток наибольших (максимальных) нагрузок на каждом участке
– полная мощность каждого участка
– величина номинального напряжения учатка
Ток на участке 1-2:
Аналогично определяем токи на остальных участках. Результаты помещаем в таблицу 3.
Определяем расчетную токовую нагрузку линии.
- коэффициент, учитывающий изменение нагрузки по годам эксплуатации линии, для линий 110 кВ принимается равным 1,05;
- коэффициент, учитывающий число часов использования максимальной нагрузки линии Тнб и ее попадание в максимум энергосистемы, для
принимаем 1,3.
Расчетная токовая нагрузка участка цепи:
Аналогично определяем расчетную токовую нагрузку на остальных участках. Результаты помещаем в таблицу 3.
Будем считать, что по климатическим условиям район сооружения сети соответствует II району по гололеду, и будут использоваться двухцепные ВЛ на железобетонных опорах. Расчетная токовая нагрузка участка не должна превышать токовую нагрузку выбираемого сечения. Выбранные таким образом сечения заносим в таблицу 3, в эту же таблицу заносим допустимую токовую нагрузку для данного сечения.
Таблица 3 – Сечения и марки проводов
| Участок | Imax, A | Ip, A | Iпав, А | Сеч, мм2 | Iдоп., А | Марка провода |
| 3-2 | 31,992 | 43,669 | 63,984 | 70 | 265 | АС-70/11 |
| 4-3 | 89,125 | 121,656 | 178,25 | 95 | 330 | АС-95/16 |
| РПП-4 | 160,885 | 219,608 | 321,77 | 150 | 450 | АС-150/24 |
| 1-5 | 47,822 | 65,277 | 95,644 | 70 | 265 | АС-70/11 |
| 6-1 | 60,026 | 81,935 | 120,052 | 70 | 265 | АС-70/11 |
| РПП-6 | 131,177 | 179,057 | 262,354 | 120 | 390 | АС-120/19 |
| ТЭЦ-РПП | 61,492 | 83,937 | 122,984 | 70 | 265 | АС-70/11 |
Проверка по потере напряжения выполняется как для нормального, так и для послеаварийного режимов работы сети.
Погонные активные и индуктивные сопротивления выбираем по справочным материалам и для удобства заносим их в таблицу 4.
=15% для 35-110 кВ в нормальном режиме;
=20% для 35-110 кВ в аварийном режиме.
Если потери напряжения в сети будут больше допустимых значений, то нужно предусмотреть дополнительные устройства регулирования напряжения или рассмотреть другой вариант сети.
Определяем активное и индуктивное сопротивления участка 1-2:
Определяем потерю напряжения на участке 1-2:
Определяем потерю мощности на участке 1-2:
Аналогичные расчеты проводим для остальных участков, результаты заносим в таблицу 4.
Таблица 4 – Параметры линий
| Участок | L, км | r0,Ом/км | R, Ом | x0, Ом/км | Х, Ом | ΔU, % | ΔP,МВт |
| 3-2 | 42 | 0,422 | 8,862 | 0,444 | 9,324 | 1,037 | 0,118 |
| 4-3 | 28 | 0,301 | 4,214 | 0,434 | 6,076 | 1,525 | 0,439 |
| РПП-4 | 52 | 0,204 | 5,304 | 0,42 | 10,92 | 3,378 | 1,692 |
| 1-5 | 68 | 0,422 | 14,348 | 0,444 | 15,096 | 2,666 | 0,428 |
| 6-1 | 20 | 0,422 | 4,22 | 0,444 | 4,44 | 0,972 | 0,198 |
| РПП-6 | 18 | 0,244 | 2,196 | 0,427 | 3,843 | 1,267 | 0,501 |
| ТЭЦ-РПП | 19 | 0,422 | 4,009 | 0,444 | 4,218 | 1,007 | 0,198 |
Потеря напряжения в радиально-магистральной сети считается от источника до самого удалённого потребителя:
Для расчета берём участки, у которого самая большая потеря напряжения.
Потери напряжения при аварийном режиме меньше допустимых (20%).
Расчетная схема варианта 5.
Расчет потокораспределения производим, начиная с головного участка:
Поток мощности на участке ТЭЦ-6 определяем по первому закону Кирхгофа:
Потоки на остальных участках определяем аналогично. Результаты помещаем в таблицу 5, а также наносим на расчетную схему.
Выполним проверку посредством баланса мощностей.
Рассчитаем поток мощности, протекающей через участок В-4:
Поток мощности, рассчитанный таким образом, практически совпадает с потоком мощности этого же участка, рассчитанным по первому закону Кирхгофа.
Балансы активной и реактивной мощностей:
Будем считать, что баланс по обеим мощностям сошелся (табл.1).
Целесообразную величину напряжения определяем по участку В-4:
Принимаем номинальное напряжение для всей линии 220 кВ.
Теперь выбираем сечения проводов линий. При этом используем метод экономических интервалов аналогично нахождению в радиально-магистральной схеме.
Как видно из расчетов, для всех проводов выполняется условие:
, то есть они проходят по нагреву.
Таблица 5 – Параметры линий в нормальном режиме
| Участок | P, МВт | Q, Мвар | сеч, мм2 | r0, Ом/км | x0, Ом/км | L, км | R, Ом | X, Ом | ΔU, % | ΔP, МВт |
| А-ТЭЦ | 30,854 | 5,223 | 240 | 0,118 | 0,435 | 19 | 2,242 | 8,265 | 0,232 | 0,045 |
| ТЭЦ-6 | 52,854 | 13,208 | 240 | 0,118 | 0,435 | 16 | 1,888 | 6,96 | 0,396 | 0,116 |
| 6-1 | 26,654 | 6,355 | 240 | 0,118 | 0,435 | 20 | 2,36 | 8,7 | 0,244 | 0,037 |
| 1-5 | 22,054 | 5,598 | 240 | 0,118 | 0,435 | 68 | 8,024 | 29,58 | 0,708 | 0,086 |
| 5-2 | 4,454 | 0,959 | 240 | 0,118 | 0,435 | 116 | 13,688 | 50,46 | 0,226 | 0,006 |
| 2-3 | 7,546 | 1,105 | 240 | 0,118 | 0,435 | 42 | 4,956 | 18,27 | 0,155 | 0,006 |
| 3-4 | 28,646 | 6,459 | 240 | 0,118 | 0,435 | 28 | 3,304 | 12,18 | 0,358 | 0,059 |
| 4-В | 55,046 | 13,505 | 185 | 0,159 | 0,413 | 52 | 6,136 | 22,62 | 1,329 | 0,407 |
| Участок | Iпав, A | Iдоп., А | Марка провода |
| А-ТЭЦ | 82,22 | 605 | АС-240/32 |
| ТЭЦ-6 | 143,14 | 605 | АС-240/32 |
| 6-1 | 71,994 | 605 | АС-240/32 |
| 1-5 | 59,782 | 605 | АС-240/32 |
| 5-2 | 11,971 | 605 | АС-240/32 |
| 2-3 | 20,037 | 605 | АС-240/32 |
| 3-4 | 77,154 | 605 | АС-240/32 |
| 4-В | 148,917 | 605 | АС-240/32 |
Самым тяжелым считается аварийный режим. За аварию примем выход из строя участка В-4. Тогда сеть превращается в радиально-магистральную.
Расчетная схема послеаварийного режима варианта 5.
Определяем потоки мощности на всех участках по первому закону Кирхгофа. Определяем потерю напряжения на каждом из участков.
Таблица 6 – Некоторые параметры линий в аварийном режиме
| Участок | P, МВт | Q,Мвар | ΔU, % |
| А-ТЭЦ | 85,9 | 18,728 | 0,718 |
| ТЭЦ-6 | 107,9 | 26,713 | 0,805 |
| 6-1 | 81,7 | 19,86 | 0,755 |
| 1-5 | 77,1 | 19,103 | 2,446 |
| 5-2 | 59,5 | 14,464 | 3,191 |
| 2-3 | 47,5 | 12,4 | 0,954 |
| 3-4 | 26,4 | 7,046 | 0,358 |
Из полученных данных видно, что проверка по потере напряжения выполняется:
Потеря напряжения в аварийном режиме меньше допустимых (20%).
Расчетная схема варианта 3.
Этот вариант сети представляет собой комбинированную сеть, одна часть которой является кольцевой, а другая – радиально-магистральной.
На участках 4-2 и 1-5 находим мощности по первому закону Кирхгофа:
Поскольку остальная часть сети кольцевая, то разворачиваем кольцо, превращая кольцевую сеть в магистральную линию с двухсторонним питанием. Учитываем то, что мощности в точках 1 и 4 соответственно:
Расчет потокораспределения производим, начиная с головного участка:
На всех оставшихся участках цепи находим потокораспределение по первому закону Кирхгофа, аналогично тому, как мы это делали, при расчете кольцевой сети.
Проверка:
Будем считать, что баланс по мощностям сошелся.
Целесообразную величину напряжения кольцевого участка цепи определяем по головному участку А-4:
Принимаем номинальное напряжение кольцевого участка 220 кВ.
По этой же формуле выбираем величину напряжения участков 3-6 и 2-1 соответственно:
Принимаем ближайшее наибольшее стандартное значение 110кВ для обоих участков.
Теперь выбираем сечения проводов линий. При этом используем метод экономических интервалов аналогично нахождению в радиально-магистральной и кольцевой схемах.
Таблица 6 – Параметры линий в нормальном режиме
| | P, МВт | Q, Мвар | сеч, мм2 | r0, Ом/км | x0, Ом/км | L, км | R, Ом | X, Ом | ΔU, % | ΔP, МВт | , кВ |
| А-4 | 38,954 | 8,824 | 240 | 0,118 | 0,405 | 52 | 9,776 | 21,06 | 1,171 | 0,322 | 116,414 |
| 4-3 | 33,1 | 7,418 | 150 | 0,204 | 0,42 | 28 | 2,856 | 5,88 | 1,142 | 0,272 | 76,941 |
| 3-2 | 12 | 2,064 | 70 | 0,422 | 0,444 | 42 | 8,862 | 9,324 | 1,038 | 0,109 | 48,305 |
| ТЭЦ-4 | 20,546 | 5,64 | 240 | 0,118 | 0,405 | 46 | 5,428 | 18,63 | 0,448 | 0,051 | 86,858 |
| ТЭЦ-1 | 1,454 | 2,345 | 240 | 0,118 | 0,405 | 17 | 2,006 | 6,885 | 0,039 | 0,001 | 23,913 |
| 1-5 | 17,6 | 4,639 | 95 | 0,301 | 0,434 | 68 | 10,234 | 14,756 | 2,054 | 0,28 | 58,575 |
| 6-1 | 20,746 | 3,051 | 240 | 0,118 | 0,405 | 20 | 2,36 | 8,1 | 0,152 | 0,021 | 82,898 |
| В-6 | 46,946 | 9,904 | 240 | 0,118 | 0,405 | 18 | 2,124 | 7,29 | 0,355 | 0,101 | 111,086 |
| Участок | Imax, A | Ip, A | Iдоп., А | Марка провода |
| А-4 | 104,942 | 143,246 | 605 | АС-240/32 |
| 4-3 | 178,25 | 243,311 | 450 | АС-150/24 |
| 3-2 | 63,983 | 87,337 | 265 | АС-70/11 |
| ТЭЦ-4 | 55,98 | 76,413 | 605 | АС-240/32 |
| ТЭЦ-1 | 7,249 | 9,895 | 605 | АС-240/32 |
| 1-5 | 95,644 | 130,554 | 330 | АС-95/16 |
| 6-1 | 55,095 | 75,205 | 605 | АС-240/32 |
| В-6 | 126,061 | 172,073 | 605 | АС-240/32 |
Потеря напряжения до точки потокораздела равна:
1,73<15, условие для номинального режима по потерям выполняется.
Отключаем головной участок В-6, тогда расчетная схема будет иметь вид:
Расчетная схема аварийного режима варианта 3.
Рассчитаем потоки мощности на участках по первому закону Кирхгофа аналогично ранее рассмотренным вариантам и нанесем их на расчетную схему аварийного режима.
Далее рассчитаем некоторые параметры линий в аварийном режиме аналогично предыдущим двум вариантам и сведем результаты расчетов в таблицу 7.
Таблица 7 – Параметры линий в аварийном режиме
| Участок | P, МВт | Q, Мвар | сеч, мм2 | r0, Ом/км | x0, Ом/км | L, км | R, Ом | X, Ом | ΔU, % | ΔP, МВт |
| А-4 | 85,9 | 18,728 | 240 | 0,118 | 0,405 | 52 | 9,776 | 21,06 | 2,55 | 1,561 |
| 4-3 | 33,1 | 7,418 | 150 | 0,204 | 0,42 | 28 | 2,856 | 5,88 | 1,142 | 0,272 |
| 3-2 | 12 | 2,064 | 70 | 0,422 | 0,444 | 42 | 8,862 | 9,324 | 1,038 | 0,109 |
| 4-ТЭЦ | 26,4 | 4,264 | 240 | 0,118 | 0,405 | 46 | 5,428 | 18,63 | 0,592 | 0,08 |
| ТЭЦ-1 | 48,4 | 12,249 | 240 | 0,118 | 0,405 | 17 | 2,006 | 6,885 | 0,375 | 0,103 |
| 1-5 | 17,6 | 4,639 | 95 | 0,301 | 0,434 | 68 | 10,234 | 14,756 | 2,054 | 0,28 |
| 1-6 | 26,2 | 6,853 | 240 | 0,118 | 0,444 | 20 | 2,36 | 8,1 | 0,242 | 0,036 |
| Участок | Iпав, A | Iдоп., А | Марка провода |
| А-4 | 417,612 | 605 | АС-240/32 |
| 4-3 | 265,795 | 450 | АС-150/24 |
| 3-2 | 421,477 | 265 | АС-70/11 |
| 4-ТЭЦ | 246,511 | 605 | АС-240/32 |
| ТЭЦ-1 | 556,611 | 605 | АС-240/32 |
| 1-5 | 144,330 | 330 | АС-95/16 |
| 1-6 | 109,119 | 605 | АС-240/32 |
Выбранные провода всех участков удовлетворяют условию по нагреву
, кроме участка 1-4, поэтому увеличим сечение провода дна данном участке и возьмем провод марки АС-240/32.
Посчитаем суммарные потери напряжения до самых удаленных подстанций. Ими будут подстанции 2 и 4, т.к. протяженность линий до каждого из этих участков от РПП 61 км.
Суммарная потеря напряжения подстанции 5:
Суммарная потеря напряжения подстанции 6:
В послеаварийном режиме условие
выполняется, т.к. 7,751<20 и 5,939<20.
4 Выбор трансформаторов на подстанциях потребителей
Теперь выбираем трансформаторы на подстанциях.
На каждой из подстанций предусматриваем установку двух трансформаторов, по причине наличия на каждой подстанции потребителей или I,или II категорий, или I и II категорий одновременно.
Номинальная мощность трансформаторов должна удовлетворять условию:
Sномi – номинальная мощность i-той подстанции,
Sнагрi – нагрузочная мощность i-той подстанции (см. п1. табл.1).
ПС1:
Выбираем два трансформатора ТМН-6300/110 для 1 варианта сети, для остальных ТРДН-40000/220.
ПС2:
Выбираем два трансформатора ТДН-10000/110 для 1 и 2 вариантов сети, для 5 варианта ТРДН-40000/220.
ПС3:
Выбираем два трансформатора ТДН-16000/110 для 1 и 2 вариантов сети, для 5 варианта ТРДН-40000/220.
ПС4:
Выбираем два трансформатора ТРДН-25000/110 для 1 варианта сети, для остальных ТРДН-40000/220.
ПС5:
Выбираем два трансформатора ТДН-16000/110 для 1 и 2 вариантов сети, для 5 варианта ТРДН-40000/220.
ПС6:
Выбираем два трансформатора ТРДН-25000/110 для 1 варианта сети, для остальных ТРДН-40000/220.
5 Технико-экономическое сравнение вариантов и выбор из них лучшего
Сравнение различных вариантов и выбор лучшего из них будем производить с использованием минимума дисконтированных издержек:
К – капиталовложения в строительство сети;
– издержки на ремонт и обслуживание оборудования;
– издержки на возмещение затрат потерь электроэнергии;
i – норматив приведения разновременных затрат (
).
Капитальные затраты на строительство сети определяются по формуле:
КЛЭП – капиталовложения в линии электропередачи;
КТР – капиталовложения в трансформаторы;
КОРУ – капиталовложения в открытые распределительные устройства;
КПЧЗ – капиталовложения в постоянную часть затрат.
Куд – удельная стоимость ЛЭП;
L – длина линии;
n – количество параллельно работающих цепей;
h– индекс перехода от базовых цен 1991 г. к ценам 2004 г.(h=36,38)
Куд – стоимость трансформатора;
nТ – количество трансформаторов;
h– индекс перехода от базовых цен 1991 г. к ценам 2004 г.(h=36,38)
, где Кяч – стоимость ячейки;
nяч – количество ячеек;
h– индекс перехода от базовых цен 1991 г. к ценам 2004 г.(h=36,38)
h– индекс перехода от базовых цен 1991 г. к ценам 2004 г.(h=36,38)
5.1 Радиально-магистральная сеть
Рисунок - Однолинейная схема радиально-магистральной сети
Рассчитываем капиталовложения в ВЛ для участка 1-5. Удельная стоимость ВЛ выбирается исходя из напряжения ВЛ, сечения провода, количества цепей на опоре и материала опоры. Необходимости сооружения ВЛ для участка 1-5 на отдельно стоящих опорах нет, экономически выгоднее будет сооружение двух цепей на одной железобетонной опоре. Тогда удельная стоимость ВЛ напряжением 110 кВ, с сечением проводов до 150 мм2 равна 57 тыс. руб./км (стоимость на 1991 г.). Таким образом капиталовложения в ВЛ с учетом индекса перехода к ценам 2004 г. для участка 1-5 определятся:
Аналогично определяем капитальные затраты на ВЛ остальных участков сети, результаты расчета заносим в таблицу 8.
Таблица 8 – Стоимость ЛЭП
| Участок | L, км | Uном, кВ | Марка провода | n | Куд, тыс. руб./км | КЛЭП, тыс.руб. |
| 3-2 | 42 | 110 | АС-70/11 | 1 | 57 | 87093,72 |
| 4-3 | 28 | 110 | АС-95/16 | 1 | 57 | 58062,48 |
| РПП-4 | 52 | 110 | АС-150/24 | 1 | 57 | 107830,32 |
| 1-5 | 68 | 110 | АС-70/11 | 1 | 57 | 141008,88 |
| 6-1 | 20 | 110 | АС-70/11 | 1 | 57 | 41473,2 |
| РПП-6 | 18 | 110 | АС-120/19 | 1 | 57 | 37325,88 |
| ТЭЦ-РПП | 19 | 110 | АС-70/11 | 1 | 57 | 39339,54 |
| Итого | 513124,02 | |||||
Рассчитываем капиталовложения в трансформаторы подстанции 1. Стоимость одного трансформатора выбираем, исходя из его мощности и высшего напряжения. Для подстанции 1 выбраны два трансформатора марки ТМН-6300/110 (стоимость одного такого трансформатора на 1991 г. составляла 136 тыс. руб.), тогда капиталовложения в трансформаторы подстанции 1 с учетом индекса перехода к ценам 2004 г. определятся:
Аналогично определяем капитальные затраты на трансформаторы остальных подстанций сети, результаты расчета заносим в таблицу 9.
Таблица 9 – Капиталовложения в трансформаторы подстанций
| ПС | Тип трансформатора | nТ | Куд, тыс. руб./км | КТР, тыс.руб. |
| 1 | ТМН-6300/110 | 2 | 136 | 9895,36 |
| 2 | ТДН-10000/110 | 2 | 148 | 10768,48 |
| 3 | ТДН-16000/110 | 2 | 172 | 12514,72 |
| 4 | ТРДН-25000/110 | 2 | 222 | 16152,72 |
| 5 | ТДН-16000/110 | 2 | 172 | 12514,72 |
| 6 | ТРДН-25000/110 | 2 | 222 | 16152,72 |
| Итого | 77988,72 | |||
Для всех ОРУ на подстанциях выбираем элегазовые выключатели. Рассчитываем капиталовложения в ОРУ подстанции 1 (количество ячеек считаем по однолинейной принципиальной схеме):
Аналогично рассчитываем капиталовложения в ОРУ подстанций 3,4,6 а также РПП и ТЭЦ. Результаты расчета заносим в таблицу 10.
На подстанциях 2 и 5 используется мостиковая схема РУ (два блока с выключателями и неавтоматической перемычкой со стороны линии). Стоимость ОРУ напряжением 110 кВ для данной мостиковой схемы на 1991 г. составляла 198 тыс. руб. Капиталовложения в ОРУ с учетом индекса перехода к ценам 2004 г. для подстанций 2 и 5 составят:
тыс. руб.
Таблица 10 – Капиталовложения в ОРУ
| ПС | | | | |
| 1 | 110 | 8 | 290 | 84401,6 |
| 2 | 110 | 198 | 7203,24 | |
| 3 | 110 | 8 | 290 | 84401,6 |
| 4 | 110 | 8 | 290 | 84401,6 |
| 5 | 110 | 198 | 7203,24 | |
| 6 | 110 | 8 | 290 | 84401,6 |
| РПП | 110 | 6 | 290 | 63301,2 |
| ТЭЦ | 110 | 2 | 290 | 21100,4 |
| Итого | 436414,48 | |||
Рассчитываем постоянную часть затрат по подстанциям, исходя из схемы подстанции на стороне ВН, высшего и низшего напряжения. На 1,2,3,4 подстанциях примем напряжение 110/10, на подстанциях 5,6 примем напряжение 110/6. На подстанциях 2 и 5 используется мостиковая схема, постоянная часть затрат на нее для данного напряжения на 1991 г. составляла 395 тыс. руб. Тогда с учетом индекса перехода к ценам 2004 г. ПЧЗ для подстанций 2 и 5 составит:
На остальных подстанциях используются сборные шины, ПЧЗ для каждой такой подстанции на 1991 составляла 515 тыс. руб. Тогда с учетом индекса перехода к ценам 2004 г. ПЧЗ для каждой подстанций 1 и 6 составит:
Общая постоянная часть затрат составит:
Найдем общие капитальные затраты:
Определим издержки на ремонт и обслуживание линий электропередачи:
Определим издержки на ремонт и обслуживание трансформаторов:
Определим издержки на ремонт и обслуживание открытых распределительных устройств:
Определим общие издержки на ремонт и обслуживание:
Рассчитаем издержки на потери электроэнергии в линии. Для этого найдем время максимальных потерь:
Издержки на потери в линии:
Рассчитываем издержки на потери в трансформаторах подстанции 1.
Рассчитываем потери в обмотках трансформатора:
На подстанции 1 два параллельно работающих трансформатора, следовательно, потери на холостой ход увеличатся в два раза, а потери в обмотках уменьшатся в два раза. Таким образом, издержки на потери в трансформаторах подстанции 1 составят:
Аналогично определяем издержки на потери электроэнергии в трансформаторах для остальных подстанций. Результаты расчета сводим в таблицу 11.
Таблица 11. Издержки на потери в трансформаторах
| ПС | UНОМ | Тип трансформатора | ΔРхх,кВт | RТ, Ом | Sобм, МВ·А | ΔРобм, кВт | ИΔWТ, тыс.руб |
| 1 | 110 | ТМН-6300/110 | 11,5 | 14,7 | 4,662 | 26,404 | 596,18 |
| 2 | 110 | ТДН-10000/110 | 14 | 7,95 | 12,176 | 97,407 | 1203,39 |
| 3 | 110 | ТДН-16000/110 | 19 | 4,38 | 21,769 | 171,54 | 1921,09 |
| 4 | 110 | ТРДН-25000/110 | 27 | 2,54 | 27,324 | 126,725 | 1873,45 |
| 5 | 110 | ТДН-16000/110 | 19 | 4,38 | 18,201 | 119,917 | 1543,31 |
| 6 | 110 | ТРДН-25000/110 | 27 | 2,54 | 27,081 | 153,949 | 2072,68 |
| Итого | 9210,1 | ||||||
Общие издержки на потери электроэнергии:
Дисконтированные издержки для радиально-магистральной сети составят:
5.2 Кольцевая сеть
Рисунок - Однолинейная схема кольцевой сети
Рассчитываем капитальные вложения в ВЛ кольцевой сети проводим аналогично расчету радиально-магистральной сети. Результаты расчетов помещаем в таблицу 12.
Таблица 12 – Стоимость ЛЭП
| Участок | L, км | Uном, кВ | Марка провода | n | Куд, тыс. руб./км | КЛЭП, тыс.руб. |
| А-ТЭЦ | 19 | 220 | АС-240/32 | 1 | 38 | 26266,36 |
| ТЭЦ-6 | 16 | 220 | АС-240/32 | 1 | 38 | 22119,04 |
| 6-1 | 20 | 220 | АС-240/32 | 1 | 38 | 27648,8 |
| 1-5 | 68 | 220 | АС-240/32 | 1 | 38 | 94005,92 |
| 5-2 | 116 | 220 | АС-240/32 | 1 | 38 | 160363,04 |
| 2-3 | 42 | 220 | АС-240/32 | 1 | 38 | 58062,48 |
| 3-4 | 28 | 220 | АС-240/32 | 1 | 38 | 38708,32 |
| 4-В | 52 | 220 | АС-240/32 | 1 | 38 | 71886,88 |
| Итого | 499060,84 | |||||
Капиталовложения в трансформаторы подстанций рассчитываем аналогично радиально-магистральной сети результаты сводим в таблицу 13.
Таблица 13 – Капиталовложения в трансформаторы подстанций
| ПС | Тип трансформатора | nТ | Куд, тыс. руб./км | КТР, тыс.руб. |
| 1 | ТРДН-40000/220 | 2 | 400 | 29104 |
| 2 | ТРДН-40000/220 | 2 | 400 | 29104 |
| 3 | ТРДН-40000/220 | 2 | 400 | 29104 |
| 4 | ТРДН-40000/220 | 2 | 400 | 29104 |
| 5 | ТРДН-40000/220 | 2 | 400 | 29104 |
| 6 | ТРДН-40000/220 | 2 | 400 | 29104 |
| Итого | 174624 | |||
Рассчитываем капиталовложения в ОРУ кольцевой сети (количество ячеек считаем по однолинейной принципиальной схеме).
Таблица 14 – Капиталовложения в ОРУ
| ПС | | | | |
| 1 | 220 | 480 | 17462,4 | |
| 2 | 220 | 480 | 17462,4 | |
| 3 | 220 | 480 | 17462,4 | |
| 4 | 220 | 480 | 17462,4 | |
| 5 | 220 | 480 | 17462,4 | |
| 6 | 220 | 480 | 17462,4 | |
| РПП | 220 | 2 | 600 | 43656 |
| ТЭЦ | 220 | 2 | 600 | 43656 |
| Итого | 192086,4 | |||
Рассчитываем постоянную часть затрат по подстанциям, исходя из схемы подстанции на стороне ВН, высшего и низшего напряжения. Т.к. в кольцевой схеме у нас используется везде мостиковая схема, то постоянная часть затрат:
Найдем общие капитальные затраты:
Определим издержки на ремонт и обслуживание линий электропередачи:
Определим издержки на ремонт и обслуживание трансформаторов:
Определим издержки на ремонт и обслуживание открытых распределительных устройств:
Определим общие издержки на ремонт и обслуживание:
Издержки на потери в линии:
Аналогично определяем издержки на потери электроэнергии в трансформаторах как и в предыдущем расчете. Результаты расчета сводим в таблицу 15.
Таблица 15. Издержки на потери в трансформаторах
| ПС | UНОМ | Тип трансформатора | ΔРхх,кВт | RТ, Ом | Sобм, МВ·А | ΔРобм, кВт | ИΔWтр, тыс.руб |
| 1 | 220 | ТРДН-40000/220 | 50 | 5,6 | 4,662 | 2,515 | 1770,4 |
| 2 | 220 | ТРДН-40000/220 | 50 | 5,6 | 12,176 | 17,153 | 1877,53 |
| 3 | 220 | ТРДН-40000/220 | 50 | 5,6 | 21,769 | 54,83 | 2153,25 |
| 4 | 220 | ТРДН-40000/220 | 50 | 5,6 | 27,324 | 86,384 | 2384,16 |
| 5 | 220 | ТРДН-40000/220 | 50 | 5,6 | 18,201 | 38,33 | 2032,5 |
| 6 | 220 | ТРДН-40000/220 | 50 | 5,6 | 27,081 | 84,854 | 2372,96 |
| Итого | 12590,8 | ||||||
Общие издержки на потери электроэнергии:
Дисконтированные издержки для кольцевой сети составят:
5.3 Комбинированная сеть
Рисунок - Однолинейная схема комбинированной сети
Расчет дисконтированных издержек комбинированной сети проводим аналогично расчету дисконтированных издержек радиально-магистральной сети в п. 5.1. и кольцевой сети в п. 5.2. Результаты расчетов помещаем в соответствующие таблицы.
Таблица 16. Капиталовложения в ВЛ.
| Участок | L, км | Uном, кВ | Марка провода | n | Куд, тыс. руб./км | КЛЭП, тыс.руб. |
| А-4 | 52 | 220 | АС-240/32 | 1 | 38 | 71886,88 |
| 4-3 | 28 | 110 | АС-150/24 | 1 | 57 | 58062,48 |
| 3-2 | 42 | 110 | АС-70/11 | 1 | 57 | 91833,84 |
| 4-ТЭЦ | 46 | 220 | АС-240/32 | 1 | 38 | 63592,24 |
| ТЭЦ-1 | 17 | 220 | АС-240/32 | 1 | 38 | 23501,48 |
| 1-5 | 68 | 110 | АС-95/16 | 1 | 57 | 141008,88 |
| 1-6 | 20 | 220 | АС-240/32 | 1 | 38 | 27648,8 |
| 6-В | 18 | 220 | АС-240/32 | 1 | 38 | 24883,92 |
| Итого | 502418,52 | |||||
Аналогично определяем капитальные затраты на трансформаторы как в предыдущих расчетах, результаты расчета заносим в таблицу 17.
Таблица 17 – Капиталовложения в трансформаторы подстанций
| ПС | Тип трансформатора | nТ | Куд, тыс. руб./км | КЛЭП, тыс.руб. |
| 1 | ТРДН-40000/220 | 2 | 400 | 29104 |
| 2 | ТДН-10000/110 | 2 | 148 | 10768,48 |
| 3 | ТДН-16000/110 | 2 | 172 | 12514,72 |
| 4 | ТРДН-40000/220 | 2 | 400 | 29104 |
| 5 | ТДН-16000/110 | 2 | 172 | 12514,72 |
| 6 | ТРДН-40000/220 | 2 | 400 | 29104 |
| Итого | 123109,92 | |||
Рассчитываем капиталовложения в ОРУ комбинированной сети (количество ячеек считаем по однолинейной принципиальной схеме). Расчеты ведем аналогично расчетам радиально-магистральной и кольцевой сетей. Результаты заносим в таблицу 17.
Таблица 17 – Капиталовложения в ОРУ
| ПС | | | | |
| 1 | 220 | 8 | 600 | 174624 |
| 2 | 110 | 198 | 7203,24 | |
| 3 | 110 | 8 | 290 | 84401,6 |
| 4 | 220 | 8 | 600 | 174624 |
| 5 | 110 | 198 | 7203,24 | |
| 6 | 220 | 411 | 14952,18 | |
| РПП | 220 | 2 | 600 | 43656 |
| ТЭЦ | 220 | 2 | 600 | 43656 |
| Итого | 550320,26 | |||
Рассчитываем постоянную часть затрат по подстанциям, исходя из схемы подстанции на стороне ВН, высшего и низшего напряжения.
Найдем общие капитальные затраты:
Определим издержки на ремонт и обслуживание линий электропередачи:
Определим издержки на ремонт и обслуживание трансформаторов:
Определим издержки на ремонт и обслуживание открытых распределительных устройств:
Определим общие издержки на ремонт и обслуживание:
Издержки на потери в линии:
Издержки на потери в трансформаторах комбинированной сети считаются так же, как и в ранее представленных вариантах. Результаты приведены в таблице 18.
Таблица 18. Издержки на потери в трансформаторах
| ПС | UНОМ | Тип трансформатора | ΔРхх,кВт | RТ, Ом | Sобм, МВ·А | ΔРобм, кВт | ИΔWтр, тыс.руб | |
| 1 | 220 | ТРДН-40000/220 | 50 | 5,6 | 4,662 | 2,515 | 1770,4 | |
| 2 | 110 | ТДН-10000/110 | 14 | 7,95 | 12,176 | 97,407 | 1203,38 | |
| 3 | 110 | ТДН-16000/110 | 19 | 4,38 | 21,769 | 171,54 | 1921,09 | |
| 4 | 220 | ТРДН-40000/220 | 50 | 5,6 | 27,324 | 86,384 | 2384,16 | |
| 5 | 110 | ТДН-16000/110 | 19 | 4,38 | 18,201 | 119,917 | 1543,31 | |
| 6 | 220 | ТРДН-40000/220 | 50 | 5,6 | 27,081 | 84,854 | 2372,96 | |
| Итого | 11195,3 | |||||||
Общие издержки на потери электроэнергии:
Дисконтированные издержки для комбинированной сети составят:
Таким образом, минимум дисконтированных издержек мы получили в кольцевой сети (она является экономически выгоднее радиально-магистральной примерно на 28,72%, а комбинированной – на 45,38%).
Дальнейшие расчеты будем производить для кольцевой сети.
0>15>20>Характеристики
Тип файла документ
Документы такого типа открываются такими программами, как Microsoft Office Word на компьютерах Windows, Apple Pages на компьютерах Mac, Open Office - бесплатная альтернатива на различных платформах, в том числе Linux. Наиболее простым и современным решением будут Google документы, так как открываются онлайн без скачивания прямо в браузере на любой платформе. Существуют российские качественные аналоги, например от Яндекса.
Будьте внимательны на мобильных устройствах, так как там используются упрощённый функционал даже в официальном приложении от Microsoft, поэтому для просмотра скачивайте PDF-версию. А если нужно редактировать файл, то используйте оригинальный файл.
Файлы такого типа обычно разбиты на страницы, а текст может быть форматированным (жирный, курсив, выбор шрифта, таблицы и т.п.), а также в него можно добавлять изображения. Формат идеально подходит для рефератов, докладов и РПЗ курсовых проектов, которые необходимо распечатать. Кстати перед печатью также сохраняйте файл в PDF, так как принтер может начудить со шрифтами.
№ потреб
Участок
Участок















