125216 (577836), страница 2
Текст из файла (страница 2)
В связи с тем, что потребуется большой объем данных и множество расчетов, система планирования и контроля производства, вероятно, должна быть компьютеризирована. Если не использовать компьютер, то придется тратить слишком много времени и сил на расчеты вручную, и эффективность работы компании будет поставлена под угрозу. Вместо того чтобы составлять календарный план потребностей на всех этапах системы планирования, компания, возможно, будет вынуждена продлить сроки выполнения и создать материально-производственные запасы, чтобы компенсировать отсутствие возможности быстро запланировать, что и когда потребуется.
Рисунок 5. Планирование продаж и операций
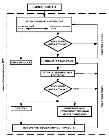
Предполагается, что это должна быть полностью интегрированная система планирования и контроля, действующая в направлении сверху вниз с поступающей снизу вверх обратной связью. Стратегическое бизнес-планирование интегрирует планы и действия маркетингового, финансового и производственного отделов для разработки предназначенных для достижения общих целей компании планов. В свою очередь, генеральное календарное планирование производства, планирование потребности в ресурсах, контроль над производственной деятельностью и закупки направлены на достижение целей производственного плана и стратегического бизнес-плана и, в конечном счете, компании. Если из-за проблем с производительностью возникает необходимость скорректировать приоритетный план на каком-либо уровне планирования, внесенные изменение должны отражаться на вышеупомянутых уровнях. Таким образом, везде в системе должна осуществляться обратная связь. Стратегический бизнес-план объединяет планы маркетингового, финансового и производственного подразделений. Отдел маркетинга должен признать свои планы реалистичными и выполнимыми. Отдел финансов должен согласиться с тем, что планы привлекательны с финансовой точки зрения, а производство должно подтвердить способность удовлетворить соответствующий спрос. Как мы уже сказали, система производственного планирования и контроля определяет генеральную стратегию для всех подразделений компании. Эта полностью интегрированная система планирования и контроля называется системой планирования производственных ресурсов, или MRP II . Понятие “MRP II” используется для обозначения отличия «плана производственных ресурсов » ((MRP II)от «плана потребности в ресурсах » ((MRP). MRP II обеспечивает координацию маркетинга и производства. Маркетинговый, финансовый и производственный отдел согласовывают общий, пригодный для работы план, выраженный в производственном плане. Отделы маркетинга и производства должны еженедельно и ежедневно взаимодействовать с целью корректировки плана с учетом происходящих изменений. Может возникнуть необходимость изменить размер заказа, отменить заказ или утвердить подходящую дату поставки. Изменения такого рода осуществляются в рамках генерального календарного плана производства. Менеджеры отделов маркетинга и производства могут вносить изменения в генеральные календарные планы производства с учетом изменений прогнозируемого спроса. Руководство предприятия может изменять производственный план в соответствии с общими переменами спроса или положения с ресурсами. Однако все сотрудники работают в рамках системы MRP II. Она служит механизмом координации работы маркетингового, финансового, производственного и иных подразделений компании. MRP II представляет собой метод эффективного планирования всех ресурсов производственного предприятия.
Система MRP II схематически изображена на рис. 6. Обратите внимание на существующие циклы обратной связи.
Рисунок 6. Планирование производственных ресурсов (MRP II).
IV. Планирование ресурсов предприятия (ERP)
Система ERP аналогична системе MRP II, но она не ограничивается производством. В расчет принимается все предприятие в целом. В девятом издании «Словаря APICS » Американской Ассоциации Контроля над Производством и Материально-производственными Запасами (APICS)дается следующее определение ERP: предназначенная для ведения отчетности информационная система идентификации и планирования предприятия – глобальных ресурсов, необходимых для производства, транспортировки и составления отчетов по заказам клиентов. Для полноценной эксплуатации должны быть предусмотрены приложения для планирования, календарного планирования, калькуляции себестоимости и так далее на всех уровнях организации, в рабочих центрах, отделениях, подразделениях и всех их вместе.
Важно отметить, что ERP охватывает компанию целиком, а MRP II относится к производству.
V. Разработка плана производства
Мы вкратце рассмотрели цель, горизонт планирования и уровень детализации производственного плана. В этом разделе поговорим подробнее о разработке планов производства.
Основываясь на маркетинговом плане и сведениях об имеющихся ресурсах, производственный план устанавливает ограничения или уровни производственной деятельности на тот или иной момент в будущем. Он интегрирует возможности и производительность предприятия с маркетинговым и финансовым планами для достижения общих целей компании в бизнесе. Производственный план устанавливает общие уровни производства и материально-производственных запасов на соответствующий горизонту планирования срок. Первоочередная цель заключается в том, чтобы определить нормы производства, которые позволят выполнить поставленные в стратегическом бизнес-плане задачи. К ним относятся уровни материально-производственных запасов, портфель заказов (невыполненные заказы клиентов), рыночный спрос, обслуживание клиентов, недорогая эксплуатация оборудования, трудовые отношения и так далее. План должен охватывать достаточно продолжительный период, чтобы предусмотреть, какие трудовые ресурсы, оборудование, производственные мощности и материалы потребуются для его выполнения. Обычно этот период составляет от 6 до 18 месяцев и разбивается по месяцам, а иногда по неделям. В процессе планирования на этом уровне не учитываются такие детали, как отдельные изделия, цвета, фасоны или опции. Так как рассматривается длительный промежуток времени, и с уверенностью прогнозировать спрос на такой срок невозможно, подобная детализация была бы неточной и бесполезной, а разработка плана обходилась бы слишком дорого. Для планирования требуется лишь общая единица продукции или несколько групп изделий.
Определение групп изделий
Фирмы, которые производят один вид продукции или ряд аналогичных изделий, могут измерять объем продукции непосредственно как количество произведенных ими единиц. Например, пивоваренный завод может использовать в качестве общего знаменателя кеги пива. Однако многие компании производят несколько разных видов изделий, и им может быть сложно или невозможно найти общий знаменатель для измерения совокупного объема продукции. В этом случае требуется ввести группы изделий. В то время как специалисты по маркетингу, естественно, рассматривают продукцию с точки зрения клиента, основываясь на ее функциональности и применении, производственный отдел подразделяет изделия в зависимости от процессов. Таким образом, фирма должна определить группы изделий на основе сходства производственных процессов. Производственный отдел должен обеспечить достаточную производительность для изготовления необходимых изделий. Его в большей степени касается спрос на конкретные виды требуемых для производства продукции ресурсов производительности, чем спрос на саму продукцию. Производительность – это способность производить товары и услуги. Этот термин обозначает наличие необходимых для удовлетворения спроса ресурсов. На отрезке времени, к которому относится производственный план, производительность может выражаться как имеющееся в наличии время, или иногда как количество единиц продукции, которое можно произвести за это время, или долларов, которые можно получить. Спрос на товары требуется преобразовать в спрос на производительность. На уровне производственного планирования, где требуется малая детализация, для этого необходимо группы, или семейства изделий на основе сходства производственных процессов. Например, для производства нескольких моделей калькуляторов могут быть нужны одни и те же процессы и та же производительность независимо от различий между моделями. Эти калькуляторы будут относиться к одному семейству изделий. На отрезке времени, к которому относится производственный план, внести крупные изменения в производительность обычно нельзя. В этот период невозможно или очень сложно внести дополнения или вывести из эксплуатации компоненты цехов и оборудования. Тем не менее, кое-что изменить можно, и в обязанности руководства отдела производства входит определение и оценка таких возможностей. Обычно допустимы следующие изменения:
-
Можно нанимать и увольнять сотрудников, вводить сверхурочную работу и сокращенный рабочий день, увеличивать или сокращать количество смен.
-
В период спада деловой активности можно создавать материально-производственные запасы, а при повышенном спросе продавать или использовать их.
-
Можно передавать работу субподрядчикам или арендовать дополнительное оборудование. С каждым вариантом связаны свои преимущества и расходы. Руководители отдела производства должны найти наиболее дешевый вариант, который соответствовал бы целям и задачам бизнеса. Базовые стратегии. Итак, проблема производственного планирования обладает, как правило, следующими характеристиками:
-
Применяется горизонт планирования 12 месяцев с периодическим обновлением, например, ежемесячно или ежеквартально.
-
Производственный спрос состоит из одного или нескольких семейств продукции или общих единиц.
-
Наблюдаются флуктуации или сезонные изменения спроса
-
В предусмотренный горизонтом планирования период цеха и оборудование не меняются.
-
Перед руководством стоят различные задачи, например, сохранение малого объема материально-производственных запасов, эффективная эксплуатация производственных мощностей, высокий уровень обслуживания клиентов и хорошие трудовые взаимоотношения.
Допустим, прогнозируемый спрос на некоторую группу изделий отображен на рис.7. Обратите внимание на то, что спрос является сезонным.
При разработке плана производства можно использовать три базовые стратегии:
1. Стратегия преследования;
2. Равномерное производство;
3. Субподряд. Стратегия преследования (удовлетворения спроса). Под стратегией преследования понимается производство объема, необходимого в данный момент. Уровень материально-производственных запасов остается одинаковым, а объем производства изменяется в соответствии с уровнем спроса. Эта стратегия отображена на рис.8.
Рисунок 7. Гипотетическая кривая спроса.
Рисунок 8. Стратегия удовлетворения спроса
Предприятие производит объем продукции, которого как раз достаточно для удовлетворения спроса в данный момент времени. В некоторых отраслях возможно использовать только эту стратегию. Например, фермеры должны производить продукцию в период, когда возможно ее выращивание. Почтовые отделения должны обрабатывать письма в напряженный период перед Рождеством и во время затишья. В ресторанах обязаны подавать блюда, когда посетители их заказывают. Такие предприятия не могут делать запасы и накапливать продукцию, они должны быть в состоянии удовлетворять спрос тогда, когда он возникает. В этих случаях компании должны обладать достаточной производительностью, чтобы иметь возможность удовлетворить пиковый спрос. Фермерам необходимо иметь достаточное количество механизмов и оборудования, чтобы собрать урожай летом, хотя зимой это оборудование будет бездействовать. Компании вынуждены нанимать и обучать сотрудников для работы в периоды максимальной нагрузки, а по истечении этого срока увольнять их. Иногда приходится вводить дополнительные смены и работу в сверхурочное время. Все эти изменения повышают себестоимость. Преимущество стратегии преследования заключается в том, что объем материально-производственных запасов может быть минимальным. Товар производится, когда на него появляется спрос, и не накапливается. Таким образом, удается избежать связанных с хранением материально-производственных запасов расходов.
Рисунок 9. Стратегия равномерного производства.
Равномерное производство
При равномерном производстве постоянно производится объем продукции, равный среднему спросу. Это соотношение отображено на рис.9. Предприятия рассчитывают общий спрос на охватываемый планом период времени и в среднем производят достаточный объем для удовлетворения этого спроса. Иногда спрос оказывается меньше произведенного объема, в этом случае накапливаются материально-производственные запасы. В другие периоды спрос превышает объем производства, тогда материально-производственные запасы используются. Преимущество стратегии равномерного производства заключается в том, что эксплуатация осуществляется на постоянном уровне, и это позволяет избежать расходов на изменение уровня производства. Предприятию не приходится сохранять избыточные ресурсы производительности для удовлетворения пикового спроса. Не возникает необходимости нанимать и обучать работников, а затем в периоды затишья увольнять их. Имеется возможность сформировать устойчивый трудовой коллектив. Недостаток заключается в накоплении материально-производственных запасов в периоды снижения спроса. Хранение этих материально-производственных запасов требует денежных затрат. Равномерное производство означает, что предприятие использует производственные мощности в одном и том же темпе и в каждый рабочий день производит одинаковый объем продукции. Объем продукции, произведенной за месяц (а иногда и за неделю), будет варьироваться, поскольку в разных месяцах разное количество рабочих дней.
VI. Планирование процесса управления качеством
Под планированием качества продукции понимается установление обоснованных заданий по ее выпуску с требуемыми значениями показателей качества на заданный момент или в течение заданного интервала времени. Планирование повышения качества должно опираться на научно обоснованное прогнозирование потребностей внутреннего и внешнего рынка. При этом большую роль в правильном обосновании планов повышения качества приобретают использование данных о результатах эксплуатации продукции, обобщение и анализ информации о фактическом уровне ее качества. Действенность планирования повышения качества должна обеспечиваться тем, что оно осуществляется на разных уровнях управления и этапах жизненного цикла изделий, включая проектирование, производство и эксплуатацию. Планы повышения качества должны обеспечиваться необходимыми материальными, финансовыми и трудовыми ресурсами, а планируемые показатели и мероприятия по повышению качества тщательно обосновываться расчетами экономической эффективности.
В перечень главных задач планирования и повышения качества продукции входят:
-
обеспечение выпуска продукции с максимальным соответствием ее свойств, существующим и перспективным потребностям рынка;
-
достижение и превышение технического уровня и качества лучших отечественных и зарубежных образцов;
-
установление экономически оптимальных заданий по повышению качества продукции с точки зрения их ресурсного обеспечения и запросов потребителей;
-
совершенствование структуры выпускаемой продукции путем оптимизации ее типоразмерного ряда;
-
увеличение выпуска сертифицированной продукции; улучшение отдельных потребительских свойств уже выпускаемой продукции (надежности, долговечности, экономичности и др.);
-
своевременная замена, сокращение производства или снятие с производства морально устаревшей и неконкурентоспособной продукции;
-
обеспечение строгого соблюдения требований стандартов, технических условий и другой нормативной документации, своевременное внедрение вновь разработанных и пересмотр устаревших стандартов;
-
разработка и реализация конкретных мероприятий, обеспечивающих достижение заданного уровня качества;
-
увеличение экономической эффективности производства и использование продукции улучшенного качества.
Предметами планирования качества продукции являются в конечном итоге различные мероприятия и показатели, отражающие как отдельные свойства продукции, так и разнообразные характеристики системы и процессов управления качеством. Эти показатели находят свое отражение в конкретных заданиях по улучшению качества продукции, в планах научно-исследовательских и опытно-конструкторских работ, стандартизации и метрологического обеспечения, внедрения систем управления качеством, технического развития предприятия, подготовки кадров и т. д.















