123004 (577515), страница 2
Текст из файла (страница 2)
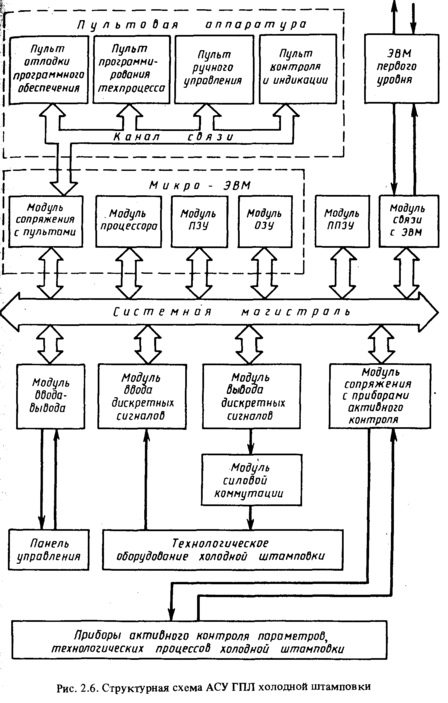
Рис 6 - Структурная схема АСУ ГПЛ холодной штамповки
Модуль ППЗУ предназначен для хранения рабочей программы (циклограммы работы технологического оборудования) (рис. 6). Эта программа представляет собой последовательность команд на технологическое оборудование, выдаваемое системой управления (с учетом ответных сигналов). Объем ППЗУ определяется количеством каналов ввода (вывода), количеством команд в цикле работы оборудования и сложностью блокировок при формировании команд. Для системы управления, имеющей 64 канала ввода, 64 канала вывода, обеспечивающих до восьми блокировок перед выдачей команды и до 100 команд в цикле работы технологического оборудования, необходимо иметь ППЗУ емкостью не более 2 кбайт.
Модули ввода-вывода служат для связи логической части системы управления с технологическим оборудованием. Посредством этих модулей происходит ввод сигналов с датчиков оборудования, определяющих состояние последних, и выдача на оборудование управляющих команд. Количество данных модулей в системе управления определяется количеством каналов ввода-вывода.
Пультовая аппаратура служит для отладки и контроля как системы управления, так и отладки и контроля хода работы технологического оборудования. Пульт отладки программного обеспечения предназначен для работы собственно системы управления. Пульт программирования технологического процесса служит для оперативного изменения программы работы (циклограммы) технологического оборудования. Программирование осуществляется в знаках (символах), удобных для оператора, и не требует от него знания специальных языков программирования, а потребителю при использовании системы управления не требуется иметь специальных отладочных средств.
Пульт ручного управления обеспечивает работу технологического комплекса в ручном режиме работы при проведении наладочных и ремонтно-восстановительных работ. Пульт контроля и индикации предназначен для визуального контроля за ходом технологического процесса. Пультовая аппаратура при отлаженном комплексе может отключаться от системы управления, поставляться потребителю с системой управления или нет в зависимости от его пожеланий, и специфики работы комплекса.
Связь микро-ЭВМ с технологическим оборудованием осуществляется рез модули ввода-вывода дискретных сигналов и силовой коммутации, : приборами активного контроля параметров ТП - через модуль сопряжения, с панелью управления - через модуль ввода-вывода.
Список литературы
-
Н.П. Меткин, М.С. Лапин, С.А. Клейменов, В.М. Критський Гибкие производственные системы. – М.: Издательство стандартов, 1989. – 309 с.
-
Харченко А.О. Станки с ЧПУ и оборудование гибких производственных систем: Учебное пособие для студентов вузов. – К.: ИД «Профессионал», 2004. – 304 с.
-
Роботизированные технологические комплексы/ Г.И. Костюк, О.О. Баранов, И.Г. Левченко, В.А. Фадеев – Учеб. Пособие. – Харьков. Нац. аэрокосмический университет «ХАИ», 2003. – 214 с.
-
Алексеев П.И., Н.П. Меткин, М.С. Лапин. Технологическое проектирование ГПС. – Л.: ЛДНТП, 1984. – 36 с.
-
Проектирование металлорежущих станков и станочных систем: Справочник-учебник в 3-х т. Т. 3: Проектирование станочных систем /Под общей ред. А.С. Проникова - М.: Изд-во МГТУ им. Н.Э. Баумана; Изд-во МГТУ «Станкин», 2000. - 584 с.
-
Гибкие производственные комплексы /под. ред. П.Н. Белянина. – М.: Машиностроение, 1984. – 384 с.
-
Гибкое автоматическое производство/под. ред. С.А. Майорова. – М.: Машиностроение, 1985. – 456 с.
-
Иванов А.А. ГПС в приборостроении. – М.: Машиностроение,1988. – 282 с.
-
Морозов В.П., Дымарский Я.С. Элементы теории управления ГАП. – Л.: Машиностроение, 1984. – 364 с.















