100149 (575843), страница 2
Текст из файла (страница 2)
- повышения квалификации, профессиональная подготовка и переподготовка кадров;
- выезд мастеров на семинары в г. Красноярск, г. Новосибирск;
- создание благоприятных условий для рабочих;
- ответственное и добросовестное отношение сотрудников к работе, внимательность к клиентам;
- создание доброжелательной атмосферы;
- хорошая система вентиляции, установка кондиционеров;
- создание удобного графика работы салона для клиентов;
- создание уютной атмосферы и комфорта в зале обслуживания и зале ожидания;
- выполнение любых пожеланий клиентов в независимости от сложности выполнения работы, увеличение ассортимента оказываемых услуг;
- использование современного оборудования и инструментов, новых технологий;
- использование компьютеров для подбора причесок;
- заключение долгосрочных договоров с надежными, проверенными поставщиками для бесперебойной поставки материалов;
- использование только качественных, проверенных материалов;
- анализ конкурентоспособности салона, наблюдения за конкурентами, выяснение ценовой политики других салонов, наблюдение за рынком услуг;
- принятие участий в различных ярмарках и конкурсах.
Организация должна принять к рассмотрению основные документы технических, санитарно-эпидемиологические требования к устройству, оборудованию и содержания, которыми необходимо руководствоваться при оказании услуг и осуществлении обучения работников.
Для построения эффективной системы управления качеством необходимо выполнение следующих условий:
- четкое понимание руководством целей работы системы;
- вовлеченность всего персонала предприятия;
- мотивация персонала, основанная на результате;
- командный подход к достижению поставленных целей;
- наличие эффективной системы управления предприятием;
- система объективных показателей оценки работы предприятия и качества продукции;
- входящий контроль качества продукции от внешних поставщиков;
- постоянный канал обратной связи с потребителями и непрерывный мониторинг удовлетворенности качеством.
Руководство салона-парикмахерской «Роза ветров» берет на себя обязательства по выполнению вышеперечисленных задач, для улучшения качества оказываемых услуг.
4. Сеть бизнес процессов
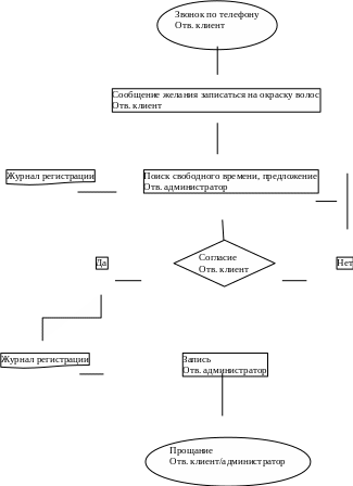
1. Планирование процессов жизненного цикла. Запись на прием.
2. Процессы, связанные с потребителями
В соответствии с ГОСТ Р ИСО 9001-2001в организациях должна осуществляться связь с потребителями. Организация должна определять и осуществлять эффективные меры по поддержанию связи с потребителями, касающиеся: информации о продукции; обратной связи от потребителей, включая жалобы потребителей; способность организации выполнять определенные требования.
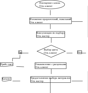
В салоне-парикмахерской «Роза ветров» при оказании услуги по окраске волос существуют следующие процессы, связанные с потребителями:
3. Процесс закупки
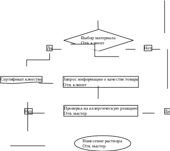
4. Процесс обслуживания. Процесс окраски волос
5. Процесс измерения и мониторинга
Для процесса окрашивания используются следующие измерители:
1) приготовления раствора осуществляют по техническому документу (методике) с использованием мерной посуды.
2) при определении длительности нахождения раствора на волосах используют часы.
3) при смывании раствора используют термометр для определения температуры воды.
4) для определения степени, интенсивности окрашивания используют визуальное наблюдение
Рассмотрим процесс визуального наблюдения:















