81080 (574331), страница 2
Текст из файла (страница 2)
—виведення товару на ринок (час, сегмент, елементи товару,
обсяги реалізації, прибутковість);
-
підтримка присутності товару на ринку (адаптація, модернізація, використання елементів завершеного товару, бренд менеджмент, обсяги реалізації, прибутковість);
-
елімінування — виведення товару з ринку (час, період, період виводу, можливі замінники).
II.Рішення щодо присутності фірми (сукупності її товарів) назакордонному ринку:
-
формування товарного асортименту (старий, адаптований,новий товар; стадії життєвого циклу товарів; обсяги реалізації;прибутковість);
-
управління наявним товарним асортиментом (взаємодоповнюваність товарів; пропозиції за номенклатурними позиціями(широта, глибина, насиченість, гармонійність); обсяги реалізації,прибутковість товарів і товарних груп);
-
елімінування — виведення товарів/ товарних груп із ринку (які товари/ товарні групи; коли; послідовність виведення; фінан
-
сові аспекти виведення).
III.Рішення за маркетинговими елементами товарів (як для наявних на ринку товарів, так і нових):
-
рішення по товару, що сприймається, — торговельна мара; дизайн; якість; пакування; специфічні характеристики.
-
рішення по елементах завершеного товару — сервіс; гарантії; доставка, монтаж; кредит.
Послідовне прийняття цих рішень дозволяє визначити елементи товарного субміксу, сформулювати товарну стратегію та розробити комплекс заходів щодо її реалізації.
Стратегія позиціювання товару як напрямок створення такої ринкової позиції продукту (компанії), яка вигідно відрізнятиме його (її) в уявленні споживачів від конкурентів, містить такі структурні елементи:
-
вид позиціювання (споживацьке, конкурентне, змішане);
-
кількість показників (особливостей) для позиціювання;
-
характер обраних показників (показника).
Споживачевий вид позиціювання передбачає надання споживачеві інформації про переваги товару або створення позитивного, яскравого образу товару (відповідно, інформаційне позиціювання та позиціювання шляхом створення образу). За конкурентного позиціювання підкреслюються переваги товару над продукцією конкурентів або використовується реклама, що ґрунтується на порівнянні товарів. Дуже часто фірми застосовують і змішане позиціювання з елементами як споживацького, так і конкурентного. У зарубіжній економічній літературі називаються такі підстави для позиціювання: параметри якості товару; потенційні вигоди чи розв'язання проблем; особливий спосіб використання; позиції по відношенню до конкуруючої марки/ фірми; неприйняття певної категорії товарів; будь-яка перевага товару фірми, співвідношення ціна/якість тощо.
4. Доцільна цінова стратегія фірми “Kokoil” в даному випадку.
Згідно з стратегіями М.Портера найбільш доцільна стратегія концентрації2:
- зосередження на одному сегменті товарної продукції;
- цінове лідерство по мінімізації витрат на виробництво кормів, оскільки частину витрат можна тимчасово перекласти на основне виробництво соняшник-кової олії
Переваги стратегії цінового лідерства:
- підприємства з найменшими витратами одержують прибуток навіть тоді, коли конкуренти потрапили в зону збитків у результаті сильної конкурентної боротьби,
- низькі витрати забезпечують переваги постачальників, оскільки збільшення ціни на матеріально-технічні ресурси найменшою мірою відчуває на собі ціновий лідер,
- низькі ціни виробника забезпечують йому переваги по відношенню до торговельних посередників, які заінтересовані в низькій ціні,
- низькі витрати створюють високі вхідні бар'єри на ринках збуту,
- у разі появи на ринку товарів-замінювачів лідер по витратах має більше можливостей для переорієнтації, ніж конкуренти.
Задача №3
Новинка та її ціна.
Компанія E.J.Ltd, яка виробляє досить широкий асортимент медичних інструментів як для спеціалізованих установ, так і для продажу споживачам через мережу основних фармацевтичних магазинів і аптек, займає прочне положення на британському ринку, а також відома за кордоном. В дійсний час в стадії розробки знаходиться нова модель цифрового термометра для широкого кола споживачів. Ринок побутових термометрів в Великобританії відрізняється традиційним консерватизмом. Недавнє дослідження показує, що тільки 35% родин мають термометри, при чому 75% з них – це звичайні скляні ртутні термометри. Ці вироби E.J.Ltd виробляла десятиріччями.
Дослідження, проведені компанією, підтвердили ці дані, але доповнили їх дуже важливими фактами: з’ясувалося, що 90% родин, які користуються звичайними термометрами, вважають його небезпечним для маленьких дітей.
Окрім цього, обробки вибірки опросу показала, що практично всі респонденти відмічають труднощі зчитування інформації зі шкали звичайного градусника і відчувають невпевненість в правильності виміру температури. 50% респондентів, які не мають термометрів, жалкують, що до сих пір його не придбали.
Фірма прийшла до висновків, що дослідження вказують на скриту потребу в кожному виді термометра.
Новий градусник зроблений із прочного небьющогося полімерного матеріалу, має легкозчитуємий цифровий дисплей, встроєний таймер із звуковим сигналом, який допомагає користувачу скорегувати час виміру температури та взнати, коли можна зчитувати показники з шкали.
Фірма вважає, що її нова модель термометра не має всіх недоліків звичайного термометра.
Наступна задача, яка стоїть перед фірмою – ринкові випробування товару, для чого вибрані Лондон та південно- східний регіон Великобританії, але розробка плану маркетингу ще не розроблена.
На британському ринку, окрім E.J.Ltd., звичайні термометри та іншу медичну техніку виробляють ще три фірми, але вони не в такому ступені відомі споживачу, оскільки з’явилися на ринку півтора роки тому. Вони продають свою продукцію через аптеки по ціні від 7,95 до 11,95 ф.ст.
Питання та завдання:
1. Підберіть критерії сегментації. Розробіть цільові сегменти та дайте їх характеристику.
2. Порадьте фірмі, як позиціонувати товар.
3. Розробіть рекомендації по ціновій політиці. З цією метою знайдіть зовнішні та внутрішні фактори, які впливають на формування ціни в даному випадку.
4. Проаналізуйте різні підходи до формування ціни на новий товар та порекомендуйте найбільш відповідаючий до ситуації, яка складлась:
-
запропонуйте цінові стратегії для кожного з цільових сегментів;
-
врахуйте такі аспекти у формуванні ціни, як характер попиту (еластичність), психологічне прийняття ціни, новизна товару.
Рішення
1. Підбор критеріїв сегментації. Розробка цільових сегментів та їх характеристика.
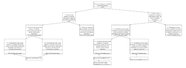
В якості критеріїв сегментації ринку споживачів (рис.3.1) вибрані 2 основних сегменти:
1. Cегмент ринку задіяних споживачів термометрів (родин), які вже купили термометри
В сегменті 1 виділяємо 2 підсегменти – споживачі які купили звичайні скляні ртутні термометри та споживачі, які купили нові дисплейно-цифрові термометри.
В 1-му підсегменті виділяємо групи споживачів:
- які невдоволені системою зчитування показників з скляних термометрів та не вірять, що держали їх необхідний час;
- які вважають ртутні скляні термометри небезпечними для дітей
2. Cегмент ринку незадіяних споживачів термометрів (родин), які ніколи не купляли термометри.
В сегменті 2 виділяємо 2 підсегменти – споживачі які жалкують, що не купили термометри та споживачі, які не жалкують, що не мають термометрів.
В 1-му під сегменті виділяємо потенційних покупців звичайних скляних термометрів та потенційних покупців нових дисплейно-цифрових термометрів.
3. Для розробки плану маркетингу позначимо:
- підсегмент 1.1 – є потенційно активним споживачем нових дисплейно-цифрових термометрів, оскільки мають звичайні скляні термометри, але невдоволені їх експлуатаційними характеристиками;
- підсегмент 2.1 – є потенційно активним споживачем як звичайних скляних термометрів, так і нових дисплейно-цифрових термометрів, оскільки споживачі під сегмента не мають досвіду експлуатації звичайних скляних термометрів і , відповідно не мають досвіду власної невдоволеності їх експлуатаційними характеристиками;
Рис. 3.1 Сегментація ринку споживачів скляних ртутних та нових дисплейно-цифрових термометрів
2. Поради по позиціонуванню товару.
В підсегменті 1.1. власників скляних ртутних термометрів позиціонування нових дисплейно-цифрових термометрів робиться в напрямках:
- рекламування безпечності нових термометрів для дітей;
- рекламування гарантованості та настроювання часу виміру температури;
- рекламування легкості зчитування інформації з дисплея термометра;
В підсегменті 2.1.1. потенційних покупців звичайних скляних термометр-рів позиціонування базується на задіянні системи цінового регулювання попиту, тобто скляний термометр повинен бути дешевшим за новий дисплейно-цифровий термометр.
В підсегменті 2.1.2. потенційних покупців нових дисплейно-цифрових термометрів позиціонування базується на задіянні системи нецінового регулюван-ня попиту, тобто новий дисплейно-цифровий термометр повинен бути розрекла-мований як поява на ринку новинки «електронної технології» в медицині, який є ї термометром і годинником одночасно, не потребує встряхування для віднулення початкового рівня та інших.
3. Розробка рекомендацій по ціновій політиці. Зовнішні та внутрішні фактори, які впливають на формування ціни. Цінові стратегії в сегментах.
Ціна нових цифрових термометрів повинна бути вище, ніж звичайних скляних ртутних термометрів, за рахунок рекламування їх більш вищих екологічних, технологічних та експлуатаційних якостей. При цьому:
а) в підсегменті 1.1. власників звичайних скляних термометрів цінова політика базується на задіянні системи 20% знижок ціни для покупців, які здають звичайні скляні термометри, раніше куплених у фірми E.J.Ltd;
б) в підсегменті 2.1.1. потенційних покупців звичайних скляних термометр-рів цінова політика базується на задіянні системи 5% знижок ціни відносно цін конкурентів та наступної системи 20% знижок для покупців, які здають звичайні скляні термометри, раніше куплених у фірми E.J.Ltd;
в) в підсегменті 2.1.2. потенційних покупців нових дисплейно-цифрових термометрів цінова політика базується на задіянні системи акційних 5-10% зни-жок ціни при рекламі нових споживчих якостей дисплейно-цифрових термометрів – безпечність (на бьються, не мають небезпечної ртуті, легкі в експлуатації)
4. Оскільки в завданні відсутні дані по продажній ціні дисплейно-цифрового термометра та його собівартості, надати рекомендації по ціні реалізації в фунтах стерлінгів не представляється можливим.
Задача №4
Еластичність попиту з боку різних категорій клієнтів.
Виявлені наступні значення коефіцієнта цінової еластичності попиту на різні
Рис. 4.1. Дешеві автомобілі
Питання та завдання:
1. Розрахуйте величини коефіцієнта цінової еластичності попиту для обох моделей. Приведіть розрахунки.
2. Які категорії покупців демонструють еластичний, а які – нееластичний попит ? Охарактеризуйте обидві категорії по чутливості до ціни, готовності замінити модель на другу та інше.
Рис.4.2. Дорогі автомобілі
3. Який фактор зіграв роль “вимикача” цінової еластичності попиту ? Які фактори діють в одинаковому напрямку та можуть бути активно використані підприємцями?
Рішення














