48890 (572246)
Текст из файла
МІНІСТЕРСТВО ОСВІТИ І НАУКИ УКРАЇНИ
Кафедра математичних дисциплін та інформатики
Контрольна робота
з дисципліни: ”Програмування”
на тему:
”Розробка програмного продукту ”Тестер”
ТЕРНОПІЛЬ-2009
ЗМІСТ
-
Постановка задачі
-
Алгоритм програми
-
Опис програми
-
Висновки
-
Список використаних джерел
-
Додаток
-
ПОСТАНОВКА ЗАДАЧІ
Розробити програмний продукт, а саме ”Тестер”, який повинен володіти наступною функціональністю:
- повинен завантажувати тести із файлу;
- проводити тестування;
- вести статистику тестування;
- виводити результат тестування;
- можливість збереження результату у файл.
АЛГОРИТМ ПРОГРАМИ
Алгоритм програми можна розбити на два підалгоритми (рис. 1), а саме: алгоритм проходження тесту (рис. 2) та алгоритм загрузки тесту в пам‘ять програми (рис. 3) .
Рис. 1 - Загальний алгоритм програми
Алгоритм для тестування досить простий і суть його полягає в тому щоб циклічно обійти всі запитання в масиві і в кінці вивести результат.
Рис. 2 - Алгоритм проходження тесту
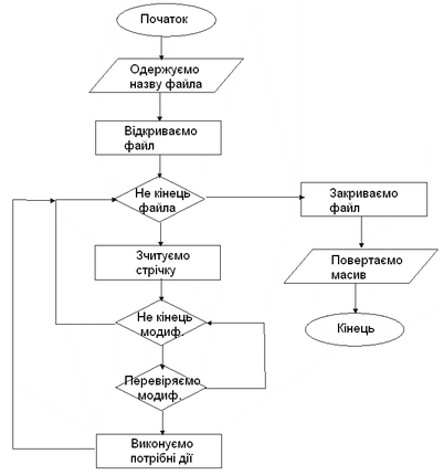
Рис. 3 - Алгоритм загрузки тесту в пам‘ять програми
Алгоритм загрузки тесту з файлу досить заплутаний хоча не є складним. Суть його полягає в тому, що ми по стрічково зчитуємо інформацію із файлу, шукаємо ідентифікатор блоку чи модифікатор блоку і виконуємо відповідні дії. Якщо у файлі не має помилок то алгоритм закінчується і передається управління алгоритму проведення тестування.
Основну увагу при створенні тесту потрібно звертати на формат. Не повинно бути зайвих пробілів, тому що це може привести до того що програма не зможе прочитати тест.
ОПИС ПРОГРАМИ
Програма Тестер (рис. 4) була реалізована на мові програмування TurboPascal в середовищі Borland Delphi 7.
Рис. 4 - Інтерфейс програми Тестер
Програма здійснює тестування людей. Тести загружаються із файлів типу *.tst. Де [s] – (start) початок тесту, [e] – (end) кінець тесту, [q] – (question) блок запитання. В блоці [s] використовується властивість t – (title) заголовок тесту. Основна інформація задається у блоках [q], а саме: q (question) – власне питання, v (variant) – варіант відповіді (їх може бути декілька), c (correct variant) – номер правильної відповіді.
Програма в режимі проходження тесту контролює, щоб людина, яка проходить тест вибрала одну відповідь.
Рис. 5 - Зовнішній вигляд вікна результату
Після вибору тесту, він загружається в пам‘ять програми і починається власне тестування (рис. 4). Після проходження тестування програма виводить результат та статистику. Вікно з результатом зображене на рисунку 5 і функціонально дозволяє зберігати файл в текстовий документ.
ВИСНОВКИ
-
Під час виконання роботи ми написали програмний продукт “Тестер”, використовуючи програмне середовище Borland Delphi 7, що дало нам можливість проводити тестування людей.
-
Нами розроблена програма, яка завантажує тесту вальну інформацію із файлу, що сприяє простому і швидкому створенню нових тестів в будь якому текстовому редакторі.
-
Реалізовано можливість збереження результату тестування, що дає можливість довгострокового збереження інформації.
СПИСОК ВИКОРИСТАНИХ ДЖЕРЕЛ
1. Фаронов В.В. Delphi 4. Учебный курс. М.: "Нолидж", 1999. 464 с.
2. Юркин А.Г. Задачник по программированию. СП.: Питер, 2002.192с.
ДОДАТОК
// модуть для загрузки тесту із файла
unit ArrayM;
interface
type
TStr=array of string;
TRMas=record
putanya:string;
PravVid:byte;
n:byte;
Mas:TStr;
end;
TMas=array of TRMas;
typeread=(read_no,read_general,read_questen,read_end);
var
Mas:TMas;
Time:integer;
KilkistPraviln:integer;
Potochne:integer;
MAX:integer;
MINUTE:integer;
procedure CreatStart(file_name:string);
implementation
uses Main, SysUtils;
procedure CreatStart(file_name:string);
var f:textfile;
s,s1:string;
tr:typeread;
begin
if(mas<>nil)then setlength(mas,0);
Potochne:=0;
KilkistPraviln:=0;
MAX:=0;
tr:=read_no;
AssignFile(f,file_name);
Reset(f);
while not eof(f) do
begin
readln(f,s);
if(s='[s]')then begin
tr:=read_general;
continue;
end;
if(s='[q]')then begin
tr:=read_questen;
MAX:=MAX+1;
setLength(Mas,MAX);
continue;
end;
if(s='[e]')then break;
case(tr)of
read_general: begin
if(s[1]='t')then begin
s1:=copy(s,3,length(s)-2);
Form1.Caption:='Tester ['+s1+']';
end;
end;
read_questen: begin
if(s[1]='q')then begin
s1:=copy(s,3,length(s)-2);
mas[MAX-1].putanya:=s1;
mas[MAX-1].n:=0;
end;
if(s[1]='v')then begin
s1:=copy(s,3,length(s)-2);
mas[MAX-1].n:=mas[MAX-1].n+1;
setLength(mas[MAX-1].Mas,mas[MAX-1].n);
mas[MAX-1].Mas[mas[MAX-1].n-1]:=s1;
end;
if(s[1]='c')then begin
s1:=copy(s,3,length(s)-2);
mas[MAX-1].PravVid:=StrToInt(s1);
end;
end;
end;
end;
closefile(f);
MINUTE:=((18*15) div 60)+1;
Time:=MINUTE*60*1000;
end;
end.
// модуль головної форми
unit Main;
interface
uses
Windows, Messages, SysUtils, Variants, Classes, Graphics, Controls, Forms,
Dialogs, Menus, ArrayM, StdCtrls, ExtCtrls, ComCtrls;
Type
TStatus=(tsActiv,tsNotActiv);
TForm1 = class(TForm)
MainMenu1: TMainMenu;
N1: TMenuItem;
N2: TMenuItem;
AboutProc: TMenuItem;
StartTest: TMenuItem;
N5: TMenuItem;
CloseTest: TMenuItem;
Panel1: TPanel;
RadioGroup1: TRadioGroup;
Button1: TButton;
GroupBox1: TGroupBox;
GroupBox2: TGroupBox;
Label1: TLabel;
Label2: TLabel;
Label3: TLabel;
Label4: TLabel;
Label5: TLabel;
Label6: TLabel;
Label7: TLabel;
Label8: TLabel;
Label9: TLabel;
Timer1: TTimer;
OpenDialog: TOpenDialog;
procedure CloseTestClick(Sender: TObject);
procedure AboutProcClick(Sender: TObject);
procedure StartTestClick(Sender: TObject);
procedure FormCreate(Sender: TObject);
procedure ButtonNextClick(Sender: TObject);
procedure Timer1Timer(Sender: TObject);
private
Status:TStatus;
public
procedure WriteParametru;
procedure WritePutanya;
procedure GetResult;
end;
var
Form1: TForm1;
implementation
uses About, ResultTest, Math;
{$R *.dfm}
procedure TForm1.CloseTestClick(Sender: TObject);
begin
case Status of
tsActiv:
if MessageDlg('В даний момент активний тест. Хочете завершити його?',
mtInformation,[mbYes,mbNo],0)=mrYes then
Close ;
tsNotActiv: Close;
end;
end;
procedure TForm1.AboutProcClick(Sender: TObject);
begin
Application.CreateForm(TAboutBox, AboutBox);
AboutBox.ShowModal;
end;
procedure TForm1.StartTestClick(Sender: TObject);
begin
if Status=tsNotActiv then
begin
if(OpenDialog.Execute)then
CreatStart(OpenDialog.FileName)
else begin
exit;
end;
Panel1.Visible:=true;
Status:=tsActiv;
Label6.Caption:=inttostr(ArrayM.MAX);
Label8.Caption:=inttostr(Potochne+1);
Label9.Caption:='0';
timer1.Enabled:=true;
WritePutanya;
end;
end;
procedure TForm1.FormCreate(Sender: TObject);
begin
Status:=tsNotActiv;
end;
procedure TForm1.ButtonNextClick(Sender: TObject);
begin
if RadioGroup1.ItemIndex=-1 then exit;
if mas[potochne].PravVid-1=RadioGroup1.ItemIndex then
KilkistPraviln:=KilkistPraviln+1;
Potochne:=Potochne+1;
if Potochne begin WritePutanya; WriteParametru; end else GetResult; end; procedure TForm1.WriteParametru; begin Label8.Caption:=inttostr(Potochne+1); Label9.Caption:=inttostr(KilkistPraviln); end; procedure TForm1.Timer1Timer(Sender: TObject); var minute,second:integer; p:integer; s:string; begin p:=time div 1000; minute:=p div 60; second:=p mod 60; if (Time<>0) then begin if Second=0 then s:='00'; if (second<10)and(second>0) then s:='0'+inttostr(second); if second>9 then s:=inttostr(second); Label7.Caption:=inttostr(minute)+':'+s; end else GetResult; Time:=Time-1000; end; procedure TForm1.WritePutanya; var i:integer; begin Label1.Caption:=mas[Potochne].putanya; RadioGroup1.Items.Clear; for i:=1 to mas[Potochne].n do RadioGroup1.Items.Add(mas[Potochne].mas[i-1]); end; procedure TForm1.GetResult; var Otsinka:integer; r:integer; begin Timer1.Enabled:=false; Panel1.Visible:=false; Status:=tsNotActiv; Label7.Caption:=''; // обчислити оцінку Otsinka:=KilkistPraviln; Form1.Caption:='Tester'; Application.CreateForm(TForm2, Form2); with form2.Memo1.Lines do begin Clear; Add('Результат проходження тесту'); Add('---------------------------------------------------'); Add('Кількість питань: '+inttostr(ArrayM.MAX)); Add('Кількість правильних відповідей: '+inttostr(KilkistPraviln)); r:=Floor( 100/ArrayM.MAX*KilkistPraviln*100 ); Add('В процентному відношені: '+floattostr( r/100 )+'%'); Add('Оцінка: '+inttostr(Otsinka)); Add('---------------------------------------------------'); end; Form2.ShowModal; end; end.
Характеристики
Тип файла документ
Документы такого типа открываются такими программами, как Microsoft Office Word на компьютерах Windows, Apple Pages на компьютерах Mac, Open Office - бесплатная альтернатива на различных платформах, в том числе Linux. Наиболее простым и современным решением будут Google документы, так как открываются онлайн без скачивания прямо в браузере на любой платформе. Существуют российские качественные аналоги, например от Яндекса.
Будьте внимательны на мобильных устройствах, так как там используются упрощённый функционал даже в официальном приложении от Microsoft, поэтому для просмотра скачивайте PDF-версию. А если нужно редактировать файл, то используйте оригинальный файл.
Файлы такого типа обычно разбиты на страницы, а текст может быть форматированным (жирный, курсив, выбор шрифта, таблицы и т.п.), а также в него можно добавлять изображения. Формат идеально подходит для рефератов, докладов и РПЗ курсовых проектов, которые необходимо распечатать. Кстати перед печатью также сохраняйте файл в PDF, так как принтер может начудить со шрифтами.













