48747 (572215)
Текст из файла
Федеральное агентство по образованию РФ
ГОУ ВПО "Российский химико-технологический университет
им. Д.И. Менделеева"
Новомосковский институт (филиал)
Кафедра "ВТИТ"
Предмет "Надежность, эргономика, качество"
Расчетное задание
"РАСЧЕТ СТРУКТУРНОЙ НАДЕЖНОСТИ СИСТЕМЫ"
Вариант № 39
Студент: Голубков Д.С.
Группа: АС-05-2
Преподаватель: Прохоров В.С.
Новомосковск, 2009 год
Исходные данные
По структурной схеме надежности технической системы в соответствии с вариантом задания, требуемому значению вероятности безотказной работы системы
и значениям интенсивностей отказов ее элементов
(табл.6.1) требуется:
1. Построить график изменения вероятности безотказной работы системы от времени наработки в диапазоне снижения вероятности до уровня 0.1 - 0.2.
2. Определить
- процентную наработку технической системы.
3. Обеспечить увеличение
- процентной наработки не менее, чем в 1.5 раза за счет:
а) повышения надежности элементов;
б) структурного резервирования элементов системы.
Все элементы системы работают в режиме нормальной эксплуатации (простейший поток отказов). Резервирование отдельных элементов или групп элементов осуществляется идентичными по надежности резервными элементами или группами элементов. Переключатели при резервировании считаются идеальными.
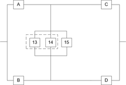
На схемах обведенные пунктиром m элементов являются функционально необходимыми из n параллельных ветвей.
Вариант 39
| № | , | Интенсивности отказов элементов, , x10-6 1/ч | ||||||||||||||||
| вар. | % | 1 | 2 | 3 | 4 | 5 | 6 | 7 | 8 | 9 | 10 | 11 | 12 | 13 | 14 | 15 | ||
| 39 | 90 | 8.0 | 3.0 | 5.0 | 2.0 | |||||||||||||
Выполнение
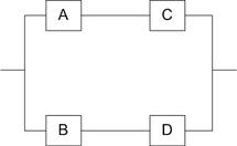
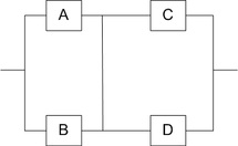
1. В исходной схеме элементы 2 и 3 образуют параллельное соединение. Заменяем их квазиэлементом А. Учитывая, что
, получим
.
2. Элементы 3 и 4 также образуют параллельное соединение, заменив которое элементом В и учитывая, что
, получим
3. Элементы 5 и 9 исходной схеме соединены последовательно. Заменяем их элементом С1
.
4. Элементы 6 и 10 исходной схеме соединены последовательно. Заменяем их элементом С2
.
5. Элементы С1 и С2 с параллельным соединением заменяем элементом С, причем, так как
, то
6. Так как
, то заменяем элементы 7, 8, 11, 12 элементом D, равным элементу С.
7. Элементы 13, 14 и 15 образуют соединение “2 из 3”, которое заменяем элементом E. Так как
, то для определения вероятности безотказной работы элемента E можно воспользоваться методом прямого перебора:
| № состояния | Состояние элемента | Состояние системы | Вероят. состояния системы | |||
| 1 | 2 | 3 | ||||
| 1 | + | + | + | + |
| |
| 2 | + | + | - | + |
| |
| 3 | + | - | + | |||
| 4 | - | + | + | |||
| 5 | + | - | - |
| ||
| 6 | - | + | - | |||
| 7 | - | - | + | |||
| 8 | - | - | - | - |
| |
8. Элементы A, B, C, D и Е образуют мостиковую систему, которую можно заменить квазиэлементом G. Для расчета вероятности безотказной работы воспользуемся методом разложения относительно особого элемента, в качестве которого выберем элемент E. Тогда
(7.7)
где
- вероятность безотказной работы мостиковой схемы при абсолютно надежном элементе E:
- вероятность безотказной работы мостиковой схемы при отказавшем элементе E:.
9. Таблица 1.
| Элемент | i, | Наработка t, x 106 ч |
|
|
|
|
|
|
|
| x10-6 ч-1 | 0,01 | 0,03 | 0,05 | 0,07 | 0,09 | 0,11 | 0,13 |
| 1,2,3,4 | 8 | 0,923116347 | 0,78662786 | 0,67032 | 0,57121 | 0,48675 | 0,41478 | 0,35345 |
| 5,6,7,8 | 3 | 0,970445534 | 0,91393119 | 0,86071 | 0,81058 | 0,76338 | 0,71892 | 0,67706 |
| 9,10,11,12 | 5 | 0,951229425 | 0,86070798 | 0,7788 | 0,70469 | 0,63763 | 0,57695 | 0,52205 |
| 13,14,15 | 2 | 0,980198674 | 0,94176453 | 0,90484 | 0,86936 | 0,83527 | 0,80252 | 0,77105 |
| A, B | - | 0,994088904 | 0,95447233 | 0,89131 | 0,81614 | 0,73658 | 0,65752 | 0,58198 |
| C1, С2 | - | 0,923116347 | 0,78662786 | 0,67032 | 0,57121 | 0,48675 | 0,41478 | 0,35345 |
| C,D | - | 0,994088904 | 0,95447233 | 0,89131 | 0,81614 | 0,73658 | 0,65752 | 0,58198 |
| E | - | 0,99883925 | 0,99022089 | 0,97456 | 0,95326 | 0,92753 | 0,89841 | 0,86675 |
| P | - | 0,999930039 | 0,99582183 | 0,97604 | 0,93143 | 0,86058 | 0,76887 | 0,66528 |
| 1-4` | 5,267 | 0,94869303 | 0,85384124 | 0,76847 | 0,69164 | 0,62249 | 0,56025 | 0,50424 |
| 5-12` | 2,634 | 0,974003872 | 0,92402144 | 0,8766 | 0,83162 | 0,78894 | 0,74846 | 0,71005 |
| P` | - | 0,999986125 | 0,99907896 | 0,99413 | 0,98131 | 0,95763 | 0,92166 | 0,87367 |
| A``,B``,C``,D`` |
| 0,999965059 | 0,99792723 | 0,98819 | 0,96619 | 0,93061 | 0,88271 | 0,82526 |
| P`` |
| 0,999999792 | 0,99990038 | 0,99854 | 0,99234 | 0,97561 | 0,94263 | 0,89007 |
| Элемент |
|
|
|
|
|
|
| T и P | T, P`, P`` |
|
| 0,15 | 0,17 | 0, 19 | 0,21 | 0,23 | 0,25 | 0,27 | 0,07973804 | 0,11960706 |
| 1,2,3,4 | 0,30119 | 0,25666 | 0,21871189 | 0,18637 | 0,15881743 | 0,135335286 | 0,115325124 | 0,528398622 | 0,384098415 |
| 5,6,7,8 | 0,63763 | 0,6005 | 0,565525442 | 0,53259 | 0,50157607 | 0,472366556 | 0,44485807 | 0,787246301 | 0,698499248 |
| 9,10,11,12 | 0,47237 | 0,42741 | 0,386741027 | 0,34994 | 0,31663677 | 0,286504801 | 0,259240264 | 0,671198609 | 0,54989095 |
| 13,14,15 | 0,74082 | 0,71177 | 0,683861412 | 0,65705 | 0,63128365 | 0,606530663 | 0,582748256 | 0,852590363 | 0,787246301 |
| A, B | 0,51167 | 0,44745 | 0,38958889 | 0,33801 | 0,29241188 | 0,252354932 | 0,217350363 | 0,777592141 | 0,620665238 |
| C1, С2 | 0,30119 | 0,25666 | 0,21871189 | 0,18637 | 0,15881743 | 0,135335286 | 0,115325124 | 0,528398622 | 0,384098415 |
| C,D | 0,51167 | 0,44745 | 0,38958889 | 0,33801 | 0,29241188 | 0,252354932 | 0,217350363 | 0,777592141 | 0,620665238 |
| E | 0,8333 | 0,79866 | 0,763361241 | 0,72782 | 0,69240002 | 0,657378008 | 0,622989184 | 0,941217502 | 0,883467816 |
| P | 0,55912 | 0,45797 | 0,36686319 | 0,28833 | 0,22298245 | 0,170111991 | 0,128305675 | 0,900000031 | 0,719996796 |
| 1-4` | 0,45382 | 0,40845 | 0,367610991 | 0,33086 | 0,29777712 | 0,268004908 | 0,241209366 | 0,657059795 | 0,532607577 |
| 5-12` | 0,67361 | 0,63905 | 0,606251723 | 0,57514 | 0,54562683 | 0,517627197 | 0,491064403 | 0,810559933 | 0,72975604 |
| P` | 0,81533 | 0,74925 | 0,678456118 | 0,60595 | 0,53436478 | 0,46583755 | 0,401900718 | 0,971261919 | 0,900037955 |
| A``,B``,C``,D`` | 0,76153 | 0,69468 | 0,627398277 | 0,56177 | 0,49931906 | 0,441026853 | 0,387459546 | 0,950534744 | 0,856105138 |
| P`` | 0,81835 | 0,73158 | 0,636087979 | 0,53872 | 0,4454249 | 0,360448125 | 0,286218627 | 0,985888039 | 0,919896102 |
Характеристики
Тип файла документ
Документы такого типа открываются такими программами, как Microsoft Office Word на компьютерах Windows, Apple Pages на компьютерах Mac, Open Office - бесплатная альтернатива на различных платформах, в том числе Linux. Наиболее простым и современным решением будут Google документы, так как открываются онлайн без скачивания прямо в браузере на любой платформе. Существуют российские качественные аналоги, например от Яндекса.
Будьте внимательны на мобильных устройствах, так как там используются упрощённый функционал даже в официальном приложении от Microsoft, поэтому для просмотра скачивайте PDF-версию. А если нужно редактировать файл, то используйте оригинальный файл.
Файлы такого типа обычно разбиты на страницы, а текст может быть форматированным (жирный, курсив, выбор шрифта, таблицы и т.п.), а также в него можно добавлять изображения. Формат идеально подходит для рефератов, докладов и РПЗ курсовых проектов, которые необходимо распечатать. Кстати перед печатью также сохраняйте файл в PDF, так как принтер может начудить со шрифтами.















