26539 (569002)
Текст из файла
Контрольная работа №3
«Основы государственного управления»
Анализ процесса реализации политики
1) Определен ли при формировании политики орган (организация), ответственный за реализацию? Если да - его характеристики, если нет - кто, по мысли авторов политики, должен реализовать политику?
Концепция административной реформы в Российской Федерации в 2006 - 2008 годах предусматривает кардинальную перестройку системы администрирования государства. В соответствии с этой концепцией ответственность за реализацию административной реформы возлагается на Правительственную комиссию по проведению административной реформы, образованную Постановлением Правительства Российской Федерации от 31 июля 2003 г. N 451.
Для достижения целей административной реформы на Правительственную комиссию по проведению административной реформы была возложена ответственность за решение следующих задач:
-
внедрение в органах исполнительной власти принципов и процедур управления по результатам;
-
разработка и внедрение стандартов государственных услуг, предоставляемых органами исполнительной власти, а также административных регламентов в органах исполнительной власти;
-
оптимизация функционирования органов исполнительной власти и введение механизмов противодействия коррупции в сферах деятельности органов исполнительной власти;
-
повышение эффективности взаимодействия органов исполнительной власти и гражданского общества, а также повышение прозрачности деятельности органов исполнительной власти;
-
модернизация системы информационного обеспечения органов исполнительной власти;
-
формирование необходимого организационного, информационного, ресурсного и кадрового обеспечения административной реформы, совершенствование механизмов распространения успешного опыта государственного управления.
2) Каковы основные требования к реализации
Основные требования к реализации любого мероприятия, в том числе административной реформы прежде всего заключаются в целях которые необходимо достичь. Целями административной реформы в Российской Федерации в 2006 - 2008 годах являются:
-
повышение качества и доступности государственных услуг;
-
ограничение вмешательства государства в экономическую деятельность субъектов предпринимательства, в том числе прекращение избыточного государственного регулирования;
-
повышение эффективности деятельности органов исполнительной власти.
На основе поставленных целей был разработан перечень мероприятий в хронологической последовательности, реализация которых приведет в конечном итоге к перестройке существующей системы государственного управления.
Безусловны при реализации поставленных целей, кроме самого главного требования – их достижения – выдвигается ряд дополнительных требований с целью оптимизировать деятельность всех субъектов задействованных в проведении реформы, минимизировать затраты связанные с ее реализацией, а также сбалансированного использования ресурсной базы на всех этапах реформы.
Основные требования, поставленные к механизму реализации административной реформы исходя из Концепции административной реформы в Российской Федерации в 2006 - 2008 годах можно сформулировать следующим образом:
-
всеобъемлемость процессов преобразования, которая, в полной мере затрагивает различные органы государственной власти всех ветвей;
-
комплексность преобразований и их неотъемлемость, т.е. неразрывность во времени проведения;
-
оптимальное распределение имеющихся в наличии финансовых, информационных, нормативных, кадровых ресурсов с целью получения максимального эффекта от их использования, а также обеспечение их целенаправленного использования и недопустимость отступления от основных целей административной реформы;
-
оперативность проведения, а также оперативность на реагирования непредвиденных отклонений от нормального протекания реформирования (форс-мажорные ситуации);
-
соизмеримость результатов, а также достижение определенных показателей достижения целей административной реформы определенных Приложении к Концепции административной реформы в Российской Федерации в 2006 - 2008 годах.
Таким образом, комплекс проводимых мероприятий по реализации административной реформы предусматривает прежде всего достижение поставленных в самой Концепции административной реформы в Российской Федерации в 2006 - 2008 годах целей, но с учетом адекватности затраченных ресурсов и полученных результатов.
3) Какими возможностями обладают исполнители для реализации
Правительственная комиссия по проведению административной реформы в целях реализации настоящей Концепции:
-
обеспечивает согласование действий федеральных органов исполнительной власти, взаимодействие с органами исполнительной власти субъектов Российской Федерации, а также с заинтересованными организациями и общественными объединениями при проведении административной реформы;
-
заслушивает отчеты представителей федеральных органов исполнительной власти о выполнении возложенных на них задач по проведению административной реформы в соответствии с планом мероприятий;
-
запрашивает в установленном порядке у федеральных органов исполнительной власти, органов исполнительной власти субъектов Российской Федерации, органов местного самоуправления и организаций необходимые материалы по вопросам административной реформы.
Нормативно-правовую и методическую поддержку мероприятий по проведению административной реформы осуществляет уполномоченный Правительством Российской Федерации федеральный орган исполнительной власти.
Для осуществления эффективного управления и контроля выполнения плана мероприятий на федеральном уровне в каждом федеральном органе исполнительной власти должны быть определены должностные лица и соответствующие подразделения, ответственные за проведение административной реформы.
Федеральные органы исполнительной власти на основании настоящих Концепции и плана мероприятий утверждают собственные планы по проведению административной реформы.
На региональном уровне управление, координация и контроль за ходом реализации мероприятий по проведению административной реформы осуществляются комиссиями по проведению административной реформы в субъектах Российской Федерации в соответствии с законодательством субъектов Российской Федерации.
Финансирование мероприятий административной реформы, проводимых федеральными органами исполнительной власти, осуществляется в пределах средств, предусмотренных в федеральном бюджете на содержание соответствующих федеральных органов исполнительной власти.
Финансирование мероприятий административной реформы, проводимых в субъектах Российской Федерации, осуществляется в соответствии с законодательством субъектов Российской Федерации.
4) Каковы собственные интересы исполнителей в контексте реализации данной политики
Правительственная комиссия по проведению административной реформы – это специально созданный орган, целью деятельности которого собственно и является реализация всех постулатов реформы. Говорить о собственных интересах данного органа, как главного исполнителя, смысла нет в том плане, что собственные интересы его идентичны с интересами, а точнее целями административной реформы.
Комиссиями по проведению административной реформы в субъектах Российской Федерации преследует те же цели, что и Правительственная комиссия по проведению административной реформы, с той лишь разницей, что их деятельность распространяется только на субъект федерации.
Если говорить о других органах власти, например, Федеральных органах исполнительной власти, то можно отметить их интересы в том, чтобы:
-
сократить затраты на финансирование деятельности своего аппарата;
-
повысить эффективность своей работы, ликвидировать те подразделения, функции которых либо можно делегировать без причинения особого ущерба всему органу государственной власти, либо вообще в них отпадает необходимость в связи с реализацией административной реформы;
-
максимально приблизить к населению услуги предоставляемые органами государственной власти.
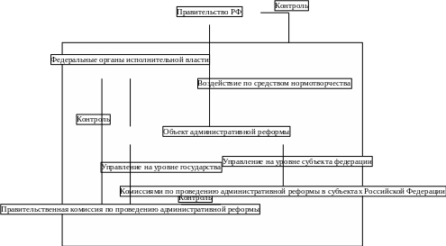
5) Как организован контроль за реализацией
Схематично контроль за процессом реализации административной реформы можно представить следующим образом:
Таким образом, Правительство РФ – это по сути основной контролирующий орган, однако часть его полномочий передана Правительственной комиссии по проведению административной реформы. Именно эта комиссия производит непосредственный контроль за деятельностью всех остальных субъектов государственной власти в сфере реформирования системы административного устройства РФ.
6) Как организована обратная связь
Обратная связь – это некая реакция объекта управления после применения к нему методов воздействия компетентными органами. В данном случае при реализации административной реформы обратная связь будет исходить от объекта реформирования в частности от органов государственной власти общегосударственных и каждого субъекта в отдельности, органов местного самоуправления и т.д.
Правильная организация обратной связи дает множество преимуществ, в частности: оперативно реагировать на изменения системы, использовать максимально эффективно имеющиеся в наличии ресурсы, проводить постоянный мониторинг деятельности субъектов реформирования.
Обратная связь организована следующим образом: при воздействии субъектом административной реформы на объект реформирования происходит изменение в его (объекта) работе, которые фиксируются в определенных нормативных документах. Так же субъекты реформирования издают нормативные документы адресованные объектам реформирования и содержащие прямое указание изменения формы, объемов реализации полномочий, после чего происходит отчет объекта реформирования о выполненных и невыполненных предписаниях. Таким образом можем заключить тот факт, что система обратной связи при внедрении административной реформы настроена таким образом, что информацию об изменениях административной системы субъекты реформирования получают напрямую от объектов на которые были направлены определенные управленческие действия. Такой процесс административной связи находит свое нормативное закрепление посредством системы показателей, а также порядка отчетности о выполненных преобразованиях исполнителями и реализаторами реформы.
7) Каков тип реализации, какие стратегии используются
Реализация административной стратегия связана с императивным методом регулирования правоотношений, поскольку осуществляется посредство властных предписаний, поэтому говорить о разнообразности применяемых стратегий нет смысла, поскольку в процессе ее реализации субъект управления в некотором роде ограничен при выборе стратегического инструментария. Необходимо только выделить, что все действия направленные на реализацию основных постулатов реформы должны проходить в определенной последовательности чем достигается максимальный результат.
Кроме того, стратегия поступательного развития в отношении реформирования системы государственного управления является наиболее приемлемой, поскольку позволяет широко пользоваться такими инструментами как мониторинг, анализ, управление системой качества индикаторными показателями и др.
Таким образом, стратегия реализации административной реформы должна отвечать основным требованиям: последовательность, всеобъемлемость, рациональность использования ресурсов, точность в выборке субъекта воздействия, постоянный контроль результатов, налаживание системы обратной связи, законодательное закрепление всех проводимых изменений и т.д.
Характеристики
Тип файла документ
Документы такого типа открываются такими программами, как Microsoft Office Word на компьютерах Windows, Apple Pages на компьютерах Mac, Open Office - бесплатная альтернатива на различных платформах, в том числе Linux. Наиболее простым и современным решением будут Google документы, так как открываются онлайн без скачивания прямо в браузере на любой платформе. Существуют российские качественные аналоги, например от Яндекса.
Будьте внимательны на мобильных устройствах, так как там используются упрощённый функционал даже в официальном приложении от Microsoft, поэтому для просмотра скачивайте PDF-версию. А если нужно редактировать файл, то используйте оригинальный файл.
Файлы такого типа обычно разбиты на страницы, а текст может быть форматированным (жирный, курсив, выбор шрифта, таблицы и т.п.), а также в него можно добавлять изображения. Формат идеально подходит для рефератов, докладов и РПЗ курсовых проектов, которые необходимо распечатать. Кстати перед печатью также сохраняйте файл в PDF, так как принтер может начудить со шрифтами.















