46901 (566430)
Текст из файла
Кафедра ИТУ Лабораторная работа №1
Тема: «Инфологическое моделирование» Вариант № 13
Цель работы: изучение этапов создания централизованных баз данных, создание инфологической и концептуальной модели БД.
«Модель – сущность – связь»
Оборудование:
программные средства, электронное пособие по курсу БД.
Задание:
создать БД аттестационных ведомостей.
Программа работы:
1. Изучение основ проектирования реляционных БД,
2. Получить вариант задания у преподавателя.
3. Разработать инфологическую модель БД на основе E/R- диаграмм («Сущность-связь»).
4. ответить на контрольные вопросы.
I этап
Описание предметной области.
Учебному заведению необходимо составить БД аттестационных ведомостей, где будут находиться данные о проведении аттестации в данном учебном заведении:
- студенты
- дисциплины
- аттестация
- курс
- специальность
II этап
Определение уникальных сущностей в данной предметной области.
Из анализа данной предметной области и нормативных документов, описанных на предыдущем этапе, определим следующие уникальные сущности.
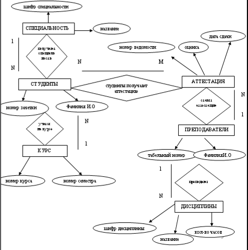
СТУДЕНТЫ
ДИСЦИПЛИНЫ
ПРЕПОДАВАТЕЛИ
АТТЕСТАЦИЯ
КУРС
СПЕЦИАЛЬНОСТЬ
Определение инфологических элементов (атрибутов у сущности).
Из анализа данных предметной области и нормативных документов изобразим таблицу метаданных, в которой установлена связь между наименованием сущности и наименованием связанных с ними атрибутов.
| №п/п | Наименование сущности | Наименование атрибута |
| 1 | СТУДЕНТЫ | - номер зачетной книжки - фамилия - имя - отчество |
| 2 | ДИСЦИПЛИНЫ | - шифр дисциплины - название - кол-во часов |
| 3 | ПРЕПОДАВАТЕЛИ | - табельный номер - фамилия - имя - отчество |
| 4 | АТТЕСТАЦИЯ | - номер ведомости - оценка - дата сдачи |
| 5 | КУРС | - номер курса - номер семестра |
| 6 | СПЕЦИАЛЬНОСТЬ | - шифр специальности - название |
III этап
Определим ключ атрибута.
Ключом атрибута, является атрибут, который однозначно определяет каждый конкретный экземпляр сущности.
Из анализа сущности СТУДЕНТЫ определили, что супер ключом является: Номер Зачетной Книжки, Фамилия ИО. При выборе потенциальных ключей, Супер ключ Фамилия ИО мы отбрасываем потому, что на него нужно накладывать определённые ограничения, чтобы он был ключом, из потенциальных ключей. Выбираем Номер Зачетной Книжки, так как он удовлетворяет цели постановки задачи, эффективно влияет на программу код внешней модели и однозначно определяет каждый экземпляр сущности.
Из анализа сущности ДИСЦИПЛИНЫ определили, что супер ключом является: Шифр Дисциплины, Название. При выборе потенциальных ключей, Супер ключ Название мы отбрасываем потому, что на него нужно накладывать определённые ограничения, чтобы он был ключом, из потенциальных ключей.
Выбираем Шифр Дисциплины, так как он удовлетворяет цели постановки задачи, эффективно влияет на программу код внешней модели и однозначно определяет каждый экземпляр сущности.
Из анализа сущности ПРЕПОДАВАТЕЛИ определили, что Супер ключом является: Табельный Номер, Фамилия ИО. При выборе потенциальных ключей, Супер ключ Фамилия ИО мы отбрасываем потому, что на него нужно накладывать определённые ограничения, чтобы он был ключом, из потенциальных ключей. Выбираем Табельный Номер, так как он удовлетворяет цели постановки задачи, эффективно влияет на программу код внешней модели и однозначно определяет каждый экземпляр сущности.
Из анализа сущности АТТЕСТАЦИЯ определили, что супер ключом является: Номер Ведомости, Дата Сдачи. При выборе потенциальных ключей, Супер ключ Дата Сдачи мы отбрасываем потому, что на него нужно накладывать определённые ограничения, чтобы он был ключом, из потенциальных ключей.
Выбираем Номер Ведомости, так как он удовлетворяет цели постановки задачи, эффективно влияет на программу код внешней модели и однозначно определяет каждый экземпляр сущности.
Из анализа сущности КУРС определили, что Супер ключом является: Номер Курса, Номер Семестра. При выборе потенциальных ключей, Супер ключ Номер Семестра мы отбрасываем потому, что на него нужно накладывать определённые ограничения, чтобы он был ключом, из потенциальных ключей.
Выбираем Номер Курса, так как он удовлетворяет цели постановки задачи, эффективно влияет на программу код внешней модели и однозначно определяет каждый экземпляр сущности.
Из анализа сущности СПЕЦИАЛЬНОСТЬ определили, что Супер ключом является: Шифр Специальности, Название. При выборе потенциальных ключей, Супер ключ Название мы отбрасываем потому, что на него нужно накладывать определённые ограничения, чтобы он был ключом, из потенциальных ключей.
Выбираем Шифр Специальности, так как он удовлетворяет цели постановки задачи, эффективно влияет на программу код внешней модели и однозначно определяет каждый экземпляр сущности.
V этап
Определение отношений связей между сущностями, создание инфологической (информационной) модели на основе Е/К. - диаграмм.
1. СТУДЕНТЫ получают АТТЕСТАЦИЮ, данная связь необходима, чтобы определить какую оценку получил студент по аттестации.
2. ПРЕПОДАВАТЕЛИ ставят АТТЕСТАЦИЯ, данная связь необходима, чтобы определить, какие преподаватели и по каким аттестациям выставили оценки.
3. ДИСЦИПЛИНЫ преподают ПРЕПОДАВАТЕЛИ, данная связь необходима, чтобы определить, какой предмет преподает преподаватель.
4. СТУДЕНТЫ получают СПЕЦИАЛЬНОСТЬ, данная связь необходима для того, чтобы определить, на какой специальности учится студент.
5. СТУДЕНТЫ учатся на КУРС, данная связь необходима, для того, чтобы определить, на каком курсе учатся студенты.
VI этап
Определение мощностей отношений (связей). Создание концептуальной модели БД
-
В направлении СТУДЕНТЫ получают АТТЕСТАЦИЯ устанавливаем связь N:M так, как один студент может получает много аттестаций по разным дисциплинам; и много студентов получают одну аттестацию по одой дисциплине.
-
В направлении СТУДЕНТЫ получают СПЕЦИАЛЬНОСТЬ устанавливаем связь N:1, т.к. много студентов получают одну специальность.
-
В направлении СТУДЕНТЫ учатся на КУРС устанавливаем связь N:1, т. к. много студентов учатся на одном курсе.
-
В направлении ПРЕПОДАВАТЕЛИ ставят АТТЕСТАЦИЮ устанавливаем связь 1: N, т.к. один преподаватель ставит много аттестаций.
-
В направлении ПРЕПОДАВАТЕЛИ преподают ДИСЦИПЛИНЫ устанавливаем связь 1: N, т.к. один преподаватель может вести много дисциплин.
VII этап
Определитьmax мощностей отношений.
Максимальная мощность отношений определяется как произведение мощностей
VIII этап
-
Для развязки максимальной мощности 1:1 необходимо взять первичный ключ из любой бинарной связанной сущности и ввести её в качестве внешнего ключа в противололожно-бинарно связанную сущность.
-
Данная концептуальная связь обладает свойством склеивания таблиц.
-
Для развязки максимальной мощности 1: N необходимо взять первичный ключ любой бинарной связанной таблицы максимальная мощность которой равна 1 и ввести его в качестве внешнего ключа в бинарно-связанную таблицу максимальная мощность которой равна N.
При этом связь 1: N обладает свойством группировочного ключа.
3. Для развязкиN:М необходимо создать ассоциативную сущность (таблицу пересечения) в которую ввести в качестве внешних ключей первичные ключи обеих бинарно-связанных таблиц.
Вывод: В ходе выполнения лабораторной работы освоила навыки инфологического моделирования. Ознакомилась с этапами создания централизованных БД, созданием инфологической и
Характеристики
Тип файла документ
Документы такого типа открываются такими программами, как Microsoft Office Word на компьютерах Windows, Apple Pages на компьютерах Mac, Open Office - бесплатная альтернатива на различных платформах, в том числе Linux. Наиболее простым и современным решением будут Google документы, так как открываются онлайн без скачивания прямо в браузере на любой платформе. Существуют российские качественные аналоги, например от Яндекса.
Будьте внимательны на мобильных устройствах, так как там используются упрощённый функционал даже в официальном приложении от Microsoft, поэтому для просмотра скачивайте PDF-версию. А если нужно редактировать файл, то используйте оригинальный файл.
Файлы такого типа обычно разбиты на страницы, а текст может быть форматированным (жирный, курсив, выбор шрифта, таблицы и т.п.), а также в него можно добавлять изображения. Формат идеально подходит для рефератов, докладов и РПЗ курсовых проектов, которые необходимо распечатать. Кстати перед печатью также сохраняйте файл в PDF, так как принтер может начудить со шрифтами.















