46685 (565978), страница 2
Текст из файла (страница 2)
Моделирование элементов четвертого иерархического уровня.
Моделирование 8-разрядного сдвигового регистра со сдвигом на 2 разряда.
Получаем временную диаграмму:
Определяем временные характеристики элемента.
Из результатов моделирования видно, что задержка регистра составляет 8,9нс.
Моделирование 16-разрядного регистра
Получаем временную диаграмму:
Определяем временные характеристики элемента.
Из результатов моделирования видно, что задержка регистра составляет 8,9нс.
Моделирование 16-разрядного сумматора
Получаем временную диаграмму:
Определяем временные характеристики элемента.
Из результатов моделирования видно, что задержка регистра составляет 51,7нс
Моделирование 8-разрядного сумматора.
Получаем временную диаграмму:
Определяем временные характеристики элемента.
Из результатов моделирования видно, что задержка сумматора составляет 51,7 нс.
| Элемент | Максимальное время задержки, нс |
| 8-разрядний регистр | 8,9 |
| 16-разрядный регистр | 8,9 |
| 8-разрядний сумматор | 51,7 |
| 16-разрядний сумматор | 51,7 |
Лабораторная работа №5
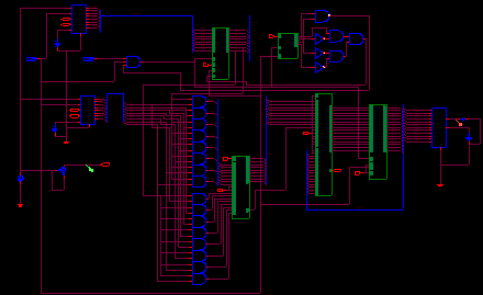
Моделирование схемы проектируемого устройства в целом. Анализ правильности его функционирования
Схема проектируемого устройства
Результаты моделирования устройства:
Анализ правильности функционирования
Для проверти правильности функционирования умножаем два числа А=B316 и В=D916; B316 = 17910 ; D916 = 21710; A=166; A+A=219;
| № такта | Действие |
| 1 | D=0000000000000000 B = 11|011001 D=D+A+A=219 D=864 |
| 2 | B =01|100100 D=D+A=864+B3=917 D=245C |
| 3 | B =10|010000 D=D+A=245C+166=25C2 D=9708 |
| 4 | B =01|000000 D=D+A=9708+B3=97BB |
Результат: 97BB16 = 3884310 = 17910 * 21710.
Значения частичных сумм (D) совпадают с результатами моделирования.
При завершении вычислений устройство прекращает подачу синхроимпульсов.
Лабораторная работа №6
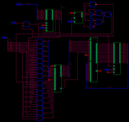
Исследование проектируемого устройства на быстродействие. Определение оптимальной частоты входных сигналов.
Устройство умножения 8-ми разрядных чисел:
Результаты моделирования устройства:
Рассчитываем примерное значение максимально допустимой частоты импульсов.
Для расчета частоты импульсов необходимо рассчитать минимальную длительность такта, которая будет составлять сумму максимальных задержек элементов устройства.
Fmax= 1/ Tmin ,[Гц]
Рассчитаем частоту для данного примера.
Тmin = tз.2AND+ tз8SUM + tз16SUM + tз16RG=5,5+51,7+51,7+8,9=117,8 (нс);
Fmax = 1/117,8* 10-9 ≈ 8,5 (МГц).
Проверим полученные данные.
Зададим частоту синхроимпульсов в 8МГц:
Результаты моделирования:
При увеличении частоты ,например, до 25 MГц произойдет сбой:
Лабораторная работа №7
Оценить погрешность выполнения заданных операций на спроектированном устройстве и устройстве, выполняющем аналогичные операции на аналоговых блоках.
Опорное напряжение ЦАП на выходе цифрового умножителя рассчитали по формуле:
,
где m – число двоичных разрядов, DB – цифровой код на входе, V(OUT) – необходимое напряжение выхода.
V(OUT) = 5 * 5 = 25; - напряжение, возникающее при умножении двух сигналов в 5В.
Результаты моделирования:
Погрешность можно оценить визуально по результатам моделирования. Погрешностью является разница между графиками результатов аналогового и цифрового умножений.
Лабораторная работа №8
Моделирование элементов второго иерархического уровня в системе автоматизированного проектирования GL–CAD
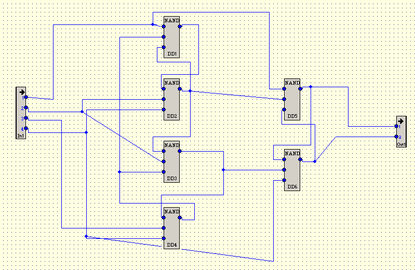
Моделирование D-триггера
Получаем временную диаграмму:
Моделирование мультиплексора
Получаем временную диаграмму:
Моделирование cумматора
Получаем временную диаграмму:
Лабораторна робота 9
Тема: «Трасування схеми в системі наскрізного K-значного автоматизованого проектування».
Ціль роботи: Придбання навичок створення макетів друкованих плат цифрових пристроїв у системі .
Мал.1 Схема пристрою.
Мал.2 Розміщення елементів на друкованій платі.
Мал. 3 Автоматична прорисовка доріжок на друкованій платі.
Лабораторна робота 10
Тема: «Моделювання роботи схеми в системі наскрізного K-значного автоматизованого проектування з урахуванням взаємного впливу провідників на друкованій платі».
Ціль роботи: Придбання навичок моделювання роботи схем цифрових пристроїв у системі з урахуванням взаємного впливу провідників на друкованій платі.
Мал.4 Моделювання схеми без врахування впливу провідників.
Мал.5 Моделювання схеми з врахуванням впливу провідників.















