17868 (565868), страница 3
Текст из файла (страница 3)
На предприятиях зарубежных стран осуществляется сравнительный анализ издержек производства конкурентов. Такой анализ позволяет сопоставить структуру издержек собственного производства со структурой издержек конкурентов, выявить их преимущества, а также излишние издержки у конкурентов и на основе этого анализа принять необходимые направления на улучшение структуры издержек производства, снижения этих издержек.
1.4. Управление затратами на производство и реализацию продукции
Достижение высоких результатов работы предприятия предполагает управление затратами на производство и реализацию продукции. Это сложный процесс, который означает по своей сущности управление всей деятельностью предприятия, т.к. охватывает все стороны происходящих производственных процессов.
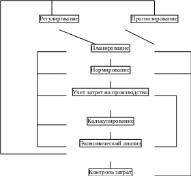
В отечественной практике под управлением себестоимостью продукции понимается планомерный процесс формирования затрат на производство всей продукции и себестоимости отдельных изделий, контроль за выполнением заданий по снижению себестоимости продукции, выявление резервов ее снижения. Основными элементами системы управления себестоимостью продукции являются: прогнозирование и планирование, нормирование затрат, учет и калькулирование, анализ и контроль за себестоимостью (рис. 1.2).
Рис. 1.2. Элементы системы управления себестоимостью и их взаимосвязь
Для выделения себестоимости всей товарной продукции предприятия разрабатывается смета затрат на производство. Она определяет общий объем затрат на выпуск всей продукции по экономическим элементам затрат. В смету затрат на производство включаются все затраты как основного, так и вспомогательных производств, необходимые для выпуска и реализации промышленной продукции, а также выполнения работ и услуг непромышленного характера как для хозяйств своего предприятия (капитального строительства, жилищно-коммунального хозяйства, ремонта и др.), так и для других организаций, включая затраты на осуществление работ, не входящих в состав валовой и товарной продукции предприятия. Смета затрат рассчитывается без внутризаводского оборота как сумма затрат всех цехов предприятия минус стоимость полуфабрикатов своего производства, работ промышленного характера и продукции вспомогательных цехов, потребляемых внутри предприятия.
Данные о затратах на производство по экономическим элементам определяются в расчетах к бизнес-планам фирм.
Себестоимость единицы отдельных видов продукции определяется путем разработки калькуляций.
Различают следующие виды калькуляций: плановые, проектно-сметные, отчетные.
Плановая калькуляция представляет собой расчет затрат по калькуляционным статьям расходов на производство единицы продукции. Она составляется на все виды изделий производственной программы на основе прогрессивных норм затрат труда и средств производства. Она используется в практике управления производством в качестве своеобразного эталона, сравнение с которым позволяет выявить пути снижения издержек на производство продукции и резервы увеличения прибыли за счет снижения себестоимости продукции каждого вида.
Проектно-сметная калькуляция разрабатывается на вновь осваиваемые виды продукции или продукцию не предусмотренную планом.
Отчетная калькуляция составляется бухгалтерскими службами фирмы и характеризует фактический уровень затрат. Помимо целей сравнения с плановыми данными является важным инструментом финансового контроля за рациональным использованием в производстве различных видов ресурсов.
Конкретная номенклатура статей затрат разрабатывается с учетом отраслевых особенностей производства и применяемых методов организации бухгалтерского учета издержек производства и обращения.
В качестве калькуляционной обычно принимается единица, установленная для данной продукции в стандарте или технических условиях и служащая для измерения количества продукции в натуральном выражении (т, м2 и т.д.).
В зависимости от характера продукции, особенностей организации и технологии производства применяются различные методы калькулирования. Одним из них является нормативный. Благодаря своему универсальному характеру нормативный метод рекомендован к внедрению во всех отраслях народного хозяйства. Он основан на использовании прогрессивных норм расхода на единицу продукции (нормы расхода материалов и заработной платы). Его преимущество состоит в том, что он не только прост в использовании, но и позволяет рационально расходовать материальные, трудовые и финансовые ресурсы.
-
Важным элементом управления затратами является планирование. Планирование себестоимости осуществляется с целью определения размеров и изыскание возможностей ее снижения. Планирование себестоимости может быть текущим и перспективным. Перспективный план разрабатывается на несколько лет. При текущем планировании (на год) уточняются перспективные планы на основе данных плановых смет и калькуляций затрат на производство. При выпуске предприятием одного вида продукции стоимость единицы является показателем, характеризующим уровень и динамику затрат на ее производство и реализацию. Промышленные предприятия, выпускающие разнородную продукцию, планируют снижение себестоимости сравнительной продукции и величину затрат на один рубль товарной продукции.
Расчеты плановой себестоимости продукции используются при планировании прибыли, определении мероприятий технического прогресса, а также при установлении цен.
При планировании себестоимости продукции предусматривается возможное ее снижение и достижение в результате этого оптимального уровня затрат на производство. Поэтому составлению плана по себестоимости должен предшествовать анализ фактической себестоимости за отчетный период с целью выявления резервов уменьшения затрат.
Последовательность составления плана по себестоимости следующая: составляется расчет снижения затрат на производство за счет влияния технико-экономических факторов; определяется сумма затрат на обслуживание производства и управление; составляются плановые калькуляции себестоимости отдельных видов продукции основного производства; определяется себестоимость товарной и реализуемой продукции; составляется смета затрат на производство.
Экономически обоснованное планирование себестоимости должно опираться на систему прогрессивных технико-экономических норм и нормативов материальных, трудовых и денежных затрат. Система планирования направлена на организацию контроля затрат и получения прибыли, а также координацию всех планов организации. Т.о. организация внутрипроизводственного планирования и учета невозможна без надежной нормативной базы, т.е. комплекса норм и нормативов. С помощью нормирования регламентируется расходование персоналом всех видов ресурсов на предприятии.
-
Нормирование – это метод разработки и установления предельных величин запаса и расходования производственных и иных ресурсов, необходимых для обеспечения процесса производства и сбыта продукции.
Нормативная база предприятия является основой: планирования; регулирования и контроля деятельности структурных подразделений; соизмерения производственных затрат с достигнутыми результатами; разграничения ответственности за результаты деятельности между подразделениями; объективной оценки оплаты труда и стимулирования деятельности персонала по итогам работы.
На любом предприятии нормы и нормативы должны обязательно пересматриваться в связи с изменением технологии и организации производства, характеристик материалов, обновлением выпускаемой продукции.
Нормы и нормативы устанавливаются с целью: недопущения излишнего расходования ресурсов; обеспечения установленного режима работы предприятия; недопущения отклонений от заданных характеристик выпускаемой продукции; соблюдения нормальных условий труда и охраны окружающей среды; создания баз данных для планирования деятельности предприятия.
Совершенствование нормативной базы предполагает широкое внедрение более точных методов расчета норм и нормативов, создание расчетно-обоснованных норм на все виды работ и процессов, использование вычислительной техники для разработки, утверждения, автоматизации, сбора, накопления, систематизации и обновления норм и нормативов, использование экономико-математических методов.
Управление затратами на основе норм предотвращает ненужные потери, повышает эффективность производства, улучшает политику закупок, измеряет расход производственных ресурсов и нацеливает на их эффективное использование в будущем.
-
Другим важнейшим элементом управления является учет и калькулирование затрат на производство. Его основное назначение – контроль за производственной деятельностью и управление затратами на ее осуществление.
Основными задачами учета затрат на производство и калькулирования себестоимости продукции являются:
-
формирование полной и достоверной информации о хозяйственных процессах и результатах деятельности предприятия, необходимой для оперативного руководства и управления, а также для использования налоговыми и банковскими органами, инвесторами, поставщиками, покупателями, кредиторами, налоговыми, финансовыми и банковскими органами и иными заинтересованными организациями и лицами;
-
учет фактических затрат на производство продукции и контроль за использованием сырья, материальных, трудовых и других ресурсов в сопоставлении с утвержденными нормами, нормативами и сметами в целях выявления отклонений и формирования экономической стратегии на будущее;
-
калькулирование себестоимости продукции и контроль за выполнением плана по себестоимости;
-
выявление и оценка результатов деятельности структурных хозрасчетных подразделений предприятия;
-
выявление резервов снижения себестоимости продукции, их мобилизация и эффективное использование;
-
систематизация информации производственной деятельности для принятия решений, имеющих долгосрочный характер;
-
окупаемость производственных и технологических программ, рентабельность ассортимента выпускаемой продукции, эффективность капитальных вложений в основные фонды и производственные запасы и т.п.
В странах с развитой рыночной экономикой учет затрат на производство и калькулирование себестоимости продукции выделены в управленческий учет, призванный дать информацию для управления себестоимостью продукции специалистам и администрации предприятия и его подразделений.
В отечественной практике учет затрат на производство и калькулирование себестоимости продукции является составной частью общей единой системы бухгалтерского учета.
В настоящее время в нашей стране идет реформирование системы бухгалтерского учета с целью «приведения национальной системы бухгалтерского учета в соответствие с международными стандартами финансовой отчетности». Необходимость реформирования отечественного учета вызвана изменениями, произошедшими в экономике России, ее активным вступлением в мировое экономическое и информационное пространство.
-
Экономический анализ, как элемента управления затратами находится в тесной взаимосвязи с остальными его составляющими. Он строится на информации учета, отчетности, планов, прогнозов. Главная цель анализа – выявление возможностей более рационального использования производственных ресурсов, снижение затрат на производство и реализацию и обеспечение прибыли.
Результаты анализа служат основой для принятия управленческих решений на уровне руководства предприятием и являются исходным материалом для работы финансовых менеджеров.
В задачи анализа затрат на производство и реализацию продукции входит:
-
оценка динамики и выполнения плана по важнейшим показателям себестоимости;
-
определение факторов, повлиявших на динамику показателей и выполнение плана по ним, а также сумм и причин отклонения фактических затрат от плановых;
-
оперативное воздействие на формирование показателей себестоимости;
-
выявление и мобилизация резервов дальнейшего снижения себестоимости продукции.
Детальный анализ сложившегося в базисном периоде уровня затрат должен предшествовать планированию и прогнозированию себестоимости продукции. В процессе анализа выявляются резервы снижения себестоимости продукции, которые затем учитываются при разработке текущих и перспективных планов.
Анализу принадлежит важнейшая роль в обеспечении оптимального уровня себестоимости, а следовательно максимизации прибылей и повышении конкурентоспособности предприятия. Однако в последние годы анализу хозяйственной деятельности не уделялось достаточного внимания, т.к. в нем не было объективной необходимости. Становление рыночных отношений требует совершенствования методологии анализа с учетом особенностей переходного к рыночной экономике периода и международного опыта.
Управление затратами на производство и реализацию продукции осуществляется с целью изыскания резервов снижения себестоимости продукции и следовательно максимизации прибыли предприятия.
В традиционном представлении важнейшими путями снижения себестоимости промышленной продукции являются: рост производительности труда и снижение трудоемкости продукции; улучшение использования сырья, материалов, топлива и внедрение новых видов сырья и материалов; улучшение использования основных производственных фондов; сокращение административно-управленческих расходов и ликвидация непроизводительных потерь.
Достаточно значительную долю в структуре издержек производства занимает оплата труда (в промышленности России – 13-14%, развитых стран – 20-25%). Поэтому актуальна задача снижения трудоемкости выпускаемой продукции, роста производительности труда, сокращения численности административно-обслуживающего персонала.
Снижение трудоемкости продукции, роста производительности труда можно достигнуть различными способами. Наиболее важные из них – механизация и автоматизация производства, разработка и применение прогрессивных высокопроизводительных технологий, замена и модернизация устаревшего оборудования. Однако одни мероприятия по совершенствованию применяемой техники и технологии не дадут должной отдачи без улучшения производства и труда. Нередко предприятия приобретают или берут в аренду дорогостоящее оборудование, не подготовившись к его использованию. В результате коэффициент использования такого оборудования очень низок. Затраченные на приобретение основных фондов средства не приносят ожидаемого результата.
















