диплом (1229326), страница 3
Текст из файла (страница 3)
Для управления оборудованием необходимо связать первичный ключ таблицы equipment с первичными ключами таблиц category, status, member_directory. Связь между таблицами изображена на рисунке 3.
Рисунок 3 – Связь таблицы equipment с таблицами category, status, member_directory
Для корректного отображения истории перемещения оборудования связывается первичный ключ таблицы history с первичными ключами таблиц equipment и users (рис. 4).
Рисунок 4 – Связь таблицы history с таблицами equipment и users
3.3 Проектирование графического интерфейса
Интерфейс программного обеспечения состоит из одиннадцати форм. Список форм и их краткое описание представлены ниже.
-
Структура программного интерфейса
-
форма «Авторизация» – содержит поля авторизации пользователя для работы с приложением (рис. 5);
Рисунок 5 – Эскиз формы «авторизации пользователей»
-
форма «Регистрация в базе данных» – содержит поля для подключения к базе данных и дальнейшей работы с ней (рис. 6);
Рисунок 6 – Эскиз формы «регистрация в базе данных»
-
форма «Главная» – содержит список категорий и оборудование в выбранной категории (рис. 7);
Рисунок 7 – Эскиз формы «главная»
-
форма «Управление доступом» – позволяет создавать/управлять пользователями и доступом к данным информационной системы (рис. 8);
Рисунок 8 – Эскиз формы «управление доступом»
-
форма «Справочник сотрудников» – содержит список сотрудников, их местонахождение и закрепленную компьютерную технику за выбранным сотрудником (рис. 9);
Рисунок 9 – Эскиз формы «справочник сотрудников»
-
форма «Редактирование сотрудников» – позволяет изменять данные о сотруднике (его фамилию, адрес, рабочий телефон, рабочий адрес и кабинет). Эскиз формы изображен на рисунке 10;
Рисунок 10 – Эскиз формы «справочник сотрудников»
-
форма «Добавление оборудования» – добавляет новое оборудование в базу данных (рис. 11);
Рисунок 11 – Эскиз формы «добавление оборудования»
-
форма «Редактирование оборудования» – позволяет изменить данные об оборудовании (статус, инвентарный номер и т.д.). Эскиз формы изображен на рисунке 12;
Рисунок 12 – Эскиз формы «редактирование оборудования»
-
форма «Назначение оборудования» – позволяет закреплять оборудование за сотрудником (рис. 13);
Рисунок 13 – Эскиз формы «назначение оборудования»
-
форма «История» – содержит полную историю перемещения/назначения/изменения характеристику оборудования. Эскиз формы изображен на рисунке 14;
Рисунок 14 – Эскиз формы «история»
-
форма «Ремонт» – содержит список оборудования, имеющего статус «ремонт» (рис. 15).
Рисунок 15 – эскиз формы «ремонт»
Архитектура связей форм графического интерфейса изображена на рисунке 16.
Рисунок 16 – Архитектура связей форм графического интерфейса информационной системы учета техники
3.4 Проектирование функционала программного комплекса
При работе с программным комплексом необходимо авторизоваться в системе. Для этого, запустив клиентское приложение пользователю необходимо найти и выбрать свои данные из выпадающего списка, последующим шагом является ввод пароля. Введенные данные передаются в базу данных для их проверки и в случае успешной верификации, происходит авторизация. Схема процесса авторизации изображена на рисунке 17.
Рисунок 17 – Диаграмма последовательности действий для авторизации в ИС
Процесс добавления нового оборудования выполняется следующим образом:
-
пользователь проверяет, существует ли категория, в которую будет добавлено оборудование;
-
если категории не существует, пользователь создает новую категорию. В случае если категория существует, данный пункт пропускается;
-
пользователь заносит информацию об оборудовании (бренд, модель, инвентарный и серийный номер и т.д.);
-
после проверки данных на отсутствие дубликатов серийного номера и отсутствие пустых полей, информация сохраняется в базе данных MySQL.
Алгоритм добавления нового устройства изображен на рисунке 18.
Рисунок 18 – Блок-схема алгоритма процесса добавления нового устройства
Процесс закрепления оборудования за сотрудником приведен ниже:
-
пользователь вносит данные о сотрудниках, в случае если справочник сотрудников не имеет соответствующих записей или необходимо добавить нового сотрудника;
-
пользователь выбирает оборудование, которое должно быть закреплено за сотрудником;
-
если выбранное оборудование уже закреплено за каким-либо сотрудником, пользователю необходимо решить, изменить ли соответствующую информацию.
Алгоритм процесса закрепления устройства за сотрудником изображен на рисунке 19.
Рисунок 19 – Блок-схема процесса закрепления устройства за сотрудником
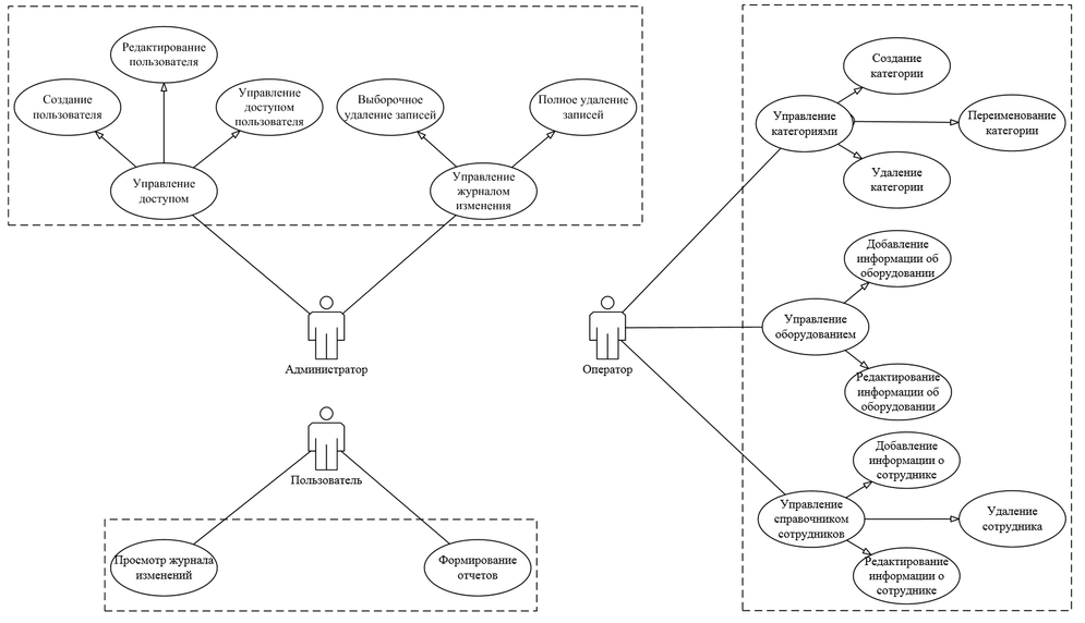
Также согласно техническому заданию, в приложение должны присутствовать распределение прав доступов. Операции доступные для пользователя зависят от его прав. Доступные операции изображены на диаграмме вариантов использования (рис. 20).
Рисунок 20 – Диаграмма вариантов использования
4 Реализация программного комплекса
4.1 Реализация базы данных
Создание таблиц в базе данных выполняется с использованием SQL-команд [19 - 21].
Пример команды для создания таблицы category приведен ниже:
CREATE TABLE IF NOT EXISTS `category` (
`catID` INT(11) NOT NULL AUTO_INCREMENT'',
`cat_name` VARCHAR(45) NOT NULL'',
`cantDelete` TINYINT(1) NOT NULL DEFAULT '0' '',
PRIMARY KEY (`catID`) '')
Следует отметить, что в соответствующем SQL-запросе выполняется проверка существования таблицы. В случае если одноименной таблицы не существует, она строится из полей:
-
catID – целочисленное поле, длина которого составляет 11 символов. Поле является обязательным и не должно быть пустым. Данное поле является первичным ключом;
-
cat_name – символьное поле, максимальная длина которая составляет 45 символов. Поле является обязательным и не должно быть пустым;
-
cantDelete – булево поле. Поле является обязательным и не должно быть пустым. Хранит значение false если категория может быть удалена.
Пример команды для создания таблицы equipment приведен ниже:
CREATE TABLE IF NOT EXISTS `equipment` (
`id` INT(11) NOT NULL AUTO_INCREMENT ''
`brand` VARCHAR(45) NOT NULL '',
`model` VARCHAR(45) NOT NULL '',
`date_delivery` DATE NOT NULL DEFAULT '1970-01-01' '',
`guarantee` DATE NOT NULL '',
`serial_number` VARCHAR(45) NOT NULL '',
`date_installation` DATE NULL DEFAULT '1970-01-01' '',
`work_nubmer` VARCHAR(45) NULL DEFAULT NULL '',
`is_set` TINYINT(1) NULL DEFAULT '0' '',
PRIMARY KEY (`id`, `serial_number`) ‘‘‘)
Следует отметить, что в соответствующем SQL-запросе выполняется проверка существования таблицы. В случае если одноименной таблицы не существует, она строится из полей:
-
id – целочисленное поле, длина которого составляет 11 символов. Поле является обязательным и не должно быть пустым. Данное поле является первичным ключом;
-
brand – символьное поле, максимальная длина которая составляет 45 символов. Поле является обязательным и не должно быть пустым;
-
model – символьное поле, максимальная длина которая составляет 45 символов. Поле является обязательным и не должно быть пустым;
-
date_delivery – поле дата. Поле является обязательным и не должно быть пустым. В качестве значения по умолчанию используется дата 01.01.1970;
-
guarantee – поле дата. Поле является обязательным и не должно быть пустым;
-
serial_number – символьное поле, максимальная длина которая составляет 45 символов. Поле может быть пустым. Данное поле является первичным ключом;
-
date_installation – поле дата. Поле может быть пустым. В качестве значения по умолчанию используется дата 01.01.1970;
-
work_number - символьное поле максимальная длина которая составляет 45 символов. Поле может быть пустым.
Примеры команд, для создания остальных таблиц приведены в приложение А.
ER-диаграмма спроектированной базы данных показана на рисунке 21.
Рисунок 21 – ER-диаграмма связей между таблицами
4.2 Реализация графического интерфейса
Разработка интерфейса производилось с использованием Windows Forms в среде разработки Microsoft Visual Studio.
Windows Forms – интерфейс программирования приложений (API), отвечающий за графический интерфейс пользователя и являющийся частью Microsoft .NET Framework.
При разработке использовались элементы:
-
Label – предоставляет элементу управлению текст описания;
-
TextBox – служит для ввода и редактирования текста;
-
ComboBox – отображает раскрывающийся список со значениями;
-
CheckBox – переключатель, позволяющий выбирать состояние включено/выключено;
-
Button – кнопка, при нажатии на которую возникает событие OnClick;
-
TreeView – позволяет предоставить данные в виде иерархического дерева;
-
DataGridView – позволяет отобразить данные в табличном варианте;
-
MenuStrip – предоставляет меню;
-
ContextMenuStrip – отображает меню быстрого доступа при щелчке правой кнопки мыши;
-
Panel – позволяет группировать элементы;
-
GroupBox – позволяет группировать элементы и добавляет заголовок.
При запуске программы на экране отображается форма авторизации (рис. 22). Для настроек базы данных и дальнейшей работы с ней необходимо нажать кнопку «Регистрация». Форма подключения к базе данных изображена на рисунке 23.
Рисунок 22 – Форма авторизации
Рисунок 23 – Форма подключения к базе данных
Главная форма изображена на рисунке 24.
Структура меню главной формы:
-
файл
-
заблокировать – возвращает на форму авторизации;
-
выход – завершает процесс работы программы;
-
управление
-
справочник – открывает форму «справочник сотрудников»;
-
доступ – открывает форму «управления доступом»;
-
информация
-
история – открывает форму с полной историей перемещения;
-
ремонт – открывает форму «ремонт»;
-
отчеты – открывает форму «отчет».
Рисунок 24 – Главная форма АИС учета техники
Для добавления оборудования необходимо дважды нажать левую кнопку мыши по категории, в которую будет добавлено новое устройство. Форма добавления устройства изображена на рисунке 25.
Рисунок 25 – Форма добавления оборудования















