Пояснительная записка (1228681), страница 7
Текст из файла (страница 7)
1.4 Вывод по главе
Обзор САПР показал, что система Workbench Multisim имеет удобный и интуитивно понятный интерфейс, мощный инструмент описания и редактирования электронных схем, мощный инструмент эмуляции работы схемы, средство просмотра данных эмуляции.
2 АНАЛИЗ МОДЕЛЕЙ ТЯГОВОГО ЭЛЕКТРОДВИГАТЕЛЯ
2.1 Постановка задачи
Для построения схемы тягового электродвигателя в пакете разработки электронных систем необходимо решить задачу представления модели двигателя, в полной мере отражающей параметры реальной тяговой машины. Для понимания работы имеющихся систем, имитирующих работу тягового двигателя необходимо описать процессы тягового двигателя в виде формул. Следующим шагом необходимо описать схемы с помощью функций алгебры логики. В конце главы необходимо выбрать ту схему объекта регулирования, которую будем в дальнейшем использовать для проектирования.
2.2 Модели в виде электронных схем
2.2.1 Основные данные
В полной мере модель ТЭД была реализована в блоке контроля блоков автоматического управления. Предназначался он для проверки работоспособности кассет БАУ1 и БАУ2 при стоянке электровоза. В БКБАУ смоделированы все процессы, происходящие в тяговом режиме и в рекуперативном. Структурная схема блока контроля кассет БАУ для режима тяги представлена на рисунке 2.1.
Рисунок 2.1 – Структурная схема модели ТЭД
На рисунке блок ВИП является управляющем элементом выполняющим функцию выпрямительно-инверторного преобразователя. После поступления на вход сигнала U40, на выходе формирует напряжение питания ТЭД Ud. ЭС – элемент сравнения формирует на выходе сигнал Uid соответствующий входному току двигателя, в зависимости от входных сигналов. Входными сигналами являются напряжение питания ТЭД Ud и противо- ЭДС двигателя. ДТЯ – датчики тока якоря формируют сигнал соответствующий максимальному и минимальному значению тока тяговых двигателей. V – является блоком моделирующим управление движением, на выходе формируется сигнал соответствующий скорости ТЭД. Ф – блок формирующий напряжение соответствующее магнитному потоку ТЭД. Е – формирует напряжение соответствующее значению противоэлектродвижущей силе.
2.2.2 Модель цепи якоря
Необходимо представить модель тягового электродвигателя в виде электронной схемы. После появления в цепи якоря напряжения, появляется ток двигателя, и параллельно с ней возникает противо ЭДС. Для начала необходимо получить математическую модель цепи якоря. Имеем зависимость между колебаниями тока двигателя и частотой регулирования:
(2.1)
где U1 – импульсное значение напряжения;
Е – ЭДС самоиндукции;
Lд – индуктивность цепи якоря;
di/dt – изменение тока по времени;
rд – активное сопротивление обмоток двигателя;
iд – ток двигателя.
Под действием импульса U1 ток в цепи двигателя будет нарастать до максимального значения, при достижение этого значения действие импульса прекращается. Скорость нарастания определятся индуктивностью Lд. После того как импульс перестал действовать, ток протекает под действием ЭДС самоиндукции, снижаясь до минимального значения тока.
Для получения необходимой математической модели, по которой будем реализовывать электронную схему, необходимо определить выходной параметр математической модели [3]. Данная система автоматического регулирования осуществляет регулирование скорости тягового электродвигателя по току ТЭД. Следовательно, выходным параметром будет изменяющийся ток во времени di/dt. Тогда уравнение 2.1 принимает вид:
(2.2)
С учетом того, что произведение iдRд мало по сравнению с U1 – E данное уравнение реализуется по следующей схеме, представленной в соответствии с рисунком 2.2.
Рисунок 2.2 – модель электрической цепи якоря двигателя
Напряжение U1 соответствует напряжению Ud. Е – ЭДС двигателя. U2 – напряжение на выходе операционного усилителя А1. Uid – значение выпрямленного тока.
Приведем уравнения модели.
(2.3)
(2.4)
На рисунке 2.3 изображена модель в пакете Miltisim.
Рисунок 2.3 – модель цепи якоря в Multisim
2.2.3 Модель магнитной цепи двигателя.
Модель магнитной цепи преобразует напряжение тока возбуждения Uiв, в сигнал Uф пропорциональный магнитному потоку, в соответствии с характеристикой намагничивания. Нелинейное преобразование реализуется за счет диода. Схема представлена на рисунке 2.4.
Рисунок 2.4 – модель магнитной цепи
Уравнение модели приведено ниже
(2.5)
На рисунке 2.5 изображена модель в пакете Miltisim.
Рисунок 2.5 – модель магнитной цепи в Multisim
2.2.4 Модель процесса движения
Примем допущение, при котором ускоряющая сила в тяговом режиме прямо пропорциональна якорному току. Тогда скорость для тягового режима будем, находит следующим образом:
(2.6)
где k – коэффициент пропорциональности;
V0 – начальная скорость.
Модель процесса движения представлена на рисунке 2.6.
Рисунок 2.6 – модель процесса движения
Уравнение модели приведено ниже.
Для операционного усилителя А1:
(2.7)
Для операционного усилителя А2:
(2.8)
где UV0 – начальное значение UV, при t = 0.
На рисунке 2.7 изображена модель в пакете Miltisim.
Рисунок 2.7 – модель процесса движения
2.2.5 Модель электродвижущей силы вращения
Для получения модели ЭДС вращения необходима следующая формула:
(2.9)
где Е – ЭДС вращения двигателя;
СМ – машинная постоянная;
Ф – магнитный поток;
V – скорость.
Модель представлена на рисунке 2.8
Рисунок 2.8 – модель ЭДС вращения
Уравнение модели приведено ниже.
(2.10)
где Uбэ – напряжение база-эммитер транзистора с общим коллектором;
α - коэффициент усилиения напряжения транзистора с общей базой.
На рисунке 2.9 изображена модель в пакете Miltisim.
Рисунок 2.9 – модель ЭДС вращения в пакете Multisim
2.2.6 Модель выпрямительно-инверторного преобразователя
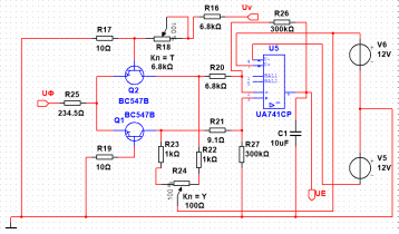
Модель ВИП формирует сигнал напряжения двигателя, который регулируется напряжением с БАУ1 (U40), поступающий на вход модели.
Модель ВИП представлена на рисунке 2.10. На рисунке U1 соответствует U40, U2 соответствует Ud.
Рисунок 2.10 – модель ВИП
Уравнения модели приведены ниже.
(2.11)
На рисунке 2.11 изображена модель в пакете Multisim
Рисунок 2.11 – модель ВИП в Multisim
2.2.7 Модель датчиков тока якоря
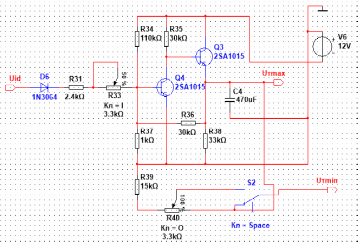
Датчики тока якоря необходимы для выявления максимального и минимального значения тока тягового двигателя. Модель датчиков тока тяговых двигателей представлена на рисунке 2.12. На рисунке U1 соответствует напряжению тока тяговых двигателей.
Рисунок 2.12 – модель датчиков тока якоря
На рисунке 2.13 изображена модель в пакете Miltisim.
Рисунок 2.13 – модель датчика тока якоря в Multisim
2.2.8 Альтернативная модель ТЭД
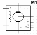
В базе данных Multisim имеется функциональный блок с названием DC_MACHINE_WOUND_FIELD. Данный компонент представляет из себя щеточный двигатель постоянного тока с независимым возбуждением. Функциональный блок в среде Multisim представлен на рисунке 2.15.
Рисунок 2.15 – модель двигателя в среде Multisim
На рисунке имеются следующие выводы. T – вывод для измерения электромагнитного момента. θ – вывод для измерения угла поворота вала. Ea – вывод для измерения напряжения противо- ЭДС. Два вывода слева, от изображения катушки индуктивности являются входами питающего напряжения обмоток возбуждения. Выводы расположенные вертикально являются входами питающего напряжения статора. Одиночный вывод справа является входным выводом цепи якоря.
ЭДС якоря рассчитывается по формуле 2.12.
(2.12)
где Еа – противо ЭДС двигателя;
ωm – угловая скорость якоря;
Laf - индутивность якоря;
If – ток возбуждения.
Электромагнитный момент вращения якоря считается по формуле 2.13.
(2.13)
где Iа – ток якоря.
Индуктивность якоря находится по формуле 2.14
(2.14)
где Vt – напряжение приложенное к двигателю;
Ra – сопротивление якоря.
В меню настройки компонента указываются параметры двигателя, такие как индуктивность якоря, сопротивление якоря, индуктивность обмотки возбуждения, сопротивление обмотки возбуждения, взаимная индукция, момент инерции, тормозной момент, угловая скорость и начальный угол. Окно настройки компонента представлено на рисунке 2.16.
Рисунок 2.16 – окно настройки компонента DC MACHINE WOUND FIELD
Данный компонент нам позволяет только снять некоторые характеристики двигателя. В системе БАУ имеется функционал обеспечивающий сравнение максимального и минимального значений тока двигателей, для выявления боксования. В имеющемся функциональном блоке отсутствуют инструменты для формирования токов с двигателей, что не позволит БАУ в полной мере функционировать, как было задумано. Также в данной модели ТЭД обмотка возбуждения подключена независимо. БАУ была разработана для двигателей с последовательным возбуждением.
2.3 Модели в виде логических схем
2.3.1 Основные положения
В цифровой схемотехнике принято описывать работу микросхем с помощью функций алгебры логики. В цифровой технике для обозначения различной информации пользуются кодовыми словами. Данные кодовые слова практически всегда имеют одинаковую длину, и строятся они из двух букв. Эти буквы являются логическим 0 и логической 1. При поступлении на входы узла кодовых слов, на выходе образуется новое кодовое слово. Выходное слово зависит от того какие слова поступают на вход. Зная это можно утверждать, что выходное слово является функцией, аргументами которой являются входные слова. Эти функции являются функциями алгебры логики. Логические устройства или цифровые устройства предназначены для формирования функций алгебры логики.















