ПЗ (1228365), страница 3
Текст из файла (страница 3)
В случае же, когда общая потребляемая мощность, например, дома, будет более 16 ампер, то от резервного ввода можно запитать только самое необходимое электрооборудование, которое будет обеспечивать нормальную жизнедеятельность до восстановления напряжения на основном вводе.
Однако в таком варианте схема пригодна только для объектов, где есть возможность получить от подстанции две независимые линии питающего напряжения.
Далее необходимо рассмотреть схему АВР на одном контакторе, с разрывающейся фазой и нулем.
В отличие от предыдущей схемы здесь коммутируются как фазный провод, так и нулевой, что позволяет использовать автономный источник электроэнергии, и в случае аварии полностью исключать из домашней сети неработающий ввод. А чтобы счетчик не учитывал выработанную энергию резервным вводом, ввод подключен после счетчика.
В качестве резервного питания для этого АВР можно использовать свою мини-электростанцию, дизельный или бензиновый генератор тока, бесперебойный источник питания или какой-нибудь другой автономный источник напряжения.
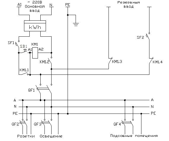
Схема АВР на одном контакторе, с разрывающейся фазой и нулем представлена на чертеже БР 13.03.02 025 Э31.
При первом включении АВР в работу поочередно включаем автоматы SF1 и SF2.
В рабочем режиме напряжение питания от основного ввода поступает на катушку контактора КМ1. Контактор срабатывает и своими размыкающими контактами КМ1.1 и КМ1.2 подключает домашнюю сеть к основному вводу. При этом замыкающие контакты КМ1.3 и КМ1.4 размыкаются и полностью отключают резервный ввод от домашней сети.
Схема АВР на одном контакторе, с разрывающейся фазой и нулем при работе основного ввода представлена на рисунке 3.5.
Рисунок 3. 5 – Схема АВР на одном контакторе, с разрывающейся фазой и нулем при работе основного ввода
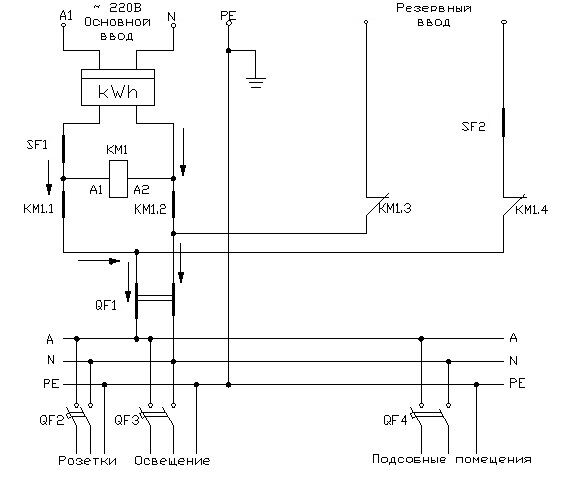
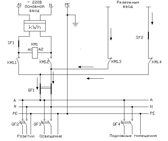
При исчезновении напряжения на основном вводе катушка КМ1 обесточивается, контакты КМ1.1 и КМ1.2 размыкаются и отключают фазный и нулевой провода основного ввода. Одновременно с этим контакты КМ1.3 и КМ1.4 становятся замкнутыми и через них напряжение с резервного ввода поступает в домашнюю сеть.
Схема АВР на одном контакторе, с разрывающейся фазой и нулем при работе резервного ввода представлена на рисунке 3.6.
Рисунок 3. 6 – Схема АВР на одном контакторе, с разрывающейся фазой и нулем при работе резервного ввода
В данной схеме можно применить модульные контакторы типа VS463-22 230V, ESB-63-22 230V, MK-103, КМ-63, Z-SCH230/63-22, что позволяет питать нагрузку с токами до 63 ампер.
Иногда возникает ситуация, когда при возобновлении питания на основном вводе не всегда требуется переходить на него автоматически. Чтобы выполнить это условие опять немного изменим схему и добавим в нее кнопку, чтобы переключение на основной ввод происходило только при нажатии этой кнопки. Такой вариант схемы АВР (без счетчика электроэнергии) используется в некоторых электроустановках для питания оборудования КИПиА (рисунок 3.7).
Рисунок 3. 7 – Схема АВР (без счетчика электроэнергии)
Здесь кнопка SB1 подключена параллельно контакту КМ1.1, который стоит в цепи питания катушки контактора. Такое включение не позволит контактору автоматически включиться при появлении напряжения на основном вводе.
Чтобы запитать контактор вручную необходимо кратковременно нажать кнопку SB1. Напряжение попадет на катушку, контактор сработает, замкнет контакты КМ1.1 и КМ1.2 и подключит основной ввод к домашней сети. При этом контакты КМ1.3 и КМ1.4 разомкнутся и отключат резервное питание.
Конечно, чтобы включить источник резервного питания нужно в схему АВР добавить промежуточное реле, контакты которого бы запускали пусковую электронику аппаратуры резервного питания. Но это нужно делать исходя из каждого конкретного случая.
3.2 Трехфазная схема АВР на одном контакторе
Трехфазная схема АВР на одном контакторе полностью аналогична однофазной, только источником напряжения является трехфазная сеть. Соответственно, автоматы основного и резервного ввода должны быть трехполюсными.
В этой схеме нужно четко соблюдать чередование фаз основного и резервного источников питания, т.к. трехфазные потребители, например, электродвигатели, при переходе на резервный источник питания могут начать вращаться в обратную сторону.
Принципиальная схема АВР на одном контакторе для трехфазных нагрузок представлена рисунке 3.8.
КМ – магнитный пускатель, QF1 – вводной автомат основного ввода, QF2 – вводной автомат резервного ввода, HLG – зеленая лампа, HLR – красная лампа.
Рисунок 3.8 – Схема АВР на одном контакторе для трехфазных нагрузок
Недостатком схемы, изображенной на рисунке 3.8, является то, что контроль наличия напряжения ведется только по одной фазе.
Рассмотрим, например, пускатель КМ у нас подключен к фазе «С», а на основном вводе по каким-либо причинам пропало напряжение на фазе «А». Схема не перейдет на резервный ввод, а потребители фазы «А» останутся без напряжения. Поэтому для трехфазных потребителей лучше использовать другие схемы АВР, например, с применением двух контакторов и реле контроля фаз ЕЛ-11.
Данный недостаток можно исправить путем подключения магнитного пускателя на линейное напряжение сети 380 (В), т.е. между двух любых фаз (в примере – между фазой В и С), а сигнальные лампы оставить на 220 (В). Таким образом, мы будем контролировать две фазы основного питания, что отображено на чертеже БР 13.03.02 025 Э32, где КМ – магнитный пускатель, QF1 – вводной автомат основного ввода, QF2 – вводной автомат резервного ввода, HLG – зеленая лампа, HLR – красная лампа.
3.3 Схема автоматического подключения с помощью реле
Реле – это электрическое или электронное устройство (ключ), предназначенное для замыкания или размыкания электрической цепи при заданных изменениях электрических или неэлектрических входных воздействий.
Обычно под этим термином подразумевается электромагнитное реле – электромеханическое устройство, замыкающее и размыкающее механические электрические контакты при подаче в обмотку реле электрического тока, порождающего магнитное поле, которое вызывает перемещения ферромагнитного якоря реле, связанного механически с контактами и последующее перемещение контактов коммутирует внешнюю электрическую цепь.
Под реле также подразумевают различные устройства, замыкающие или размыкающие контакты при изменении некоторой величины. Это, например, устройства, чувствительные к температуре (тепловые реле), освещённости (фотореле), уровню звукового давления (акустические реле) и другие. Также, часто реле называют различные таймеры, например, таймер указателя поворота автомобиля, таймеры включения/выключения различных бытовых приборов и устройств (реле времени).
Электромагнит, якорь и переключатель являются основными частями электромагнитного реле. Электромагнит представляет собой электрический провод, намотанный на катушку с ярмом из ферромагнитного магнитомягкого материала. Якорь это обычно пластина из магнитного материала, воздействующая на контакты через толкатели.
Работа электромагнитного реле основана на использовании электромагнитных сил, возникающих в металлическом сердечнике при прохождении тока по виткам его катушки. Детали реле монтируются на основании и сверху закрываются крышкой, над сердечником электромагнита устанавливается подвижный якорь с одним или несколькими контактами. Напротив них располагаются соответствующие парные неподвижные контакты.
В исходном положении якорь реле удерживается пружиной. При подаче управляющего сигнала электромагнит притягивает якорь, преодолевая её усилие, и замыкает или размыкает контакты в зависимости от конструкции реле. После отключения управляющего напряжения пружина возвращает якорь в исходное положение. В некоторые модели реле могут быть встроены электронные элементы. Это резистор, подключенный к обмотке катушки для более чёткого срабатывания реле, или конденсатор, параллельный контактам для снижения искрения и помех, или полупроводниковый диод, служащий для блокировки перенапряжений на обмотке реле при его обесточивании вследствие электромагнитной индукции.
Управляемая цепь электрически никак не связана с управляющей цепью, то есть цепи изолированы друг от друга гальванически (так называемый, «сухой контакт»). При этом в управляемой цепи величина тока может быть намного больше, чем в управляющей. Источником управляющего сигнала может быть следующее: слаботочные электрические схемы (например, дистанционного управления), различные датчики (света, давления, температуры и тому подобное), и другие приборы которые выдают малые величины тока и/или напряжения. Таким образом, реле исполняет роль дискретного усилителя тока, напряжения и мощности в электрической цепи.
В настоящее время реле используют в электронике и электротехнике в основном для управления большими токами. В цепях с небольшими токами для управления, как правило, применяются транзисторы или тиристоры.
При работе со сверхбольшими токами размером в десятки-сотни ампер для исключения возможности пробоя контакты управляемой цепи исполняются с большой контактной площадью и погружаются в масло, так называемая «масляная ячейка».
Реле также достаточно широко применяются в бытовой электротехнике, в особенности для автоматического включения и выключения электродвигателей (пускозащитные реле), а также в электрических схемах автомобилей. Например, пускозащитное реле имеется в бытовом холодильнике. В этом устройстве реле намного надёжнее электроники, так как оно устойчиво к броску тока при запуске электродвигателя и к сильному броску напряжения при его отключении.
По контролируемой величине различают следующие типы реле:
-
реле контроля напряжения;
-
реле контроля тока;
-
реле контроля мощности;
-
реле контроля пневматического давления;
-
реле контроля изоляции.
В схеме автоматического подключения АВР будет использовано реле контроля напряжения.
В качестве измерительного органа для АВР в высоковольтных сетях служат реле минимального напряжения (реле контроля фаз), подключённые к защищаемым участкам через трансформаторы напряжения. Если напряжение на защищаемом участке электрической сети изменилось, то реле даёт сигнал в схему АВР. Однако, для того чтобы устройство АВР начало свою работу, должен быть удовлетворён еще ряд условий:
-
на защищаемом участке отсутствует не устранённое короткое замыкание. Так как понижение напряжения может быть связано с коротким замыканием, включение дополнительных источников питания в эту цепь нецелесообразно и недопустимо;
-
вводной выключатель включён. Это условие проверяется, чтобы АВР не сработало, когда напряжение исчезло из-за того, что вводной выключатель был отключён намеренно;
-
на соседнем участке, от которого предполагается получать питание после действия АВР, напряжение присутствует. Если обе питающие линии находятся не под напряжением, то переключение не имеет смысла.
После проверки выполнения всех этих условий логическая часть АВР даёт сигнал на отключение вводного выключателя обесточенной части электрической сети и на включение межлинейного (или секционного) выключателя. Причём, межлинейный выключатель включается только после того, как вводной выключатель отключился. АВР подразделяется также на системы с восстановлением и без восстановления: при работе с восстановлением при возникновении напряжения на вводе с установленной выдержкой схема восстанавливает исходную конфигурацию. Обычно данный режим выбирается установкой накладок вторичных цепей в соответствующее положение.
В низковольтных сетях одновременно в качестве измерительного и пускового органа могут служить магнитные пускатели или модуль АВР-3/3. Либо предназначенный для управления схемами АВР микропроцессорный контроллер АВР.















