ПЗ (1227491), страница 6
Текст из файла (страница 6)
Спецификация к принципиальной электрической схеме прибора
Таблица А.1 Спецификация основной электрической схемы
| Поз. обозначение | Наименование | Кол. |
| Микросхемы | ||
| DD1 | FT232RL Мост USB/USART | 1 |
| DD2 | DS1307ZN+ Цифровые часы с интерфейсом I2C | 1 |
| DD3 | ATmega32-16AU AVR микроконтроллер | 1 |
| DD4 | ADC121S051 АЦП 12-бит с интерфейсом SPI | 1 |
| DA1 | AD822AR Два операционных усилителя | 1 |
| DA2 | MAX865EUA Преобразователь 5В в ±10В 10мA | 1 |
| DA3 | MAX6125EUR+T ИОН 2,5В | 1 |
| Полупроводниковые модули | ||
| VT1 | MMBT2222PLT1G SMD n-p-n транзистор | 1 |
| VD1, VD2 | 1N4148W SMD диод | 2 |
| Дроссели и катушки индуктивности | ||
| L1, L8 | Ферритовая бусина BLO1RN1A2A2B | 2 |
| L2 - L7 | 6 | |
| Конденсаторы | ||
| C1 - C11, | Керамический конденсатор SMD 0805 0,1 мкФ | 18 |
| C12 | Керамический конденсатор SMD 0805 1 мкФ | 1 |
| C15, C16, C17, C19, C31, C33, C34 | Керамический конденсатор SMD 1206 10 мкФ | 7 |
| C20, С21, С23, С24 | Конденсатор SMD электролитический танталовый 4,7 мкФ, 16 В(тип C) | 4 |
| C25 | Конденсатор SMD электролитический танталовый 10 мкФ, 16 В (тип B) | 1 |
| С29, C30 | Керамический конденсатор SMD 0805 22 пФ | 2 |
| C35 | Электролитический SMD конденсатор 100 мкФ 16В | 1 |
Продолжение таблицы А.1
| Поз. обозначение | Наименование | Кол. |
| Резисторы | ||
| R1, R4, R5 | Резистор SMD 1206 4,7 кОм | 3 |
| R2, R3, R13, R14, R15 | Резистор SMD 1206 10 кОм | 5 |
| R6, R7, R9 | Резистор SMD 1206 1 кОм | 3 |
| R8 | Подстроечный многооборотный резистор 10 кОм | 1 |
| R10 | Подстроечный многооборотный резистор 5,1 кОм | 1 |
| R11 | Подстроечный резистор 10 кОм | 1 |
| R12 | Резистор МЛТ 2 Вт 5 Ом ± 5% | 1 |
| R16 - R21 | Резистор SMD 1206 10 Ом | 6 |
| Разъемы | ||
| J1 | USB-B гнездо на плату | 1 |
| J2 | 1 | |
| J3 | 1 | |
| J4 | PLS-13 вилка штыревая на плату 1x13 | 1 |
| J5 | PLS-5 вилка штыревая на плату 1x5 | 1 |
| J6 | 1 | |
| Прочие компоненты | ||
| QZ1 | Часовой кварцевый резонатор 32,768 кГц | 1 |
| QZ2 | SMD кварцевый резонатор 12 МГц | 1 |
| B1 - B3 | Тактовая кнопка 0673HIM-130G-G | 3 |
| B4 | SMD тактовая кнопка 3x6x4.3 | 1 |
| BZ1 | JL12 - YB излучатель звука 5V с генератором | 1 |
| BAT1 | CR2032 Элемент питания 3 В | 1 |
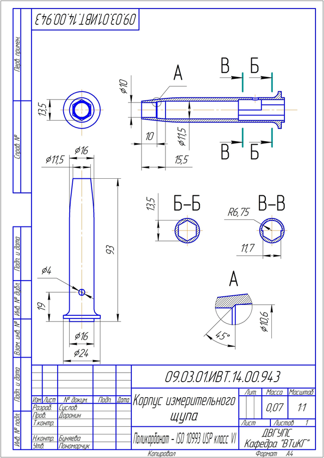
Приложение Б
(рекомендуемое)
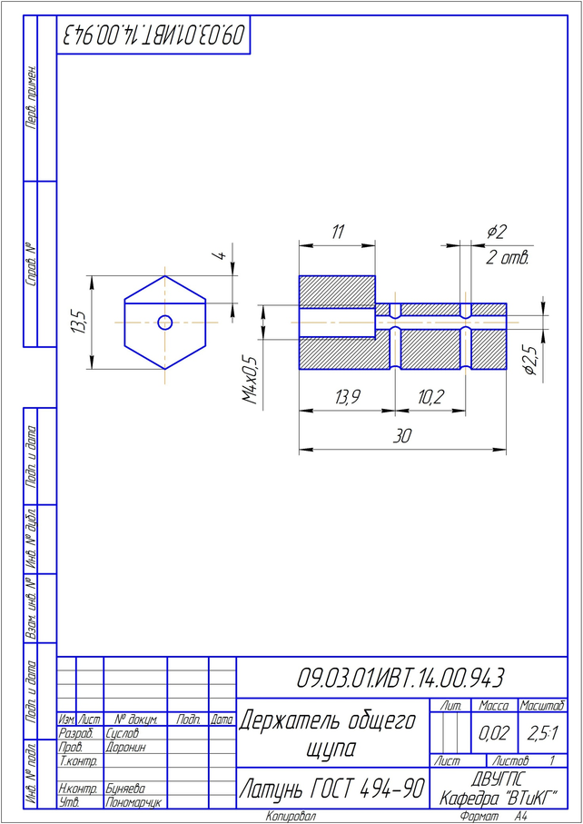
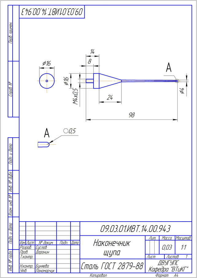
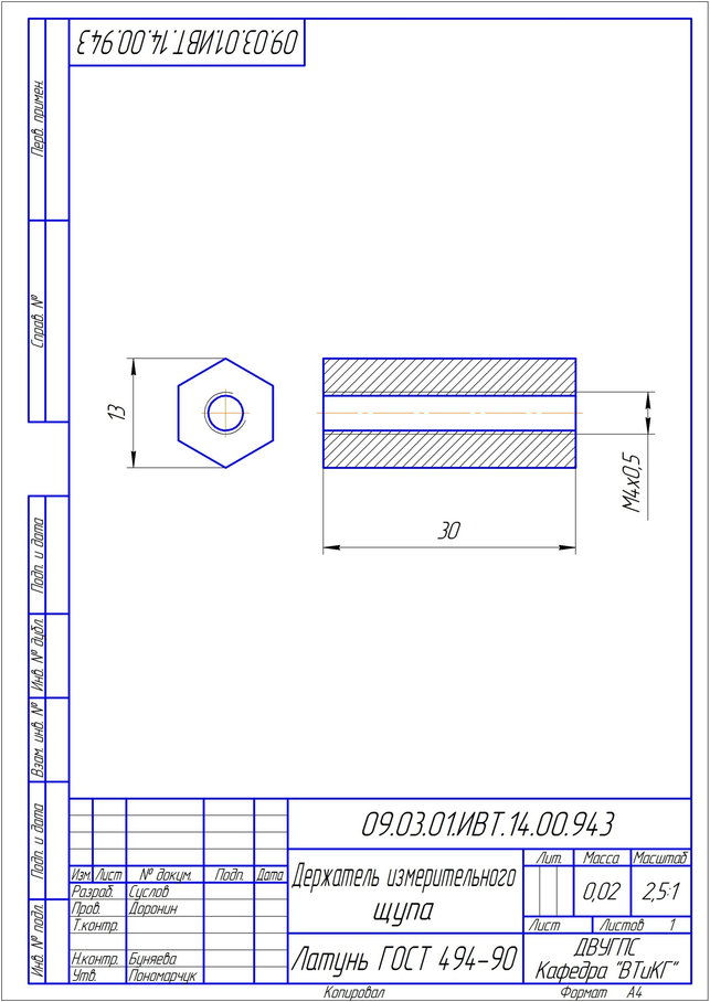
Чертежи деталей
В данном приложении приведены чертежи деталей общего и измерительного щупа.
В состав измерительного щупа входят следующие детали:
-
корпус измерительного щупа;
-
держатель измерительного щупа;
-
наконечник;
-
хвостовик
-
кнопка.
В состав общего щупа входят следующие детали:
-
корпус общего щупа;
-
держатель общего щупа;
-
наконечник.
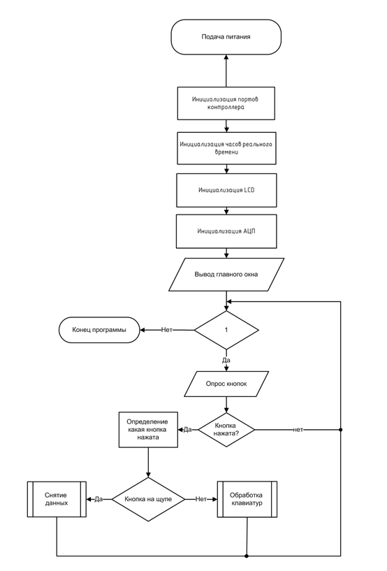
Приложение В
(рекомендуемое)
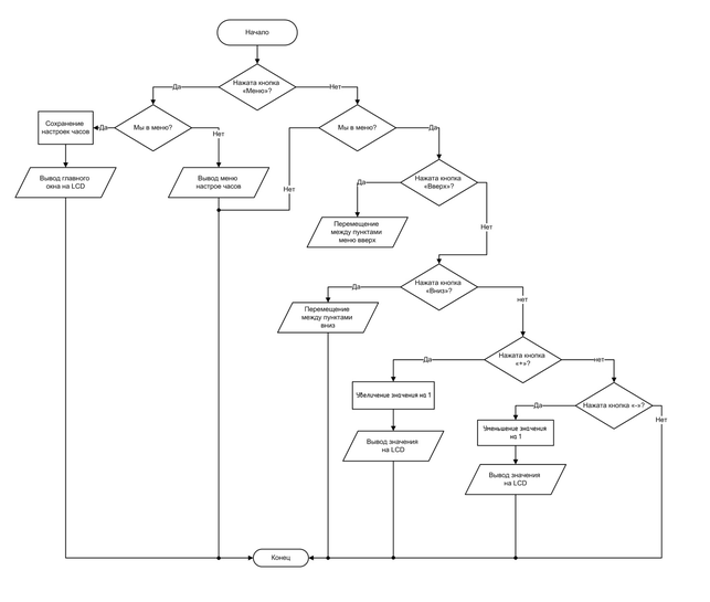
Блок схема работы программы микроконтроллера
Подпрограмма обработки клавиатуры
Подпрограмма снятия данных















