ПЗ (1220023), страница 5
Текст из файла (страница 5)
3 Преобразование ИК–излучения в видимый спектр
Преобразование ИК–излучения происходит с помощью нелинейных кристаллов, обладающих анизотропией. Одними из наиболее распространенными нелинейными кристаллами являются ниобат лития, иодат лития и танталат лития.
Для преобразования ИК–излучения используем кристалл иодата лития.
3.1 Преобразование инфракрасного излучения с использованием
кристалла иодата лития
Преобразование инфракрасного излучения с помощью кристалла иодата лития (LiIO3). основано на его не линейных свойствах. Иодат лития является одноосным нелинейно оптическим кристаллом с высокими коэффициентами нелинейных оптических эффектов в широком диапазоне прозрачности. Данный кристалл находит широкое применение в нелинейной оптике, квантовой электронике, измерительной технике.
Д
1 – тепловой объект; 2, 3 –линзы; 4 – модулятор; 5 – ИК – светофильтр; 6 - кристалл LiIO3; 7 – тепловой светофильтр; 8– дифракционный монохроматор МСД -2; 9 – ФЭУ-29; 10- селективный усилитель У2-8; 11 – АЦП; 12 - компьютер
Рисунок 13 – Схема экспериментальной установки
ля преобразования ИК- излучения использовалась экспериментальная установка, изображенная на рисунке 13. В качестве ИК – светофильтров использовались фильтры КС-17 и КС-18.
Суть преобразования состоит в том что, излучение от теплового объекта проходя через ИК – фильтр (КС–17 или КС–18) фокусируется на кристалле, где преобразуется из длинноволнового в видимый спектр, проходя через светофильтр, систему усиления сигнала состоящую из дифракционного монохроматора, фотоэлектронного умножителя и селективного усилителя, изучение преобразуется с помощью аналого-цифрового устройства и регистрируется персональным компьютером программой «Анализатор спектра оптического излучения»[17].
В результате преобразования ИК-излучения получается видимый спектр (зависимость интенсивности излучения от длины волны).
Э
а) фильтры КС-17 и СЗС-22 б) фильтры КС-18 и СЗС-22
Рисунок 14 – Спектры преобразованного излучения
кспериментальные данные преобразованного ИК - излучения представлены на рисунках 14.
Полученные данные были обработаны сначала с помощью MagicPlot.
MagicPlot – кроссплатформенное программное обеспечение для обработки и аппроксимации данных и спектров, основанная на числовом табличном процессоре, разрабатывается в России.
Основной особенностью программы является графическое задание начальных условий аппроксимации и интервалов данных при помощи мыши. Программа написана на языке Java, что позволяет запускать её под операционными системами Windows, Linux, Mac OS X и др. MagicPlot позволяет экспортировать графики в векторные форматы EPS, PDF, EMF, SVG, а также сохранять их в растровых форматах PNG, GIF, BMP с высоким разрешением. В MagicPlot реализована удобная навигация по графику при помощи мыши, что упрощает анализ сложных зависимостей. Полностью поддерживается кириллица (Юникод).
И
Рисунок 15 Интерфейс программы MagicPlot
нтерфейс программы представлен на рисунке 15.
Для экспериментальных данных была проведена линия фона, по минимальному значению интенсивности из всего спектра.
Для аппроксимации экспериментальные данные были импортированы в программу MagicPlot в виде таблице (рисунок 16) из двух столбцов: в первом столбце длина волны, во втором – интенсивность света.
Д
Рисунок 16 Импортированные данные в программу MagicPlot
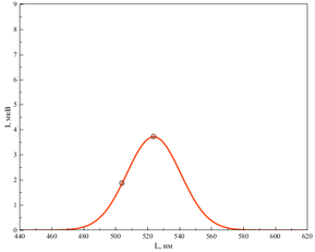
алее строится график по имеющимся данным (рисунок 17) и на него накладывается аппроксимирующая функция. В качестве аппроксимирующей функции была выбрана функция Гаусса, имеющая вид(14).
Д
Рисунок 17 Аппроксимированный экспериментальный график
анная программа удобна тем, что позволяет получить коэффициенты аппроксимирующих функций, а так же рассчитывает коэффициент детерминации R2.
Для аппроксимации полученных данных была использовано распределение Гаусса, имеющее вид
(14)
где
– коэффициенты, определяемые при помощи нелинейной аппроксимации. Для излучения преобразованного с помощью фильтров КС–17 и СЗС–22 (спектр1) аппроксимирующая функция имеет вид (рисунок 18)
(15)
Коэффициент детерминации R2 равен 0,72.
Для вычисления цветовых координат был использован математический пакет Mathcad.
Mathcad относится к системам компьютерной алгебры, то есть средств автоматизации математических расчетов. В этом классе программного обеспечения существует много аналогов различной направленности и принципа построения. Наиболее часто Mathcad сравнивают с такими программными комплексами, как Maple, Mathematica, MATLAB, а также с их аналогами MuPAD, Scilab, Maxima и др. Впрочем, объективное сравнение осложняется в связи с разным назначением программ и идеологией их использования.
С
а) Экспериментальный спектр, полученный б) спектр аппросимированный функцией (18)
с применением фильтровКС-18 и СЗС-22
Рисунок 18 – Вид спектра полученного после преобразования ИК-излучения до аппроксимации(а) и после(б)
истема Maple, например, предназначена главным образом для выполнения аналитических (символьных) вычислений и имеет для этого один из самых мощных в своем классе арсенал специализированных процедур и функций (более 3000). Такая комплектация для большинства пользователей, которые сталкиваются с необходимостью выполнения математических расчетов среднего уровня сложности, является избыточной. Возможности Maple ориентированы на пользователей — профессиональных математиков; решения задач в среде Maple требуют не только умения оперировать какой-либо функции, но и знания методов решения, в неё заложенных: во многих встроенных функциях Maple фигурирует аргумент, задающий метод решения.
То же самое можно сказать и о Mathematica. Это одна из самых мощных систем, имеет чрезвычайно большую функциональную наполненность (есть даже синтезирование звука). Mathematica обладает высокой скоростью вычислений, но требует изучения довольно необычного языка программирования.
Разработчики Mathcad сделали ставку на расширение системы в соответствии с потребностями пользователя. Для этого назначены дополнительные библиотеки и пакеты расширения, которые можно приобрести отдельно и которые имеют дополнительные функции, встраиваемые в систему при установке, а также электронные книги с описанием методов решения специфических задач, с примерами действующих алгоритмов и документов, которые можно использовать непосредственно в собственных расчетах. Кроме того, в случае необходимости и при условии наличия навыков программирования в C, есть возможность создания собственных функций и их прикрепления к ядру системы через механизм DLL.
Mathcad, в отличие от Maple, изначально создавался для численного решения математических задач, он ориентирован на решение задач именно прикладной, а не теоретической математики, когда нужно получить результат без углубления в математическую суть задачи. Впрочем, для тех, кому нужны символьные вычисления и предназначено интегрированное ядро Maple (с версии 14 — MuPAD). Особенно это полезно, когда речь идет о создании документов образовательного назначения, когда необходимо продемонстрировать построение математической модели, исходя из физической картины процесса или явления. Символьное ядро Mathcad, в отличие от оригинального Maple (MuPAD), искусственно ограничено (доступно около 300 функций), но этого в большинстве случаев вполне достаточно для решения задач инженерного характера.
Данный пакет был выбран, так как обладает таким достоинствами как:
-
интуитивный и простой для использования интерфейс пользователя;
-
для ввода формул и данных можно использовать как клавиатуру, так и специальные панели инструментов;
-
ориентирован на численное решение математических задач.
Используя формулы (11), для спектра, полученного с применением фильтров КС-17 и СЗС 22, были получены следующие распределения:
Д
f(x) – функция аппроксимирующая экспериментальные данные;
xx(x), y(x), z(x) – стандартные функции цветового соответствия стандартного колориметрического наблюдателя;
X(x), Y(x), Z(x) – функции цветового восприятия;
x– длина волны, нм)
Рисунок 19 – Функции распределения интенсивности для экспериментального спектра, полученного с помощью фильтров КС–17 и СЗС–22 с учетом кривых стандартного наблюдателя
анные зависимости представлены на рисунке 19.
Далее интегрируя в пределах от 380 нм до 780 нм, рассчитываются относительные цветовые координаты
(16)
Получаем следующие координаты
X=0.168; Y=0.765; Z= 0.068 (17)
Проведя аналогичные действия получены данные для излучения преобразованного с помощью фильтров КС–18 и СЗС–22 (спектр 2) получаем:
(18)
На рисунке 20 представлены экспериментальный спектр, полученный с помощью фильтров КС–18 и СЗС–22 и аппроксимирующая его функция.
Для заданного спектра 2 получены относительные координаты XYZ
X=0.168; Y=0.766; Z= 0.066 (19)
Соотнесем полученные цветовые координаты с координатами RGB:
(20)
Получаем что спектрам, полученым с помощью фильтров КС-17 и СЗС-22 координаты RGB будут равны R=43, G=195.1, B=17.34, а для фильтров КС-18 и СЗС-22 – R=43, G=195.33, B=16.83
а) Экспериментальный спектр, полученный б) спектр аппросимированный функцией (18)
с применением фильтровКС-18 и СЗС-22
Рисунок 20 – Вид спектра полученного после преоюбразования ИК-излучения до аппроксимации(а) и после(б)
Таким образом, были получены координаты цвета преобразованных спектров.
3.2 Графическое представление цвета по координатам RGB
Целью работы является визуализация инфракрасного излучения. Для достижения поставленной цели рассмотрим некоторые наиболее распространенные инструменты разработки программного обеспечения, такие как Visual Studio, Qt Creator
3.2.1 Visual Studio
Microsoft Visual Studio — линейка продуктов компании Microsoft, включающих интегрированную среду разработки программного обеспечения и ряд других инструментальных средств. Данные продукты позволяют разрабатывать как консольные приложения, так и приложения с графическим интерфейсом, в том числе с поддержкой технологии Windows Forms, а также веб-сайты, веб-приложения, веб-службы как в родном, так и в управляемом кодах для всех платформ, поддерживаемых Windows, Windows Mobile, Windows CE, .NET Framework, Xbox, Windows Phone .NET Compact Framework и Silverlight.
Visual Studio включает в себя редактор исходного кода с поддержкой технологии IntelliSense и возможностью простейшего рефакторинга кода. Встроенный отладчик может работать как отладчик уровня исходного кода, так и как отладчик машинного уровня. Остальные встраиваемые инструменты включают в себя редактор форм для упрощения создания графического интерфейса приложения, веб-редактор, дизайнер классов и дизайнер схемы базы данных. Visual Studio позволяет создавать и подключать сторонние дополнения (плагины) для расширения функциональности практически на каждом уровне, включая добавление поддержки систем контроля версий исходного кода (как, например, Subversion и Visual SourceSafe), добавление новых наборов инструментов (например, для редактирования и визуального проектирования кода на предметно-ориентированных языках программирования) или инструментов для прочих аспектов процесса разработки программного обеспечения (например, клиент Team Explorer для работы с Team Foundation Server).
Visual Studio включает один или несколько компонентов из следующих:
-
Visual Basic .NET, а до его появления — Visual Basic;
-
Visual C++;
-
Visual C#;
-
Visual F# (включён начиная с Visual Studio 2010).
В Visual Studio реализуется новая среда разработчика, благодаря которой создавать приложения стало проще. Microsoft Visual Studio - это обновленная и упрощенная программная среда, для которой характерна высокая производительность, причем она не зависит от особенностей оборудования.















