диплом переделка 11 (1206857), страница 2
Текст из файла (страница 2)
Нормативный метод - один из методов разработки плановых документов, обоснования плановых решений и основан на использовании системы норм и нормативов, которая должна отражать прогрессивность достижений научно - технического прогресса и важные цели развития предприятия либо экономики в целом [28].
Балансовый метод имеет обширное применение на уровне территорий, отраслей и народного хозяйства в целом и предназначен для увязки общественных потребностей и ресурсов, обеспечения нужной пропорциональности и координации в развитии разных товаров, производств, отраслей, регионов и страны в целом. Балансовый способ исходит из того, что каждый вид продукции является, с одной стороны, результатом какой - либо деятельности, с другой - ресурсом для потребления и позволяет увязывать натурально - вещественные и стоимостные пропорции. Планирование означает, что план обосновывается составлением балансов, в которых увязываются (балансируются) потребности и источники их удовлетворения. Различают балансы материальные, трудовые и финансовые.
Программно-целевой метод подразумевает разработку целевых, комплексных программ и обоснование плановых решений отдельных проблем, важных задач предприятия. Целевая комплексная программа (ЦКП) - это документ, где отражаются цель и комплекс мероприятий по всем фронтам с целью реализации проблем, увязанных по ресурсам, исполнителям и срокам осуществления. Обычно, ЦКП формируется в составе прогнозов.
Метод оптимизации технико-экономических решений основан на выборе лучшего варианта по более действенному использованию ресурсов и конечных результатов [9].
Математические методы используются большими компаниями для обоснования оптимальных решений. При всем этом используется математика для выделения более существенных связей экономических переменных и объектов с целью решения целого комплекса взаимоувязанных проблем. Это решается при помощи математических моделей. Математическая модель - это система выражений, описывающая свойства объекта моделирования и связи меж ними.
1.2 Содержание предпринимательского бизнес-плана
Бизнес-план - это формализованный документ, отражающий прогнозные значения разработанного плана.
В рыночной экономике существует огромное количество версий бизнес-планов по форме, содержанию, структуре и т. д.
Самые большие различия наблюдаются в рамках модификаций бизнес-планов зависимо от предназначения: по бизнес-линиям (продукция, работы, услуги, технические решения); по предприятию в целом (новенькому либо действующему) [10].
Систематизация бизнес-планов по объектам бизнеса представлена на последующем рисунке 1.
Рисунок 1 - Классификация бизнес- планов
В рамках одной организации может разрабатываться и общий стратегический бизнес-план, включающий весь комплекс целей, и отдельные бизнес-планы по приведенной выше типологии [17].
К факторам, определяющим объем, состав и структуру бизнес-плана, степень его детализации, можно также отнести:
• специфику вида предпринимательской деятельности;
• размеры предприятия;
• цель составления бизнес-плана;
• общую стратегию предприятия;
• перспективы роста создаваемого предприятия;
• размер предполагаемого рынка сбыта;
• наличие конкурентов.
Выделяют последующие главные функции составления бизнес-плана [32]:
1) показав высокие экономические результаты деятельности компании, и произведя продукцию высочайшего качества, нужно завоевать авторитет
поначалу на внутреннем рынке, а потом на международном;
2) фирма должна стремиться использовать все современные достижения науки и техники и постоянно использовать инновации в предпринимательской деятельности;
3) компания заключает контракта с зарубежными инвесторами и на совместную деятельность, при всем этом она получает от забугорных компаний различную бизнес информацию;
4) компания укрепляет свою производственную, научно-техническую и коммерческую базу;
5) данная компания должна показать другим организациям и соперникам, что она использует в собственной деятельности разные виды маркетинга;
6) в целях завоевания определенного авторитета посреди общественности компания должна проводить разные благотворительные акции, другими словами помогать разным бюджетным организациям, что непременно предусматривается в бизнес-плане.
На предприятии разрабатываются два варианта бизнес- плана: официальный и рабочий бизнес-план [11].
Бизнес-план - официальный документ, оформленный в согласовании с требованиями возможных инвесторов, партнеров по бизнесу и т. д.
Для его написания нужно собрать большой информационный материал по широкому кругу вопросов о рынках, состоянии отрасли, новых разработках, оборудовании и т. п.
Значимая часть этого материала не входит в окончательный официальный вариант бизнес-плана, поэтому целесообразно иметь два вида 1-го бизнес-плана - официальный и рабочий бизнес-план. В рабочий бизнес-план входят все рабочие информационные материалы, сгруппированные по разделам официального бизнес-плана [44].
Эти материалы могут иметь самый различный характер (от описаний формулирования собственных идей до расчетов, оформленных в таблицах случайного вида), повсевременно дополняться в процессе работы и
использоваться при модернизации официального варианта бизнес-плана.
Бизнес- план начинается с раздела, где дается полностью описание производственной продукции, услуг данной ниши рынка, другими словами, что будет предложено реальному покупателю. При всем этом указывается, какова толика данной компании на рынке в согласовании с разрабатываемым бизнес- планом [13].
В бизнес-плане непременно показывается, почему продукт этой компании будет конкурентоспособен по сопоставлению с аналогичной продукцией других фирм, другими словами какими различительными чертами обладает продукция.
В бизнес-плане рассматривается, будет ли предлагаемая продукция защищена патентами и свидетельствами и будет ли в процессе ее изготовка применено новое оборудование. Коммерческий банк либо инвестор также должен знать применяемые технологии при производстве данного продукта.
В бизнес-плане также нужно представить расчеты по полной себестоимости продукции с расчетом всех частей затрат по статьям.
В бизнес-плане должны содержаться полные свойства предлагаемой продукции: производственная мощность, дизайн, товарный знак, вид упаковки, качество сервисного обслуживания [18].
Любой инвестор начинает читать бизнес- план с резюме либо заключения. Потому отменно составленное резюме оказывает подходящее воздействие на инвестора.Бизнес-план состоит из нескольких разделов. Разглядим ниже любой из них. Самый 1-ый лист - это титульный лист, на котором указывается название организации и ее главные данные.
Дальше следует введение либо вводная часть. В ней излагаются описание, суть проекта, дается полное описание производимой продукции либо вида услуг, обосновывается эффективность создания данного предприятия. Не считая этого, раскрывается ожидаемый эффект.
В последующем разделе излагается сущность проекта. В нем описывается продукт как таковой, его особые отличительные характеристики и какими он чертами обладает: наличие патента, товарного знака, лицензии и на продажу. Если же продукт идет на экспорт, то чем он отличается от привезенных из других стран продуктов. В этом же разделе приводится схема размещения площадей компании, расчет потребности в квалифицированных кадрах. В заключение раздела обосновывается, почему компания может получить прибыль и иметь экономический успех [19].
В разделе «Производственный план» дается подробное описание всего технологического производственного процесса, приводится расчет потребности в оборудовании и разных машинах. Тут же показывается цена этого оборудования, указываются поставщики данных машин, разрабатываются другие пути поставки сырья, материалов для производства. Не считая этого, приводится расчет себестоимости готовой продукции, каким образом компания может обеспечить экологическую безопасность населения.
В «Организационном плане» указывается, на каких формах собственности создана данная фирма. В нем также указывается главные партнеры организации. Если компания - акционерное общество, то обосновывается выпуск акций. В заключении приводится распределение обязательств между членами Совета Директоров.
В «Маркетинговом плане» указывается ниша на рынке, на которую ориентируется организация, обосновывается, почему продукт компании является конкурентоспособным, описывается система управления качеством товара. Тут же приводятся схемы, обосновывающие внедрение в производственном процессе разных нововведений. В рекламном плане дается обоснование применяемым способам сбыта готовой продукции [29].
В разделе «Финансовые риски» перечисляются главные виды рисков, с которыми может столкнуться организация в процессе собственной деятельности и приводится их оценка. Разрабатываются основные направления их уменьшения либо устранения.
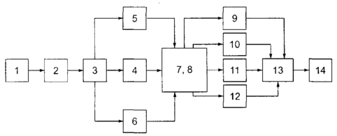
В разделе «Финансовый план» определяется эффективность проекта, определяется расходная и доходная часть плана, также главные экономические характеристики.Последовательность составления бизнес-плана представлена на схеме рисунка 2.
Рисунок 2 - Последовательность процесса бизнес - планирования
1 - принятие решения о создании нового предприятия или внедрения мероприятий совершенствования действующего предприятия;
2 - анализ собственных возможностей и способности взяться за реализацию задуманного проекта;
З- выбор изделия или услуги, производство которых будет являться целью задуманного проекта;
4 - исследование возможного рынка сбыта;
5 - составление прогноза объемов сбыта (для первого года - помесячно, для второго - поквартально);
6 - выбор места для осуществления коммерческой или производственной деятельности;
7 - разработка плана производства;
8 - разработка плана маркетинга;
9 - разработка организационного плана;
10 -разработка юридической схемы будущей коммерческой деятельности;
11 - решение вопросов организации бухгалтерского учета;
12 - решение вопросов страхования;
13 - разработка финансового плана;
14 - написание резюме к бизнес-плану.
Таким образом, бизнес-план предстает как определенная модель деятельности предприятия, которая использует все наработки обычного планирования применительно к категориям рыночной экономики: бизнесу, конкурентноспособной борьбе, деятельности рекламных служб, коммерческому риску, стратегии финансирования, заслуги безубыточности и нужного уровня рентабельности, высококачественному обслуживанию потребителя [12].
Бизнес-план в нашей стране до недавнешнего времени рассматривался как план какого-то 1-го мероприятия (что также правильно) либо как план становления и развития маленького предприятия. Но опыт таких огромнейших зарубежных компаний, как «Дженерал моторс», «Тойота», «Сименс», убедительно показывает, что бизнес-план применим и для управления большим производством, регламентируя всю его бизнес жизнь. Отличие бизнес-плана от ранее применявшегося планирования производства в том, что он не только лишь организует всю внутреннюю сторону процесса производства на предприятии, но и стремится увязать ее с рыночными требованиями.
Состав, структура и объем бизнес-плана определяются специфичностью вида деятельности, размером предприятия и целью составления. Разумеется, что чем крупнее компания, тем труднее ее многофункциональная деятельность, тем полнее и обоснованнее разработка разделов плана. Бизнес-план маленького предприятия существенно проще по составу, структуре и объему, чем такой же план крупного производства [20].
Состав и структура бизнес-плана также зависят от размеров предлагаемого рынка сбыта, наличия соперников и перспектив роста создаваемого предприятия, так как, чем крупнее рынок сбыта, тем большее количество его частей нужно учесть, а наличие огромного количества соперников требует исследования более крупных из них, их продуктов и услуг, что требует усложнения структуры бизнес-плана. В особенности принципиальные для предприятия сегменты рынка либо более важные соперники могут быть вынесены в особенный раздел плана для более пристального исследования.
Опишем главные этапы разработки бизнес-плана. Конкретно начать разработку бизнес-плана нужно с описания продукции (услуги), уделяя повышенное внимание конкурентоспособности и патентно-лицензионным вопросам. Потом разрабатываются разделы маркетинга и продаж с определением рынка и объемов сбыта. Эти разделы являются главными - без решения вопроса сбыта продукции разработка других разделов не имеет смысла. Обобщенный порядок шагов разработки бизнес-плана последующий:
-
cбор и анализ информации о продукции (услуге) и ее описание;
-
cбор и анализ информации по рынку сбыта;
-
анализ состояния и способностей предприятия и перспективной отрасли;
- определение потребности и путей обеспечения площадями, оборудованием, кадрами и другими ресурсами;















