Пояснительная записка (1206688), страница 3
Текст из файла (страница 3)
Таблица 3.11 содержит информация о пользователях (пациентах). Помимо фамилии, имени и отчества, важен адрес, используемый для определения возможных льгот со стороны стоматологической поликлиники, а также электронная почта и телефон пользователя для обратной связи с пациентом.
Таблица 3.10 – Appointment – Пользователи
| Название поля | Тип | Описание |
| AppointmentId | Int | Идентификатор пользователя |
| Name | Varchar(30) | Фамилия |
| FirstName | Varchar(30) | Имя |
| LastName | Varchar(30) | Отчество |
| DateB | Date | Дата рождения |
| StreetId | Int | Идентификатор улицы |
| Dom | Varchar(10) | Дом |
| | Varchar(30) | Почта |
| Telephone | Varchar(30) | Телефон |
| Password | Varchar(20) | Пароль |
Таблица 3.11 содержит справочник улиц.
Таблица 3.11 – Street – Улицы
| Название поля | Тип | Описание |
| StreetId | Int | Идентификатор улиц |
| Name | Varchar(50) | Название |
| Sign | Varchar(10) | Тип |
3.4 Диаграммы деятельности предприятия
При моделировании поведения проектируемой или анализируемой системы возникает необходимость не только представить процесс изменения ее состояний, но и детализировать особенности алгоритмической и логической реализации выполняемых системой операций. Для этой цели используются блок-схемы или структурные схемы алгоритмов. Каждая такая схема акцентирует внимание на последовательности выполнения определенных действий или элементарных операций, которые в совокупности приводят к получению желаемого результата.
Важно подчеркнуть то обстоятельство, что с увеличением сложности системы строгое соблюдение последовательности выполняемых операций приобретает все большее значение.
Для моделирования процесса выполнения операций в языке UML используются так называемые диаграммы деятельности. Применяемая в них графическая нотация во многом похожа на нотацию диаграммы автоматов, поскольку на диаграммах деятельности также присутствуют обозначения состояний и переходов. Отличие заключается в семантике состояний, которые используются для представления не деятельностей, а действий, и в отсутствии на переходах сигнатуры событий. Каждое состояние на диаграмме деятельности соответствует выполнению некоторой элементарной операции, а переход в следующее состояние срабатывает только при завершении этой операции в предыдущем состоянии. Графически диаграмма деятельности представляется в форме графа деятельности, вершинами которого являются состояния действия, а дугами – переходы от одного состояния действия к другому.
Таким образом, диаграммы деятельности можно считать частным случаем диаграмм автоматов. Именно они позволяют реализовать в языке UML особенности процедурного и синхронного управления, обусловленного завершением внутренних деятельностей и действий. Основным направлением использования диаграмм деятельности является визуализация особенностей реализации операций классов, когда необходимо представить алгоритмы их выполнения. При этом каждое состояние может являться выполнением операции некоторого класса либо ее части, позволяя использовать диаграммы деятельности для описания реакций на внутренние события системы.
На рисунке 3.9 представлена диаграмма записи на приём. Пользователь должен выбрать на ленте информации вкладку “Запись на прием”. После открытия страницы записи, он вводит необходимые данные и нажимает на кнопку “Отправить заявку”. Регистратор просматривает эти данные и перезванивает пользователю о подтверждении определенного времени приема у соответствующего специалиста. Если эти данные корректны и время записи приемлемо, то регистратор добавляет соответствующую информацию в общий график и сообщает об этом доктору.
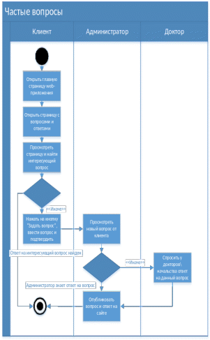
На рисунке 3.10 представлена диаграмма деятельности постановки вопроса и получения ответа на него. После открытия web-страницы “Частые вопросы” пользователь может ознакомиться со всеми опубликованными вопросами и ответами на них. Если клиент не нашел ответ на интересующую его информацию в колонке часто задаваемых вопросов, он задает его и ждет публикации ответа.
3.5 Диаграмма компонентов
Диаграмма компонентов позволяет определить состав программных компонентов web-приложения.
Компонент – это физическая часть системы. В данном web-приложении, компонентами будут служить web-сайты с разрешением .php, java scripts и css файлы, различные связующие библиотеки, изображения и основные программные файлы.
На рисунке 3.11 представлена диаграмма компонентов web-приложения. Основным компонентом на ней является файл Php Storm, который служит основой одноименной программы и работает со всеми другими компонентами информационной системы.
Рисунок 3.9 – Диаграмма деятельности – запись на приём
Рисунок 3.10 – Блок-схема постановки вопроса и его публикации
Компонент Normalize.css является sass библиотекой и служит для работы с java scripts и каскадными таблицами стилей (foundation.css, foundation-flex.css, global.css, app.css, foundation.js, app.js, index.js, js.js, sass.js, jquery.js).
Компонент MySQL представляет собой СУБД и саму базу данных со всеми таблицами, полями и значениями. Компонент PHP RunTime является набором библиотек, связанными с базовой настройкой php. Каталог Image содержит изображения web-приложения. Все изображения добавляются в проект с расширением .jpg, кроме изображения favicon.ico, которое является логотипом web-приложения, отображающимся на каждой web-странице. Компоненты registr.app, generalif.php, personal.php, contacts.php, service.php, docart.php, medsupply.php, faq.php, schedule.php являются web-страницами информационной системы, а index.php является главной web-страницей, с которой начинается загрузка web-приложения.
Рисунок 3.11 – Диаграмма компонентов
3.6 Диаграмма развертывания
На рисунке 3.12 представлена диаграмма развертывания. В верхней части диаграммы представлен хостинг и все компоненты, которые будут находиться удалено для возможности использования web-приложения через сеть Интернет.
Компонент клиники, связанный с серверными данными и СУБД MySQL, является web-приложением. Эти компоненты будут находиться на хостинге, доступ к ним будет производиться удаленно с ПК администратора. Пользоваться web-приложением может любой человек, у которого есть браузер и способ выйти в сеть Интернет.
Рисунок 3.12 – Диаграмма развертывания
4 Выбор программных средств
Для разработки web-приложения требуется программа с определенной средой программирования, программа способная вывести web-приложение в сеть и база данных, в которой будет находиться основная информация приложения.
4.1 PHP Storm
PHP Storm – это коммерческая кросс-платформенная интегрированная среда разработки для php. Данная программа поддерживает плагины и Фреймворки, что позволяет легко писать код web-приложения, не вводя лишние строки подключения.
Основные возможности PHP Storm:
-
редактирование кода php;
-
поддержка SQL и БД;
-
удаленное развертывание приложений;
-
интеграция с системами управления версиями;
-
поддержка диаграмм классов UML;
-
интеграция с баг-трекерами;
-
работа с JS, CSS, HTML.
4.2 OpenServer
Open Server – это портативная серверная платформа и программная среда, созданная для разработки web-приложений.
Программный комплекс Open Server имеет большой набор серверного программного обеспечения со своим интерфейсом и нужным для размещения web-приложения программным обеспечением.
В состав Open Server входит OsPanel с версией. Это панель, благодаря которой удобно работать с программой. С помощью OsPanel можно просматривать логи всего, что связанно с web-приложением.
Основой серверной части является программное обеспечение Apache HTTP Server, которое обеспечивает конфигурацию выхода приложения в сеть.
4.3 MySQL
Для хранения данных web-приложения была выбрана реляционная СУБД MySQL.
MySQL – это распространенная полноценная серверная СУБД. MySQL функциональная, свободно распространяемая, работающая с различными сайтами и web-приложениями система.
Преимущества MySQL:
-
многопоточность, поддержка нескольких одновременных запросов;
-
оптимизация связей с присоединением многих данных за один проход;
-
записи фиксированной и переменной длины;
-
ODBC драйвер;
-
гибкая система привилегий и паролей;
-
гибкая поддержка форматов чисел, строк переменной длины и меток времени;
-
быстрая работа, масштабируемость;
-
совместимость с ANSI SQL;
-
хорошая поддержка со стороны провайдеров услуг хостинга;
-
большая производительность при работе с базой данных;
-
совместимость с множеством текстовых редакторов, предназначенных для создания web-приложений.
5 Размещение приложения в сети Интернет
Перед размещением приложения в сети Интернет необходимо выбрать и купить домен. Доменное имя - это будущее имя вашего сайта в сети Интернет.
Для размещения приложения в сети Интернет существует два способа:
-
создание отдельного, собственного сервера;
-
применение хостинга, подразумевающего возможность пользования серверами других компаний.
5.1 Собственный сервер
Для крупных компаний и предприятий наличие собственного сервера – это необходимость. Однако, сервер стоит очень дорого.
Для того, чтобы создать свой собственный сервер, необходимо:
-
купить соответствующее оборудование, арендовать или выделить отдельное помещение под сервер;
-
нанять сотрудников, которые будут проводить обслуживание серверов;
-
постоянно следить за обновлениями;
-
обеспечить сервер противовирусным программным средством и программой безопасности системы.
Кроме того, создание собственного сервера требует расходов на наличие:
-
статического IP-адреса;
-
высокоскоростного Интернета;
-
постоянно включенного компьютера, что влечет за собой определенные расходы на электроэнергию и источник бесперебойного питания повышенной ёмкости на случай отключения электричества.
Для облегчения процесса возможно создание виртуального локального сервера для работы с web-приложением, главной положительной особенностью которого является беззатратный просмотр своей информационной системы в локальной сети. Выход в сеть Интернет с таким сервером будет невозможен, но он будет использован при создании web-приложения.
5.2 Хостинг
Хостинг – это услуга по предоставлению ресурсов (дискового пространства) для физического размещения информации на сервере, постоянно находящегося в сети Интернет. Иначе говоря, это дисковое пространство, арендуемое на серверах в Интернете, на котором будет располагаться содержимое сайта.
Хостер – интернет компания, которая предоставляет услуги хостинга.
Преимущества хостинга:
-
экономия средств;
-
возможность доверить свои данные компании, которая специализируется на данных вопросах.
Чаще всего хостинг используется представителями среднего и малого бизнеса, однако, и многие крупные компании довольно часто используют эту услугу.















