Пояснительная записка (1206688), страница 2
Текст из файла (страница 2)
Отдельной частью графа представлены варианты использования, в которых непосредственное участие принимает администратор и стоматолог: “Добавление информации о стоматологах” и “Формирование графика работы”. Сам стоматолог также может влиять на запись, так как, регистратор передает ему информацию о записи, и стоматолог может отказаться от работы в особо крайних случаях. Регистратору, кроме как записывать на прием, необходимо еще и просматривать график работы стоматологов. Пользователи могут просматривать данные о стоматологах. Незарегистрированный пользователь не может записаться на прием, пока не зарегистрируется.
Рисунок 3.1 – Контекстная диаграмма вариантов использования
Для детализации некоторых вариантов использования (наиболее сложных, либо являющихся типовыми, то есть на основании которых могут быть реализованы прочие варианты использования) были построены диаграммы декомпозиции.
На рисунке 3.2 изображена диаграмма вариантов использования записи на приём. В ней участвуют актеры: пользователь, регистратор и стоматолог. Диаграмма демонстрирует, что запись на прием включает в себя выбор даты и времени приема пользователем, передачи информации о записи регистратору, а после стоматологу, и просмотр графика регистратором, чтобы не было противоречий с графиком и приёмами.
Рисунок 3.2 – Диаграмма вариантов использования – запись на прием
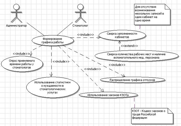
На рисунке 3.3 изображена диаграмма вариантов использования для формирования графика работы. Диаграмма включает в себя варианты использования: “Опрос приемлемого времени работы у стоматологов”, “Использование статистики о стоматологических услугах” и так далее. Почти всем занимается администратор, лишь в вопросах о приемлемом времени он спрашивает мнение стоматологов.
Рисунок 3.3 – Диаграмма формирования графика работы
Диаграмма декомпозиции просмотра графика работы стоматолога представлена на рисунке 3.4. На ней указаны следующие актеры: пользователь, незарегистрированный пользователь и регистратор. Пользователь (зарегистрированный или нет) может просматривать график работы стоматолога, чтобы потом записаться на прием к стоматологу. Регистратор сверяет график работы стоматолога, чтобы не перегружать его работой и, если необходимо, то переносит приём, договорившись с пользователем.
Рисунок 3.4 – Диаграмма просмотра графика работы стоматолога
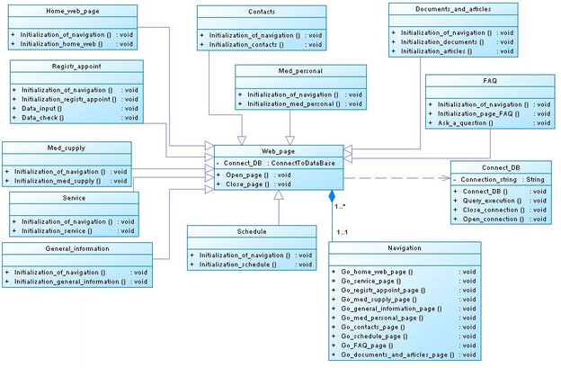
3.2 Диаграммы классов приложения
Диаграмма классов приложения демонстрирует классы системы, их атрибуты и методы, а также взаимосвязи между ними.
На рисунке 3.5 представлена физическая диаграмма классов. Она отражает реальное представление классов информационной системы. Для удобной работы была создана логическая диаграмма классов, в которой все классы, методы и атрибуты переведены на русский язык.
На рисунке 3.6 представлена диаграмма классов приложения, которая показывает общую классовую структуру приложения.
Основным классом является web-страница. Этот класс является родительским для каждого класса, связанного с web-страницами, и напрямую от всего приложения связывается с базой данных.
Класс навигации присутствует на всех web-страницах. Он представляет собой ленту web-приложения, на которой расположены переходы на любую web-страницу информационной системы.
Главная web-страница является классом, с которого начинается загрузка и отображение web-приложения. Он, как и все web-страницы, имеет панель навигации и отображает вводную информацию web-приложения.
Классы (запись на прием, лекарственное обеспечение, список услуг, общая информация, контакты, медицинский персонал, документы и статьи, частые вопросы, график работы) являются обычными web-страницами.
Рисунок 3.5 – Физическая диаграмма классов приложения
Рисунок 3.6 – Логическая диаграмма классов приложения
3.3 Диаграмма базы данных
Диаграмма классов служит для представления структуры модели системы в терминологии классов объектно-ориентированного программирования. Диаграмма классов может отражать, в частности, различные взаимосвязи между отдельными сущностями предметной области, такими как объекты и подсистемы, а также, описывать их внутреннюю структуру и типы отношений.
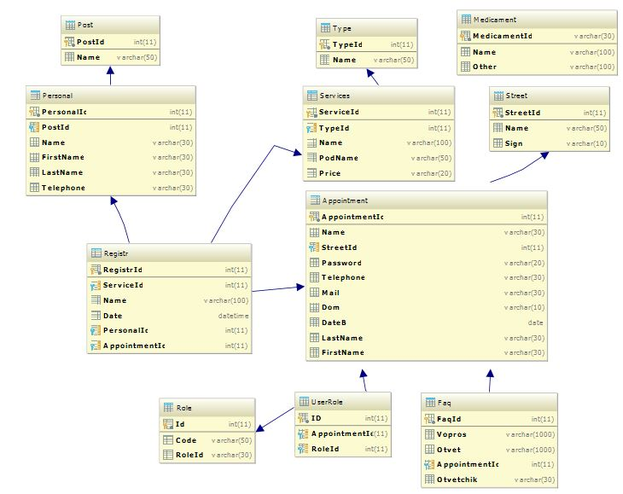
На рисунке 3.7 представлена логическая диаграмма базы данных стоматологической поликлиники.
На рисунке 3.8 представлена физическая диаграмма базы данных. На ней все те же таблицы и значения, что и в логической диаграмме базы данных, но с учетом принятой целевой СУБД MySQL.
Рисунок 3.7 – Логическая диаграмма базы данных
Рисунок 3.8 – Физическая диаграмма базы данных
Описание таблиц и их атрибутов.
В таблице 3.1 представлен список всех медикаментов и вспомогательного оборудования, которые используются в стоматологической поликлинике.
Таблица 3.1 – Medicament – Медикаменты
| Название поля | Тип | Описание |
| MedicamentId | Varchar(30) | Идентификатор медикамента |
| Name | Varchar(100) | Название |
| Other | Varchar(100) | Примечание к медикаменту |
В таблице 3.2 представлены данные о записи на прием, включающие информацию о пациенте, лечащем враче, услуге и даты проведения.
Таблица 3.2 – Registr – Запись
| Название поля | Тип | Описание |
| RegistrId | int | Идентификатор записи на прием |
| Name | Varchar(100) | Название |
| Date | datetime | Дата приема |
| ServiceId | int | Идентификатор услуги |
| PersonalId | int | Идентификатор медицинского работника |
| AppointmentId | Int | Идентификатор пользователя |
В таблице 3.3 представлена информация о медицинском персонале поликлиники. В таблице присутствуют стандартные атрибуты фамилии, имени и отчества, а также телефон и электронная почта для связи со стоматологом напрямую.
Таблица 3.3 – Personal – Персонал
| Название поля | Тип | Описание |
| PersonalId | int | Идентификатор медицинского работника |
| Name | Varchar(30) | Фамилия |
| FirstName | Varchar(30) | Имя |
| LastName | Varchar(30) | Отчество |
| PostId | int | Идентификатор должности |
| Telephone | Varchar(30) | Телефон |
| RegistrId | Int | Идентификатор записи |
В таблице 3.4 содержится справочник должностей медицинских работников поликлиники.
Таблица 3.4 – Post – Должность
| Название поля | Тип | Описание |
| PostId | int | Идентификатор должности |
| Name | Varchar(50) | Название должности |
Таблица ролей содержит в себе данные о том, к какой роли принадлежит пользователь.
Таблица 3.5 – Role – Роль
| Название поля | Тип | Описание |
| ID | int | Идентификатор роли |
| Code | Varchar(50) | Код роли |
| Name | Varchar(30) | Название |
Таблица 3.6 UserRole служит для связи таблицы пользователей и таблицы ролей.
Таблица 3.6 – UserRole – Связь пользователя и роли
| Название поля | Тип | Описание |
| ID | int | Идентификатор связи пользователя и роли |
| AppointmentId | int | Идентификатор пользователя |
| RoleId | int | Идентификатор роли |
Таблица 3.7 содержит список предоставляемых услуг поликлиники.
Таблица 3.7 – Services – Услуги
| Название поля | Тип | Описание |
| ServiceId | int | Идентификатор услуги |
| Name | Varchar(100) | Название услуги |
| PodName | Varchar(50) | Вид услуги |
| TypeId | int | Идентификатор типа |
| Price | Varchar(20) | Цена |
Таблица 3.8 содержит справочник типов услуг поликлиники.
Таблица 3.8 – Type – Тип услуг
| Название поля | Тип | Описание |
| TypeId | Int | Идентификатор типа услуг |
| Name | Varchar(50) | Название |
Таблица 3.8 содержит вопросы, которые задают пользователи, и ответы, которые были получены от стоматологов.
Таблица 3.9 – FAQ – Частые вопросы
| Название поля | Тип | Описание |
| FaqId | int | Идентификатор вопроса\ответа |
| Vopros | Varchar(1000) | Вопрос |
| Otvet | Varchar(1000) | Ответ |
| AppointmentId | Int | Идентификатор пользователя |
| Otvetchik | Varchar(50) | Человек, ответивший на вопрос |














