ПЗ (1203263), страница 5
Текст из файла (страница 5)
В блоке «Обработка заявки» входными данными являются «Назначенная заявка», механизмы – «Сотрудник тех. поддержки 1 круга» и «Сотрудник тех. поддержки 2 круга», управление – «Перечень ПО» и выходные данные – «Выполненная заявка».
В блоке «Сбор статистики по заявкам» входными данными являются «Выполненная заявка», механизмы – «Сотрудник тех. поддержки 2 круга», управление – «Регламентирующие документы» и выходные данные – «Отчет о выполненных заявках».
Результатом декомпозиции контекстной диаграммы «Регистрация заявки» являются 4 диаграммы:
– добавление открытой заявки в БД;
– проверка соответствия описания заявки её категории;
– определение степени сложности заявки;
– выбор свободного сотрудника технической поддержки.
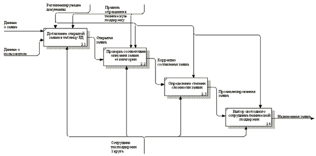
Рисунок 5 – Декомпозиция блока «Регистрация заявки»
В блоке «Добавление открытой заявки в БД» входными данными являются «Данные о пользователе» и «Данные о заявке», механизмы – «Сотрудник тех. поддержки 1 круга», управление – «Регламентирующие документы» и «Правила обращения в техническую поддержку», выходные данные – «Откытая заявка».
В блоке «Проверка соответствия описания заявки её категории» входными данными является «Открытая заявка», механизмы – «Сотрудник тех. поддержки 1 круга», управление – «Регламентирующие документы» и «Правила обращения в техническую поддержку» и выходные данные – «Корректно составленная заявка».
В блоке «Определение степени сложности заявки» входными данными является «Корректно составленная заявка», механизмы – «сотрудник тех. поддержки 1 круга», управление – «Регламентирующие документы» и выходные данные – «Проанализированная заявка».
В блоке «Выбор свободного сотрудника технической поддержки» входными данными является «Проанализированная заявка», механизмы – «Сотрудник тех. поддрежки 1 круга», управление – «Регламентирущие документы» и выходные данные – «Назначенная заявка».
3.2.3 Моделирование представления подсистемы
Диаграмма вариантов использования описывает последовательность действий, выполняемых системой, которая приводит к результату, представляющему ценность для отдельного действующего лица.
На рисунке представлена диаграмма вариантов использования. На ней отображены последовательные действия сотрудника СТП, администратора и обычного пользователя.
Рисунок 6 – Диаграмма вариантов использования
Администратор может совершать операции по добавлению, редактированию и удалению записей в справочниках «Отдел», «Категории», «Подкатегории», «Пользователи», «Программное обеспечение», «Решение», также может формировать и просматривать отчеты.
Администратор, как и сотрудник СТП имеет возможность:
-
создавать заявки;
-
выполнять заявки;
-
удалять заявки;
-
просматривать все заявки по всем статусам;
-
добавлять решения к заявкам.
Пользователь имеет возможность:
-
создавать заявки;
-
просматривать свои заявки по всем статусам.
Описанная диаграмма отображает компоненты разрабатываемой системы, необходимые для реализации требуемой функциональности.
Диаграмма классов служит для представления статической структуры модели системы в терминологии объектно-ориентированного программирования. Диаграмма классов может отражать, в частности, различные взаимосвязи между отдельными сущностями предметной области, такими как объекты и подсистемы, а также описывать их внутреннюю структуру и типы отношений.
Диаграмма классов представляет собой граф, вершинами которого являются элементы типа «классификатор», связанные различными типами структурных отношений. Диаграмма классов может также содержать интерфейсы, пакеты, отношения и даже отдельные экземпляры, такие как объекты и связи.
Рисунок 7 – Диаграмма классов
3.3 Создание базы данных
3.3.1 Проектирование базы данных
Процесс проектирования данных можно условно разделить на два этапа: логическое моделирование и физическое проектирование.
Логическая модель данных описывает факты и объекты, подлежащие регистрации в будущей базе данных. Основными компонентами модели являются сущности, их атрибуты и связи между ними. Физическим аналогом сущности в будущей базе данных является таблица, а физическим аналогом атрибута – поле этой таблицы.
Физическое проектирование данных осуществляется на основе логической модели. Результатом этого процесса является физическая модель, содержащая полную информацию, необходимую для генерации всех необходимых объектов в базе данных.
В результате анализа предметной области учета и обработки заявок от пользователей выявлены следующие сущности:
-
пользователь;
-
категория;
-
подкатегория;
-
решение;
-
отдел;
-
программное обеспечение;
-
заявка.
В результате анализа полученных сущностей определяются связи между ними.
Таблица 4 – Сущности и связи
| Тип сущности | Тип связи | Тип сущности | Тип связи |
| Подкатегория | Принадлежит | Категория | 1 |
| Категория | Принадлежит | Заявка | |
| Пользователь | Принадлежит | Заявка | |
| Отдел | Принадлежит | Пользователь | 1:1 |
| Программное обеспечение | Принадлежит | Заявка | |
| Оборудование | Принадлежит | Заявка | |
| Решение | Принадлежит | Заявка | 1:1 |
После определения типов связей, выделяются атрибуты сущностей.
Таблица 5 – Атрибуты сущностей и связей
| Сущность | Атрибут |
| Отдел | Название отдела |
| Пользователь | ФИО пользователя |
| Должность пользователя | |
| Телефон пользователя | |
| Имя пользователя | |
| Пароль пользователя | |
| Доступ пользователя | |
| Категория | Название категории |
| Подкатегория | Название подкатегории |
| Программное обеспечение | Название программного обеспечения |
| Комплект программного обеспечения | |
| Решение | Описание решения |
| Заявка | Тема заявки |
| Описание заявки | |
| Статус заявки | |
| Специалист по заявке | |
| Автор заявки | |
| Время выполнения |
Логическая модель базы данных описывает понятия предметной области, их взаимосвязь, а также ограничения на данные, налагаемые предметной областью.
Рисунок 8 – Логическая модель базы данных
Физическая модель данных описывает данные средствами конкретной СУБД. Отношения, разработанные на стадии формирования логической модели данных преобразуются в таблицы, атрибуты становятся столбцами таблиц, для ключевых атрибутов создаются уникальные индексы, домены преображаются в типы данных, принятые в конкретной СУБД.
Рисунок 9 – Физическая модель базы данных
3.3.2 Создание таблиц базы данных
В результате проектирования формируются следующие таблицы баз данных:
– Category. Таблица хранит информацию о категории заявок, состоит из полей: название категории, идентификатор категории и идентификатор подкатегории;
Таблица 6 – Структура таблицы Category
| Имя поля | Тип | Длина | Наименование |
| Id_category | INT | 15 | Идентификатор категории |
| Id_subcategory | INT | 15 | Идентификатор подкатегории |
| Name_category | TEXT | 20 | Название категории |
– Subcategory. Таблица хранит информацию о подкатегории заявки, состоит из полей: название подкатегории и идентификатор подкатегории;
Таблица 7 – Структура таблицы Subcategory
| Имя поля | Тип | Длина | Наименование |
| Id_subcategory | INT | 10 | Идентификатор подкатегории |
| Name_sybcategory | TEXT | 40 | Название подкатегории |
– Solutions. Таблица хранит информацию о решениях, состоит из полей: описание решения и идентификатор решения;
Таблица 8 – Структура таблицы Solutions
| Имя поля | Тип | Длина | Наименование |
| Id_ Solutions | INT | 15 | Идентификатор решения |
| description_solutions | TEXT | 20 | Описание решения |
– Departament Таблица хранит информацию об отделах, состоит из полей: название отдела и идентификатор отдела;
Таблица 9 – Структура таблицы Departament
| Имя поля | Тип | Длина | Наименование |
| Id_departament | INT | 15 | Идентификатор новости |
| name_ departament | TEXT | 20 | Название отдела |
– User. Таблица хранит информацию о пользователе, состоит из полей: ФИО, телефон, должность, логин, пароль, уровень доступа пользователя, и идентификаторы пользователя и отдела;
Таблица 10 – Структура таблицы User
| Имя поля | Тип | Длина | Наименование |
| Id_user | INT | 15 | Идентификатор пользователя |
| Id_departament | INT | 15 | Идентификатор заявки |
| FIO_user | TEXT | 15 | ФИО пользователя |
| position_user | TEXT | 15 | Должность пользователя |
| phone_user | INT | 20 | Телефон пользователя |
| name_user | TEXT | 15 | Логин пользователя |
| pass_user | TEXT | 15 | Пароль пользователя |
| access_user | INT | 20 | Доступ пользователя |
– Software. Таблица хранит информацию о программном обеспечении, состоит из полей: название программного обеспечения, комплект программного обеспечения и идентификатор программного обеспечения;













