ПЗ (1200889), страница 16
Текст из файла (страница 16)
м/мин;
Работников 4,3,2 этажей, в расчете не учитываются, так как по сигналу автоматической сигнализации они сразу же покинули свои рабочие места и не мешают движению работников 5 этажа.
мин, за это время работники пройдут все лестничные перекрытия.
м/мин;
м/мин;
мин.
мин.
м;
мин.
Общее время хода работника из кабинета №8 пятого этажа на улицу рассчитывается по формуле (9.5), составит:
, (9.5)
минут.
Исследуемое административное здание станции Находка-Восточная относится к категории производства Г, степень огнестойкости II. Следовательно, нормативное время (
) - не ограничивается (табл.4). [5]
, условие безопасности выполняется. Значит, в случае пожарной опасности люди сумеют вовремя покинуть помещение.
Заключение
В проекте была рассмотрена организация работы грузовой припортовой станции Находка-Восточная. Приведена подробная технико-эксплуатационная характеристика станции, а также Восточного порта с подробной характеристикой ППК-3, изучено техническое оснащение производственно-перегрузочного комплекса №3, на котором выполняется больший объем грузовой работы. На данном терменале производится огромный объем работы(82% от всего оборота АО «Восточный порт»).
Основной целью в дипломном проекте был анализ работы станции Находка-Восточная. Для этого была изучена существующая технология работы станции, определены объемы погрузки и выгрузки на 2015 и 2020 года, рассчитаны необходимые нормы времени на выполнение маневровых операций.
Анализ вагонопотоков станции Находка-Восточная за 2015 г. показал, что погрузка составляет 178 вагонов в сутки; выгрузка – 1564 вагона в сутки.
На основании данных объемов в дипломном проекте был разработан и построен суточный план-график работы станции Находка-Восточная. Анализ построенного суточного плана-графика показал, что средний простой местных вагонов составляет 13,73 часа, простой вагонов, приходящийся на одну грузовую операцию составляет 13,73 часа, рабочий парк вагонов составляет 596 вагонов, коэффициент использования локомотивов составляет 0,77.
Далее был построен второй вариант суточного плана-графика на 2020 год. После открытия третей очереди вагонопотоки значительно увеличатся, было принято решение проанализировать работу станции Находка-Восточная, если парк приема (парк не общего пользования, принадлежащий АО «Восточный порт»), не будет введен в эксплуатацию в 2020 году.
Анализ построенного суточного плана-графика показал, что средний простой местных вагонов составил 13,9 ч, простой вагонов, приходящийся на одну грузовую операцию составил 13,9 ч, рабочий парк вагонов составил 748 ваг, коэффициент использования локомотивов составил 0,73.
Сравнение двух вариантов суточных планов-графиков показало, что станция Находка-Восточная успешно принимает данный объем груза. Показатели суточных-планов графиков разятся не значительно, благодаря вводу в эксплуатацию третей очереди ППК№3 и дополнительного локомотива. Оценка эффективности капиталовложений показала, что данное мероприятие рационально и окупится через 1 год 6 месяцев, за счет сборов за подоцу-уборку на пути необщего пользования.
В разделе безопасность жизнедеятельности уделено внимание исследованию организации пожарной безопасности на станции Находка-Восточная, а также приведен расчет путей эвакуации в административном здании.
Список использованных источников
1 ОАО «РЖД», Филиал «ДВОСТ ж. д.» Технико-распорядительный акт станции Находка-Восточная : [принят 30 сентября 2014г.]. – 186 с.
2 ОАО «РЖД», Филиал «ДВОСТ ж. д.» Технологический процесс работы станции Находка-Восточная : [принят 30 сентября 2014 г.]. - 365 с.
3 Акулиничев, В.М. Организация вагонопотоков / В.М. Акулиничев. – Москва: Транспорт, 1979. – 223 с.
4 Широкова, В.В. Организация работы сортировочной станции : учеб. пособие / В.В. Широкова, Е.А. Несветова. – Хабаровск : Изд-во ДВГУПС, 2006. – 98 с.
5 Кочнев, Ф.П. Управление эксплуатационной работой железных дорог / Ф.П. Кочнев, И.Б. Сотников. – М. : Транспорт, 1990.
6 Нормы времени на маневровые работы, выполняемые на железнодорожных станциях ОАО «РЖД», нормативы численности бригад маневровых локомотивов [Текст] : утв. пост. ОАО "РЖД" 20.12.2006 г. N 05.66: ввод в действие с 08.02.2007. – М.: 2007. – 102с.
7 Постол, Б.Г. Тяга поездов [Текст]: учеб. пособие / Б.Г. Постол, Е.Н. Кузмичев. – Хабаровск : Изд-во ДВГУПС, 2011. – 74 с.
8 Правила технической эксплуатации железных дорог РФ. СРБ – 162. – М. : Транспорт, 2014.
9 Червотенко, Е.Э. Технико-экономическое обоснование принятых решений при строительстве и переустройстве раздельных пунктов : учеб. пособие / Е.Э. Червотенко, Л.А. Михеева. – Хабаровск : Издательство ДВГУПС, 2009. - 107 с. : ил.
10 Правила применения сборов за дополнительные операции, связанные с перевозкой грузов на федеральном железнодорожном транспорте : утв. МАП РФ - № 1104 от 24.10.2001.
11 Приложение №4 к приказу ФАС России от 10 декабря 2015 года №1226/15 «Индекс к ставкам Тарифного руководства №3».
12 Римера, М. И. Экономическая оценка инвестиций: Учебник для вузов. 5-е изд., переработанное и дополнительное (+ обучающий курс); под. ред. М.И. Ример, – СПб. : Питер, 2014. – 432 с.: ил.
13 Открытое акционерное общество «Торговый дом РЖД» [Электронный ресурс] : https://rzd.ru.
14 «Технический регламент о требованиях пожарной безопасности» : федер. закон : [принят 22 июля 2008 г. № 123 ФЗ]. – (ред. от 13.07.2015)
15 Правила пожарной безопасности на железнодорожном транспорте : ППБО-109-92: утв. МПС РФ 11 ноября 1992 г. N ЦУО-112
16 ГОСТ 12.1.004-91. «Пожарная безопасность. Общие требования» введ. 1993-10-01. М.: Изд-во стандартов, 1991.- 27с.
17 Согласно CП 44.13330.2011 утвержден приказом Министерства регионального развития РФ от 27 декабря 2010 г. N 782 и введен в действие с 20 мая 2011г.;
18 ГОСТ 12.1.004-91. «Пожарная безопасность. Общие требования» введ. 1993-10-01. М.: Изд-во стандартов, 1991.- 27с.
19 Клочкова, Е.А. Охрана труда на железнодорожном транспорте: Учебник для ВУЗов / Е. А. Клочкова - Москва: Маршрут, 2004.- 412 с.;
20 Тесленко, И.М., Вопросы безопасности жизнедеятельности в дипломном проектировании: метод. указания к выполнению раздела дипломного проекта /
И.М. Тесленко, К.В. Пупатенко. – Хабаросвк : Изд-во ДВГУПС, 2010. – 23 с.:
ил.
21 Стандарт ДВГУПС СТ 02-16-12. «Требования к содержанию и оформлению выпускных квалификационных работ» - Хабаровск, 2012. – 32 с.: ил.
22 Несветова, Е.А., Требования к выполнению выпускных квалификационных работ и курсовых проектов и правила их оформления: методическое пособие / сост. Е.А. Несветова, К.В. Китанина. – Хабаровск : ИЗд-во ДВГУПС, 2014. – 50 с. : ил.
Приложение А
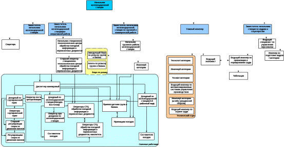
Структура руководства работой железнодорожной станцией Находка-Восточная
Приложение Б
Выполнение показателей работы станции Находка Восточная за 1 год
| № п/п | Наименование | един. измер | 12 месяцев | ||
| отчет 2014г. | план 2015г. | отчет 2015г. | |||
| 1 | Объем грузопереработки, всего, в т.ч.: | тыс. тонн | 32009,780 | 34189,353 | 34281,648 |
| Объем грузопереработки, всего, в т.ч.: | ваг | 555955 | 559234 | 554366 | |
| - погрузка | тыс. тонн | 1703,806 | 1314,377 | 1396,029 | |
| - погрузка | тыс. тонн /сут | 4,67 | 3,60 | 3,82 | |
| - погрузка | ваг | 75150 | 57317 | 56840 | |
| - погрузка | ваг/сут | 205,89 | 157,03 | 155,73 | |
| - выгрузка Нах. Вост | тыс. тонн | 30305,974 | 32874,9760 | 32885,6190 | |
| - выгрузка Нах. Вост | тыс. тонн/ сут | 83,03 | 90,07 | 90,10 | |
| - выгрузка Нах. Вост | ваг | 480805 | 501917 | 497526 | |
| - выгрузка Нах. Вост | ваг/сут | 1317 | 1375 | 1363 | |
| 2 | Прием грузовых вагонов Н.В. | ваг. | 481636 | 489977 | 502976 |
| Прием грузовых вагонов Н.В. | ваг/сут | 1320 | 1342 | 1378 | |
| 3 | Отправление грузовых вагонов Н.В. | ваг. | 483282 | 483994 | 503814 |
| Отправление грузовых вагонов Н.В. | ваг/сут | 1324 | 1326 | 1380 | |
Окончание приложения Б
| № п/п | Наименование | един. измер | 12 месяцев | ||
| отчет 2014г. | план 2015г. | отчет 2015г. | |||
| Прием грузовых поездов | ед | 7967 | - | 8421 | |
| Прием грузовых поездов | ед/сут | 22 | - | 23 | |
| Отправление грузовых поездов | ед | 6950 | - | 7288 | |
| Отправление грузовых поездов | ед/сут | 19 | - | 20 | |
| Всего контейнерных поездов | ед | 821 | - | 756 | |
| - контейнерных поездов | ед/сут | 2 | - | 2 | |
| 4 | Простой местного вагона | час. | 44,21 | 41,44 | 41,02 |
| 5 | Простой местного вагона на отв.ржд | час. | 33,58 | 24,00 | 25,37 |
| 6 | Выгрузка уголь всего в т.ч. | ваг/сут | 776 | 916 | 821 |
| 8 | Статнагрузка | тонн / ваг. | 22,7 | 22,9 | 24,6 |
| Всего контейнерных поездов | ед | 821 | - | 756 | |
| - контейнерных поездов | ед/сут | 2 | - | 2 | |
| 4 | Простой местного вагона | час. | 44,21 | 41,44 | 41,02 |
| 5 | Простой местного вагона на отв.ржд | час. | 33,58 | 24,00 | 25,37 |
| 6 | Выгрузка уголь всего в т.ч. | ваг/сут | 776 | 916 | 821 |
| 8 | Статнагрузка | тонн / ваг. | 22,7 | 22,9 | 24,6 |
Приложение В
Характеристика маневровых районов станции
| Районы работы | Что служит вытяжкой и ее границы | Основной характер выполняемой работы | Серия локомо- тивов | Наличие в районе технических средств, применяемых при маневрах |
| 1 | 2 | 3 | 4 | 5 |
| Район №1 приемо-отправочные парки "А" и "Б", граница района: сигналы М2, М4, НМIГ, 2L, М113, М111, II главный путь и путь №37 | с нечетной стороны: II главный путь от стрелочного перевода №61 до светофора ЧМIА, вытяжной путь №58 от стрелочного перевода №127 до стрелочного перевода №57. с четной стороны: II главный путь от светофора М80 до светофора IЧ. II главный путь от светофора М14 до светофора IIЧ. | Расформирование и формирование составов | ТЭМ2, ТЭМ7А | УТС-380 на путях №№20, 4, 6, 8, 10, 12, 14, 16 с нечетной стороны. |
| Район №2 Сортировочная горка, граница района: от маневрового сигнала М113 и М111 до оси сортировочно - отправочного парка. |
Окончание приложения В
| 1 | 2 | 3 | 4 | 5 |
| Район №3 Нечетная сторона сортирвочно - отправочного парка и сортирвочного парка, граница района: от оси сортировочно - отправочного парка и сортировочного парка до сигналов 1L, 7L, М23, М17, М15 и пути №№27, 29. | с 1-го, 2-го пучка: Пути №27 и 29 от светофоров М59, М49 до упора. с 3-го, 4-го пучка: Соединительные пути от стрелочного перевода №313 до светофора 1L и от стрелочного перевода №327 до светофора 7L. | 1-го, 2-го пучка: Формирование поездов, расформирование составов на горке, осаживание вагонов на путях СОП, подборка вагонов. 3-го, 4-го пучка: Подача и уборка вагонов на "Угольный комплекс", формирования и расформирования подач, подборка вагонов | ТЭМ2, ТЭМ7А | нет |
| Район №4- четная сторона Третьего районного парка, граница района: ось поста ЭЦ. | 1.Главный путь от стрелочного перевода №412 до маршрутного светофора ЧМIГ. 2.Вытяжной путь №711 от стрелочного перевода №414 до упора (для путей №73, 74, 75, 76, 77, 78, 79). | Расформирование и формирование составов, подборка местных вагонов и подача-уборка вагонов на пути необщего пользования. | ТЭМ2, ТЭМ7А | |
| Район №5 нечетная сторона Третьего районного парка, граница района: ось поста ЭЦ. | Ходовой путь на ППК-1 от стрелки №405 до знака "Граница пути необщего пользования". | Расформирование и формирования составов, подборка местных вагонов на пути необщего пользования. | ТЭМ2, ТЭМ7А |
Приложение Г













