ВКР настя (1189831), страница 5
Текст из файла (страница 5)
Продолжение таблицы 4.2
| 1 | 2 | 3 | 4 | 5 |
| Кран шаровый муфтовый PN 1,6 МПа Мпа, DN 65. Перепад рабочего давления на затворе 1,6 Мпа. Герметичность затвора по классу «А» по ГОСТ 9544-20055. С ручным управлением. В сейсмостойком исполнении С. Клим. исполнение – У4. С заводским антикоррозионным покрытием по РД-23.040.00-КТН-189-06. | ГОСТ 5762-2002 и изменения №1 к ОТТ-75.180.00-КТН-272-06 | компл. | 2 | 22 |
| Вентиль муфтовый PN 1,6 МПА DN 25. Перепад рабочего давления на затворе 1,6 Мпа. Герметичность затвора по классу «А» по ГОСТ 9544-20055. Климат. исполнение – УХЛ4. Рабочая среда – раствор пенообразователя. | ГОСТ 5762-2002 и изменения №1 к ОТТ-75.180.00-КТН-272-06 | шт. | 1 |
Продолжение таблицы 4.2
| 1 | 2 | 3 | 4 | 5 |
| Первичные средства пожаротушения | ||||
| Огнетушитель передвижной порошковый ОП-100(з)-ВСЕ по ГОСТ Р 51017-2009 | ОТ-13.220.10-КТН-012-09 | шт. | 2 | 150 |
| Огнетушитель углекислотный оу-5-ВСЕ по ГОСТ Р 51057-2001, с пластмассовым раструбом, длина струи ГОТВ не менее 3м, для тушения электрооборудования напряжением до 10 кВ по СП 9.13130.2009 | ОТ-13.220.10-КТН-012-09 | шт. | 4 | 18,5 |
| Щит пожарный закрытый, класс В (1 А) Огнетушитель порошковый ОП-10(з)-АВСЕ по ГОСТ Р 51057-2001 – 2 шт; Б) ящик с песком объем 1 В) покрывало для изоляции очага пожара, | ТУ 4854-001-05792661-05 | компл. | 4 | 1383 |
Продолжение таблицы 4.2
| 1 | 2 | 3 | 4 | 5 |
| размерами 2х2м - 2 шт; Г) лопата совковая – 1 шт; Д) лом – 1 шт4 Е) ведро – 1 шт | ||||
| Знак пожарной безопасности «Огнетушитель», тип F 04 по ГОСТ Р 12.4.026-2001, фотолюминесцентный, размерами 200х200 мм | ГОСТ Р 12.2.143-2002 | шт. | 6 | 0,05 |
-
Алгоритмы работы автоматической системы управления пожаротушением при пожаре магистральной насосной
1)Срабатывание одного автоматического пожарного извещателя.
Функции АСУ ПТ. Без выдержки времени:
- включение визуальной и звуковой сигнализации на АРМ АСУПТ в операторной;
- включение визуальной и звуковой сигнализации на панели сигнализации в насосной станции пожаротушения;
- остановка рабочего насоса, закрытие рабочих задвижек.
2)Срабатывание двух или более автоматических пожарных извещателей.
Функции АСУ ПТ:
Без выдержки времени:
- передача сигнала «Пожар» в АСУ ТП;
- включение визуальной и звуковой сигнализации на АРМ АСУПТ в операторной;
- включение визуальной и звуковой сигнализации на панели сигнализации в насосной станции пожаротушения;
- включение звонка «Пожар» в операторной;
- включение световых табло ("Пожар", "Пена - уходи", "Пена - не входить") и сирен у каждого из эвакуационных выходов внутри и снаружи защищаемого помещения;
- передача сигнала «Пожар» в систему пожарной сигнализации НПС для передачи в систему оповещения о пожаре;
- перевод бака-дозатора в режим дозирования;
С выдержкой времени 20 сек. от поступления сигнала "Пожар":
- открытие двух задвижек пожарного бака-дозатора и задвижки Р6.2 в ПЭЗ 6 на направлении к МНС с контролем выполнения команд.
С выдержкой времени в 40 сек. от поступления сигнала "Пожар":
- включение основного насоса подачи воды в сеть пенотушения (из набора Н1.1, Н1.2, Н1.3);
- при неразвитии насосом давления 1 МПа в течение 60 секунд АВР резервного насоса;
- при невключении насоса в течении 5 сек АВР резервного насоса;
- АПВ насосов и задвижек;
- при невыполнении АПВ насосов или если напряжение на ЩСУ за 5 секунд не восстановилось, выполняется АВР насоса подачи воды в сеть пенотушения;
- формирование диалогового окна на отключение системы пожаротушения за 3 минуты до окончания времени работы системы пожаротушения.
При подтверждении необходимости отключения или игнорировании оператором данного сообщения, АСУ ПТ через 3 минуты автоматически переводится в состояние, предшествующее запуску.
При подтверждении оператором необходимости продолжения работы, АСПТ остаётся в работе до момента дистанционного, местного отключения АСПТ или до момента отключения автоматически по защитам (уровни воды в резервуарах противопожарного запаса воды, уровни раствора пенообразователя в баках-дозаторах).
Время работы системы пожаротушения при первом запуске 13 минут.
Последующие запуски АСПТ осуществляются оператором дистанционно одной командой. МПСА отрабатывает алгоритм тушения пожара
аналогичный первому автоматическому запуску, включая появление за 3 минуты до окончания работы системы пожаротушения диалогового сообщения с запросом об отключении системы.
Время работы системы пожаротушения при втором и последующем запусках - 10 минут.
3)Срабатывание адресного пускового устройства системы пожаротушения МНС вблизи эвакуационного выхода № 1 или № 2. Подача команды на включение алгоритма тушения пожара с АРМ АСУ ПТ.
Функции АСУ ТП. Без выдержки времени:
- визуальная и звуковая сигнализация, оперативное сообщение в операторной НПС;
- одновременное отключение всех МНА, ПНА;
- включение пуско-резервного маслонасоса отключаемых МНА;
- закрытие задвижек на входе и выходе всех МНА (после подтверждения отключения МНА), всех ПНА;
- отключение насоса прокачки нефти через оперативный БИК на входе МНС;
- закрытие задвижек на входе и выходе оперативного БИК на входе МНС;
- отключение насоса прокачки нефти через оперативный БИК на входе РП;
- закрытие задвижек на входе и выходе оперативного БИК на входе РП;
- отключение всех индивидуальных вспомогательных систем всех МНА: погружного нагревателя масла гидромуфты, насосов АВОА, вентиляторов;
- отключение всех вспомогательных систем НПС: приточной и вытяжной вентиляции насосного зала МНС, насосов оборотного охлаждения, компрессоров, насосов откачки из ёмкостей для сбора утечек нефти и дренажа, насоса резервуара для хранения масла;
- закрытие задвижек на входе и выходе МНС;
- закрытие задвижек: между ПНС № 1 и РП, между ПНС № 2 и РП, между ПНС № 1 и МНС, на входе и выходе ПНС № 2;
- закрытие входной и выходной задвижки подключения НПС к МН;
- закрытие задвижек на входе РП;
- отключение пуско-резервного маслонасоса МНА через 120 сек. после подтверждения отключения МНА.
-
Эксплуатация системы
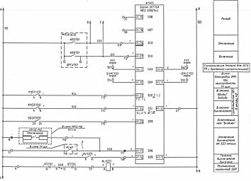
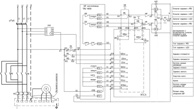
Принципиальная схема управлением насоса Н 1.1 (Н1.2, Н1.3) представлена на рисунке 4.3.
Рисунок 4.3 – Принципиальная схема управления насоса Н 1.1
Дистанционное управление:
- команда «Пуск» с МПСА по формированию сигнала «Пожар»;
- команда «Стоп» с МПСА по команде.
Принципиальная схема дистанционного управлением насоса Н 1.1 (Н1.2, Н1.3) представлена на рисунке 4.4.
Рисунок 4.4 – Принципиальная схема дистанционного управления насоса Н 1.1
Управление приводов ЭП задвижек выполняется как с ЩСУ, так и с МПУ (местного поста управления):
-
кнопка SB2 «Открыть»;
-
кнопка SB3 «Закрыть»;
-
кнопка SB1 «Стоп».
Контроль наличия напряжения и состояния задвижек обозначаются индикацией ламп, соответствующих этим состояниям. Необходим обязательный контроль состояний задвижек, наличия напряжения питания приводов и аварийных ситуаций.
Принципиальная схема управления представлена на рисунке 4.5.
Рисунок 4.5 - Принципиальная схема управления задвижками
-
РАСЧЕТ НА ТУШЕНИЕ МАГИСТРАЛЬНОЙ НАСОСНОЙ
-
Исходные данные
А) защищаемое сооружение – МНС, категория производства «А», класс конструктивной пожарной опасности здания С0 по Федеральному закону, обращающееся вещество – нефть (углеводородная жидкость);
Б) геометрические размеры машинного зала:
- длина – 42 м;
- ширина – 16 м;
- высота – 9м;
В) размеры технологического оборудования, инженерных коммуникаций, проемов: равномерно по площади машинного зала установлено четыре нефтяных насосных агрегата, высота самой высокой точки технологического оборудования – 3,5 м, на продольных стенах предусмотрены 13 оконных проемов, другие проемы в помещении отсутствуют;
Г) кратность пены равна 400;
И) Время работы, мин:
- время первой пенной атаки с учетом инерционности системы
=13 мин;
- время последующих двух атак
=
=10мин;
К) Интенсивность подачи раствора пенообразователя - 0,07
;
-
Расчет установки пожаротушения высокократной пеной
Защищаемый объем помещения определяется по формуле:
(5.1)
где L – длина пола защищаемого помещения, м;
B– ширина пола защищаемого помещения, м;
H – высота пола защищаемого помещения, м.
При применении УВП для пожаротушения по объему, защищаемые агрегаты/оборудование ограждаются металлической сеткой размером ячейки не более 5мм. Высота ограждающей конструкции должна быть на 1 м больше высоты защищаемого агрегата/оборудования и находиться от него на расстоянии не менее 0,5 м.
При этом для тринадцати оконных проемов, расположенных в защищаемом объеме, т.е. до высоты 4,5 м от уровня пола, предусматривается ограждения из металлической сетки с размером ячейки не более 5 мм.
Требуемое количество ДВПЭ-400 определяется по формуле:
(5.2)
где
- коэффициент разрушения пены, определяемый по формуле:
(5.3)
где К1 – коэффициент, учитывающий усадку пены, принимается равным 1,2 при высоте заполнения защищаемого помещения 4,5 м;
К2 – коэффициент, учитывающий утечки пены, при отсутствии открытых проемов в фактическом защищаемом объеме, принимается равным 1,2;
К3 – коэффициент, учитывающий влияние дымовых газов на разрушение пены, принимается равным 1,5;
g – производительность ДВПЭ по рабочему раствору пенообразователя при минимальном рабочем давлении, л/с;
- кратность пены, принимаемая в соответствии с техническими характеристиками ДВПЭ.
Округляем в большую сторону, получаем 8 ДВПЭ-400.
Расход раствора пенообразователей определяется по формуле:
(5.4)
) ЩПЗ-В-1,0














