Роголев ВКР (1189727), страница 6
Текст из файла (страница 6)
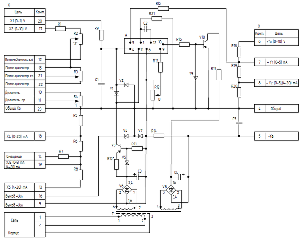
Усилитель постоянного тока охвачен отрицательной обратной связью. Сигнал обратной связи снимается с измерительного резистора, включаемого последовательно с нагрузкой. Этим обеспечивается пропорциональность изменения выходного тока транзистора входному напряжению усилителя постоянного тока.
Источник питания состоит из трансформатора Т с двумя вторичными обмотками, напряжение вторичных обмоток которого выпрямляется диодными мостами V6, V8 и сглаживается конденсаторами С3 и С4 соответственно.
Питание операционного усилителя задатчика осуществляется от стабилизатора тока, выполненного на транзисторе V3, стабилитроне V5 и резисторах R10, R11. В режиме задатчика напряжение на делитель поступает со стабилитрона V4.
Рисунок 2.6 – Схема электрическая принципиальная задатчика РЗД-22
2.5.3 Органы контроля и регулировки
На передней панели задатчиков расположена ручка задания со шкалой от 0 до 100 %. С помощью ручки задания устанавливаются выходные сигналы задатчиков, оцениваемые по шкале (0-100) %.
На передней панели задатчика РЗД-22 под табличкой для эксплуатационных надписей предусмотрены отверстия для доступа к осям потенциометров "0", "1" и "2", которые служат соответственно для установки нуля, нижнего и верхнего уровней выходного сигнала.
2.6 Выбор блока ручного управления (БРУ-32)
2.6.1 Описание и работа БРУ-32
Блоки рассчитаны на применение в автоматизированных системах управления технологическими процессами (АСУ ТП) и предназначены для переключения и индикации режимов цепей управления исполнительными устройствами, отображения положений регулирующих органов исполнительных устройств.
2.6.2 Технические характеристики
Функциональные возможности блока указаны в таблице 2.4
Таблица 2.4 – Функциональные возможности БРУ-32
| Условное обозначение блока | Выполняемые функции |
| БРУ-32 | Ручное переключение с автоматического режима управления на ручной и обратно, кнопочное управление интегрирующими ис- полнительными механизмами, световая индикация выходного сигнала регулирующего устройства с импульсным выходным сигналом, отображение положения регулирующего органа на стрелочном индикаторе |
Переключатель режимов предназначен для ручного переключения цепей управления. Нажатое и не нажатое положение переключателя имеют фиксацию. Нажатое, с поворотом против часовой стрелки, положение соответствует режиму управления "АВТОМАТИЧЕСКИЙ", не нажатое – режиму управления "РУЧНОЙ".
2.7 Выбор механизма исполнительного электрического однооборотного
2.7.1 Описание и работа механизма МЭО - 630 - 92К
Механизмы предназначены для перемещения регулирующих органов в системах автоматического регулирования технологическими процессами в соответствии с командными сигналами, поступающими от регулирующих и управляющих устройств.
Механизмы могут применяться в различных отраслях народного хозяйства: в газовой, пищевой промышленности, в жилищно-коммунальном хозяйстве и т.д. Механизмы предназначены для общепромышленного применения. Механизмы по принципу соединения с трубопроводной арматурой изготавливаются двух видов:
-
фланцевые: МЭОФ-630-97К, МЭОФ-1000-97К, МЭОФ-1600-96К, МЭОФ-2500-96К
ТУ 4218-001-75701884-2011,
-
рычажные: МЭО-630-92К, МЭО-1600-92К, МЭО-630-92КБ, МЭО-1600-92КБ
ТУ 4218-001-75701884-2011.
Фланцевые механизмы устанавливаются непосредственно на трубопроводной арматуре и соединяются со штоком регулирующего органа посредством втулки. Рычажные механизмы устанавливаются отдельно от регулирующего органа (трубопроводной арматуры и т.п.) и соединяются с регулирующим органом посредством соединительной тяги или другой промежуточной конструкции.
Механизмы в зависимости от климатического исполнения и категории размещения предназначены для эксплуатации в следующих условиях:
а) климатическое исполнение У, категория размещения 2:
-
температура окружающего воздуха от минус 40 до плюс 50˚С;
-
относительная влажность окружающего воздуха до 95 % при температуре 35˚С и более низких температурах без конденсацией влаги.
б) климатическое исполнение Т, категория размещения 2:
-
температура окружающего воздуха от минус 10 до плюс 50˚С;
-
относительная влажность окружающего воздуха до 100 % при температуре 35˚С и более низких температурах с конденсацией влаги.
Механизмы должны быть защищены от прямого воздействия солнечной радиации и атмосферных осадков. Степень защиты механизмов IР54 категория оболочки 2 по ГОСТ 14254 обеспечивает работу механизмов при наличии в окружающей среде пыли и брызг воды.
Механизмы не предназначены для работы в средах, содержащих агрессивные пары, газы и вещества, вызывающие разрушение покрытий, изоляции и материалов, и во взрывоопасных средах. Механизмы устойчивы и прочны к воздействию синусоидальных вибраций по группе исполнения VI ГОСТ 12997. Механизмы относятся к ремонтопригодным, одноканальным, однофункциональным изделиям. Механизмы, комплектуемые блоком сигнализации положение, соответствуют III группе исполнения по устойчивости к электромагнитной обстановке средней жесткости и по критериям качества функционирования относятся к группе В по ГОСТ Р 50746.
Управление механизмами – контактное или бесконтактное с помощью пускателя бесконтактного реверсивного ПБР-3А. Рабочее положение механизмов – любое, определяемое положением регулируемого органа. Средний срок службы механизмов – не менее 15 лет.
2.8 Выбор блока сигнализации положения токового (БСПТ)
2.8.1 Описание и работа изделия БСПТ-10М
Блок предназначен для установки в электрический исполнительный механизм или электрический привод с целью преобразования положения выходного органа механизма или привода в пропорциональный электрический сигнал и сигнализации или блокирования в крайних или промежуточных положениях выходного органа. Для визуального наблюдения положения выходного органа блок может иметь шкалу со стрелкой.
В состав блока БСПТ входят блок датчика БД-10М и блок питания БП-20. Блок датчика предназначен для эксплуатации под крышкой механизма. Климатическое исполнение блока питания БП-20 по ГОСТ 15150-69:
-
выносного - «УХЛ» или «О» категории размещения 4.2;
-
встроенного в механизм – «У» или «Т» категории размещения 2.
2.8.2 Технические данные
Электрическое питание блоков осуществляется от сети однофазного переменного тока с номинальным напряжением 220, 230 или 240 V при отклонении от минус 15 % до плюс 10 % и частотой (50(60)±1) Hz. Входной сигнал блока – угол поворота вала блока в диапазоне (0-90) º (от 0 до 0,25 r) или (0-225) º (от 0 до 0,63 r). Выходной сигнал блока – постоянный ток (0-5) mA при сопротивлении нагрузки до 2,5 кОм или (0(4)-20) mA при сопротивлении нагрузки до 1,0 кОм.
2.9 Выбор пускателя бесконтактного реверсивного (ПБР-3)
2.9.1 Описание и работа ПБР-3
Пускатель предназначен для бесконтактного управления электрическими исполнительными механизмами (в дальнейшем – механизм), в приводе которых используются трехфазные электродвигатели типов АОЛ, 4А, ДСР и ДСТР, эксплуатируемые вне жилых домов и не связанные с их электрическими сетями. Область применения: автоматизированные системы управления технологическими процессами (АСУТП), АСУТП для атомных электростанций (АЭС), в энергетической и других отраслях промышленности. Условные обозначения пускателя в зависимости от выполняемых функций, климатического исполнения и соответствия ЭМС по ГОСТ Р 50746-95.
Пускатель предназначен для эксплуатации в следующих условиях: - атмосферное давление от 84 до 106,7 кРа; - внешние магнитные постоянные и (или) переменные поля сетевой частоты с напряженностью в пределах от 0 до 400 А/m; - рабочее положение - любое; - вибрация с частотой до 25 Hz с амплитудой не более 0,1 mm; - температура окружающего воздуха и относительная влажность в зависимости от исполнения.
Пускатель имеет степень защиты корпуса от проникновения твердых тел – IP20 по ГОСТ 14254-96. Пускатели ПБР-3А допускают работу при отклонении частоты в сети: - в диапазоне частот от 49,0 до 50,5 Hz – длительно; - в диапазоне частот от 47,5 до 49,0 Hz и от 50,5 до 52,5 Hz до 5 min однократно, но не более 750 min в течение срока эксплуатации; - в диапазоне частот от 46,0 до 47,5 Hz – до 30 s однократно, но не более 300 min в те- чение срока эксплуатации.
2.9.2 Технические характеристики
Электрическое питание пускателя – трехфазная сеть переменного тока с номинальным напряжением 380, 400 или 415 V частотой 50 или 60 Hz. Допустимое отклонение напряжения питания от минус 15 до плюс 10%, частоты – от минус 2 до плюс 2%. Несимметрия трехфазной системы – не более 5%.
Мощность, потребляемая пускателем при отсутствии сигнала управления, не более 5 W. Входное сопротивление пускателя - (750±100) Ом. Максимальный коммутируемый ток – 3А. Пускатель ПБР-3А допускает коммутацию тока 4 А по каждой фазе трехфазного переменного напряжения. 1.2.5 Напряжение источника питания цепей управления (26±2) V (среднее значение двухполупериодного выпрямленного напряжения). Источник допускает также подключение внешней нагрузки между клеммами 8 и 10. Максимальный ток, потребляемый нагрузкой, не должен быть более 100 mA.
Динамические характеристики пускателя: - быстродействие (время запаздывания выходного тока при подаче и снятии управляющего сигнала) - не более 25 ms; - время переключения при мгновенном реверсе не менее 20 ms; - разница между длительностями входного и выходного сигналов – не более 20 ms.
Пускатель допускает работу в повторно-кратковременном реверсивном режиме с частотой включений до 630 в час при продолжительности включения (ПВ) 25%. Средний срок службы пускателя ПБР-3А – не менее 20 лет. Масса пускателя не более 2,6 kg.
3 ВЫБОР ДВИГАТЕЛЯ ДЫМОСОСА
3.1 Расчет мощности и выбор двигателя
Котел предназначен для работы под разряжением. Для отсоса газов на котле установлен дымосос. При выборе дымососа руководствуемся его производительностью и максимальным КПД из экономических соображений. Выбранный из каталога дымосос и его характеристики приведены в таблице 3.1.
Таблица 3.1 – Дымосос топки котла
| Тип | ДН-22-2-0,62 |
| Маховый момент | 5300 кг∙см2 |
| Число оборотов | 750 об/мин |
| Производительность | 289000 м3/час |
| Полный напор | 330 кгс/м2 |
| Мощность с 15% запасом | 325 кВт |
| Направление вращения (со стороны эл.двигателя) | правое |
| Наибольшая температура газов | 200С |
| Расход воды на охлаждение подшипников | 0,65 м3/час |
| Максимальный КПД, % | 84 |
В таблице 3.1 производительность и полный напор дымососа даны для газов при давлении 760 мм рт. ст. и температуре на выходе 100 0С.
Так как нагрузка вентиляторная, то требуемая мощность двигателя вычисляется по формуле (3.1), кВт:
; (3.1)
,
где
– производительность дымососа в секунду, м3/с;
Н = 330∙9,80665 = 3236,2 – напор создаваемый дымососом, Па;
ηдым = 0,84 – КПД дымососа;
ηм = 0,84 – КПД упругой муфты;
Исходя из значения, полученного по формуле (3.1) выбираем асинхронный двигатель с короткозамкнутым ротором серии А4, рассчитанный на напряжение 6 кВ по справочнику /2/.
-
Тип двигателя: А4-450Х-8УЗ;
-
степень защиты: IP23;
-
мощность: Рном = 400 кВт;
-
номинальная частота вращения: n = 750 об/мин;
-
ток статора: Iном = 50А;
-
КПД двигателя:
; -
коэффициент мощности:
; -
номинальная частота: fном = 50Гц;
-
число пар полюсов: р = 4;
-
кратность максимального момента: Мmax/Mном = 1,8;
-
кратность пускового момента: Мп/Мном = 1;
-
кратность пускового тока: Iп/Iном = 4,8;
-
момент инерции: Jд = 36 кг∙м3;
-
активное сопротивление обмотки статора: R1 = 53,33 Ом;
-
активное сопротивление обмотки ротора: R2 = 55,13 Ом;
-
реактивное сопротивление обмотки статора: x1 = 44,22 Ом;
-
реактивное сопротивление обмотки ротора: х2 = 47,05 Ом;
-
номинальная вторичная ЭДС: e2н = 3750 B.
3.2 Расчёт и построение характеристик двигателя
Построим электромеханическую и механическую характеристики для двигателя, параметры которого приведены выше.
Определим коэффициент приведения сопротивлений по формуле (3.2):
; (3.2)
;
;














