Автореферат (1151751), страница 4
Текст из файла (страница 4)
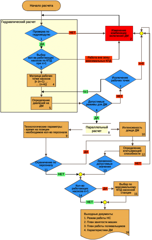
В результате в первую очередь в целевой функции минимизируются и исключаются члены суммы (технико-экономические показатели ДМ), которые вносят наибольший вклад в ее значение (рис.9).
Рис. 9. Блок схема проверки выбранной комбинации включения ДМ и определения оптимального режима работы НС
В процессе перебора вариантов включения ДМ формируется такой график производства поливных работ, при котором достигается максимальная эффективность использования оросительной воды и технических средств сети для каждых суток поливного цикла. Сформированный таким образом график гидромодуля будет отвечать введенным ограничениям, а целевая функция (3) будет иметь минимальное значение, поскольку на каждом этапе выбирается максимальный приоритет.
Далее, с помощью гидравлической модели проводятся расчеты параметров работы системы (насосная станция, ДМ и др.), заданные сформированным планом включения машин по интервалам их работы в течение каждых суток на весь поливной цикл (10-20 сут.). Технологические параметры работы ДМ: время работы на позиции, количество пройденных за рабочий день позиций, давление, расход, интенсивность дождя и норма обслуживания определяются по гидравлической модели, функционирующей по сценарию календарного графика производства поливов (рис. 7).
По результатам этих расчетов формируются необходимые документы, обеспечивающие управление режимом работы сети, поливной техники и организацию производства поливов в соответствии с планом орошения. В состав документов входят: сетевой график работы ДМ (дата и время включения, продолжительность полива, рис. 10); календарный график водоподачи насосной станции (число включенных насосов, напор, мощность и КПД, рис. 11 и табл. 3); технологические параметры работы ДМ (напор, расход, интенсивность дождя, орошаемая за сутки площадь, норма обслуживания).
Рис. 10. План занятости машин. (1,2,3,4,5 – порядковый номер позиции; 6,7 – заключительное и подготовительное время соответственно)
Число параллельно работающих насосных установок
Рис. 11. Параметры насосной станции при изменении комбинации включения ДМ, при разном количестве параллельно работающих насосных установок (НУ)
Примечание: 1, 2, 3, … - рассматриваемые варианты включения ДМ
Таблица 3. План работы насосной станции на текущий день
| Время | Номер комбинации ДМ | Номера работающих ДМ | Число насосов | Напор, м | Подача, м3/с |
| 7:00-8:00 | 1 | 33 | 1 | 160,04 | 0,0450 |
| 2 | 33; 32 | 148,41 | 0,0837 | ||
| 3 | 33; 32; 30 | 2 | 155,73 | 0,1267 | |
| 4 | 33; 32; 30; 31 | 152,85 | 0,1441 | ||
| 5 | 33; 32; 30; 31; 42 | 3 | 157,54 | 0,1700 | |
| 8:00-9:00 | 6 | 33; 32; 30; 31; 42; 43 | 156,05 | 0,1873 | |
| 7 | 33; 32; 30; 31; 42; 43; 44 | 154,38 | 0,2029 | ||
| 8 | 33; 32; 30; 31; 42; 43; 44; 45 | 152,77 | 0,2168 | ||
| 9 | 33; 32; 30; 31; 42; 43; 44; 45; 52 | 4 | 154,27 | 0,2719 | |
| 10 | 33; 32; 30; 31; 42; 43; 44; 45; 52; 53 | 149,40 | 0,3245 |
Эколого-экономическое обоснование эффективности предложенной системы управления поливами показало, что использование разработанного инструментария и совокупности методов управления способствует повышению технического уровня эксплуатации оросительной системы, экономии оросительной воды (до 10%), снижению непроизводительных затрат труда, созданию условий для роста урожайности (5-10%), предотвращению поверхностного стока и эрозии почв.
Выводы
-
Анализ научной литературы по проблеме управления поливами и производством поливных работ на крупных внутрихозяйственных системах показал актуальность совершенствования информационных систем оперативного управления орошением, как в направлении расширения состава решаемых задач, так и тематического распределения информационных потоков для поддержки принятия решений службой эксплуатации ОС. Предложено оперативное управление поливами рассматривать как двухуровневое (двухэтапное), включающее оперативное планирование режима орошения сельскохозяйственных культур (назначение сроков и поливных норм) и его реализацию с помощью организационно-технологических решений по управлению процессом эксплуатации элементов оросительной системы (насосная станция, распределительная сеть, дождевальные машины).
-
Сформулирована оптимизационная задача формирования сетевого графика производства поливов дождевальными машинами. Целевая функция в этой задаче связана с рядом важнейших производственных показателей: площадью орошаемого поля, планируемой урожайностью, стоимостью единицы продукции, отзывчивостью сельскохозяйственной культуры на орошение, производительностью ДМ и сроками проведения поливных работ. Показано, что для корректного решения этой задачи управления производством поливов необходимо структурно–функциональное описание оросительной системы для расчета гидравлического режима работы ее основных элементов.
-
По результатам натурных и теоретических исследований разработана методика создания имитационной модели оросительной системы в виде комплекса программных средств (в среде Matlab). Модель предназначена для выполнения гидравлических расчетов функционирующей оросительной системы с использованием базы данных параметров элементов сети и описания структуры оросительной системы средствами ГИС.
Для фрагмента Лузинской оросительной системы (Омская обл.) создана имитационная гидравлическая модель, позволяющая путем постановки численных экспериментов и сценарных исследований изучать гидравлические характеристики эксплуатационных режимов работы элементов оросительной системы при различной комбинации включения дождевальных машин.
-
Предложен алгоритм расчета напорно-расходной характеристики распределительной сети с произвольной комбинацией подключенных ДМ, основанный на операциях с предварительно сформированными функциями, описывающими напорно-расходные характеристики каждого из элементов сети, включая поливную технику. Использование этого алгоритма в гидравлической модели обеспечивает высокую скорость (0,0003 сек.) и необходимую точность расчета (0,0035 МПа) рабочих точек (сопряжение режима работы насосной станции с характеристикой распределительной водопроводящей сети) и напора на гидрантах.
-
Разработан алгоритм решения задачи оптимального комплектования сетевого графика полива дождевальными машинами, который позволяет максимально приблизить поливные нормы и сроки проведения поливных работ к запланированному режиму орошения. При решении оптимизационной задачи формирования сетевого графика полива с помощью гидравлической модели сети проверяется выполнение ограничений по гидромодулю, наличию операторов ДМ при каждом включении в сетевой график очередной машины и агротехническим требованиям.
-
Предложенная информационная технология принятия решений при оперативном управлении производством поливных работ основана на использовании разработанной гидравлической модели сети и алгоритма оптимизации сетевого графика, укомплектованного по гидромодулю и имеющимся трудовым ресурсам, позволяет комплексно решать организационно-технологические задачи выполнения поливных работ, обеспечивает реализацию заданного режима орошения и высокое качество полива. В состав выходных документов, обеспечивающих оперативное управление и регламентирующих производство поливов, входят: календарный график водоподачи насосной станции (число включенных насосов, напор, мощность и КПД); сетевой график работы ДМ (дата и время включения, продолжительность полива); технологические параметры работы ДМ (напор, расход, интенсивность дождя, орошаемая за сутки площадь, норма обслуживания).
-
Разработанная система оперативного управления поливами обладает рядом несомненных преимуществ, которые обеспечивают возможность ее универсального применения (независимо от методов назначения оперативного режима орошения), контроль качества принимаемых управленческих решений (по значению целевой функции) и режима работы основных элементов оросительной сети (по гидравлическим параметрам), принципиально новый уровень информационного обеспечения службы эксплуатации ОС. Разработанная система оперативного управления поливами позволяет принимать конструктивные решения, повышающие эффективность эксплуатации гидромелиоративной системы, способствующие экономии оросительной воды, снижению непроизводительных затрат труда, созданию условий для роста урожайности и предотвращения поверхностного стока и эрозии почв.
Список работ, опубликованных автором по теме диссертации
Публикации в изданиях, рекомендованных ВАК РФ
-
Головинов Е.Э., Добрачёв Ю.П. Оперативное управление производством поливов на крупных оросительных системах. // Вестник РАСХН. - 2008. - №6. - С. 31-33.
-
Головинов Е.Э., Добрачёв Ю.П. Моделирование гидравлических режимов работы закрытой оросительной сети при производстве поливов. // Мелиорация и водное хозяйство. - 2009. - №6. - С. 44-46.
Патенты
-
Головинов Е.Э., Городничев В.И., Добрачёв Ю. П. Патент на полезную модель № 79373, «Дождевальная машина» //М.: Б.И. – 2009. -№1. - 3с.
Публикации в других изданиях
-
Головинов Е.Э., Добрачёв Ю.П. Оптимизация режима работы оросительной сети и дождевальной техники при оперативном управлении поливами. Сборник научных докладов Международной (5-й Всероссийской) конференции молодых ученых и специалистов «Новые технологии и экологическая безопасность в мелиорации», ФГНУ ВНИИ «Радуга». - Коломна, 2008, - С. 10-15.
-
Головинов Е.Э., Добрачёв Ю.П. Численное гидродинамическое моделирование мелиоративной сети при оперативном управлении поливами. Защитное лесоразведение, мелиорация земель и проблемы земледелия в Российской Федерации: материалы международной научно-практической конференции, ВНИАЛМИ. - Волгоград, 2008. - С. 29-32.
-
Головинов Е.Э., Добрачёв Ю.П. Алгоритм расчета гидравлических режимов работы дождевальной техники на закрытой оросительной сети. Сборник научных докладов II-ой Международной (6-ой Всероссийской) конференции молодых ученых и специалистов «Новые технологии и экологическая безопасность в мелиорации. ФГНУ ВНИИ «Радуга». - г. Коломна, 2009. - С. 55-57.
-
Головинов Е.Э. Методические аспекты расчета гидравлического режима сопряжения напорно-расходных характеристик оросительной сети и насосной станции. Материалы юбилейной международной научно-практической конференции «Современные проблемы мелиорации и водного хозяйства», ГНУ ВНИИГиМ РАСХН. Том II. - Москва: ГНУ ВНИИА РАСХН, 2009. - С.51-58.
-
Головинов Е.Э., Добрачёв Ю.П., Виноградова Г.Н. Выбор рационального состава комплекса агромелиоративных мероприятий. Материалы юбилейной международной научно-практической конференции «Современные проблемы мелиорации и водного хозяйства», ГНУ ВНИИГиМ РАСХН. Том II. - Москва: ГНУ ВНИИА РАСХН, 2009. -С.385-391.
ГНУ Всероссийский научно-исследовательский институт гидротехники и мелиорации им. А.Н.Костякова Россельхозакадемии
Москва 127550, ул. Б.Академическая, 44
Подписано к печати 27.04.10 Заказ 43 Тираж 100
3
















