Справочник студента-инженера (1092149), страница 2
Текст из файла (страница 2)
ФИЗИКА
Площади
l – длинна
b - высота, ширина.
Площадь круга:
Кинематика.
Равномерное движение:
a = 0
V = S/t
Ускоренное движение:
a > 0
a = (V – V0 )/ t
S = S0 + V0t (at2 )/2
a = (V2 – V02 )/ 2S
Последовательный ряд нечетных
чисел:
- ую:
просто:
Движение под углом к горизонту.
Скорость по оси ОХ:
Скорость по оси ОУ:
Максимальное время подъема:
tполн = 2t
Расстояние :
S = Vx tполн.
Максимальная высота:
Движение тела, брошенного
горизонтально:
F = ma
P = mg
Fтр. = -N
F = -F
Момент сил.
M=Fl
M1+M2+…+Mn = 0
Пружина.
x – удлинение.
k – кооф. растяжения.
l = l – l0
l – абсолют. удлинение пружины.
ε -относит. удлинение.
Сила всемирного тяготения
Сила тяжести
Работа и энергия.
Криволинейное движение
Движение по окр-ти.
w - угловая скорость.[рад/с]
v -линейная скорость.
n - частота обращения. [об./мин.]
T – период обращения. [время]
Угловая скорость. Период обращения.
Для случаев, когда n = [обороты]
l – длинна дуги.
Импульс.
Не упругое вз-вие.
в проекции на ось х:
Упругое соударение.
до вз-я: после:
в проекции на ось х:
Реактивное движение:
в проекции на ось х: (вверх)
║
0 изначально.
Импульс силы.
Механика жидкостей и газов.
Давление. Закон Паскаля.
-//- жидкости на дно сосуда.
h – высота уровня жидкости.
Сообщающиеся сосуды.
Архимедова сила. Атм. давление
вытесненной жидкости цилиндром.
Закон Гука. Растягив. сила.
l –первоначальная длинна стержня
Δl –абсолютное удлинение
S –площадь поперечного сеч.
E –кооф. пропорцион., модуль Юнга, модуль упругости.
КПД машин.
Колебания и волны. Звук.
F – возвращающая сила
k – постоянная возвращающ.
x – смещение
Маятник.
Математический маятник – точка, подвешенная на невесомой и нерастяжимой нити.
Пружинный маятник:
- циклическая частота колебаний
Фаза колебаний.
Скорость распространения волн
Электромагнитные колебания.
- собственна частота колебаний в контуре
С – скорость в ваакуме
n – абс. показатель преломления среды
Молекулярно-кинетическая
теория
Теплоемкость тела.
с – теплоемкость тела
U – внутренняя энергия
А – работа
q – теплота сгорания
!!! Бывает наоборот!
Линейное расширение твердых тел.
Объемное расширение твердых тел.
Свойства газов.
T = const – изотермический
P = const – изобарический
V = const – изохорический
Главный газовый закон:
Закон Менделеева – Клаперона
k = 1.38*10^-23 Дж/К
- средняя кинетич. энергия движ.
мол-лы.
КПД тепловой машины.
- кол-во теплоты, получ. рабочим телом от нагрев.
Электричество и магнетизм.
Эквипотенциальные пов-ти.
l – расстояние
- поверхностная плотность заряда
Закон Кулона
\ эл. постоянная
Электроемкость. Конденсаторы.
W – Энергия
Электроемкость плоского:
Параллельное подключение конденсаторов:
Последовательное подключение:
Постоянный электрический ток.
- работа, совершенная сторонними силами
Закон Ома для участка цепи.
G - кооф. пропрциональности проводника(его проводимость)
постоянная:
Последовательное и парал-ное соединение проводников.
Последовательное:
Параллельное:
Закон Ома для полной цепи:
Последоват. соед. батарей:
n – кол-во батарей
Параллельное соед. батарей:
Работа при перемещении эл. заряда в эл. поле. Потенциал.
- потенциальная энергия заряда в поле.
Работа и мощность эл. тока:
Напряжение.
Магнитное поле
При расположении проводника с током под углом альфа к вектору В.
B – магнитная индукция
I - сила тока
l – длинна проводника
M – макс. момент сил
S – площадь рамки
Сила Лоуренца
n – концентр. свободных частиц
v –скорость упор. движ.
S –площадь поперечного сечения проводника
Магнитная прониуаемость.
H- напряженность магнитного поля.
Электромагнитная индукция
Ф – магнитный поток
Самоиндукция.
Магнитная рамка.
b,a – стороны рамки
S - площадь рамки
Электроны.
Электролиты
Оптика
Закон преломления
- относит. показатель преломления.
- скорости света во 2-й и первой средах.
Линзы
d –расстояние предмета от линзы
f –расстояние от изображения до предмета
F – фокус
D –Оптическая сила линзы [диоптрии]
k - увеличение линзы
Квантовая физика
В магнитно-преломляющих средах:
В однородно прозрачной среде:
- относит. диэликтрич. проницаемость среды
- относит. магнитная проницаемость среды.
n – постоянная
Уравнение Эйнштейна.
А – работа выхода электрона из в-ва
Фотоэффект.
Для того, чтобы фотоэффект имел место, необходимо что бы энергия кванта света была больше работы выхода. Предльное значение частоты, при которой еще наблюдается фотоэффект, наз. красной границей фотоэффекта.
Механика сплошных сред.
σ2
σ1
σ3
Определение гидростатического давления.
Определение девиатора напряжения.
Определение величины полных напряжений, действующих на гранях элементарной точки.
Определение величины главных нормальных напряжений
Определение величины нормального полного и касательного напряжения действующего в равно наклонной площадке к осям главных нормальных напряжений
P = σср = -18,3
Определение знаков и величин главных линейных пластических деформаций, если известна абсолютная величина одной из деформаций
ε1 + ε2 + ε3= 0
Определение интенсивности деформации сдвига
Определение интенсивности напряжений сдвига
Определение значения компонент тензора пластических деформаций по известным значениям компонент девиатора напряжений (П – 1) по теории упруго – пластического течения среды
Определение величины касательных напряжений, действующих в площадках под углом 45º к осям главных нормальных напряжений.
λ1 = σ1; λ2 = σ2; λ3 = σ3
Определение значения коэффициента Лоде и сопротивление пластической деформации среды
Обработка металлов давлением.
Определение сужения площади ψ, отвечающее удлинению 0,95
Определение истинного сопротивления в момент образования шейки
Определение приблизительного значения истинного сопротивления при данной деформации по касательной и кривой
Определение σт по приближенному уравнению кривой второго вида
Определение напряжения трения по закону Кулона τmax
τmax = f ·σт
Определение по Головину коэффициента деформации по длине
Определяем полное усилие P при определенном коэффициенте трения
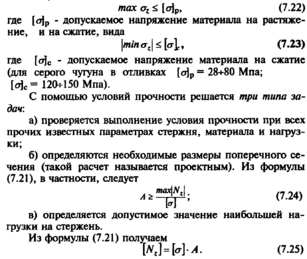
ОСНОВНЫЕ МЕХАНИЧЕСКИЕ И ПРОЧНОСТНЫЕ ХАРАКТЕРИСТИКИ МАТЕРИАЛОВ ПРИ СТАТИЧЕСКОМ НАГРУЖЕНИИ
1. Диаграмма растяжения и основные характеристики прочности и пластичности
Для определения основных характеристик прочности и пластичности материала изготовляют специальные (нормальные) образцы (рис. 6.1) диаметром do = 20 мм и длиной / = 10-do = 200 мм. Кроме нормальных применяют укороченные образцы длиной./ = 5-do . Эти образцы растягивают на специальных испытательных машинах. Современные испытательные машины снабжены диаграммным аппаратом, который в процессе испытания регистрирует величину приложенной к образцу растягивающей силы и величину деформации и автоматически вычерчивает диаграмму - кривую зависимости абсолютного удлинения образца от растягивающей силы.
Эту диаграмму называют диаграммой растяжения (сжатия) образца (рис.6.2).
Для определения механических характеристик материала необходимо исключить влияние абсолютных размеров образца. Поэтому диаграмму растяжения, перестраивают в относительных координатах
тия нагрузки появляется остаточная деформация равная 0,2% от первоначальной длины образца).
Истинное сопротивление разрыву определяют по формуле:
где Fp - нагрузка в момент разрыва; Ар - площадь поперечного сечения в момент разрыва.
Остаточное относительное удлинение при разрыве определяется по формуле:
где iq и - lp - соответственно длина испытываемой части образца: первоначальная и после разрыва.
Относительное поперечное сужение определяют по формуле:
















