Телевизионные системы мониторинга КС-ЧС (1089453), страница 8
Текст из файла (страница 8)
Рис. 3. Схема подтверждения пикселя за время жизни опорного кадра.
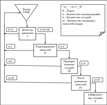
Далее идет проверка наличия у сохраненных пикселей (таких же, превышающих порог срабатывания и подтвержденных) соседей (III). Не трудно догадаться, что максимально их может быть 8. В случае, когда соседей меньше 4-х, пиксели считаются ложными и вычеркиваются. Остальные обрабатываем далее.
Если сохраненных (тревожных) пикселей оказывается более 10 по всему кадру, тогда программа запоминает, что на данной камере была тревога (IV). Если же тревога повторяется дважды, то становится активной («загорается») красная кнопка с номером камеры (V) и оператор самостоятельно оценивает ситуацию. При нажатии на данную кнопку оператор может увидеть место последней НС (последнего по счету красного пикселя в кадре), или же, если НС продолжается, то сами красные пиксели.
Так же данная программа позволяет закрашивать (маскировать) определенные участки, т.е. закрывать эти области максимально возможным порогом 255. Данное решение позволяет снизить число ложных тревог, таких как: движение машин, движение теней облаков по глухим панелям домов, движение листьев и тп.
Предусмотрена и возможность адаптации камер. В этом режиме программа сама следит за тревожными пикселями и в зависимости от частоты их появления ставит, по необходимости, более высокий порог в данной точке. Таким образом снижается число ложных срабатываний на штатные источники дыма и другие ложные тревоги, не теряя при этом возможности следить за ситуацией за ними.
Рис. 4. Блок-схема алгоритма работы программы ALARM 3.2.
ALARM 3.2 единственная в своем роде программа по видео детектированию дымов и реально использующаяся в работе. Не смотря на это, она постоянно дорабатывается и подстраивается, для наибольшей чувствительности к нештатным выбросам и снижению числа ложных тревог. Уже сейчас есть ряд предложений по ее улучшению и методам, которые позволят более точно определять наличие Нештатных выбросов над городской застройкой.
3. Разработка алгоритмов выделения КС\ЧС.
3.1. Определение и классификация ложных тревог
Ложные тревоги можно разделить на два основных класса:
– ложные тревоги связанные с аппаратной нестабильностью;
– ложные тревоги связанные с наблюдением реальной картины городской застройки.
Первый класс ложных тревог относится непосредственно к аппаратуре наблюдения. К ним относятся:
– колебания панорамных камер;
– дрожание строк в ТВ кадре;
– появление капель дождя (влаги) на объективах;
– помехи, наводки в телевизионных кабелях, а также прочие факторы влияющие на стабильность и качество изображения.
Влияние всех вышеперечисленных факторов можно полностью устранить или свести к минимуму за счёт усовершенствования используемой аппаратуры:
Колебания панорамных камер – использование жёсткой конструкции крепления.
Дрожание строк в ТВ кадре – использование помехозащищённых и высокостабильных схем синхронизации.
Появление капель дождя (влаги) на объективах – использование специального несмачиваемого покрытия на защитных стёклах гермобоксов.
Помехи, наводки в телевизионных кабелях – применение экранированных, высококачественных кабелей.
Ложные тревоги и их характеристики относящиеся ко второму классу представлены в таблице 3.1. В ней используются следующие термины и обозначения:
Таблица 3.1. Классификация ложных тревог.
| Тип | Характерное время | Частота появления | Масштаб, в пикселях (768х576) | Масштаб, реальные размеры | Перепад яркости, в центре (градаций) | Перепад яркости, края (градаций) | Примечания |
| «Дрожание листьев» | 3-10 Гц | Зависит от наличия ветра | 2х2 | 20 см2 | 10 | Зависит от фона | |
| «Качание деревьев» | 1/3-3 Гц | Зависит от ветровой обстановки | 50х50 | 60 м2 | 10 | Зависит от фона | |
| Качание ночных фонарей | 1/3-3 Гц | Зависит от ветровой обстановки | 4х4 | 90 см2 | 1-5 | 100-150 | |
| Блики от форточек | <1 сек | - | от 1х1 до 4х4 | 500 см2 - 2 м2 | см. прим. | - | Резкое появление макс. яркости. |
| Включение, выключение света в окнах | <1 сек | - | от 1х1 до 4х4 | 500 см2 - 2 м2 | 50-150 | - | |
| Изменение освещённости панелей домов из-за теней от облаков | 0,5-1 Гц | 10-15 мин | от 1х1 до 150х150 | 825 м2 | 5-100 | - | |
| Движение теней облаков по ландшафту | 0,5-1 Гц | 10-15 мин | от 4х4 до всего кадра | - | 5-100 | - | |
| Качание штатных дымных шлейфов из труб предприятий | 10 мин | 10-15 мин | 70х70 | - | Зависит от фона | Зависит от фона | |
| «Пролёт птиц» | <1 сек | - | 1х1, 2х2 | 100 см2 | см. прим. | см. прим. | Зависит от фона и от «птицы» |
| Движение Ж/Д поездов | 45-70 сек | 0,5-2 часа | 70х70 | - | 30-50 | - | |
| Движение автотранспорта | 5-120 сек | 1-60 сек | 50х50 | - | 30-50 | - |
«Дрожание листьев» – в панораме городской застройки, всегда присутствует зелёный массив состоящий из деревьев, кустарников, и прочих зелёных насаждений. Этот массив является источником ложных тревог, так как из-за постоянного колебания листьев происходит постоянное, хоть и незначительное, изменение яркости.
«Качание деревьев» – аналогично «дрожанию листьев», однако в данном случае источником ложных тревог является контур дерева.
Качание ночных фонарей – уличное освещение характеризуется высоким, близким к максимальному значением яркости. В результате качания фонарей на ветру происходит изменение контура, которое характеризуется достаточно большим яркостным перепадом.
«Пролёт птиц» – стационарные посты устанавливаются на крышах высотных зданий. Однако возможны ситуации, когда в поле зрения камеры попадают пролетающие мимо птицы, что вызывает ложные срабатывания. Хотя подобные ситуации и не являются очень частыми, однако даже одно ложное срабатывание в час доставляет определённый неудобства в работе оператора.
Представленные виды тревог связаны непосредственно с окружающей средой, за которой проводится наблюдение. Поэтому требуются программные алгоритмы и средства, для снижения влияния подобных факторов на обнаружительную способность системы.
3.2 Среда MATLAB как средство обработки изображений.
Возможности цифровой обработки изображений в Matlab
На сегодняшний день система Matlab, в частности пакет прикладных программ Image Processing Toolbox, является наиболее мощным инструментом для моделирования и исследования методов обработки изображений. Он включает большое количество встроенных функций, реализующих наиболее распространенные методы обработки изображений. Рассмотрим основные возможности пакета Image Processing Toolbox.
Геометрические преобразования изображений
К наиболее распространенным функциям геометрических преобразований относится кадрирование изображений (imcrop), изменение размеров (imresize) и поворот изображения (imrotate).
Суть кадрирования состоит в том, что функция imcrop позволяет с помощью мыши в интерактивном режиме вырезать часть изображения и поместить ее в новое окно просмотра.
Функция изменения размеров изображения imresize позволяет, используя специальные методы интерполяции, изменять размер любого типа изображения.
В пакете Image Processing Toolbox существует функция imrotate, которая осуществляет поворот изображения на заданный угол.
Таким образом, приведенные выше функции позволяют поворачивать, вырезать части, масштабировать, т.е. работать с целым массивом изображения.
Анализ изображений
Для работы с отдельными элементами изображений используются такие функции как imhist, impixel, mean2, corr2 и другие.
Одной из наиболее важных характеристик является гистограмма распределения значений интенсивностей пикселей изображения, которую можно построить с помощью функции imhist.
Довольно часто при проведении анализа изображений возникает необходимость определить значения интенсивностей некоторых пикселей. Для этого в интерактивном режиме можно использовать функцию impixel.
Следует отметить, что функция impixel по своим возможностям в некоторой степени повторяет опцию Data Cursor.
Еще одной широко применяемой функцией является функция mean2 – она вычисляет среднее значение элементов матрицы.
Функция corr2 вычисляет коэффициент корреляции между двумя матрицами. Другими словами, с помощью функции corr2 можно сказать насколько две матрицы или изображения похожи между собой. Эта функция широко применяется при решении задач распознавания.
Улучшение изображений
Среди встроенных функций, которые реализуют наиболее известные методы улучшения изображений, выделим следующие – histeq, imadjust та imfilter(fspecial).
Как уже отмечалось ранее, гистограмма изображения является одной из наиболее информативных характеристик. На основе анализа гистограммы можно судить о яркостных искажениях изображения, т.е. сказать о том, является ли изображение затемненным или засветленным. Известно, что в идеале на цифровом изображении в равном количестве должны присутствовать пиксели со всеми значениями яркостей, т.е. гистограмма должна быть равномерной. Перераспределение яркостей пикселей на изображении с целью получения равномерной гистограммы выполняет метод эквализации, который в системе Matlab реализован в виде функции histeq.
Довольно часто при формировании изображений не используется весь диапазон значений интенсивностей, что отрицательно отражается на качестве визуальных данных. Для коррекции динамического диапазона сформированных изображений используется функция imadjust.
Также при решении задач улучшения изображений используется функция imfilter в паре с функцией fspecial. Функция fspecial позволяет задавать различные типы масок фильтра.
Фильтрация изображений
Пакет Image Processing Toolbox обладает очень мощным инструментарием по фильтрации изображений. Среди множества встроенных функций, которые решают задачи фильтрации изображений, особо следует выделить fspecial, ordfilt2, medfilt2.
Функция fspecial является функцией задания маски предопределенного фильтра. Эта функция позволяет формировать маски:
-
высокочастотного фильтра Лапласа;
-
фильтра, аналогичного последовательному применению фильтров Гаусса и Лапласа, так называемого лапласиана-гауссиана;
-
усредняющего низкочастотного фильтра;
-
фильтра, повышающего резкость изображения.
Сегментация изображений
Среди встроенных функций пакета Image Processing Toolbox, которые применяются при решении задач сегментации изображений, следует выделить qtdecomp, edge и roicolor.
Функция qtdecomp выполняет сегментацию изображения методом разделения и анализа однородности не перекрывающихся блоков изображения.
Одной из наиболее часто применяемых является функция выделения границ edge, которая реализует такие встроенные методы – Собела, Превит, Робертса, лапласиан-гауссиана, Канни и др.
Еще одной функцией, которая применяется для бинаризации по заданным цветам, является функция roicolor.
Морфологические операции над бинарными изображениями
Система Matlab владеет довольно мощным инструментарием морфологической обработки бинарных изображений. Среди основных операций выделим следующие – эрозия, наращивание, открытие, закрытие, удаление изолированных пикселей, построение скелета изображения и т.п.
Кроме перечисленных возможностей, пакет прикладных программ Image Processing Toolbox владеет широкими возможностями при решении задач анализа изображений, в частности, при поиске объектов и вычислении их признаков.
Из представленного материала видно, что пакет прикладных программ Image Processing Toolbox обладает мощным инструментарием для обработки и анализа цифровых изображений. Это приложение является очень удобной средой для разработки и моделирования различных методов. Возможности каждой из приведенных выше, а также других, функций будут детально рассмотрены в последующих материалах.
Пространственная фильтрация
Как уже не раз отмечалось, методы обработки изображений с точки зрения реализации делятся на два основных класса – локальные и глобальные. Каждый из них имеет свои преимущества и недостатки. Преимущество методов при глобальной реализации заключается в простоте их исполнения и быстродействии. Локальные методы владеют более широкими функциональными возможностями, в частности, они могут учитывать характеристики локальных областей, т.е. быть адаптивными.
















