Лекция 15 (1084995), страница 2
Текст из файла (страница 2)
В отношении последнего недостатка следует отметить, что на определённых этапах развития техники радиопередающих устройств параллельное включение ламп рассматривалось как способ повышения надёжности работы устройства в целом. Дело в том, что самым ненадёжным элементом является АЭ – лампа, причем, чем мощнее лампа, тем меньше у неё надёжность, меньше срок службы. Включение параллельно нескольких менее мощных, но соответственно более надёжных и долговечных ламп, позволяет увеличить срок работы генератора по сравнению с генератором на одной, но мощной лампе.
Перечисленные недостатки заставляют избегать параллельного включения большого числа ламп. Обычно ограничиваются двумя-тремя лампами. При включении параллельно трёх ламп с однофазным прямонакальным катодом для уменьшения результирующей паразитной амплитудной модуляции за счёт магнетронного эффекта питание накалов ламп осуществляется пофазно от трёхфазной сети.
Расчёт режима ГВВ с параллельным включением ламп начинают с одной лампы на мощность
, где P~ - требуемая мощность в нагрузке – контуре ГВВ; N - число параллельно включаемых ламп.
Расчёт проводится по обычной методике (см., например, лекцию 7) для выбранного режима: критического, недонапряжённого, перенапряжённого. В результате расчёта находятся напряжения, токи, а также требуемое сопротивление нагрузки для одной лампы Roe1. Затем, предполагая полную симметрию схемы, определяют результирующие токи и мощности в соответствующих цепях, которые будут в N раз больше найденных из расчёта для одной лампы. Напряжения на электродах такие же, как для одной лампы. Что касается эквивалентного сопротивления контура нагрузки Roe, то, поскольку при параллельном включении N ламп ощущаемое одной лампой сопротивление нагрузки возрастает в N раз, эквивалентное сопротивление контура должно быть: Roe = Roe1/N. Очевидно, что при выходе из строя хотя бы одной из N ламп оставшиеся перейдут в менее напряжённый режим работы, так как ощущаемое сопротивление нагрузки для каждой из оставшихся ламп уменьшится. Уменьшение напряжённости режима снижает КПД анодной цепи генератора.
Следует отметить, что необходимость изготовления контура с низким эквивалентным сопротивлением Roe не рассматривается как преимущество параллельного включения ламп, так как их выходные ёмкости, входящие в состав ёмкости контура СK, складываются и этим резко уменьшают характеристическое сопротивление контура. В предельном случае, когда ёмкость контура образуется только за счёт межэлектродных ёмкостей СВЫХ, характеристическое сопротивление контура
уменьшается ровно в N раз по сравнению с контуром на одной лампе и упомянутое выше преимущество полностью исчезает.
Рассмотрим ГВВ с параллельным включением транзисторов. По сравнению с лампами транзисторы, в первую очередь биполярные, обладают значительно большим разбросом параметров5. Поэтому при параллельном включении либо подбирают транзисторы по параметрам, либо применяют схемные решения, которые обеспечивают лучшую симметрию их работы.
Принципиально транзисторный ГВВ с параллельным включением двух транзисторов может быть выполнен по схеме рис.15.1 с заменой ламп на транзисторы и учётом особенностей цепей питания и нагрузки. Однако часто, чтобы облегчить симметрирование схемы, ГВВ с параллельным включением биполярных транзисторов строят с разделением
LC-элементов во входных и выходных цепях. Подобная схема с параллельным включением двух биполярных транзисторов VT1, VT2 с общим эмиттером показана на рис.15.3.
Р
азделение LC-элементов во входных L1/, L1// и выходных С2/, С2//, L2/, L2// цепях позволяет: во-первых, легче добиться симметрии монтажа схемы; во-вторых, подстраивать коллекторную цепь каждого из транзисторов (скомпенсировать разброс коллекторных ёмкостей) и выровнять режимы их работы, отдельно контролируя постоянные составляющие токов коллекторов IK0 VT1, IK0 VT2; в-третьих, раздельные элементы легче реализовать: ёмкости меньше, индуктивности больше по номиналу.
В представленной схеме (рис.15.3) возбуждение транзисторов осуществляется током: входы транзисторов включены последовательно с индуктивностями L1/, L1// , сопротивления которых возрастают с номером гармоники. Резисторы RД служат для выравнивания постоянных времени эмиттерных переходов транзисторов в открытом и закрытом состояниях6.
Для коллекторных цепей ГВВ с параллельным включением двух транзисторов справедливы все соотношения (15.1) – (15.4).
Расчёт режима ГВВ с параллельным включением транзисторов также проводят для одного транзистора на мощность
, где P~ - требуемая мощность ГВВ; N - число параллельно включаемых транзисторов.
Предполагая полную симметрию схемы, определяют токи в узлах соединения цепей и результирующие мощности в цепях соответствующих электродов, которые будут в N раз больше найденных из расчёта режима для одного транзистора. Напряжения на электродах и элементах цепей остаются, как для одного транзистора.
При расчёте цепи согласования (ЦС) с полезной нагрузкой генератора RН в схеме рис.15.3 следует исходить из схемы ЦС для каждого транзистора, представленной на рис.15.4, где Roe1- требуемое сопротивление нагрузки в коллекторной цепи одного транзистора (находится при расчёте режима). Сопротивления ёмкостей С3, ССВ и нагрузки RН в схеме (рис.15.4) удваиваются за счёт совместной работы двух транзисторов (в общем случае сопротивления этих элементов увеличиваются в N раз).
ГВВ с параллельным включением биполярных транзисторов, помимо специфических недостатков, обусловленных большим разбросом параметров транзисторов и положительным температурным коэффициентом для токов (с ростом температуры токи возрастают), присущи и все те недостатки, которые отмечены при рассмотрении параллельного включения ламп. По этим причинам параллельное включение биполярных транзисторов используется сравнительно редко и не более двух-трёх. Значительно лучше обстоит дело с полевыми транзисторами: благодаря отрицательному температурному коэффициенту для токов становятся менее опасны разброс параметров этих транзисторов и несимметрия в схеме.
В заключение отметим, что параллельное включение АЭ возможно при реализации ГВВ по разным схемам: с общим катодом, с общей сеткой, с общим анодом, с общим эмиттером, с общей базой, с общим коллектором, с общим истоком, с общим затвором, с общим стоком. При этом проявляются свойства соответствующей схемы и параллельного включения АЭ.
Параллельно включенные АЭ можно рассматривать как один эквивалентный АЭ, у которого при строгой синфазности режимов работы параллельно включенных АЭ результирующий выходной ток и его крутизна равны алгебраической сумме соответствующих параметров отдельных АЭ. При отсутствии синфазности режимов параллельно включенных АЭ эквивалентный АЭ можно характеризовать комплексными параметрами, что не представляется удобным.
Двухтактное включение активных элементов (АЭ).
Схемы, принцип работы, особенности генераторов с двухтактным включением АЭ
Двухтактное включение АЭ (ламп, транзисторов), как и параллельное включение их, используют для увеличения мощности ГВВ: результирующая мощность в нагрузке генератора равна сумме мощностей, отдаваемых каждым АЭ. Однако переход к двухтактному включению АЭ обычно связан не столько с повышением уровня мощности генератора, сколько с улучшением ряда других характеристик. Во-первых, при двухтактном включении при тех же режимах работы АЭ удаётся существенно снизить уровень высших гармоник в нагрузке генератора. Во-вторых, в ряде схем двухтактного включения АЭ удаётся ослабить требования к блокировочным элементам. В-третьих, за счёт поочередности работы АЭ при двухтактном включении удаётся выровнять (линеаризовать) входное сопротивление генератора, являющееся нагрузкой для источника сигнала возбуждения (например, для предыдущего каскада). В-четвёртых, генератор с двухтактным включением АЭ удобен при симметричной нагрузке, например, при использовании двухпроводного фидера, так как позволяет обойтись без симметрирующего устройства7, обеспечивающего переход от симметричной нагрузки к несимметричной схеме ГВВ, реализуемой на одном АЭ либо путём параллельного включения нескольких АЭ. Отсутствие симметрирующего устройства существенно упрощает схему связи генератора с нагрузкой.
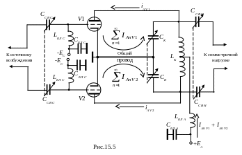
Н
а рис.15.5 показана схема ГВВ с двухтактным включением двух ламп V1, V2 с общим катодом. Нагрузкой ламп является параллельный колебательный контур, образованный двумя ёмкостями СК и индуктивностью LK. Очевидно, результирующая ёмкость контура равна СК /2.
Для удобства подбора режима работы ламп с целью симметрирования схемы напряжения смещения ЕС могут подаваться раздельно. Цепь смещения строится, как в любом ГВВ. Питание анодов осуществляется от одного источника ЕА. При использовании тетродов или пентодов схема (рис.15.5) должна быть дополнена цепями питания соответствующих сеток. Питание накалов осуществляется по обычным схемам. Для устранения паразитной амплитудной модуляции за счёт магнетронного эффекта питание накалов ламп с однофазным прямонакальным катодом может быть осуществлено, как при параллельном включении двух ламп (схема рис.15.1).
Назначение элементов в схеме (рис.15.5) понятно из их обозначений и такое же, как в схеме любого ГВВ. Особенности выбора отдельных элементов мы обсудим ниже, а сейчас отметим только принципиальные отличия схемы с двухтактным включением ламп от ранее рассмотренных схем на одной лампе или с параллельным включением нескольких ламп. Обратим сразу внимание, что отмечаемые ниже особенности двухтактного включения ламп имеют место при любой схеме их включения: с общим катодом, с общей сеткой, с общим анодом с сохранением всех присущих этим схемам особенностей.
При двухтактном включении ламп напряжения возбуждения на сетки относительно катодов подаются в противофазе. Таким образом, используются оба такта-полупериода сигнала возбуждения. Отсюда и обычно используемые названия схемы с двухтактным включением АЭ: генератор по двухтактной схеме, двухтактный генератор.8 Схемное обеспечение возбуждения двухтактных генераторов было рассмотрено в лекции 13.
Обозначим сигнал возбуждения, подаваемый на лампу V1, как было принято во всех ранее рассмотренных схемах ГВВ,
Тогда сигнал возбуждения, подаваемый на лампу V2, следует считать равным
Для нормальной работы схемы, как увидим, должно быть















