КИ лекция 2 (1077067)
Текст из файла
Лекция 2. Численные методы. Тема 1. Решение систем линейных алгебраических уравнений методом Гаусса. Прямой ход метода Гаусса. Обратный ход метода Гаусса. Метод Гаусса с выбором главного элемента. Тема 2. Метод наименьших квадратов в классе полиномиальных функций. Приближение функций методом наименьших квадратов в среде MATLAB (MathCAD, Математика).
ОЛ-6, МП-13, ЭР-4
Конспект составлен по материалам методического пособия А.А. Федотов, В.П. Храпов "Численные методы, лекции 1 и 2".
Из курса аналитической геометрии известны следующие методы решения СЛАУ
1) метод Крамера
2) матричный метод
3) метод Гаусса.
Тема 1. Метод Гаусса.
Рассмотрим СЛАУ, записанную в виде,
где
− известные матрица коэффициентов системы и столбец свободных членов. Требуется отыскать вектор столбец
.
Вообще говоря, такая система может иметь бесконечно много решений, единственное решение и не иметь решений вообще. Будем пока считать, что det A ≠ 0 (тогда решение единственно).
Отступление. В среде MATLAB такую систему можно решить одной командой (только заранее нужно определить значения переменных A и b):
x = A^(-1)*b
или
x = A\b
Далее цитата из методички
Другие методы решения СЛАУ:
прямые (например, метод прогонки, метод квадратного корня)
итерационные (например, метод простой итерации, метод Зейделя)
Подробности см.: Самарский А. А. Введение в численные методы //СПб.: Лань. – 2005.
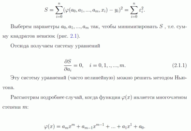
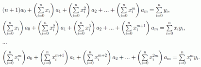
Тема 2. Метод наименьших квадратов.
П
остановка задачи. Пусть известны значения yi в узлах xi, i = 0,1, ..., n. См. рис.
Зависимость y = y(x) или заранее неизвестна, или значения yi измерены не точно (со случайной ошибкой).
Отступление. В лабораторных задачах точки (xi, yi) заданы как значения известных функций в узлах лишь для облегчения задания таких наборов точек. К реальным задачам, в которых применяется МНК это отношения не имеет.
Возьмем функцию
зависящую от параметров
. Рассмотрим функцию S (далее цитата из методички):
В результате нашли функцию
, которая максимально "хорошо" приближает нашу зависимость y = y(x) в данном классе функций. Например, если мы предположили, что y зависит от x линейно, то
(где коэффициенты a0 и a1 найдены описанным выше способом) будет задавать прямую, которая максимально "близко" лежит к искомой прямой. Дальше, можно использовать функцию
для "предсказания" значений y при других значениях x.
Другие методы интерполирования функций (например):
интерполяционный многочлен Лагранжа
интерполирование сплайнами
Характеристики
Тип файла документ
Документы такого типа открываются такими программами, как Microsoft Office Word на компьютерах Windows, Apple Pages на компьютерах Mac, Open Office - бесплатная альтернатива на различных платформах, в том числе Linux. Наиболее простым и современным решением будут Google документы, так как открываются онлайн без скачивания прямо в браузере на любой платформе. Существуют российские качественные аналоги, например от Яндекса.
Будьте внимательны на мобильных устройствах, так как там используются упрощённый функционал даже в официальном приложении от Microsoft, поэтому для просмотра скачивайте PDF-версию. А если нужно редактировать файл, то используйте оригинальный файл.
Файлы такого типа обычно разбиты на страницы, а текст может быть форматированным (жирный, курсив, выбор шрифта, таблицы и т.п.), а также в него можно добавлять изображения. Формат идеально подходит для рефератов, докладов и РПЗ курсовых проектов, которые необходимо распечатать. Кстати перед печатью также сохраняйте файл в PDF, так как принтер может начудить со шрифтами.
















