Отчет по лабораторной работе №4 (Вариант 3) (1075494), страница 2
Текст из файла (страница 2)
В нашем примере переменные в представлении МНДФ входят следующее количество раз:
X1: 3
X2: 5
X3: 3
X4: 3.
В качестве адресных переменных предпочтительнее выбрать переменные X1, X2 и X3.
Полагаем
,
,
. Тогда на информационные входы
должны подаваться функции одной переменной X4:
.
Из анализа таблицы истинности функции
получим следующие значения сигналов на информационных входах мультиплексора:
Схема 3. Исследование ИМС 564КП2 в качестве генератора логической функции четырех аргументов.
Временные диаграммы сигналов генератора.
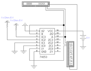
4. Исследование ИМС 533КП12 в качестве стробируемого коммутатора цифровых сигналов:
- на информационные входы мультиплексора подать комбинацию входных сигналов с тумблерного регистра (см. п. 1);
- на адресные входы A1, A0 мультиплексора подать сигналы с выходов Q1, Q0 3-разрядного двоичного счетчика на JK-триггерах;
- снять временную диаграмму на выходе одного из мультиплексоров при
;
- устранить ложные сигналы на выходе мультиплексора, подав на вход E задержанный линией задержки макета сигнал счетного входа счетчика. Определить время задержки, при котором ложные сигналы на выходе исключаются.
Иванцовым В.И. было предложено на информационные входы мультиплексора подать следующую комбинацию входных сигналов:
Схема 4. Схема для исследования ИМС 533КП12 в качестве стробируемого коммутатора цифровых сигналов.
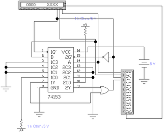
Временная диаграмма сигнала на выходе 1-го мультиплексора при
и при задержке длительностью
и
:
Временная диаграмма сигнала на выходе 1-го мультиплексора при задержке длительностью
:
При задержке длительностью
ложные сигналы на выходе исключаются:
Аналогичное явление наблюдается при задержке длительностью
:
Итак, при малом времени задержки имеются довольно большие всплески напряжения на выходе мультиплексора, что может привести к ложному срабатыванию ИМС, подключенных к нему. Увеличивая время задержки, мы фактически отключаем мультиплексор от схемы в моменты переходных процессов. При времени задержки
ложные сигналы на выходе исключаются:
5. Построить схему мультиплексора 8-1 на базе ИМС 533КП12. Следует помнить, что разрешение выхода осуществляется сигналом
, т. е. сигналом низкого уровня. Снять временную диаграмму работы мультиплексора 8-1.
Схема 5. Схема мультиплексора 8-1 на базе ИМС 533КП12.
Временная диаграмма работы мультиплексора 8-1.
6. Составить отчет.
Контрольные вопросы.
-
Что такое мультиплексор?
-
Какую логическую функцию выполняет мультиплексор?
-
Каково назначение стробирующего входа мультиплексора?
-
Для каких целей можно применять мультиплексоры?
-
Как выполняется наращивание мультиплексора?
-
Поясните методику синтеза генератора логических функций на мультиплексоре.
-
Почему возникают ложные сигналы на выходе мультиплексора? Как их устранить?
Ответы.
-
М
ультиплексор – это функциональный узел, имеющий n адресных и m=2n информационных входов и выполняющий коммутацию сигнала с того информационного входа, адрес которого установлен на адресных входах, на выход. -
Мультиплексор реализует логическую функцию
где
– информационные входы и сигналы
;
– конституента I. Т.е. конъюнкция всех аргументов, номер которой равен числу, образованному двоичным кодом сигналов на адресных входах.
-
Вход стробирования можно использовать для устранения ложных сигналов на выходе мультиплексора, возникающих при переключении его логических элементов, а также в качестве дополнительного адресного входа при наращивании мультиплексора.
-
Мультиплексоры широко применяются для построения
-
коммутаторов-селекторов цифровых сигналов;
-
комбинационных схем, реализующих логические функции;
-
преобразователей кодов (например, параллельного кода в последовательный или кода с одними весами разрядов в коды с другими весами разрядов) и других узлов.
использовать для построения
– канального мультиплексора. В общем случае для этого требуется
-канальных стробируемых мультиплексоров, дешифратор с
входами и
выходами и
– входовой логический элемент ИЛИ.
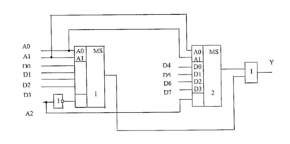
Рассмотрим построение 8-канального мультиплексора на основе 4-канального стробируемого мультиплексора. Для получения 8-канального мультиплексора требуется два 4-канальных стробируемых мультиплексора. Мультиплексоры 1 и 2 выполняют логические функции:
Полагая
, логически просуммируем (3) и (4) и получим:
Функциональная электрическая схема 8-канального мультиплексора приведена на рис.2. При
происходит выбор (стробирование) MS1, при
– выбор MS2.
-
Реализация логических функций на мультиплексорах. С помощью
-канального стробируемого мультиплексора
можно реализовать любую функцию от
логических переменных. Методика синтеза комбинационной схемы (КС), выполняющей функцию
, заданную диаграммой Вейча, на основе 8-канального мультиплексора подробно рассмотрена при выполнении п. 3 данной лабораторной работы. -
Ложные сигналы на выходе мультиплексора возникают при переключении его логических элементов. Для устранения ложных сигналов на выходе мультиплексора, возникающих при переключении его логических элементов можно использовать вход стробирования.
стр. 12 из 12
















