ДЗ 2, вариант №31 (1055320)
Текст из файла
Московский Государственный Технический Университет им. Н. Э. Баумана
Домашнее задание №2
Расчет характеристик и пускового режима
двигателя постоянного тока
Выполнил студент: Улановский Ф.Б.
Группа: МТ7-72; Вариант №31
Преподаватель: Соловьев В.А.
Москва 2014
Задание 2. Провести расчет естественных рабочих характеристик, сопротивлений секций пускового реостата и пусковой диаграммы двигателя постоянного тока параллельного возбуждения серии 2П . При его выполнении необходимо :
-
Начертить схему включения двигателя постоянного тока (ДПТ) параллельного возбуждения совместно с пусковым реостатом и записать его паспортные данные.
-
Рассчитать и построить графики естественных рабочих характеристик ДПТ, отражающих зависимость его электромагнитного момента М , частоты вращения n , потребляемого тока I и коэффициента полезного действия (КПД) ɳ от тока якоря IЯ , т.е. М , n, I, ɳ= f(IЯ).
-
Рассчитать и построить графики естественной и реостатных скоростных характеристик ДПТ. Рассчитать сопротивление пускового реостата, число его секций и сопротивление каждой секции. Для заданного момента нагрузки (или сопротивления) МС определить установившуюся частоту вращения ДПТ на каждой пусковой секции , а также частоту вращения ,при которой происходит закорачивание каждой секции пускового реостата.
-
Для заданного момента инерции пускового механизма JМЕХ рассчитать и построить графики зависимостей от времени тока якоря и частоты вращения якоря iЯ ,ω=f(t) при пуске ДПТ. Определить время разгона двигателя на каждой пусковой ступени и полное его время пуска.
Исходными данными для расчета являются паспортные данные ДПТ серии 2П, приведенные в табл.2
Р2Н - номинальная мощность , кВт;
UH - номинальное напряжение , В;
nH - номинальная частота вращения, мин-1;
nMAX - максимальная частота вращения ,мин-1;
ɳH – номинальный коэффициент полезного действия ,КПД (%);
RЯ - сопротивление обмотки якоря, Ом;
RДП – сопротивление обмотки дополнительных полюсов, Ом;
R В - сопротивление обмотки возбуждения ,Ом;
LЯ –индуктивность обмотки якоря, мГн;
JД - момент инерции ДПТ, кг· м2.
А также момент нагрузки МС двигателя и момент инерции рабочего механизма JМЕХ, задаваемые преподавателем.
-
Электрическая схема ДПТ параллельного возбуждения , представлена на рис .1.
Рис.1.
Здесь обозначены : Я1,Я2 – выводы обмотки якоря; Д1,Д2- выводы обмотки дополнительных полюсов; Н1,Н2- выводы обмотки возбуждения. Последовательно с цепью якоря соединен двухсекционный пусковой реостат, состоящий из резисторов R1и R2, параллельно резисторам подключены контакты КМ1 и КМ2 контакторов схемы автоматического пуска ДПТ, которыми осуществляется закорачивание этих резисторов при разгоне двигателя.
Паспортные данные ДПТ 2ПН100LУХЛ4
| № задания | Р2Н, кВт | UH, B | nH, мин-1 | nMAX, мин-1 | ɳH, % | RЯ, Ом | RДП, Ом | R В, Ом | LЯ, мГн | JД, кг· м2 |
| 31 | 0.42 | 110 | 750 | 3000 | 60,5 | 2,05 | 1,28 | 114 | 71 | 0,012 |
MC = 0,6 МН ( Нм ); JМЕХ = 4Jд = 0,048 ( кг· м2) ;
-
Расчет естественных рабочих характеристик ДПТ.
-
Найдем постоянные механические потери , используя номинальные паспортные данные
∆РН = Р1Н-Р2Н = Р2Н/ηН - Р2Н =694,22-420= 274,22 (Вт);
Найдем номинальный потребляемый ток из сети
, I1Н= P1H/UH = 694,22/110 = 6,31(A),
Ток в обмотке возбуждения IB=UH/RB =110/114 =0,965 (A)
Потери в обмотке возбуждения ∆РВ= IB2RB =0,9652x114=106,16 (Вт)
Найдем номинальный ток якоря IЯН = I1H -IB =6,31-0,965= 5,345 (A).
Найдем переменные потери при номинальном режиме
= (2,05 +1,28) х5,3452 =95, 135(Вт);
Таким образом, можем найти постоянные потери
= 274,22 – (95,135+106,16)= 72,925(Вт)
Из номинального режима можем найти
=
= (110 – 5,35х3,33)/750= 0,123 ( В мин)= 0,123х60=7,38(В с);
Полезная механическая мощность ДПТ Р2 меньше полной механической мощности на величину
.
Ток якоря при реальном холостом ходе можно найти из системы уравнений :
которую, для нашего случая можно свести к квадратичному уравнению :
Из двух положительных корней наименьший будет являться IЯХ.
Сведем все расчеты естественных рабочих характеристик в таблицу 1.
Таб.1
| IЯ(А) Параметры | 0.677 | 1,336 | 2,673 | 4,009 | 5,345 | 6,681 |
| I1(A)=IB +IЯ | 1,642 | 2,301 | 3,638 | 4,974 | 6,31 | 7,646 |
| Р1(Вт)= I1UH | 180,62 | 253,11 | 400,18 | 547,14 | 694,2 | 841,06 |
| ∆PВ (Вт)= IB UH | 106,16 | 106,16 | 106,16 | 106,16 | 106,16 | 106,16 |
| ∆РЯ(Вт)= =IЯ2(RЯ+RДП) | 1,53 | 5,92 | 23,79 | 53,52 | 95,13 | 148,63 |
| ∆Pмех+∆Pст= = ∆Pпост (Вт) | 72,925 | 72,925 | 72,925 | 72,925 | 72,925 | 72,925 |
| Р2(Вт)= Р1-∆PВ- -∆РЯ -∆Pпост (Вт) | 0,00 | 92,87 | 223,32 | 314,54 | 420.01 | 513,345 |
| n (мин-1)=(110-IЯ(RЯ+RДП))/СеФ | 875,98 | 858,1 | 821,9 | 785,8 | 749,6 | 713,4 |
| М (Нм)=9,55P2/n | 0 | 0,76 | 2,29 | 3,82 | 5,35 | 6,87 |
| η %= Р2/ Р1 | 0 | 36,69 | 58,3 | 57,48 | 60,5 | 60,03 |
Графики естественных рабочих характеристик представлены на рис.1
Рис.1
-
Расчет сопротивлений секций пускового реостата ДДПТ.
Для расчета сопротивлений секции пускового реостата ДПТ используются естественная и реостатная скоростные характеристики. Для построения естественной скоростной характеристики можем использовать две точки ,соответствующие номинальному режиму и идеальному холостому ходу, т.е.
При построении реостатных скоростных характеристик ДПТ учитывают, что в процессе его пуска ток якоря не должен превышать IЯ = (2-2,5) I ЯН.
Определим ток якоря ДПТ , при котором ,производится отключение секций пускового реостата
(A);
где IC – ток якоря при моменте нагрузки двигателя М=МС =0,6х5,35=3,21( Нм)
I2 = 6.33 А (найден по реостатной скоростной характеристики рис.2)
При пуске ДПТ IЯ= I1=2 IЯН.=10,69 (А). Из уравнения равновесия напряжения якорной цепи найдем сопротивление якорной цепи с включенным реостатом R∑ :
В соответствие с реостатными характеристиками (рис.2) определим сопротивления секций.
пускового реостата.
пускового реостата RП=6,96 (Ом).
-
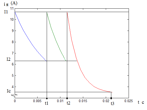
Расчет и построение пусковой диаграммы
Пусковой диаграммой называется графическое изображение зависимостей тока коря и частоты вращения в зависимости от времени на каждой пусковой ступени ДПТ.
Расчетные данные :
;
;
| t(с) | 0 | 0.001 | 0.002 | 0.003 | 0.004 | 0.005 | 0.006 | 0.007 | 0.008 | 0.012 | 0.015 | 0.022 |
| iя(А) | 10.69 | 9.68 | 8.95 | 8.38 | 7.87 | 7.41 | 7.00 | 10.69 | 9.54 | 10.69 | 9.54 | 8.87 |
| ω с-1 | 0 | 6.65 | 12.61 | 17.96 | 22.76 | 27.07 | 30.93 | 39.90 | 40.84 | 42.57 | 44.95 | 47.55 |
| t(с) | 31.36 | 33.36 | 35.36 | 37.36 | 39.36 | 41.22 | 46.22 | 61.22 | 63.22 | 64.23 | 66.22 | 71.22 |
| iя(А) | 8.27 | 7.74 | 7.27 | 6.85 | 6.47 | 10.69 | 7.34 | 6.33 | 7.66 | 6.33 | 4.47 | 3.66 |
| ωс-1 | 50.76 | 53.62 | 56.16 | 58.43 | 60.45 | 66.15 | 76.73 | 80.19 | 83.96 | 86.78 | 88.86 | 89.96 |
Рис.3 Пусковая диаграмма
8
Характеристики
Тип файла документ
Документы такого типа открываются такими программами, как Microsoft Office Word на компьютерах Windows, Apple Pages на компьютерах Mac, Open Office - бесплатная альтернатива на различных платформах, в том числе Linux. Наиболее простым и современным решением будут Google документы, так как открываются онлайн без скачивания прямо в браузере на любой платформе. Существуют российские качественные аналоги, например от Яндекса.
Будьте внимательны на мобильных устройствах, так как там используются упрощённый функционал даже в официальном приложении от Microsoft, поэтому для просмотра скачивайте PDF-версию. А если нужно редактировать файл, то используйте оригинальный файл.
Файлы такого типа обычно разбиты на страницы, а текст может быть форматированным (жирный, курсив, выбор шрифта, таблицы и т.п.), а также в него можно добавлять изображения. Формат идеально подходит для рефератов, докладов и РПЗ курсовых проектов, которые необходимо распечатать. Кстати перед печатью также сохраняйте файл в PDF, так как принтер может начудить со шрифтами.
















