Экзамен - Вопросы и ответы (1037811), страница 2
Текст из файла (страница 2)
1. Визуализация:
-
Результаты обсуждения проекта и принятые решения воплощаются в виде понятных для всех схем
-
Улучшается понимание всеми участниками проекта поставленной задачи
-
При смене разработчиков принятые решения в виде модели не меняются
2. Специфицирование:
-
Специфицируются важнейшие характеристики системы
-
Спецификации охватывают различные точки зрения на систему
-
Спецификации согласуются между собой
3. Конструирование:
-
Модели могут быть переведены на различные языки программирования – прямое проектирование
-
Программы на языках программирования могут быть реконструированы в модель – обратное проектирование
4. Документирование:
-
Требования к системе;
-
Архитектура;
-
Проект;
-
Исходный код;
-
Проектный план;
-
Тест;
-
Прототип;
-
Версия;
-
И др.
Язык UML предназначен для решения следующих задач:
-
Предоставить легко воспринимаемый и выразительный язык визуального моделирования.
-
Предоставить возможность расширения и специализации для более точного представления моделей систем в конкретной предметной области.
-
Поддержка спецификации моделей, не зависящей от конкретных языков программирования и инструментальных средств проектирования программных систем.
-
Семантический базис для понимания общих особенностей ООАП (объектно-ориентированнного анализа и проектирования).
-
Поощрение развития рынка объектных инструментальных средств.
-
Распространение объектных технологий и соответствующих понятий ООАП.
-
Интеграция в себя новейших достижений практики ООАП.
8. Язык UML. Понятия сущности, отношения, диаграммы.
Словарь UML включает три вида строительных блоков:
1. Сущности.
2. Связи.
3. Диаграммы.
Сущности – это абстракции, которые являются основными элементами модели, связи соединяют их между собой, а диаграммы группируют представляющие интерес наборы сущностей.
9. Язык UML. Типы сущностей.
1. Структурные
-
К
ласс - описание совокупности объектов с общими атрибутами, отношениями и семантикой. Имя класса - обязательный элемент. -
И
нтерфейс - совокупность операций (только их сигнатуры), которые определяют набор действий (услуг класса). -
Кооперация - определяет взаимодействие и является совокупностью других элементов и ролей, которые производят коллективное действие.
-
П
рецедент - описание последовательности действий системы, приводящих к наблюдаемому результату в интересах определённого актёра. -
Актёр - любая внешняя по отношению к системе сущность.
-
А
ктивный класс - класс, объекты которого имеют один или несколько процессов, инициирующих управляющие воздействия (ограничивается жирной линией). -
К
омпонент - физическая заменяемая часть системы, обеспечивающая реализацию набора интерфейсов. -
У
зел - элемент реальной физической системы, как правило, вычислительный ресурс.
Все структурные сущности могут иметь разновидности.
2. Поведенческие
Описывают поведение модели во времени и пространстве.
-
В
заимодействие - поведение, связанное с обменом сообщением. -
Автомат - алгоритм поведения, выраженный в последовательности состояний.
3. Группирующие
-
П
акет - универсальный механизм организации элементов в группы. В пакет можно поместить структурные и поведенческие сущности, а также другие группирующие сущности. В отличие от компонента, существующего во время работы, пакет носит чисто концептуальный характер для этапа разработки. Это блоки, на которые можно разложить модель.
4
. Аннотационные
-
Комментарии - пояснительные части моделей.
10. Язык UML. Типы отношений.
Отношения:
-
З
ависимость - семантическое отношение между двумя сущностями.
-
Ассоциация - структурное отношение.
11. Язык UML. Диаграмма прецедентов (использования). Вид диаграммы. Назначение диаграммы.
Диаграмма прецедентов отражает функциональное назначение системы. Является концептуальной моделью системы. Она же диаграмма использования. Формализация требований заказчика к системе.
Применение:
-
моделирование контекста системы;
-
охватывает внешнее окружение системы, с которой она взаимодействует;
-
вводит стереотипы их поведения, связи с системой;
-
моделирует требования к системе;
-
устанавливает внешние связи;
-
определяет поведение системы;
-
определяет функциональные требования к системе.
Актёры – действующие лица, любая внешняя по отношению к системе сущность, которая взаимодействует с системой.
Прецеденты – варианты использования.
На диаграмме могут быть показаны интерфейсы. Подробно они никогда не расписываются, реализация не показывается, потому что диаграмма нужна только для понимания функционирования системы в целом.
Взаимодействия между прецедентами и актёрами:
-
ассоциация;
-
расширение;
-
обобщение;
-
включение.
12. Язык UML. Диаграмма классов. Вид диаграммы. Назначение диаграммы.
Диаграммы классов – статическая структура модели системы в терминологии классов. Включает классы, интерфейсы, объекты и кооперации, а также их отношения. Не указываются временные аспекты функционирования системы.
Применение:
-
моделирования словаря системы – предполагает принятие решения о том, какие абстракции являются частью системы, а какие - нет
-
моделирования простых коопераций – сообществ классов, интерфейсов и других элементов, работающих совместно для обеспечения некоторого кооперативного поведения, более значимого, чем сумма составляющих его элементов
-
визуализировать и специфицировать классы и отношения между ними
-
моделирование логической схемы базы данных
Структура класса:
-
имя класса (уникальное);
-
атрибуты;
-
операции (методы);
-
интерфейсы.
Отношения:
-
ассоциация;
-
агрегация;
-
обобщение.
13. Язык UML. Диаграмма объектов. Вид диаграммы. Назначение диаграммы.
Диаграммы объектов (Object diagram) – представляет объекты и отношения между ними. Является «фотографией» сущностей, показанных на диаграмме классов.
На диаграмме объектов отображаются экземпляры классов (объекты) системы с указанием текущих значений их атрибутов и связей между объектами. Диаграммы объектов удобны для показа примеров связанных друг с другом объектов. Во многих ситуациях точную структуру можно определить с помощью диаграммы классов, но при этом структура остается трудной для понимания. В таких случаях пара примеров диаграммы объектов может прояснить ситуацию.
14. Язык UML. Диаграммы взаимодействий. Диаграмма последовательностей. Вид диаграммы. Назначение диаграммы.
Диаграммы взаимодействия – отражают динамическое поведение системы. Реализуются в двух изоморфных диаграммах: последовательностей и кооперации
Диаграмма последовательностей – диаграмма взаимодействий, акцентирующая внимание на временной упорядоченности сообщений. При этом внимание акцентируется на передаче сообщений во времени, что бывает особенно полезно для визуализации динамического поведения в контексте прецедентов. Простые итерации и ветвления на диаграммах последовательностей отображать удобнее, чем на диаграммах кооперации.
-
Отображаются только те объекты, которые участвуют во временном взаимодействии
-
Каждый объект имеет линию жизни
-
На линии жизни отражается фокус управления, когда данный объект является активным
-
Объекты обмениваются между собой сообщениями
-
Объекты должны быть соотнесены классам
15. Язык UML. Диаграммы взаимодействий. Диаграмма коопераций. Вид диаграммы. Назначение диаграммы.
Диаграммы взаимодействия – отражают динамическое поведение системы. Реализуются в двух изоморфных диаграммах: последовательностей и кооперации
Диаграмма кооперации – диаграмма взаимодействий, основное внимание в которой уделяется структурной организации объектов, принимающих и отправляющих сообщения. Основное внимание при этом уделяется моделированию структурных отношений между взаимодействующими экземплярами, вдоль которых передаются сообщения. Для визуализации сложных итераций, ветвлений и параллельных потоков управления диаграммы кооперации подходят лучше, чем диаграммы последовательностей.
-
Моделируется структурная организация взаимодействующих объектов
-
Основное – потоки сообщений между объектами
-
Последовательность сообщений задается номером сообщения
-
Сообщения передаются по связям между объектами
16. Язык UML. Диаграмма состояний. Вид диаграммы. Назначение диаграммы.
Диаграмма состояний – моделирует динамическое поведение сущностей в виде автоматных схем. Описывают возможные последовательности состояний и переходов.
Диаграмма состояний показывает автомат, фокусируя внимание на потоке управления от состояния к состоянию.
-
Автомат – описание последовательности состояний, через которые проходит объект на протяжении своего жизненного цикла, реагируя на события, в том числе описание реакций на эти события.
-
Состояние - это ситуация в жизни объекта, протяжении которой он удовлетворяет некоторому условию, осуществляет определенную деятельность или ожидает какого-то события. Состояние может содержать список внутренних действий: <метка> / <выражение действия> Начальное (конечное) состояние не содержит внутренних действий. В этом состоянии находится объект в начальный (конечный) момент времени.
-
Событие - это спецификация существенного факта, который происходит во времени и пространстве. В контексте автоматов событие - это стимул, вызывающий срабатывание перехода.
-
Переход - это отношение между двумя состояниями показывающее, что объект, находящийся в первом состоянии, должен выполнять некоторые действия и перейти во второе состояние как только произойдет определенное событие и будут выполнены заданные условия.
-
Деятельность - это продолжающееся неатомарное вычисление внутри автомата.
-
Действие - это атомарное вычисление, которое приводит к смене состояния или возврату значения
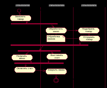
17. Язык UML. Диаграмма деятельности. Вид диаграммы. Назначение диаграммы.
Диаграмма деятельности – динамическая модель системы. Описывает процесс выполнения операций (описание алгоритма).
-
Моделирует динамическое поведение системы
-
Показывает поток переходов от одной деятельности к другой
-
Используется для любых видов абстракций
ласс - описание совокупности объектов с общими атрибутами, отношениями и семантикой. Имя класса - обязательный элемент.
нтерфейс - совокупность операций (только их сигнатуры), которые определяют набор действий (услуг класса).
акет - универсальный механизм организации элементов в группы. В пакет можно поместить структурные и поведенческие сущности, а также другие группирующие сущности. В отличие от компонента, существующего во время работы, пакет носит чисто концептуальный характер для этапа разработки. Это блоки, на которые можно разложить модель.
















