РПЗ Батраков (1037713), страница 2
Текст из файла (страница 2)
Значение потенциальной энергии подвески достаточно, подрессорник не требуется.
2.5 Определение основных характеристик демпферов.
Сопротивление демпферов (амортизаторов) выбирается так, чтобы обеспечить гашение колебаний корпуса с требуемой эффективностью:
, где
и
- амплитуды колебаний в моменты, отстоящие на величину периода колебаний. Для современных боевых гусеничных машин значения
.
Демпфирующие свойства амортизатора определяются коэффициентом сопротивления
. То есть демпфирующая сила на катке в зависимости от скорости катка определяется по формуле:
.
Коэффициенты сопротивления на прямом и обратном ходу различны, но на первом этапе расчетов используется среднее значение коэффициента сопротивления:
.
Средний коэффициент сопротивления амортизатора, приведенный к катку, определяется по формуле:
,
где
- количество амортизаторов по борту;
- жесткость линейной подвески, имеющей такую же удельную потенциальную энергию, как и проектируемая нелинейная система подрессоривания. Условная жесткость
расчитывается по формуле:
Н/м.
Тогда:
Н∙с/м.
Предельное значение коэффициента сопротивления амортизатора на обратном ходе определяется исходя из условия «независания» катка:
Н∙с/м.
По опыту конструирования коэффициент сопротивления амортизатора на обратном ходу можно определить как:
Н∙с/м.
Для дальнейших расчетов принимается меньшее из двух значений
и
, т.е.
Н∙с/м.
Значение коэффициента сопротивления амортизатора на прямом ходе определяется из значения среднего коэффициента сопротивления:
Н∙с/м.
Максимальная сила сопротивления амортизатора на прямом ходу, приведенная к оси катка, ограничивается ускорениями тряски:
,
где
- максимальные допустимые ускорения тряски,
м – высота неровностей,
с – жесткость подвески вблизи статического хода.
Тогда
Н.
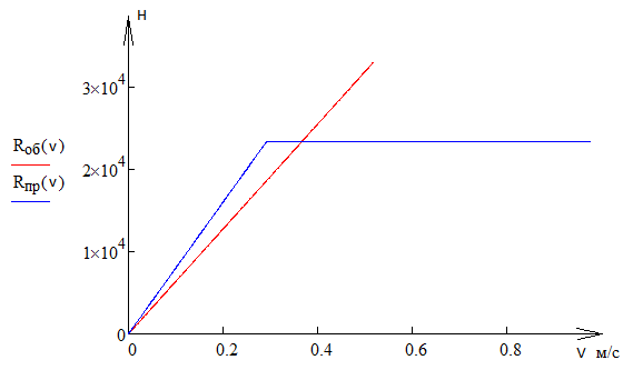
Рисунок 2.5.1. Приведённая характеристика демпфирующего элемента подвески
2.6 Уточнение характеристики демпфирующего элемента с использованием программного комплекса «WinTrak ».
Проводится уточнение характеристики демпфирующего элемента подвески, полученной посредством расчета, используя программный комплекс «WinTrak», который посредством имитационного математического моделирования позволяет оценивать плавность хода гусеничной машины с учетом нелинейных характеристик элементов системы подрессоривания и неудерживающих связей опорных катков с грунтом.
Известно, что демпфирующий элемент системы подрессоривания с одной стороны должен гасить колебания корпуса машины при максимальных амплитудах раскачки («резонансный» режим движения по периодической трассе), а с другой стороны не должен передавать дополнительных усилий, вызывающих ускорения «тряски», на корпус машины при движении по высокочастотному профилю трассы («зарезонансный» режим). Поэтому характеристика демпфирующего элемента уточняется, используя два критерия плавности хода:
Критерий 1. Пиковые ускорения на месте механика-водителя близки, но не превышают 3,5g.
Критерий 2. Общий уровень вертикальных ускорений на месте механика-водителя близок, но не превышает 0,8g.
Коэффициент сопротивления амортизатора на обратном ходе должен быть максимальным, чтобы эффективно гасить колебания корпуса. Но он ограничивается эффектом «зависания» опорных катков. Из-за большого сопротивления амортизатора, каток не успевает вернуться на уровень статического хода подвески до наезда на следующую нервность. В результате чего сокращается динамический ход подвески и вероятность «пробоя» возрастает.
Коэффициент сопротивления амортизатора на прямом ходе должен быть также максимальным. Он ограничивается критерием 1, то есть амортизатор не должен передавать на корпус усилия, вызывающее ускорения более 3,5g. На практике это возможно, только если характеристики амортизатора для «резонансного» и «зарезонансного» режимов различны. В нашем случае, так как коэффициент сопротивления амортизатора на прямом ходе ограничен по ускорениям «тряски», превышение критерия 1 возможно только при «пробое» подвески.
Учитывая выше описанные рекомендации и, руководствуясь выполнением критериев 1 и 2, подбираются при помощи программного комплекса «WinTrak» наиболее оптимальные значения величин
,
,
и получается уточненная характеристика демпфирующего элемента.
3. Расчет элементов подвески на прочность.
3.1 Оценка работоспособности бандажей опорных катков.
Основные размеры резиновой шины опорного катка определяются из конструктивных соображений, руководствуясь уже определенными геометрическими параметрами элементов системы подрессоривания машины, ограничениями на габариты машины (по железнодорожному габариту 02-Т максимальная ширина машины ограничивается размером 3150 мм), а также величиной допустимого среднего давления на грунт. При оценке работоспособности выбранной шины используются эмпирические параметры, предельные значения которых сравниваются с расчетными значениями для проектируемой машины. Эти зависимости позволяют судить о степени деформации резины, усталостных повреждениях и нагреве шин.
Коэффициент радиальной нагруженности:
Н/м.
где
– общее число опорных шин.
Условное удельное давление:
Н/м.2
где
м - ширина шины.
Коэффициент напряженности работы шины:
Н/(м∙с)
где V = 16,67 – предполагаемая максимальная скорость движения, м/с.
Рабочая температура шины:
где
– коэффициент внутреннего трения шины; принимаем
;
- коэффициент теплообмена шины с окружающей средой;
Па - модуль упругости резины;
м – толщина шины;
– площадь теплообмена шины;
t=50 0 C – температура окружающей среды.
Тогда:
0
Условие удовлетворительной работы резинового бандажа выполняется, поскольку вычисленные величины не превышают предельных значений, указанных в разделе 3.1 пособия [1]:
3.2 Определение среднего давления на грунт.
Среднее давление гусеницы на грунт:
кПа.
где b= 0,55 м - ширина гусеницы; L =4,142 м - длина опорной поверхности;
Полученная величина соответствует нормам на среднее давление гусеницы на грунт (
кПа, возрастает с увеличением массы машины).
3.3 Расчет подшипников опорных катков.
Рисунок 3.3.1. Схема подшипников опорного катка.
Радиальные нагрузки, действующие на подшипники:
Осевую нагрузку воспринимает только правая опора. Осевая нагрузка на шариковый подшипник определяется по формуле:
Н,
где
- коэффициент осевой нагрузки;
Приведенная радиальная нагрузка для роликового подшипника:
Н,
где КК= 1,2 – коэффициент вида нагрузки (неподвижная относительно внутреннего кольца); Кб = 3 - коэффициент безопасности (для тяжелых условий работы с ударами);
КТ = 1 - температурный коэффициент (нормальные условия).
Приведенная радиальная нагрузка для шарикового подшипника:
Н, где m = 1,5-коэффициент влияния осевой нагрузки;
Динамическая грузоподъемность подшипника:
,
где
об/мин - частота вращения катка при движении машины со средней скоростью; h=600…700 – ресурс подшипника в часах;
- для шарикового подшипника;
- для роликового подшипника.
Динамическая грузоподъемность роликового подшипника:
Н.
Выбирается роликовый подшипник 2318 по ГОСТ8328-75 с динамической грузоподъемностью Сr=210000 Н.
Динамическая грузоподъемность шарикового подшипника:
Н.
Выбирается шариковый подшипник 316 по ГОСТ8338-75 с динамической грузоподъемностью Сr=124000 Н
3.4 Расчет игольчатых подшипников.
Так как движение оси балансира, установленной на игольчатых подшипниках, является колебательным, расчет производится по статической грузоподъемности. а = 39 мм, b = 315 мм.
Рисунок 3.4.1. Расчетная схема подшипников верхней головки балансира
Статическая грузоподъемность игольчатых подшипников определяется по формуле:
,
где
– номинальный угол контакта;
8 мм – диаметр ролика;
мм – длина ролика;
мм – диаметр окружности центров тел качения;
i = 1 – число рядов тел качения;
– общее число роликов игольчатых подшипников;
– количество роликов, воспринимающих нагрузку;
Тогда:
Радиальная сила в игольчатом подшипнике:
Радиальная статическая нагрузка равна радиальной реакции в подшипнике:
Условие
-выполняется, то есть ролики игольчатого подшипника годны.
Осевую нагрузку в подшипниках данной конструкции воспринимают шарики.
Статическая грузоподъемность для шариков:
где
- коэффициент, зависящий от геометрии подшипника и уровня напряжения;
i = 1 – число рядов тел качения;
– количество шариков, воспринимающих нагрузку;
мм – диаметр шарика.
Тогда:
Осевая нагрузка:
Условие
-выполняется, то есть шарики игольчатого подшипника годны.
3.5 Расчет шлицевых соединений торсиона.
Для передачи крутящего момента с балансира на торсион и фиксации торсиона от поворота в корпусе машины используется шлицевое соединение треугольными шлицами. Для увеличения количества шлицов по окружности, угол при впадине вала принимается равным 600. Основным расчетом соединения является расчет на смятие шлицов:
,
















